1. Introduction
Technological developments are the main motor of change in the business world, spurring companies to adapt and compete in a rapidly developing environment. The ability to innovate and utilize technology is a key factor in business success today [
1]. According to [
2], technological developments also have an impact on the global trading system, creating increasingly fierce competition in the global market.
Significant changes have occurred in business operations with the emergence of digital technology. Fast and efficient communication, along with transactions without geographic restrictions, are the result of advances in digital technology. In Indonesia, the growth in internet use creates new opportunities for digital startups to develop [
3]. For example, Indonesia ranks sixth in internet usage, enabling digital startups to offer technology-based solutions to overcome various societal problems [
4].
Digital startups in Indonesia, which cover sectors such as transportation, e-commerce, news media, and communications, play a vital role in the economy [
5]. Despite receiving support from the government and other parties, many startups face serious challenges that can lead to failure, with around 99% experiencing difficulties in developing their business [
6] Factors such as lack of business skills, inadequate planning, poor management, investment problems in technology, and inadequate cash flow are the causes of failure. Therefore, targeted assistance and support is needed to help startups compete in an increasingly competitive market [
7].
Performance in a company is a benchmark of a company's ability in the process of achieving its goals. Performance measurement is one of the things that is very important for companies, because performance measurement is a measurement process to show the extent to which a company is doing work to achieve its goals [
8]. This can be implemented to measure the performance of technology business incubators at universities. Apart from that, with the incubation program, business actors will be helped in overcoming business problems by utilizing the right facilities and technology. This shows that business incubators have a crucial role in increasing the quantity and quality of new businesses, so the performance of business incubators must be evaluated regularly.
Although there has been much research on the factors that influence the performance of technology business incubators, there is still much to learn, especially in the context of Knowledge Based View. Turning to knowledge as knowledge based view, knowledge management in startups has a significant effect on improving performance through positive contributions to sustainable startup growth by improving financial, environmental, human, market, organizational, relational, technical and technological performance. [
9] stated that proper knowledge management improves organizational performance. The research results of [
10] stated that inertial knowledge provides a complete mediating effect on organizational innovation through organizational learning.
According to research by [
11] regarding the performance of technology business incubators, there are no clear and definite standards for measuring incubator performance [
12]. There are several studies that discuss various indicators to determine incubator performance [
13]. For example, [
6] examined university-based incubators based on tenant performance, revenue generated, total funds raised, venture capital funding obtained and the success of the company after the incubation period. This approach focuses on success as defined in terms of how well the resulting business performs, a valid approach but not necessarily an ideal one. In general, according to Somsuk and [
14], companies that are incubated are significantly more likely to succeed than companies that are not incubated because the possibility of failure is still high. Therefore, in this research the author wants to analyze factors influencing the performance of technology business incubators such as: support, facilities, incubator leadership, networking, links with universities and knowledge management which are known to mediate between support and performance [
15].
2. Literatur Review
This review examines the knowledge-based view by looking at the Knowledge management knownledge inertia.
2.1. Conceptual Orientation: Knowledege Based View
Knowledge Based View (KBV) is a theory that complements the previous theory (Resource Based View). KBV theory is very closely related to RBV theory, namely that knowledge has an important influence on resources. According to [
16], this knowledge-based view theory states that the collection of resources in a company is not the only factor that can provide a company with a competitive advantage. Another important factor is the knowledge and information available in the company. According to this view, the availability of appropriate knowledge and information will provide long-term and sustainable advantages.
The performance factors for technology business incubators included in the KBV are as follows: Knowledge management is an effort to increase knowledge that is useful for the organization, such as facilitating communication between personnel, providing opportunities to learn, and sharing knowledge with each other [
17]. This business aims to create and maintain increased value from core business competencies by utilizing existing information technology. Knowledge management encourages employees to think logically and increases productivity so that it can increase employee creativity and innovation. The advantage of this knowledge is that it makes a person able to follow up on information that is used as a basis for action in making decisions and to pursue a certain direction or strategy [
18].
Knowledge management is a discipline that is very important in the process of transferring knowledge, skills and effective work behavior. In [
19] research, knowledge management can influence and provide benefits to company performance. The results of his research show that knowledge management through work procedures has a good influence on employee performance so that knowledge management has an important role in employee performance and company performance. Knowledge management influences the performance of a company which is followed by employee performance with skills and attitudes as knowledge that is received and can be implemented in a company system as a whole. Company performance will increase along with knowledge management that is continuously updated with the important role of employee performance as the driving wheel of the company.
Knowledge is a key resource that plays an important role in achieving sustainable competitive advantage and achieving performance. Knowledge is not easily measured or audited, so organizations must manage knowledge effectively to take full advantage of existing skills and experience, systems and structures, and employee knowledge. Knowledge management is a managerial activity that develops, transfers, transmits, stores and applies knowledge, as well as providing real information to organizational members to react and make the right decisions, to achieve organizational goals.
2.2. Research Model and Hypotheses Formulation
2.2.1. Knowledge Management
Knowledge Management in research explains that Knowledge Management (knowledge management) is considered very important in organizations because knowledge management can build organizations as learning organizations and can be used as a more effective interaction facility through the availability of information [
20]. Knowledge Management can function as a manager of organizational knowledge to be used in the long term [
20]. There is various literature that reveals that the use of knowledge through the Knowledge Management process can produce innovation and competitive advantage for organizations or companies [
20].
Knowledge management in startups has a significant effect on improving performance through positive contributions to sustainable startup growth by improving financial, environmental, human, market, organizational, relational, technical and technological performance [
21] The startup ecosystem will form knowledge management as an increase in innovation by creating, storing, transferring and applying knowledge. [
9] stated that proper knowledge management improves the performance of organizations, both public and private. They also emphasize that proper employee retention and training not only improves skills but also builds employee confidence. Knowledge creation is essential for the survival of any organization. Therefore, it can be concluded that the ability to create knowledge and generate competitive advantage is very important for any organization that wants to remain relevant and be able to achieve wider achievements.
Knowledge management. [
22] explains that venture capital is a support for providing the necessary funds for business incubators and other business entities. According to [
23], funding support has a direct influence on Business Incubators. Then government support and protection, mentoring, and incubator governance have a strong relationship with reward moderation factors and a good infrastructure system. In [
11], rewards have a positive influence on knowledge management. Therefore, the following hypothesis is proposed:
H1: Support in the form of Government Support influences knowledge management
H2: Support in the form of funding support influences knowledge management
H3: Incubator governance influences knowledge management
The research results of [
24] show that knowledge management has a positive influence on innovation and performance of the Technology Business Incubator. Better knowledge management will encourage and become an asset for the organization to lead to greater opportunities to improve its performance. The research results of [
25] also show that there is a direct positive influence on knowledge management and organizational performance. Research by [
26] explains that knowledge management has an important role in influencing the performance of a company, which is followed by employee performance with skills and attitude. Furthermore, in [
27] research, it was concluded that knowledge management has an important role in creating competitive advantage and improving the performance of an organization or company. Therefore, the following hypothesis is proposed:
H4: Knowledge management influences the performance of Business Incubators
2.2.2. Knowledge Inertia
Knowledge Inertia Inertia in human behavior is when someone uses their knowledge and experience from the past, which is caused by previous experience and knowledge not being revised and not updated. Knowledge inertia is caused by a lack of innovative thinking and behavior, and can negatively influence beneficial learning processes and knowledge attainment [
28]. Knowledge Inertia in research by [
10], suggested the term 'knowledge inertia' refers to a situation where individuals rely on their past experiences and knowledge in making decisions or acting. This is caused by a lack of innovative thinking and negatively impacts effective learning and knowledge acquisition. [
10] suggested that knowledge inertia has two aspects: experience inertia, which means individuals rely on old experience and knowledge to solve problems, and learning inertia, which occurs when individuals constantly learn from the same sources without seeking new perspectives or sources of information. A study by [
29] found that learning inertia positively moderates the relationship between problem-solving and knowledge integration capabilities. They showed that when firms have a high level of learning inertia, problem-searching exerts a more positive effect on knowledge integration capabilities. Thus, knowledge inertia may act as a distinct moderator in the relationship between various search activities and diverse business model innovations [
30]. Therefore, the following hypothesis is proposed:
H5: Knowledge inertia moderates knowledge management on Business Incubator performance
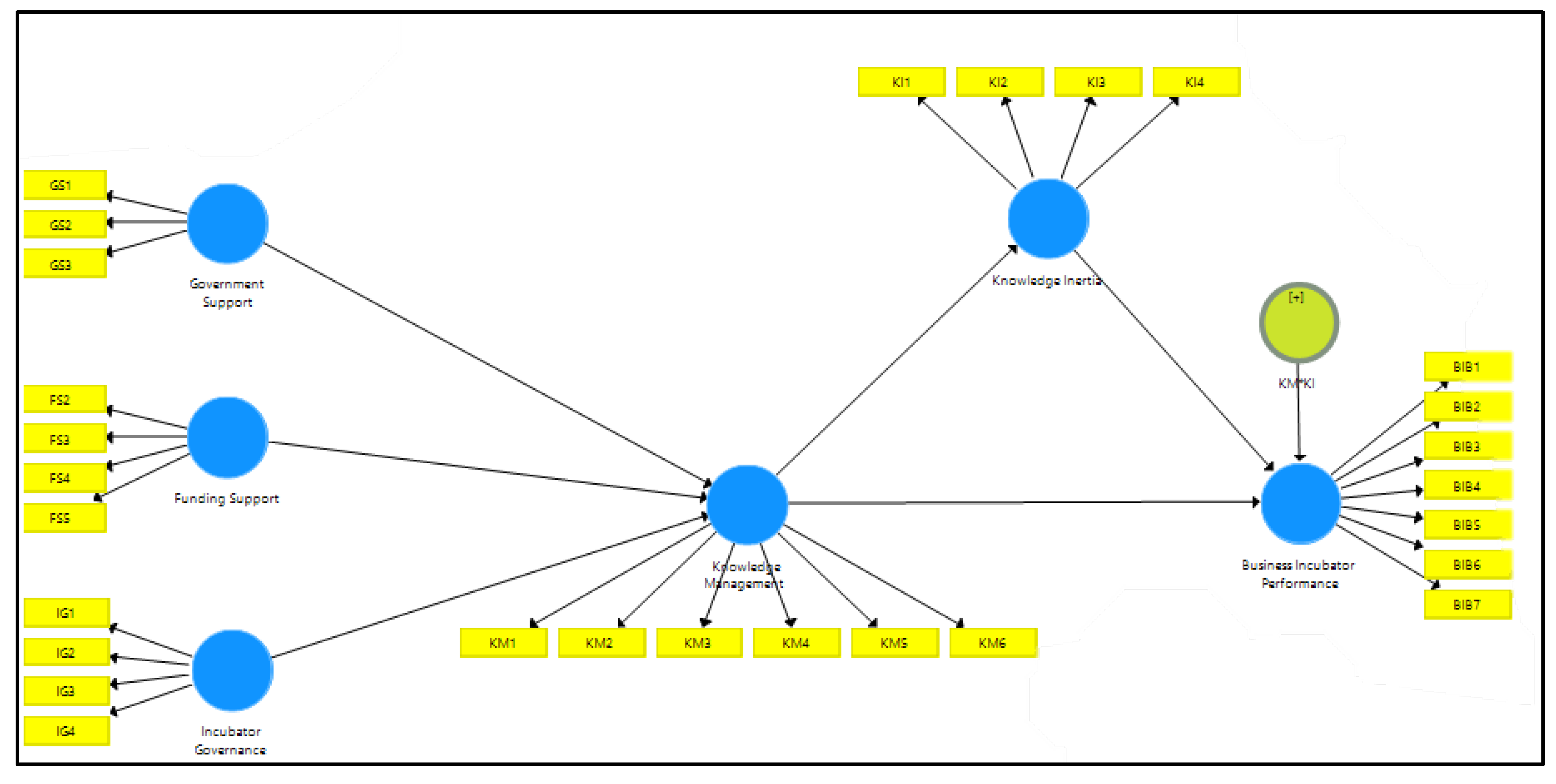
3. Methods
This research focuses on the factors that influence the performance of Technology Business Incubators in Indonesia based on knowledge-based view. The factors used in this study are incubator management factors, government support, financial support, and facilities. Knowledge Management (KM) mediates between support and performance [
11]. Meanwhile, Knowledge Inertia is known to moderate Knowledge Management and Performance [
31]. This study uses a quantitative method that aims to determine the magnitude of the relationship or influence of each of these factors on the performance of technology business incubators and determine the factors that have the most influence on the performance of technology business incubators in Indonesia as shown in
Figure 1. The research framework can be developed as presented in
Figure 1 as follows:
The population of this research consists of
organizations that are members of the Indonesian Business Incubator Association
(AIBI) and are within the scope of the Ministry of Research, Technology and
Higher Education (Kemenristekdikti). This population includes 100 Technology
Business Incubators operating throughout Indonesia. Data regarding business
incubators was obtained through AIBI and the Ministry of Research, Technology
and Higher Education as the main sources of information. The organization is
the unit of analysis in this research. According to Campbell, DT (1955), a good
informant for the purposes of this research should have access to all the
issues being investigated. Therefore, business owners were selected as the only
key informants. The sampling design used is purposive sampling, namely a
non-probability sampling technique, where the selection of sample elements is
based on certain criteria that are relevant to the research objectives. A
sample of 100 respondents was carefully selected from the population based on
their relevance to the research objectives and characteristics that fit the
research criteria, so that they could provide valuable insights regarding the
research questions. All constructs in this study were measured using a
five-point Likert scale. This Likert scale asks respondents to express their
level of agreement with certain statements by selecting one of five different
levels of agreement. The aim of using this scale is to measure respondents'
perceptions and views of the variables examined in this research. This scale
provides the flexibility necessary to measure the diversity of views among
respondents.
Table 1.
Respondents Profile.
Table 1.
Respondents Profile.
| Variable |
Description |
Frequency |
Percentage (%) |
| Position |
Head of Business Incubator |
48 |
48% |
| Manager |
41 |
41% |
| Director |
6 |
6% |
| Secretary |
4 |
4% |
| Vice head of business incubator |
1 |
1% |
| Gender |
Male |
68 |
68% |
| Female |
32 |
32% |
| Incubator Holdings |
Government |
27 |
27% |
| Private |
11 |
11% |
| University |
62 |
62% |
| Age |
12 - 25 |
4 |
4% |
| 26 - 45 |
54 |
54% |
| 45 - 65 |
42 |
42% |
The descriptive statistical analysis of this study
provides a more detailed understanding of the characteristics of the
respondents and the object of research. First, with regard to the profession of
the respondents, it was found that the majority of respondents were incubator
heads (48%) and managers (41%). This indicates that the study received
significant participation from leaders and decision-makers within the business
incubators. Meanwhile, the smaller contribution of deputy heads (1%) suggests
that their role in the study may be less dominant. Furthermore, in terms of
gender, the findings showed that men dominated the respondents, with 68% of the
total 100 respondents. This suggests a potential gender imbalance in the
context of the business incubators studied, which may need to be addressed in
further analysis regarding its impact on organizational decisions and dynamics.
The type of business incubator that was the object of the study found that
university incubators had the highest contribution (62%), followed by
government-owned (27%) and private incubators (11%). Meanwhile, analysis of the
age range of respondents showed significant variation, ranging from 12 to 65
years old. This wide age range reflects the inclusiveness of the research and
the possibility of diverse perspectives on the issues studied.
Table 2.
Structural Model Validity and Reliability Test.
Table 2.
Structural Model Validity and Reliability Test.
| Variable |
Indicator Code |
Loading Factor |
Cronbach's Alpha |
Composite Reliability |
AVE |
| Business Incubator Performance |
BIB1 |
0,852 |
0,9325 |
0,9451 |
0,7111 |
| BIB2 |
0,852 |
| BIB3 |
0,844 |
| BIB4 |
0,805 |
| BIB5 |
0,840 |
| BIB6 |
0,884 |
| BIB7 |
0,823 |
| Funding Support |
FS2 |
0,831 |
0,7971 |
0,8652 |
0,5741 |
| FS3 |
0,802 |
| FS4 |
0,808 |
| FS5 |
0,846 |
| Government Support |
GS1 |
0,807 |
0,7179 |
0,8410 |
0,6382 |
| GS2 |
0,768 |
| GS3 |
0,821 |
| Incubator Governance |
IG1 |
0,755 |
0,7999 |
0,8662 |
0,6185 |
| IG2 |
0,826 |
| IG3 |
0,760 |
| IG4 |
0,802 |
| Knowledge Inertia |
KI1 |
0,867 |
0,9260 |
0,9475 |
0,8186 |
| KI2 |
0,911 |
| KI3 |
0,939 |
| KI4 |
0,901 |
| Knowledge Management |
KM1 |
0,865 |
0,8836 |
0,9144 |
0,6455 |
| KM2 |
0,824 |
| KM3 |
0,529 |
| KM4 |
0,807 |
| KM5 |
0,873 |
| KM6 |
0,868 |
4. Results
To assess the underlying theoretical model and test the hypotheses, this study uses two structural modeling approaches: the two-step method proposed by [
32], and the Partial Least Square–Structural Equation Model (PLS-SEM) developed by [
33]. The SmartPLS4 program is used for this purpose. An additional advance in PLS-SEM is the extension of the complete SEM method to formative and reflective model simulations to aid in the measurement of more multiplex models and highly complex theoretical model structures. PLS-SEM is particularly advantageous when the aim of the investigation is to predict the structural model that determines the target construct. PLS-SEM is suitable for describing how fundamental characteristics predict the relationship between business incubator performance and Knowledge Based View (KBV). To test the hypothesis, 10,000 subsamples were bootstrapped, and a two-sided significance check was performed at the 95% confidence level, along with bootstrap-corrected confidence intervals [
32].
Figure 2 show the results of partial least squares equation modeling using SmartPLS. In addition, in assessing the PLS-SEM model, there are some basic elements that must be discussed in this study.
Table 3.
Discriminant validity—Fornell–Larcker criterion.
Table 3.
Discriminant validity—Fornell–Larcker criterion.
| |
Business Incubator Performance |
Funding Support |
Government Support |
Incubator Governance |
Knowledge Inertia |
Knowledge Management |
| Business Incubator Performance |
0,843 |
|
|
|
|
|
| Funding Support |
0,431 |
0,758 |
|
|
|
|
| Government Support |
0,358 |
0,430 |
0,799 |
|
|
|
| Incubator Governance |
0,387 |
0,542 |
0,403 |
0,786 |
|
|
| Knowledge Inertia |
0,469 |
0,467 |
0,546 |
0,682 |
0,905 |
|
| Knowledge Management |
0,456 |
0,519 |
0,599 |
0,559 |
0,699 |
0,803 |
Table 4.
Discriminant validity—HTMT.
Table 4.
Discriminant validity—HTMT.
| |
Business Incubator Performance |
Funding Support |
Government Support |
Incubator Governance |
Knowledge Inertia |
Knowledge Management |
| Business Incubator Performance |
|
|
|
|
|
|
| Funding Support |
0,499 |
|
|
|
|
|
| Government Support |
0,432 |
0,576 |
|
|
|
|
| Incubator Governance |
0,444 |
0,659 |
0,502 |
|
|
|
| Knowledge Inertia |
0,496 |
0,553 |
0,661 |
0,767 |
|
|
| Knowledge Management |
0,485 |
0,624 |
0,746 |
0,641 |
0,772 |
|
4.1. Measurement Model
An AVE value above 0.5 indicates the convergent validity of the item. This investigation confirmed the suitability of our measurement approach for SEM-PLS analysis, ensuring construct reliability and construct internal consistency as shown in
Table 1B. Discriminant validity measures the degree of independence between different quality measures. To establish discriminant validity, the correlation between constructs (Heterotrait) must be lower than the correlation within constructs (Monotrait). The HTMT ratio is below the established threshold of 0.85 or 0.9 [
33]. This examination ensures that the metrics taken for this study have unique constructs and do not reflect underlying factors, as shown in
Table 2 and
Table 3. To verify discriminant validity, the Fornell-Larcker criterion was also used, and the results are shown in
Table 2 directs the AVE for each construct that exceeds the squared correlation with other constructs, the Fornell–Larcker criterion [
33] is met. This illustration confirms and ensures that the metrics are separate from each other and accurately represent typical attributes in the measurement framework, as depicted in
Table 3. Measurement Model PLS and SEM construct analysis confirms that the measurement model of this study is strong. Cronbach's alpha values for all constructs are above 0.7, which means the strength of internal consistency for all constructs, while the composite reliability values (rho_a and rho_c) are above 0.8, which shows the reliability of the constructs. The average variance extracted (AVE) value was above 0.5, indicating the convergent validity of the items. This investigation confirms the suitability of our measurement approach for SEM-PLS analysis
SmartPLS results show that all indicators have individual indicator reliability values that are much greater than the minimum acceptable level of 0.5 and almost every item ranges from 0.8410 to 1.000. Checking the convergent validity of the PLS-SEM model above, it is necessary to evaluate the factor loading and average variance extracted (AVE) values of each latent variable. Based on the results of data processing, it is found that with a threshold value set at 0.5 [
33] there is one indicator that is eliminated because it has a small factor loading of 0.5, namely the FS1 indicator with a value of 0.491. Meanwhile, it can be seen that all AVE values are greater than the acceptable threshold of 0.5, so convergent validity is confirmed. Discriminant validity in the reflective measurement model illustrates the significance of the structural path in the bootstrapping analysis. Furthermore, to test the significance of the path coefficients in the inner model, a two-sided t-test with a significance level of 5% was used. The results show that the proposed path relationships are statistically significant with a significance level of 1% (with a T-statistic of 6.668, which exceeds the threshold of 2.58). The same is also true for the other hypotheses. Meanwhile, the reliability test on the model includes evaluation of two main aspects, namely Cronbach's alpha and composite reliability with a threshold value of 0.7.
5. Discussion
Indications of path influence can be evaluated by measuring the cross-loading between the construct and the measurement item. If the correlation between the construct and the measurement item is greater than the correlation between other latent constructs, then convergent validity is met. Apart from that,
Table 3 also shows that the Knowledge Inertia*Business Incubator Performance relationship construct has a significant moderating influence on incubator business performance with a significance level of 5%. However, the interaction construct Knowledge Management *Business Incubator Performance does not have a significant moderating effect on company performance. The results of this study indicate that Knowledge Inertia is a significant moderating factor in the relationship between Knowledge. In addition, to evaluate the extent of the moderating influence on the model, the change in R2 in
Figure 1 and
Figure 2 becomes an important indicator, which produces f2. In addition, discriminant validity can also be assessed by comparing the Root Average Squared Variance extracted (AVE) value between latent constructs with the correlation value between these latent constructs. For example,
Table 2 shows that the AVE of the latent construct "Knowledge Inertia" is 0,8186, so the square root is 0.669. This value is greater than the correlation in the "Facilities" column (0.670; 0.322). Similar observations were made for other latent constructs such as "Business Incubator Performance, Funding Support, Government Support, Incubator Governance, Knowledge Inertia, Knowledge Management, Moderating Effect 1" and the results confirmed that discriminant validity had been fulfilled well.
In the context of business incubator performance variance analysis, the results from SmartPLS reveal various important aspects. R2 of 0.273 for the endogenous latent variable (Business Incubator Performance) shows that around 27,3% of the variation in business incubator performance can be explained by the variables that have been studied in the model. This means that the latent variable Business Incubator Performance has a strong influence in explaining variations in startup performance. These results indicate that the factors considered in this study, such as knowledge management strategies, have a significant impact on the performance of business incubators. Therefore, more attention needs to be paid to managing and improving these factors to improve the performance of business incubators and, more broadly, the performance of startups in Indonesia. This shows that elements of knowledge management strategy have an important role in influencing the success of business incubators in supporting the development of startups in Indonesia.
Table 1 and Figure 5 also display the significance of the structural path in bootstrapping. Next, the inner model path coefficient can be checked whether it is significant or not using a two-sided t test with a significance level of 5%. The results show the hypothesized path relationship between (Funding Support -> Knowledge Management); (Government Support -> Knowledge Management); (Incubator Governance -> Knowledge Management); (Knowledge Inertia -> Business Incubator Performance); (Knowledge Management -> Business Incubator Performance); (Knowledge Management -> Knowledge Inertia); (Moderating Effect 1 -> Business Incubator performance); (Knowledge Management -> Knowledge Inertia -> Business Incubator Performance).

The first hypothesis states that Government Support has a significant influence on knowledge management in business incubators. These findings support this hypothesis, as shown by the T-statistic value of 5.466. These significant results emphasize the importance of Government Support in promoting effective knowledge management practices in business incubators. The significance of Government Support in improving knowledge management is in line with the work of [
22], who emphasizes that venture capital and Government Support play an important role in providing the necessary funding for business incubators. These results also support the findings of [
23] which shows that funding support has a direct impact on business incubators. The impact of these results is significant. Government initiatives and financial support can contribute significantly to strengthening knowledge management, and thereby provide a strong foundation for effective business incubator performance.
The second hypothesis tests the influence of incubator governance on knowledge management. The results, with a T-statistic of 3.841, show significant results, confirming the influence of incubator governance in promoting effective knowledge management. These results are in line with existing literature and emphasize the importance of effective governance structures in business incubators. This supports the claims of various researchers who argue that governance, together with Government Support, contributes to improving knowledge management in incubators [
22,
23] Effective governance mechanisms provide a structured environment that facilitates the collection, dissemination and application of knowledge in business incubators. Therefore, it is important for business incubators to establish a strong governance system to optimize their knowledge management practices.
The fourth hypothesis aims to establish the relationship between knowledge management and business incubator performance. With a T-statistic of 1.616, this hypothesis is accepted, indicating that knowledge management does influence business incubator performance positively. The research results that reject this hypothesis are in line with several previous studies which show that knowledge management does not always have a positive impact on organizational performance [
24,
25,
26,
27] However, in the context of startup business incubators in Indonesia, it appears that other factors may have a more significant impact on incubator performance. The fifth hypothesis examines the role of knowledge inertia in moderating the relationship between knowledge management and business incubator performance. The results, with a T-statistic of 7.887, support this hypothesis. Knowledge inertia refers to resistance to change in an individual's knowledge and behavior, often stemming from past experiences [
28]. The presence of knowledge inertia can hinder the positive effects of knowledge management. Therefore, understanding and overcoming knowledge inertia is important to improve business incubator performance. These findings confirm the view that overcoming knowledge inertia can be crucial in optimizing knowledge management and, as a result, improving business incubator performance. This research provides a deeper understanding of the complex dynamics in business incubators and the need to effectively manage knowledge and overcome resistance to change. In summary, this research has provided valuable insights into the factors that influence knowledge management and business incubator performance. Government support and incubator governance have been shown to significantly influence knowledge management, which in turn has a positive impact on business incubator performance. Additionally, the moderating role of knowledge inertia emphasizes the importance of overcoming resistance to change in business incubators to optimize their performance. These findings emphasize the need for strategic management of knowledge and resources in business incubators to effectively support startup development and growth.
The implications of this research have a significant impact in improving incubator business performance. In general, startups can utilize the findings of this research in various aspects of their management to achieve better results. The practical implications of each variable in this research are as follows: The findings of this research highlight the importance of government support, funding support, and effective governance in business incubators. Startups must understand that government support can help them in terms of obtaining funding, supportive regulations, and necessary guidance. Startup managers need to ensure that they establish partnerships with relevant government agencies and leverage existing support. In terms of funding support, startup managers must be active in seeking venture capital and external funding. This can help them to expand their operations and invest in knowledge development. In addition, strong incubator governance is also important. Startup managers should work closely with well-governed incubators to ensure their knowledge is managed efficiently. It is important for startup managers to understand the important role of knowledge management in improving their business performance.
Implementing effective knowledge management practices can help in identifying, storing, and sharing knowledge that can improve innovation and performance. Managers must prioritize the development and coaching of human resources who can understand and manage knowledge well. Knowledge inertia, as a moderator in this study, must be addressed carefully by startup managers. Startups need to find ways to overcome resistance to change in their knowledge management. This could involve training and educating employees to be more open to innovation and change in knowledge management practices. Overcoming knowledge inertia is an important step in optimizing knowledge management and, therefore, improving startup performance. Apart from that,
Table 1 also shows the loading of each indicator, which describes the extent to which each indicator influences the variables studied. Startup managers must understand which indicators have significant influence and allocate their resources accordingly. Variables that do not have a significant influence must also be considered. While these variables may not directly impact performance, startup managers can look for creative ways to exploit them. Sometimes, ignoring less immediately significant variables can yield unexpected additional benefits.
6. Conclusions
This research shows that there is a significant relationship between the variables studied, namely external support, knowledge inertia, and incubator business performance in startups in Indonesia. Hypotheses 1, 2, and 3 which include government support, funding support, and incubator governance have a positive effect on incubator business performance. However, the results of this research indicate that hypothesis 4, which states "Knowledge management influences the performance of Business Incubators," is rejected. In addition, hypothesis 5, which states "Knowledge inertia moderates knowledge management on Business Incubator performance," is accepted. These results provide important insights for startup managers, stakeholders, and governments in improving practices that support incubator business performance. This research also has the potential to become the basis for further research and development in this field
References
- H. A. Mumtaha and H. A. Khoiri, “Analisis Dampak Perkembangan Revolusi Industri 4.0 dan Society 5.0 Pada Perilaku Masyarakat Ekonomi (E-Commerce),” JURNAL PILAR TEKNOLOGI : Jurnal Ilmiah Ilmu Ilmu Teknik, vol. 4, no. 2, 2019. [CrossRef]
- D. J. Teece, “Business Models, Business Strategy and Innovation,” Long Range Plann, vol. 43, no. 2–3, pp. 172–194, 2010.
- M. Danuri, “Perkembangan dan Transformasi Teknologi Digital,” Infokam, vol. XV, no. II, 2019.
- N. Mushlimah, E. Jusriadi, B. Romadhoni, M. Manajemen, and U. Muhammadiyah Makassar, “Analisis Pertumbuhan Bisnis Startup Techno Digital Pada Masa Pandemi Covid-19 di Kota Makassar,” SEIKO : Journal of Management & Business, vol. 4, no. 1, 2022.
- N. Lutfiani, U. Rahardja, and I. S. P. Manik, “Peran Inkubator Bisnis dalam Membangun Startup pada Perguruan Tinggi,” Jurnal Penelitan Ekonomi dan Bisnis, vol. 5, no. 1, 2020. [CrossRef]
- F. T. Rothaermel and M. Thursby, “Incubator firm failure or graduation?: The role of university linkages,” Res Policy, vol. 34, no. 7, 2005. [CrossRef]
- L. A. Wibowo, L. Lisnawati, and S. Sulastri, “AKSELERASI DIGITAL STARTUP MAHASISWA UNIVERSITAS PENDIDIKAN INDONESIA BERBASIS EXECUTIVE COACHING MODEL,” JIPkM, vol. 1, no. 2, 2021.
- Febrianto, “ANALISIS PENGUKURAN KINERJA PERUSAHAAN DENGAN METODE PENDEKATAN BALANCED SCORECARD (Studi Kasus Pada Koperasi Simpan Pinjam (KSP) Lohjinawe Rembang),” Jurnal Ilmu Administrasi Bisnis, vol. 5, no. 3, 2016.
- H. Ahmed and Z. Mohamed, The Effect of Knowledge Management Critical Success Factors on Knowledge Management Effectiveness and Performance: An Empirical Research in Egyptian Banking Sector. 2018.
- S. hsien Liao, W. C. Fei, and C. T. Liu, “Relationships between knowledge inertia, organizational learning and organization innovation,” Technovation, vol. 28, no. 4, 2008. [CrossRef]
- M. Binsawad, O. Sohaib, and I., “Factors Impacting Technology Business Incubator Performance,” International Journal of Innovation Management, vol. 23, p. 1950007, Jun. 2018. [CrossRef]
- P. Phan, “Science Parks and Incubators: Observations, Synthesis and Future Research,” J Bus Ventur, vol. 20, pp. 165–182, Jun. 2005. [CrossRef]
- Z. M’Chirgui, “Assessing the Performance of Business Incubators: Recent France Evidence,” Business and Management Research, vol. 1, no. 1, pp. 62–76, 2012.
- N. Somsuk and T. Laosirihongthong, “A fuzzy AHP to prioritize enabling factors for strategic management of university business incubators: Resource-based view,” Technol Forecast Soc Change, vol. 85, 2014. [CrossRef]
- R. Kiran and S. C. Bose, “Stimulating business incubation performance: Role of networking, university linkage and facilities,” Technol Anal Strateg Manag, vol. 32, no. 12, 2020. [CrossRef]
- R. M. Grant, “The Resource-Based Theory of Competitive Advantage: Implications for Strategy Formulation,” Calif Manage Rev, vol. 33, no. 3, pp. 114–135, 1991. [CrossRef]
- W. Kurnia Sari, K. Ditha Tania, and J. Sistem Informasi Fasilkom Unsri, “Penerapan Knowledge Management System (KMS) Berbasis Web Studi Kasus Bagian Teknisi dan Jaringan Fakultas Ilmu Komputer Universitas Sriwijaya,” 2014. [Online]. Available: http://ejournal.unsri.ac.id/index.php/jsi/index.
- S. Khairawati, N. Arganingtyas, H. Sasono, and W. Wijiharta, “Dampak Knowledge Management Terhadap Kinerja Karyawan: Sebuah Pendekatan Manajemen Islam,” Jurnal Ilmiah Ekonomi Islam, vol. 7, no. 2, Jun. 2021. [CrossRef]
- V. M. Kosasi, “Analisis Dan Evaluasi Model Bisnis Pada Pantai Seafood Restaurant Dengan Pendekatan Business Model Canvas,” Agora, vol. 3, no. 1, 2015.
- F. J. Islamy, R. Andriani, and R. Nurjaman, “Knowledge Based View: Pengaruh Knowledge Management Terhadap Kinerja Perguruan Tinggi Pada Masa Pandemi Covid-19,” Idaarah: Jurnal Manajemen Pendidikan, vol. 5, no. 2, 2021. [CrossRef]
- M. Soeryo Prayogo, U. Suhud, and A. Wahyu Handaru, “Assessing Startup Performance: ‘Case Study at National Business Incubator,’” International Journal on Advanced Science, Education, and Religion, vol. 2, no. 3, 2019. [CrossRef]
- M. Clara Wijaya Rosa, E. Ganis Sukoharsono, and E. Saraswati, “The Role of Venture Capital on Start-up Business Development in Indonesia,” Journal of Accounting and Investment, vol. 20, no. 1, 2019. [CrossRef]
- L. Gozali et al., “Critical success and moderating factors effect in Indonesian Public Universities’ business incubators,” International Journal of Technology, vol. 9, no. 5, 2018. [CrossRef]
- L. Nirawati and R. R. Prayogo, “The Triangle of Knowledge Sharing, e-Marketing Capability, Marketing Performance,” JEMA: Jurnal Ilmiah Bidang Akuntansi dan Manajemen, vol. 16, no. 1, pp. 22–33, Mar. 2019. [CrossRef]
- A. Abubakar, H. Elrehail, M. Alatailat, and A. Elçi, “Knowledge management, decision-making style and organizational performance,” Journal of Innovation & Knowledge, vol. 4, Jun. 2018. [CrossRef]
- Muhajir and, I. Hendri, “Knowledge Management Dalam Meningkatkan Kinerja Perusahaan,” in Proceeding Seminar Nasional Bisnis Seri VI, 2022, p. 193.
- Oztekin, D. Delen, H. Zaim, A. Turkyilmaz, and S. Zaim, “The Influence of Knowledge Management on Financial and Non-Financial Performance,” Journal of Information & Knowledge Management, vol. 14, p. 1550013, Jun. 2015. [CrossRef]
- X. Xie, L. Fang, S. Zeng, and J. Huo, “How does knowledge inertia affect firms product innovation?,” J Bus Res, vol. 69, Jun. 2015. [CrossRef]
- A. Zan, Y. Yao, and H. Chen, “Knowledge search and firm innovation: The roles of knowledge inertia and knowledge integration capability,” Technol Anal Strateg Manag, vol. 36, pp. 1–16, Jun. 2022. [CrossRef]
- A. Yu, S. Hao, and Y. Wang, “Organizational search and business model innovation: The moderating role of knowledge inertia,” Journal of Knowledge Management, vol. 24, no. 7, pp. 1705–1718, Jan. 2020. [CrossRef]
- S. Sundram et al., “The Impact of Knowledge Management on The Performance of Employees: The Case of Small Medium Enterprises,” Productivity Management, vol. 25, pp. 554–567, Jun. 2020.
- J. Joseph F. Hair, G. T. M. Hult, C. M. Ringle, and M. Sarstedt, Partial least squares structural equation modeling (PLS-SEM). 2014. [CrossRef]
- M. Sarstedt, C. Ringle, and J. Hair, “Partial Least Squares Structural Equation Modeling,” 2021, pp. 1–47. [CrossRef]
|
Disclaimer/Publisher’s Note: The statements, opinions and data contained in all publications are solely those of the individual author(s) and contributor(s) and not of MDPI and/or the editor(s). MDPI and/or the editor(s) disclaim responsibility for any injury to people or property resulting from any ideas, methods, instructions or products referred to in the content. |
© 2024 by the authors. Licensee MDPI, Basel, Switzerland. This article is an open access article distributed under the terms and conditions of the Creative Commons Attribution (CC BY) license (http://creativecommons.org/licenses/by/4.0/).