Submitted:
05 June 2024
Posted:
06 June 2024
You are already at the latest version
Abstract
Keywords:
1. Introduction
Research Gap
2.1. Literature Review and Hypotheses Development
2.1.1. E-Marketing Orientation
2.1.2. E-Relationship Management
2.1.3. Brand Visibility and Brand Loyalty
3. Methodology
Data and Method
4. Results
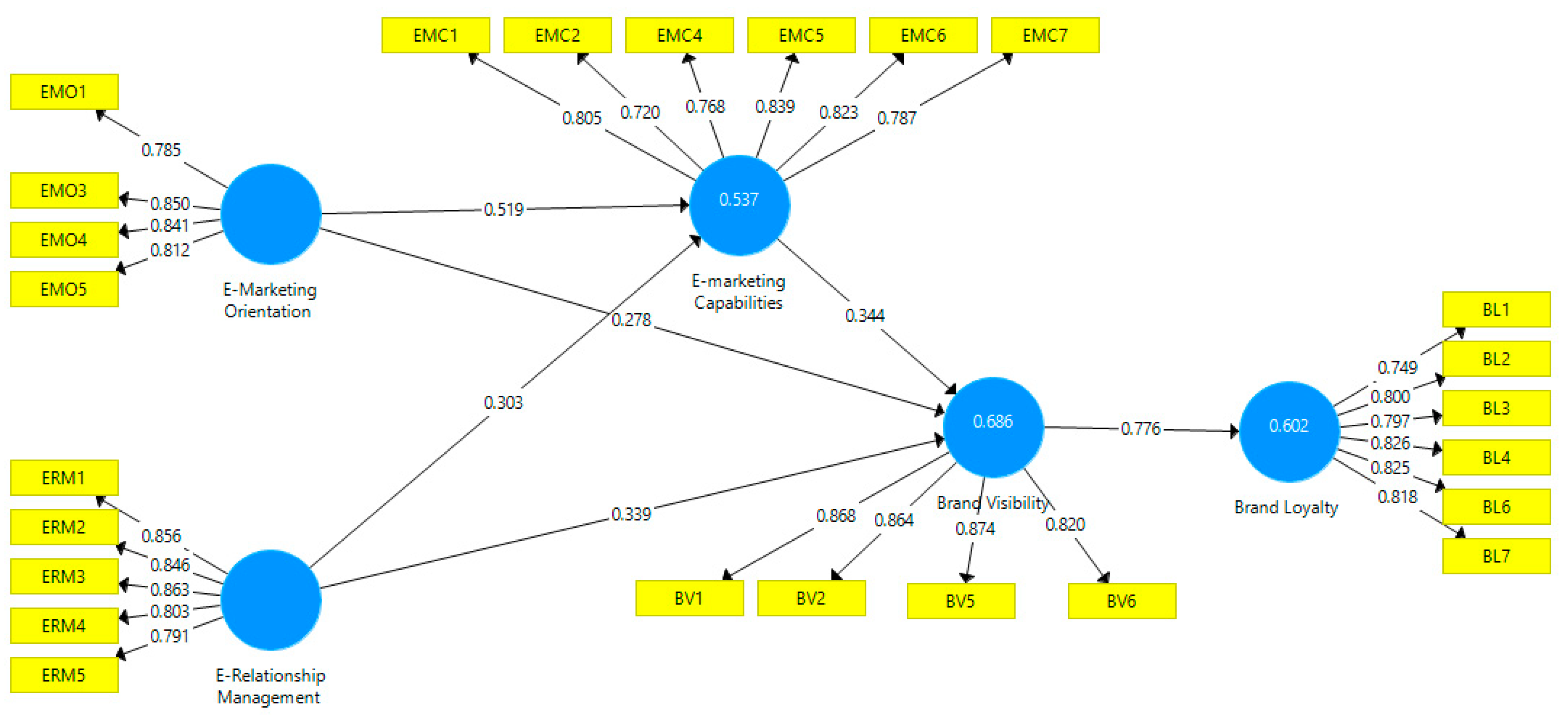
4.1. Testing Measurement Model
4.2. Testing the Structural Model
5. Discussion
6. Conclusions
6.1. Theoretical Implications
6.2. Practical Implications
6.3. Limitations and Directions for Future Research
Appendix 1. Questionnaire items and Factor loading
| E-Marketing orientation (Huang & Chen, 2019; Farida et al., 2017; Mandal, 2017; Puspita et al., 2020 | F. Loading | |
| EMO1 | In our company, we prioritize digital marketing initiatives as a strategic focus for reaching our target audience. | 0.785 |
| EMO2 | Our organization invests in innovative marketing practices to enhance our online presence* | 0.658 |
| EMO3 | We actively develop competitive strategies to differentiate ourselves in the digital marketplace. | 0.85 |
| EMO4 | Our company fosters dynamic marketing capabilities to adapt to changing digital marketing trends. | 0.841 |
| EMO5 | We use e-commerce platforms effectively to improve our marketing performance and brand visibility. | 0.812 |
| E-relationship management (Harrigan et al. (2012); Stăncioiu et al. (2023); Alharthey (2023); Al-share et al. (2023); Stăncioiu et al. (2023); | ||
| ERM1 | In our company, we prioritize personalized communication with customers through digital platforms. | 0.856 |
| ERM2 | In our company, we use electronic tools to gather and analyze customer data to enhance our understanding of customer preferences. | 0.846 |
| ERM3 | In our company, we engage in regular interactions with customers via digital channels to build and maintain strong relationships. | 0.863 |
| ERM4 | In our company, we leverage digital platforms to offer personalized services tailored to individual customer needs and preferences. | 0.803 |
| ERM5 | In our company, we actively use e-CRM tools to manage and enhance customer relationships through digital means. | 0.791 |
| E-marketing capabilities Huang & Chen (2019); Farida et al. (2017); Puspita et al. (2020); Capitello et al. (2014); Sumague & Briones (2022); Jafari et al. (2023); Hosseini et al. (2024); Mandal (2017) | ||
| EMC1 | In our company, we actively invest in digital marketing tools and technologies to reach our target audience. | 0.805 |
| EMC2 | Our company emphasizes innovative marketing practices to stay competitive in the digital marketplace. | 0.72 |
| EMC3 | We continuously evaluate and improve our digital marketing efforts using data analytics and insights* | 0.618 |
| EMC4 | Our organization adopts a customer-centric approach in our online marketing strategies. | 0.768 |
| EMC5 | We actively engage with our target audience through social media platforms to enhance brand visibility. | 0.839 |
| EMC6 | Our company leverages content-sharing practices to augment our brand visibility and engagement on social media. | 0.823 |
| EMC7 | We place importance on developing dynamic capabilities to adapt to changes and trends in digital marketing. | 0.787 |
| Brand Visibilty (Avicenna & Rahayu, 2022; Rather et al., 2022; Capitello et al., 2014; Sumague & Briones, 2022; Jafari et al., 2023; Jafari et al., 2023; Hosseini et al., 2024; Yagüe & Romero, 2016; Setiarini et al., 2023; Yousafzai, 2023; Nadino Rinaldi et al., 2024 | ||
| BV1 | In our company, we actively leverage digital marketing tools to enhance our brand visibility. | 0.868 |
| BV2 | In our company, we prioritize customer experience and engagement to increase brand visibility. | 0.864 |
| BV3 | In our company, we use innovative social media strategies to promote our brand and connect with our target audience* | 0.568 |
| BV4 | In our company, we emphasize content-sharing practices to enhance our brand visibility through social media* | 0.613 |
| BV5 | In our company, we invest resources in visual branding strategies to improve our brand recognition and visibility in the market. | 0.874 |
| BV6 | In our company, we actively monitor and analyze customer perceptions and interactions to gauge our brand visibility. | 0.82 |
| Brand Loyalty (Bhanot et al., 2023; Harrigan et al., 2012; Stăncioiu et al., 2023; Al-share et al., 2023; Adinata et al., 2023 | ||
| BL1 | In our company, we prioritize building long-term relationships with our customers. | 0.749 |
| BL2 | Our company values customer satisfaction and aims to meet their needs consistently. | 0.8 |
| BL3 | Our company utilizes digital tools and platforms to engage with customers and enhance their experience. | 0.797 |
| BL4 | We believe that fostering strong customer relationships contributes to our brand’s success. | 0.826 |
| BL5 | Our company is committed to using e-marketing strategies to improve brand visibility and loyalty* | 0.622 |
| BL6 | We strive to enhance customer loyalty through personalized communication and services. | 0.825 |
| BL7 | Our company believes that effective customer relationship management is crucial for our competitiveness. | 0.818 |
| * Eliminated during confirmatory factor loading | ||
References
- Adaileh, M. J., Alshawawreh, A. R., Harazneh, I., Elrehail, H., Ur Rehman, S., & Hossain, M. R. (2021). Factors Influencing E-Business Adoption by Jordanian SMEs. International Journal of Business Information Systems. Advance online publication. [CrossRef]
- Adinata, A., Sholahuddin, M., Kuswati, R., & Wiyadi. (2023). The Influence of Innovation Capability and Entrepreneurship Capability on E-Marketing Performance, Mediated by Competitive Advantage, to Enhance Culinary SMEs in Ponorogo. Journal of Humanities and Social Sciences Studies, 1(1), 12-25. [CrossRef]
- Al Helou, E. (2023, March 24). Jordan’s startup ecosystem is one of the fastest-growing in the region. Economy Middle East. Retrieved from https://economymiddleeast.com/news/jordans-startup-ecosystem-is-one-of-the-fastest-growing-in-region/.
- Alharthey, B. K. (2023). Impact of E-marketing Capabilities and E-marketing Orientation on Sustainable Firm Performance of SME in KSA Through E-relationship Management. International Journal of Marketing Studies, 15(2), 71. [CrossRef]
- Alharthey, B. K. (2023). Impact of E-marketing Capabilities and E-marketing Orientation on Sustainable Firm Performance of SME in KSA Through E-relationship Management. International Journal of Marketing Studies, 15(2), 71.
- AL-share, F. A., AL-zoubi, N. A., Al-zoubi, A. F., & Alzu’bi, A. A. (2023). The Impact of E-Marketing Relationship Management at Achieving Competitive Advantage: A Prospective Study on a Sample of Banks Employees in Jordan. Journal of Namibian Studies: History Politics Culture, 34, 1303–1325. [CrossRef]
- Al-share, F. A., AL-zoubi, N. A., AL-zoubi, A. F., & Alzu’bi, A. A. (2023). The Impact of E-Marketing Relationship Management at Achieving Competitive Advantage: A Prospective Study on a Sample of Banks Employees in Jordan. Journal of Namibian Studies, 34(2023), 1303–1325.
- Arasti, Z., Zandi, F., & Talebi, K. (2012). Exploring the Effect of Individual Factors on Business Failure in Iranian New Established Small Businesses. International Business Research, 5(4), 22-31. [CrossRef]
- Avicenny & Rahayu, W. A. (2022). Developing a New Marketing Approach to Enhance Brand Awareness: Case Study of an E-commerce Enabler Company in Indonesia. International Journal of Current Science Research and Review, 5(7), 2638-2643. [CrossRef]
- Barney, J. B., Ketchen, D. J., & Wright, M. (2021). Resource-Based Theory and the Value Creation Framework. Journal of Management, 47(7), 1936-1955. [CrossRef]
- Basaille-Gahitte, I., Abrouk, L., Cullot, N., & Leclercq, E. (2013). Using social networks to enhance customer relationship management. In Proceedings of the Fifth International Conference on Management of Emergent Digital EcoSystems (MEDES ‘13) (pp. 169–176). [CrossRef]
- Bhanot, B., Reena, & Kaur, P. (2023). Digital Marketing and its Effects on Start-up Business. International Journal of Research Publication and Reviews, 4(8), 1143-1146. Retrieved from www.ijrpr.com.
- Calle Piedrahita, J. S., Isaza Zapata, G. M., Isaza Zapata, A. I., & Portilla Rosero, B. E. (2020). Marketing Capabilities to Grant a Competitive Advantage to Engineering [Capacidades de mercadeo para garantizar ventaja competitiva en la ingeniería]. Redalyc. https://www.redalyc.org/articulo.oa?id=27964922007.
- Capitello, R., Agnoli, L., Begalli, D. and Codurri, S. (2014), “Social media strategies and corporate brand visibility in the wine industry: Lessons from an Italian case study”, EuroMed Journal of Business, Vol. 9 No. 2, pp. 129-148. [CrossRef]
- Chinakidzwa, M., & Phiri, M. (2020). Impact of digital marketing capabilities on market performance of small to medium enterprise agro-processors in Harare, Zimbabwe. Business: Theory and Practice, 21(2), 746-757. [CrossRef]
- Ciunova-Shuleska, A., Osakwe, C. N., & Palamidovska-Sterjadovska, N. (2016). Complementary impact of capabilities and brand orientation on SMBs performance. Journal of Business Economics and Management, 17(6), 1270-1285. [CrossRef]
- Ciunova-Shuleska, A., Osakwe, C. N., & Palamidovska-Sterjadovska, N. (2016). Complementary impact of capabilities and brand orientation on SMBs performance. Journal of Business Economics and Management, 17(6), 1270-1285. [CrossRef]
- da Silva Guimarães, I., de Sousa, G.N., Jacob Junior, A., França Lobato, F.M. (2022). Social CRM as a Business Strategy: Developing the Dynamic Capabilities of Micro and Small Businesses. In: Abramowicz, W., Auer, S., Stróżyna, M. (eds) Business Information Systems Workshops. BIS 2021. Lecture Notes in Business Information Processing, vol 444. Springer, Cham. [CrossRef]
- El Habachi, M. (2022, June 27). Jordan: The Middle East’s Overlooked Tech and Innovation Hub. MENA ECOSYSTEMS. Retrieved from https://thestartupscene.me/MenaEcosystems/Jordan-The-Middle-East-s-Overlooked-Tech-and-Innovation-Hub.
- Farida, N., Naryoso, A., & Yuniawan, A. (2017). Model of Relationship Marketing and E-Commerce in Improving Marketing Performance of Batik SMEs. Jurnal Dinamika Manajemen, 8(1), 20-29. Retrieved from http://jdm.unnes.ac.id.
- Ferreira, J., & Coelho, A. (2017). Dynamic capabilities, managerial and marketing capabilities and their impact on competitive advantage and firm performance. International Journal of Entrepreneurship and Small Business, 30(4), 629-652. [CrossRef]
- GIZ. (2019, May). Jordan’s Startup Economy: Assessing the economic contribution and potential of tech and tech-enabled startups. Retrieved from https://www.giz.de/en/downloads/Startup_%20Economy_Jordan_EN.pdf.
- Grzywaczewski, A., Iqbal, R., Shah, N., & James, A. (2010). E-Marketing Strategy for Businesses. In 2010 IEEE 7th International Conference on E-Business Engineering (pp. 428-434). Shanghai, China. [CrossRef]
- Gulati, A., Sahgal, N., Narayan, N., Atrey, A., & Jadon, J. S. (2022). Mining Influence of people on Viral Marketing. In 2022 12th International Conference on Cloud Computing, Data Science & Engineering (Confluence) (pp. 228-233). Noida, India. [CrossRef]
- Harrigan, P., Ramsey, E. and Ibbotson, P. (2012), “Entrepreneurial marketing in SMEs: the key capabilities of e-CRM”, Journal of Research in Marketing and Entrepreneurship, Vol. 14 No. 1, pp. 40-64. [CrossRef]
- Harrigan, P., Ramsey, E. and Ibbotson, P. (2012), “Entrepreneurial marketing in SMEs: the key capabilities of e-CRM”, Journal of Research in Marketing and Entrepreneurship, Vol. 14 No. 1, pp. 40-64. [CrossRef]
- Hollenbeck, C. R., & Patrick, V. M. (2023). A R.E.C.I.P.E. FOR INCLUSION: A SIX-STEP JOURNEY TO TEACHING INCLUSIVE MARKETING ORIENTATION. Marketing Education Review, 33(2), 142–148. [CrossRef]
- Hosseini, A., Hooshanfar, K., Omrani, P., Toosi, R., Toosi, R., Ebrahimian, Z., & Akhaee, M. A. (2024). Brand visibility in packaging: A deep learning approach for logo detection, saliency-map prediction, and logo placement analysis. Computer Vision and Pattern Recognition. Retrieved from https://arxiv.org/abs/your-arxiv-id.
- Huang, HL., Chen, YY. (2019). Toward an Understanding of the Antecedents of E-Marketing Orientation: The Role of the Fit. In: Rossi, P., Krey, N. (eds) Finding New Ways to Engage and Satisfy Global Customers. AMSWMC 2018. Developments in Marketing Science: Proceedings of the Academy of Marketing Science. Springer, Cham. [CrossRef]
- Jafari, . P. ., Fakhimiazar, S., Budaghi Khajenobar , . H., & Iranzadeh , . S. . (2023). Development of a Social Media Branding Model for Marketing Consultancy: A Study on Content Sharing Practices. International Journal of Innovation Management and Organizational Behavior (IJIMOB), 3(3), 100-105. [CrossRef]
- Jafari, S., & Shirazian, Z. (2019). The Effect of Developing E-Marketing and Efficiency Capabilities on the Improvement of B2B Marketing Performance. ECORFAN-Mexico Journal, 10(22), 27-38. [CrossRef]
- Joshi, P. (2020). Impact of social media marketing on growth of e-commerce business in India: A quantitative investigation. TEST Engineering & Management, 82(January-February), 14572. [CrossRef]
- Jung, S.-U., & Shegai, V. (2023). The Impact of Digital Marketing Innovation on Firm Performance: Mediation by Marketing Capability and Moderation by Firm Size. Sustainability, 15(7), 5711. [CrossRef]
- Kayabasi, A. and Mtetwa, T. (2016), “Impact of marketing effectiveness and capabilities, and export market orientation on export performance: Evidence from Turkey”, European Business Review, Vol. 28 No. 5, pp. 532-559. [CrossRef]
- Khalaf, M. (2023). Assessing the Tools of Digital Brand Marketing in the Egyptian Travel Agencies and Their Influence on Domestic Tourists’ Loyalty. Journal of Association of Arab Universities for Tourism and Hospitality, 24(1), 367-388. [CrossRef]
- Lawal, L. O., & Adejuwon, J. A. (2022). Social media marketing and brand loyalty of selected small and medium enterprises (SMEs) in South-West Nigeria. World Journal of Advanced Research and Reviews, 16(03), 107–115. [CrossRef]
- Li, Y.-M., Song, H., Wang, Y., & Zameer, H. (2021). Influencing factors identification of cross-border E-commerce capability based on the RBF-DEMATEL model. In Proceedings of the International Conference on Electronic Information Engineering and Computer Technology (EIECT 2021) (Vol. 12087, p. 1208721). SPIE. [CrossRef]
- Liang, C., Lee, P.K.C., Zhu, M., Yeung, A.C.L., Cheng, T.C.E. and Zhou, H. (2024), “The bright side of being uncertain: the impact of economic policy uncertainty on corporate innovation”, International Journal of Operations & Production Management, Vol. ahead-of-print No. ahead-of-print. [CrossRef]
- Madhavaiah, C., & Rao, S. D. (2007). Defining Relationship Marketing: A review of Research. Asia Pacific Business Review, 3(2), 64-76. [CrossRef]
- Mandal, S. (2017), “The influence of dynamic capabilities on hospital-supplier collaboration and hospital supply chain performance”, International Journal of Operations & Production Management, Vol. 37 No. 5, pp. 664-684. [CrossRef]
- McDowell Marinchak, C. L., Forrest, E., & Hoanca, B. (2018). The Impact of Artificial Intelligence and Virtual Personal Assistants on Marketing. In M. Khosrow-Pour, D.B.A. (Ed.), Encyclopedia of Information Science and Technology, Fourth Edition (pp. 5748-5756). IGI Global. [CrossRef]
- Mekuriaw E, Sisay D, Ayalew D (2023) Seed production and marketing experiences of producing cooperatives in Ethiopia. Innovations in Agriculture 6: e32864. [CrossRef]
- Mupambwa, P., & Chiliya, N. (2020). Predictors of e-marketing adoption by Zimbabwean churches. Communitas, 25(1), 1-21. [CrossRef]
- Nadino Rinaldi, M. A. D., Heppy Millanyani, & Nurvita Trianasari. (2024). The Effect of Social Media Marketing Activities Through Brand Awareness and Brand Image on Brand Loyalty and Emotional Attachment in Traveloka. International Journal of Science, Technology & Management, 5(1), 263-273. [CrossRef]
- Nasruddin, J., & Gumilang, D. A. (2022). Analysis of Product Quality, E-Marketing, and Electronic Customer Relationship Management for Customer Loyalty: Study of Telkomsel Prepaid Card Users in Central Jakarta. International Journal of Research in Science and Technology, 12(3), 27. [CrossRef]
- Novixoxo, J. D., Jamal-Deen, A., Anning, L., & Darko, S. (2018). The effect of branding on the marketing performance of companies in the mobile phone industry: Case study of Techno Ghana, Accra. International Journal of Developing and Emerging Economies, 6(2), 39-60. Retrieved from https://www.eajournals.org/journals/international-journal-of-developing-and-emerging-economies-ijdee/vol-6-issue-2-november-2018/the-effect-of-branding-on-the-marketing-performance-of-companies-in-the-mobile-phone-industry-case-study-of-techno-ghana-accra/.
- Nuseir, M., & Refae, G. A. (2022). The effect of digital marketing capabilities on business performance enhancement: Mediating the role of customer relationship management (CRM). International Journal of Data and Network Science. Advance online publication. [CrossRef]
- Patrick, Z., & Hee, O. C. (2019). Factors Influencing the Intention to Use Affiliate Marketing: A Conceptual Analysis. International Journal of Academic Research in Business and Social Sciences, 9(2), 701–710.
- Pronay, S., Keszey, T., Buzás, N., Sakai, T. and Inai, K. (2022), “Performance of university technology transfer offices: evidence from Europe and Japan”, International Journal of Productivity and Performance Management, Vol. 71 No. 4, pp. 1343-1364. [CrossRef]
- Pscheidt-Gieseler, T. C., Didonet, S. R., Toaldo, A. M. M., & Martins, T. S. (2018). The innovation orientation influence on architectural marketing capabilities and the impact on innovation performance. International Journal of Business Innovation and Research, 15(3), 277-300. [CrossRef]
- Puspita, L. E., Christiananta, B., & Ellitan, L. (2020). The effect of strategic orientation, supply chain capability, innovation capability on competitive advantage and performance of furniture retails. International Journal of Scientific & Technology Research, 9(03), 4521. https://www.ijstr.org.
- Rather, R. A., Hollebeek, L. D., Vo-Thanh, T., Ramkissoon, H., Leppiman, A., & Smith, D. (2022). Shaping customer brand loyalty during the pandemic: The role of brand credibility, value congruence, experience, identification, and engagement. Journal of consumer behaviour, 21(5), 1175–1189. [CrossRef]
- Setiarini, A., Hubbansyah, A. K., & Hatta, I. H. (2023). Relationship of marketing mix, brand equity to purchase decision and loyalty with digital wallet as moderating during the COVID-19 pandemic period. Quantitative Economics and Management Studies (QEMS), 4(3). [CrossRef]
- Shoemaker, M. E. (2003). What Marketing Students Need to Know about Enterprise Resource Planning (ERP) Systems. Marketing Education Review, 13(2), 69–77. [CrossRef]
- Stăncioiu, T. S., Spînu, A. E., Sanda, C. M., Sanda, G., & Trifan, V. A. (2023). Customer Relationship Management, Operational Digitization, Production Optimization and Value Creation through Artificial Intelligence in e-Marketing. Proceedings of the International Conference on Business Excellence, 17(1), 1148-1157. [CrossRef]
- Stăncioiu, T. S., Spînu, A. E., Sanda, C. M., Sanda, G., & Trifan, V. A. (2023). Customer Relationship Management, Operational Digitization, Production Optimization and Value Creation through Artificial Intelligence in e-Marketing. Proceedings of the International Conference on Business Excellence, 17(1), 1148-1157. [CrossRef]
- Sumague, E. N. R., & Briones, J. P. (2022). Impact of Social Media Marketing on the Perceptions of E-Shopping Customers in the City of Santo Tomas, Batangas, Philippines. American Journal of Social Sciences and Humanities, 7(2), 85–96. [CrossRef]
- Sumague, E. N. R., & Briones, J. P. (2022). Impact of Social Media Marketing on the Perceptions of E-Shopping Customers in the City of Santo Tomas, Batangas, Philippines. American Journal of Social Sciences and Humanities, 7(2), 85–96. [CrossRef]
- Woehler, J. and Ernst, C. (2023), “The importance of marketing mix planning and customer orientation for venture capital–financed startups: impacts on valuation, performance, and survival”, Journal of Research in Marketing and Entrepreneurship, Vol. 25 No. 1, pp. 1-25. [CrossRef]
- Yagüe, M. J., & Romero, J. (2016). Co-building brand equity and customer equity through marketing capabilities: Impact on competitive advantage. International Journal of Business Environment, 8(4), 344-366. [CrossRef]
- Yousafzai, M. M. (2023). Influence of social media marketing on consumer behavior and brand loyalty. International Journal of Research Publication and Reviews, ISSN 2582-7421. Retrieved from https://www.ijrpr.com/article/influence-of-social-media-marketing-on-consumer-behavior-and-brand-loyalty-2023.



| Age | n | % | |
| Less than 30 | 26 | 16% | |
| 30 - Less than 40 | 77 | 48% | |
| Above 40 | 58 | 36% | |
| Years of Experience | |||
| Less than 10 | 82 | 51% | |
| 10-Less than 15 | 37 | 23% | |
| Above 15 | 42 | 26% | |
| Job Position | |||
| Founder/CEO | 11 | 7% | |
| Chief Operating Officer (COO) | 7 | 4% | |
| Chief Technology Officer (CTO) | 21 | 13% | |
| Chief Financial Officer (CFO) | 9 | 6% | |
| Chief Marketing Officer (CMO) | 48 | 30% | |
| VP/Director of Sales | 29 | 18% | |
| Product Manager/Director | 7 | 4% | |
| Human Resources (HR) Manager/Director | 12 | 7% | |
| Operations Manager/Director | 4 | 2% | |
| Customer Success Manager | 13 | 8% | |
| Sector | |||
| Innovation and design | 13 | 8% | |
| E-commerce | 22 | 14% | |
| Financial technology | 12 | 7% | |
| Health technology | 5 | 3% | |
| Educational technology | 8 | 5% | |
| Supply chains and logistics | 9 | 6% | |
| Entertainment | 24 | 15% | |
| Social media services | 47 | 29% | |
| Cybersecurity | 19 | 12% | |
| Other | 2 | 1% | |
| Total | 161 | 100% | |
| Construct | Cronbach’s Alpha | Composite Reliability | Average Variance Extracted (AVE) |
| Brand Loyalty | 0.89 | 0.916 | 0.645 |
| Brand Visibility | 0.879 | 0.917 | 0.734 |
| E-Marketing Orientation | 0.84 | 0.893 | 0.677 |
| E-Relationship Management | 0.889 | 0.918 | 0.693 |
| E-marketing Capabilities | 0.88 | 0.909 | 0.626 |
| Construct | 1 | 2 | 3 | 4 | 5 | |
| 1 | Brand Loyalty | 0.803 | ||||
| 2 | Brand Visibility | 0.776 | 0.857 | |||
| 3 | E-Marketing Orientation | 0.693 | 0.704 | 0.823 | ||
| 4 | E-Relationship Management | 0.615 | 0.698 | 0.557 | 0.832 | |
| 5 | E-marketing Capabilities | 0.749 | 0.736 | 0.688 | 0.592 | 0.791 |
| Indices | Saturated Model | Estimated Model |
| SRMR | 0.066 | 0.081 |
| d_ULS | 1.428 | 2.139 |
| d_G | 0.77 | 0.828 |
| Chi-Square | 676.236 | 703.503 |
| NFI | 0.777 | 0.768 |
| Hypotheses (Path) | β | Mean | STDEV | T Statistics | P | Decision | |
| H1 | E-Marketing Orientation -> E-marketing Capabilities | 0.519 | 0.52 | 0.065 | 7.98 | 0.000 | Supported |
| H2 | E-Marketing Orientation -> Brand Visibility | 0.278 | 0.28 | 0.08 | 3.457 | 0.001 | Supported |
| H3 | E-Marketing Orientation -> E-marketing Capabilities -> Brand Visibility | 0.179 | 0.18 | 0.048 | 3.706 | 0.000 | Supported |
| H4 | E-Marketing Orientation -> E-marketing Capabilities -> Brand Visibility -> Brand Loyalty | 0.139 | 0.14 | 0.041 | 3.395 | 0.001 | Supported |
| H5 | E-Relationship Management -> E-marketing Capabilities | 0.303 | 0.31 | 0.067 | 4.502 | 0.000 | Supported |
| H6 | E-marketing Capabilities -> Brand Visibility | 0.344 | 0.35 | 0.073 | 4.699 | 0.000 | Supported |
| H7 | E-Relationship Management -> E-marketing Capabilities -> Brand Visibility | 0.104 | 0.11 | 0.036 | 2.899 | 0.004 | Supported |
| H8 | E-Relationship Management -> E-marketing Capabilities -> Brand Visibility -> Brand Loyalty | 0.081 | 0.08 | 0.029 | 2.75 | 0.006 | Supported |
| H9 | Brand Visibility -> Brand Loyalty | 0.776 | 0.778 | 0.044 | 17.802 | 0.000 | Supported |
Disclaimer/Publisher’s Note: The statements, opinions and data contained in all publications are solely those of the individual author(s) and contributor(s) and not of MDPI and/or the editor(s). MDPI and/or the editor(s) disclaim responsibility for any injury to people or property resulting from any ideas, methods, instructions or products referred to in the content. |
© 2024 by the authors. Licensee MDPI, Basel, Switzerland. This article is an open access article distributed under the terms and conditions of the Creative Commons Attribution (CC BY) license (http://creativecommons.org/licenses/by/4.0/).
