Preprint
Article

This version is not peer-reviewed.

Perception and Barriers to Improved Charcoal Cookstove Adoption in Wereta, Ethiopia

A peer-reviewed article of this preprint also exists.

Submitted:

05 June 2024

Posted:

07 June 2024

You are already at the latest version

Abstract
The global energy crisis is a significant issue, particularly in developing countries like Ethiopia, where traditional fuels such as wood and charcoal are predominantly used to meet energy demands in urban and rural areas. Despite Ethiopia's substantial charcoal production, the use of inefficient charcoal cookstoves exacerbates fuel consumption, forest degradation, and environmental damage. To address this, various improved charcoal cookstoves (ICS) have been introduced in urban and semi-urban communities in Wereta Town, located in the Amhara Regional State of Ethiopia. This study aims to evaluate household perceptions and identify barriers to the adoption of ICS in the Wereta district. The assessment involved a survey of 308 households using a structured cross-sectional method and analyzed five types of improved cookstoves: clay stoves, insulated clay cylinder stoves, non-insulated rocket stoves, insulated rocket stoves, and non-insulated cylindrical stoves. The study employed various socio-economic variables and utilized both cross-tabulation frequency factors and linear regression statistical analysis through SPSS 20 to identify factors influencing the adoption of ICS. The linear regression results indicated that marital status, income level, family size, and age significantly impact ICS adoption (p-value < 0.05), while the place of cooking, educational level, household decision-making, and the role of societal stakeholders showed no significant impact. This suggests that ICS adoption is primarily influenced by household income levels and family size.
Keywords: 
;  ;  ;  ;  ;  ;  

1. Introduction

Energy is the pillar of all human development and is considered by experts as one of the necessities next to food, shelter, and clothing. Although it is one of the sustainable development goals (SD Goal 7) to ensure access a sustainable, reliable, clean, and modern energy services at an affordable price to all as defined by the United Nations (Bielecki & Wingenbach, 2014), most of the population in the world, particularly those living in developing countries faces energy poverty due to limited or no access to electricity and clean cooking energy(Gill-Wiehl et al., 2021; Hollands & Daly, 2023; Jagger & Jumbe, 2016). According to a study conducted by the World Bank in 2015, 18 % of households in sub-Saharan countries including Ethiopia, use solid fuels for cooking(Jagger & Das, 2018). Also, the recent special report of Africa Energy Outlook 2019 made by the International Energy Agency(IEA) indicated that around 850 million Sub-Saharan Africans including Ethiopian people are still dependent on wood energy(as firewood and charcoal) as the major source of energy for cooking (IEA, 2019).
Although the Ethiopian industry sector is still in an infant stage, its economy has grown rapidly over the last decades with an average annual GDP growth of 10.6% compared to the regional average of 4.9% where rain-fed farming agriculture is still the backbone of its economy(Ademe et al., 2020; Yigezu Wendimu, 2021). So, this is why most of the country’s energy demand is for residential and agricultural use and is met by biomass fuels, human and animal power(Gebremeskel et al., 2021; MoFED, 2010). The major domestic energy demands in Ethiopia are mostly covered by biomass-based fuels such as charcoal, wood, agricultural residues, and animal wastes (Benti et al., 2021). In the urban areas, Urban households consume around 63.3% of firewood, and 17.5 % of charcoal, and the rest is covered by electricity, liquified petroleum gas, and kerosene for cooking whereas 99.5% of the rural areas of the country use wood, charcoal, sawdust, cow dung, and crop residues for the same purpose [13,14]. Relatively, charcoal is dominant in the urban and semi-urban areas while firewood is common in most rural areas of Ethiopia which causes major health, environmental and economic problems for the household and loss of forests whenever used with inefficient cookstoves(Michael et al., 2020; SNV, 2018; Yayeh et al., 2021). To minimize these problems, many researches are being made to improve the performance of cookstoves(Aemro et al., 2021; Kyayesimira & Florence, 2021; Tessema & Mekonnen, 2021; Wassie & Adaramola, 2021) because improved cookstoves are biomass-burning equipment made to optimize fuel and thermal efficiency, and safety and reduce emission (Vigolo et al., 2018). There are different charcoal cookstoves with different adoption perceptions and performances used by the community, and some of these are traditional clay, metal charcoal stoves, rocket stoves, cylindrical with and without pans, and others by which their performance, health impact on society, and households’ perception to their adoption have not been analyzed.
This research targeted Wereta town, a semi-urban village where the majority of the community in this area produces charcoal largely and uses charcoal as a cooking fuel. To promote the adoption of more efficient and environmentally friendly cooking practices in this area, it is necessary to have a better knowledge of people’s perceptions and factors that influence consumers’ cooking decisions. Therefore, this paper aims to assess the coverage of improved charcoal cookstoves and understand the detrimental adoption factors of improved cookstoves. The adoption factors and utilization practices of the upgraded technologies for charcoal cookstoves are the main assessment outcomes, and they are examined and reported for government energy policymakers to consider taking future action.

2. Methods

2.1. Study Area

Woreta town, found in Fogera district of Amhara region, Ethiopia, located at latitude 11º57’N and longitude 37º35’E with an elevation of 1828 meters above sea level, was where the assessment was made. It is 610 km far from north of the capital city, Addis Ababa, and 57km east of Bahir Dar (the capital city of the Amhara region). The town is a semi-urban area with an administration category of four Kebeles (Kebele-1, Kebele-2, Kebele-3, and Kebele-4) and according to the recent census, its population density is about 45,485(22,239 females and 23,246 males) with charcoal or biomass being the dominant source of energy for household cooking in the area.

2.2. Data Collection and Sampling Design

2.2.1. Data Sources and Types

To collect the required data, both primary and secondary sources were used. A structured household survey was made for the primary data collection while data about the status of improved charcoal cooking stove adoption were gathered by direct interviews through a structured questionnaire(Saeed et al., 2006). The inquiry form was designed for the respondents of a household to reflect on the age distribution, household sex, household head education, household family size, household income level, types of improved charcoal cooking stove usage, place of cooking (cooking technology, indoor/outdoor), household decision-making, role of stakeholder in society, and the socio-economic factors of adoption of an improved charcoal cooking stove. Orientation about the details, the nature of the questionnaire, and the approach to the interviewee were given to the interviewers before the in-depth interview. The questionnaire was then conducted with both women and male heads of household by the researcher team.
In the South Gondar Zone, Fogera Woreda, and Wereta town district, those households that use improved charcoal cookstoves were selected by purposely sampling techniques for the assessment of household perceptions. In this study, the term “Household” is used for the number of people living together and sharing the prepared food in the house. Within Kebeles or small villages, if they use similar types of charcoal cookstoves, only one type of charcoal cooking stove was selected for evaluation. The target populations of the residents in the district were all the heads of the household and the study population was those from the selected kebeles of the district.
Data collectors, called enumerators, graduated from universities in chemical engineering, mechanical engineering, sustainable energy engineering, forestry, and related fields selected from Fogera Woreda, Wereta town. Before data collection, they were given the training to have the know-how of conducting household interviews, classification, and identification of different stoves based on shape, shape of air inlet pipe and shape and height of smoke outlet, weight of charcoal before cooking. Then, data on the perception of communities’ practice of using improved charcoal cookstoves, and their advantages and disadvantages were collected by interviewing the households using the pretested questionnaire.
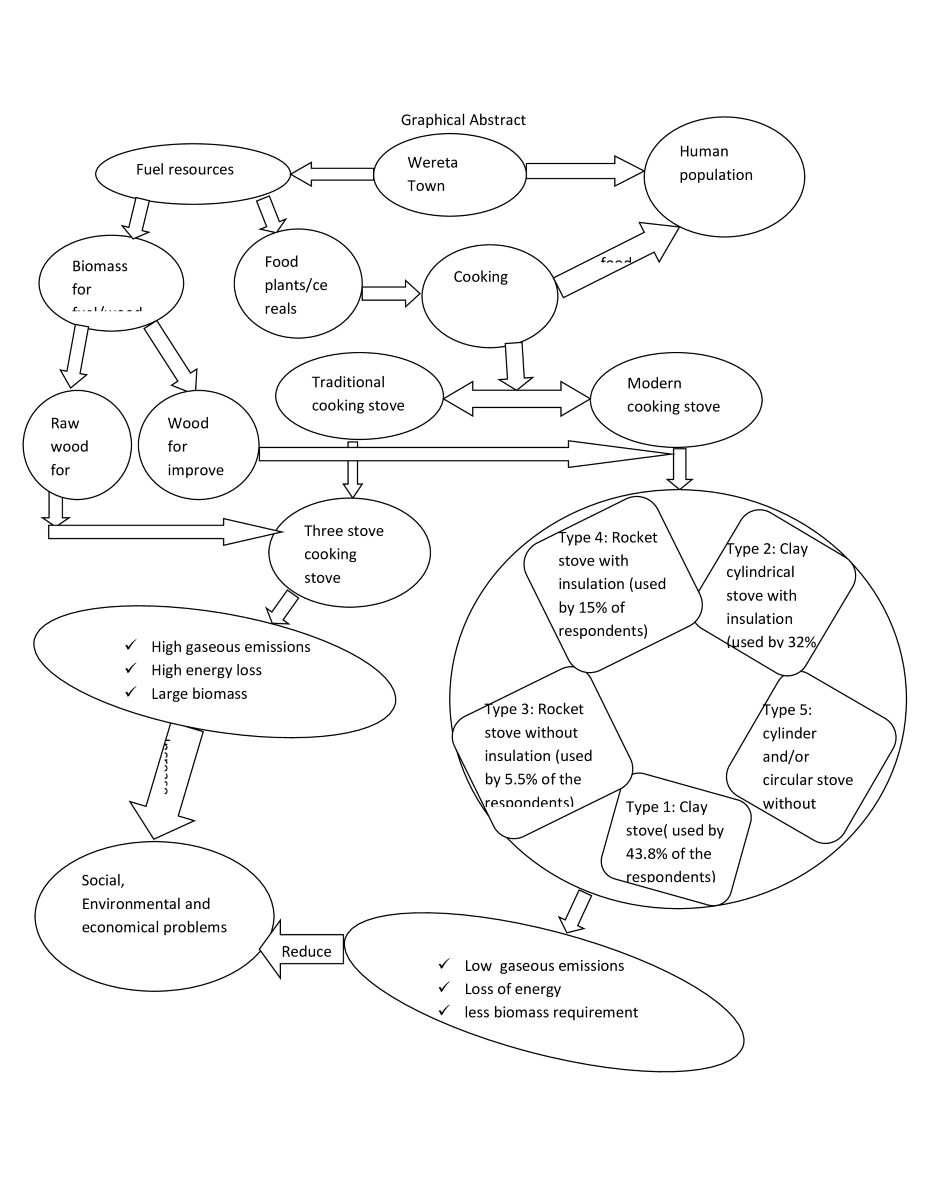
From the study of stove types, five types of modified charcoal cookstoves were obtained and selected and named: type-1 (clay stove), type-2 (cylindrical stove insulated with clay), type-3 (rocket stove without insulation), type-4 (rocket stove insulated with clay), and type-5 (cylinder or circular stove without insulation).

2.2.2. Sampling Design, Sample Size & Sampling Procedures

This district comprises four Kebele sub-villages named Kebele-1, Kebele-2, Kebele-3, and Kebele-4 and they were selected for this study purposefully to investigate the energy consumption patterns, factors that affect the coverage and adoption of improved charcoal cookstoves. Assessment of improved or modified charcoal cooking stove coverage among the residents of selected kebeles in the district was made on a target of 7580 heads of households with an average of 6 people per household (45,480 total population). However, the community mostly uses a similar type of modified charcoal cookstoves, and the target households were 7580/20, which means the 1st household sample was taken, the 2nd sample was taken in the 20 households, the 3rd sample was taken in the 40 households, and so on, for a total of 379 households (2,274 targets).
Sample size(n) of the target population(N),379 households, with a confidence level and precision level of 95% and ±5% was taken respectively and expressed in Equation (1) (Saeed et al., 2006).
n = N 1 + N ( e 2 )
From Equation (1), a sample size(n) of 308 households was found and investigations were made by distributing the given sample size into strata (Kebeles) based on the population size of each stratum. The total number of respondents(ni) from each strata (Kebele) was decided based on Equation (2) (Saeed et al., 2006).
n i = n N i N
where N and Ni stand for the total population size and the population size of the ith strata respectively. The technique of stratified sampling (i.e., multiplying by the sample size of each group and dividing by the total population (target population)) was applied to analyze the size of the sample in each kebele. The sample frame, sample household, and respondents per each selected kebeles are shown in Table 1.

2.3. Statistical Analysis and Tools for the Perception of Households

Both Excel and SPSS 20 software were used to statistically evaluate the data collected from the households’ interviews. Multivariate linear regression with the least significant difference at a level of significance (a cut of P≤0.005) was used to identify differences among the treatments. In addition, Watson’s goodness of fit and decision was made at p≥0.05 during linear regression analysis.

3. Results and Discussion

3.1. Types of Cooking Technology Used by Households

The types of improved charcoal cookstoves, utilization conditions, and coverage observations during Fogera Woreda district and Wereta Town field assessment findings are shown in Table 2.
As indicated in Table 2, the descriptive frequency analysis of the household survey results of 308 respondents revealed that 5.5% of the respondents used Type-3(rocket stove without insulation), 3.9% used Type-5(cylinder or circular stove without insulation), 15% used Type-4(rocket stove with insulation), 32% used Type-2(insulated with clay cylinder stove), and the majority (43.8%) are still using the first modified clay stove as models presented in Figure 2. According to this frequency analysis, a total of 135 respondents (43.8%) who used modified traditional clay stoves were identified as non-adopters of other modified cookstoves. In contrast, adopters are those respondents of 173 (56.2%) who use either of the modern improved cookstoves (Type-2 – Type-5). Among them, a total of 144 (46.8%) respondents use Type-2(clay-insulated cylindrical stove) and Type-4(insulated rocket stove) and are considered the most adopters of the rest.
As indicated in Figure 2, letters A, B, C, D, and E represent Type-1 (clay stove), Type-2 (insulated with clay cylinder stove), Type-3 (rocket stove without insulation), Type-4 (rocket stove with insulation), and Type-5 (cylindrical stove without insulation), respectively.
Therefore, the present study results are in line with past investigations showing that most people in urban communities in developing countries use charcoal as the main source of cooking energy using modified cookstoves rather than traditional open-fire systems (Barstow et al., 2016). The observed reasons behind this are the availability of charcoal and the high cost of electricity in Ethiopia, which can drive the urban populations to adopt different modified cookstoves. Determinants of marginally modified charcoal cookstove adoption practices and coverage assessment results in the Fogera Woreda and Wereta districts are discussed in the next section.

3.2. Factors Influencing the Adoption of Improved Cookstoves

Based on the study conducted in the Wereta town district, variables expected to affect the adoption of improved cookstoves were selected, investigated, and presented emphasizing how they could affect the process.
Among the many factors that affect the user’s preference/choice of clean cooking systems, nine basic socio-economic variables were investigated such as age distribution, household heads sex, educational level, family size, income level, marital status, and decision-making level of household, place of cooking, stakeholders’ role/participation and beneficiary involvement. Stakeholders’ role, beneficiary’s participation, and income level are evaluated as a dependent variable for the adoption of modern charcoal cookstoves with a 95% confidence level (by comparing the population means). Because of p-value<0.05, factors such as family size, age distribution, marital status, and income level are recognized to have a strong positive interaction with dependent variables while educational level, decision-making level, place of cooking, and stakeholders’ participation in the community showed less interaction with dependent variables as the p-value>0.05.

3.3. Age Distribution

Age distribution’s effect on the user’s choice of improved charcoal cookstove is presented in the cross-tabulation analysis as shown in Table 3. The analysis revealed that younger individuals are more likely to adopt clean and improved cooking systems than older individuals implying that the older individuals(women/men) have a greater tendency to stick to the traditional biomass stoves and less improved clay stoves, which is also confirmed (Jeuland et al., 2020; Karanja & Gasparatos, 2020; Yayeh et al., 2021). In conclusion, due to their young age flexibility to change, and eagerness to embrace new technologies, they are better at adopting of modern cooking stoves.

3.4. Household family Size

The favorable family size for the adoption of modern cookstove was in the range of 6-7 which was 113(36.7%) The implication of average household family size for different improved charcoal cooking stove adopters was favored to be in the range of family size (6-7), which was 113 (36.7%). In a family size of 6-7, from the five different types of charcoal cooking stoves, around 52 households (46%) use type 1 (clay stove), which is usually used for Ethiopian coffee ceremonies. Even though it is a good adoption compared to traditional three-stone biomass stoves, further training should be given for more adoptions,
Household 刘family size Types of charcoal cooking stoves used by households
Type-1 Type-2 Type-3 Type-4 Type-5 Total
≤2 28 30 7 4 0 69(22.4%)
3-5 19 15 7 20 2 63(20.4%)
6-7 52 39 3 16 3 113(36.7%)
≥ 8 36 14 0 6 7 63(20.4%)
Total 135 98 17 46 12 308

3.5. Household Income Level

From the descriptive statistics of cross-tabulation, the adaptation of the household income level concerning types of charcoal cooking stove utilization was seen.
The income level of the household has a strong interaction/influence on the adoption of improved charcoal cooking stoves i.e., those with high income can afford to adopt it than those low-income households. Household income is the annual earnings of a household from sources such as crop, livestock and their products, salary, trade, etc.
About 93 households i.e., above 30% of adopter respondents are high-income households, earning above 40,000ETB, as shown in Table 5 which implies that the cost of adoption of modern cookstoves has a direct relationship with the income level of the beneficiary. This result is consistent with a study conducted by Bersisa et al., (2021), which stated that the price of the cookstove was the main factor that affected the decision for its adoption. It was also evidenced by Jan et al., (2017) that modern cookstoves are more likely adopted by high-income households than low-income households proving that income level was a critical factor for adoption.
According to Fullerton et al., (2008), low-income societies are not able to afford to adopt improved charcoal cooking stoves due to their price. Therefore, besides other socio-economic benefits, implementing an efficient fuel use system is a strategy to promote a green economy for the nation and poverty reduction(Szybist et al., 2021). Another justification, according to researcher team observation, is that most households that do have not enough income, like students (dormitory students, who come from rural areas and their residence is urban for education), use type 1 (clay stove), the lowest price among all modified charcoal stoves according to the Ethiopian market.

3.6. Educational Level of Household

The community-based survey result, indicated in Table 6, shows that 48.8%of the households have formal education, and out of these 20% used improved cookstoves. This reveals that the educational level of the household head has a significant impact on adoption of the modern cooking stoves.
In this study, around 40.3% (124 households) attend secondary and above education levels, which shows that education level has a significant relationship with charcoal cooking stove adaptors. Out of 124 households, 65 (52.4%) use type 2, and 28 (22.6%) use type 4 charcoal cookstoves, which reveals that educated users have a concept regarding insulation, heat transfer, and safety. In contrast, 30.5% (94) of the households are uneducated and only 15 of them used improved charcoal cooking stove adopters which indicates that educated households are better than uneducated fellows in the adoption of modern charcoal cooking stoves. The higher probability of adoption of educated households could be attributable to the awareness that education creates regarding the comparison of the cost of energy, and health and safety issues of women with traditional cookstoves (Onyekuru & Apeh, 2017).
It is also proved by many researchers that education has an impact in changing the cooking style of households (to use modern cookstoves). Highly educated people have a higher tendency to adopt improved charcoal cooking stoves than their counterparts (Brooks et al., 2016; Mamuye et al., 2018; Puzzolo et al., 2016).

3.7. Household Decision-Making Level

Decision-making power at the household level is among the factors that determine the choice and utilization of modified charcoal cookstoves. As presented in Table 7, from 308 household respondents, 72 were male-led, 63 were female-led and 173 were led by both household heads. Among the male-led households, 60% (43) adopted improved cookstoves and the remaining 40% (29) still use charcoal clay stoves (type 1).
On the other hand, 43% (27) households adopted improved cooking stoves (type2-type5) while 41.3% (26) were nonadopters from the 63 female-led households.
According to the majority of respondents, the number of improved charcoal cooking stove adopters is equal in both male-led and female-led households although male-headed families are more likely to adopt improved cookstoves compared to female-led families. This is because male heads are expected to have greater decision power including financial decisions in most male-led societies such as in Ethiopia where the males have control over everything in the house(Beyene & Koch, 2013). This also results in the adoption of a cookstove unrecognized by women and a lack of participation of women in the improvement activities of cooking stoves.

3.8. Place of Cooking

In this study regarding the place of cooking in the Fogera district, Wereta town, to promote the improved charcoal cookstoves, it is essential to know the place of cooking they implement. Out of the 308 respondents, the place of cooking (indoor, outdoor, or a separate place, a place prepared for cooking only) is mainly expected to affect the adoption and perception of the community which is backed by the data presented in Table 8. As shown in Table 8, the place of cooking for the 143 respondents (46.4%) was indoors, and almost half of the community was said to be non-adopters. Among the 143 indoor places of cooking non-adopter respondents, 73 respondents (51%) were users of clay stoves, reflecting that indoor cookers do not adopt the modified cooking stove, and cause a significant health impact on the community.
In contrast, the other households were adopters of modified charcoal cookstoves regarding the place of cooking. The place of cooking for 83 respondents (27%) was found to be outdoor, and 82 respondents (26.6%) used a separate place (the place of cooking is outdoors and prepared by professionals) which is most likely adopters of improved charcoal cookstoves. In conclusion, the respondents who used a separate place were more adopters than outdoor users and outdoor users were more adopters than indoor cookers, which has a big effect on health. In addition, the finding of this work is supported by investigations in the past stating that lack of awareness of health and environmental impacts resulting from conventional cookstoves and cooking places are the factors for the adoption of improved and modern cookstoves(Kapfudzaruwa et al., 2017; Kulindwa et al., 2018). Significantly, as households are actively engaged in community-based modified charcoal cookstoves, which may increase households’ attitudes toward adopting cooking technology, the most upcoming improved charcoal cookstoves and the impact of the cooking places on the life of the household family.

3.9. Role of Stake Stakeholder Involvement in the Community

Regarding the participation of stakeholders in the district of Fogera in promoting the improved charcoal cookstoves, the active participation of stakeholders has a huge impact on the adoption and perception of the community according to the 308 respondents and as evidenced by the data in Table 9. According to the data presented in Table 9, 120 respondents (39%) were not active participants in the community, and most of the community were said to be non-adopters. Among the 120 low-level non-adopter respondents, 84 respondents (70%) were users of traditional clay stoves, reflecting that the low qualitative range of stakeholder participation in the community resulted in the low rate of adoption of the modified charcoal cookstoves.
Contrary to the above, active participation of stakeholders to the high access of different stoves was found to be 103 respondents (33.5%), which is most likely to adopt improved charcoal cookstoves such as type-2, type-3, type-4, and type-5 compared to low involvement. When the role of stakeholder involvement in the community at a high level was compared, only 19 respondents (18.5%) used traditional charcoal clay stoves, and they were said to be non-adaptors. The finding of this work is supported by investigations in the past stating that lack of awareness of health and environmental impacts resulting from conventional cookstoves and cooking places are the factors for the adoption of improved and modern cookstoves(Kapfudzaruwa et al., 2017; Kulindwa et al., 2018). Generally, when there is an active engagement of the stakeholders in the public awareness creation programs about the modified charcoal cookstoves, there may be an increase in households’ attitudes toward adopting the better and most upcoming improved charcoal cookstoves as well. In addition, the cost of modified charcoal cookstoves and repair costs represent a barrier to adoption for developing countries.

4. Conclusions

Access to clean energy is still a problem to the world society and even worse in the urban areas of the developing nations including Ethiopia. This initiates many researchers around the globe to find the best solutions including shifting its source from conventional to renewable. Charcoal is one of the renewable sources of energy that gets its energy from biomass if its production is greater than or equal to consumption. However, access to such energy is limited in our country and a lot of people, particularly children and women took their time on traditional cooking systems and collection of biomass wastes.
The age distribution, household family size, marital status, and household income level in the study area showed a strong interaction with the dependent variables because of the p-value<0.05. while, the educational level of the household, place of cooking, and household decision-making level showed no relationship with dependent variables (reasons for adoption) as the p-value > 0.05. The large number of respondents (43.8%) used type 1 (clay stove), type 2 (cylindrical stove insulated with clay) was 32%, 5.5% were using type 3 (rocket stove without insulation), 15% were using type 4 (rocket stove with insulation), and 3.9% were using type 5 (cylindrical stove without insulation). In general, type 2 and type 4 household users were more adaptors than other households because insulated cookstoves have better thermal efficiency and safety during utilization.
The main challenges and barriers to adopting charcoal in the district were the availability of charcoal fuel sources, the price of improved charcoal cookstoves, and the lack of awareness of selected improved charcoal cookstoves’ thermal efficiency and safety during utilization.
Upgrading the use of more effective cooking technologies in society is then becoming an important issue for the sustainable use of energy sources and minimizing environmental pollution. Generally, it is highly recommended that the government be aware of it and save the environment from much deforestation by implementing an improved charcoal cookstove program throughout the country at large.

Data Availability Statement

The data will be made availab le on request.

Conflicts of Interest

We, the authors declare that there are no known competing financial interests or personal relationships that could have appeared to influence the work reported in this paper.

References

  1. Ademe, F. , Kibret, K., Beyene, S., Mitike, G., & Getinet, M. (2020). Rainfall analysis for rain-fed farming in the Great Rift Valley basins of Ethiopia. Journal of Water and Climate Change. [CrossRef]
  2. Aemro, Y. B. , Moura, P., & de Almeida, A. T. (2021). Inefficient cooking systems a challenge for sustainable development: a case of rural areas of Sub-Saharan Africa. Environment, Development and Sustainability, 4697. [Google Scholar] [CrossRef]
  3. Barstow, C. K. , Nagel, C. L., Clasen, T. F., & Thomas, E. A. (2016). Process evaluation and assessment of the use of a large-scale water filter and cookstove program in Rwanda. BMC Public Health. [CrossRef]
  4. Benti, N. E. , Gurmesa, G. S., Argaw, T., Aneseyee, A. B., Gunta, S., Kassahun, G. B., Aga, G. S., & Asfaw, A. A. (2021). The current status, challenges, and prospects of using biomass energy in Ethiopia. A. ( 14(1), 1–24. [CrossRef] [PubMed]
  5. Bersisa, M. , Heshmati, A., & Mekonnen, A. (2021). Households’ willingness to pay and preferences for improved cook stoves in Ethiopia. Environmental Science and Pollution Research, 8701. [Google Scholar] [CrossRef]
  6. Beyene, A. D. , & Koch, S. F. (2013). Clean fuel-saving technology adoption in urban Ethiopia. Energy Economics. [CrossRef]
  7. Bielecki, C. , & Wingenbach, G. (2014). Rethinking improved cookstove diffusion programs: A case study of social perceptions and cooking choices in rural Guatemala. Energy Policy. [CrossRef]
  8. Brooks, N. , Bhojvaid, V., Jeuland, M. A., Lewis, J. J., Patange, O., & Pattanayak, S. K. (2016). How much do alternative cookstoves reduce biomass fuel use? Evidence from North India. Resource and Energy Economics. [CrossRef]
  9. Federal Democratic Republic of Ethiopia. (2012). Welfare Monitoring Survey 2011. ( I(April), 1–632.
  10. Fullerton, D. G. , Bruce, N., & Gordon, S. B. (2008). Indoor air pollution from biomass fuel smoke is a major health concern in the developing world. B. ( 102(9), 843–851. [CrossRef] [PubMed]
  11. Gebremeskel, D. H. , Ahlgren, E. O., & Beyene, G. B. (2021). Long-term evolution of energy and electricity demand forecasting: The case of Ethiopia. Energy Strategy Reviews, 1006. [Google Scholar] [CrossRef]
  12. Gill-Wiehl, A. , Ray, I., & Kammen, D. (2021). Is clean cooking affordable? A review. Renewable and Sustainable Energy Reviews, 20 August 1115. [Google Scholar] [CrossRef]
  13. Hollands, A. F. , & Daly, H. (2023). Modeling the integrated achievement of clean cooking access and climate mitigation goals: An energy systems optimization approach. Renewable and Sustainable Energy Reviews, 20 March 1130. [Google Scholar] [CrossRef]
  14. 14. IEA. (2019). African Energy Outlook.
  15. Jagger, P. , & Das, I. (2018). Implementation and scale-up of a biomass pellet and improved cookstove enterprise in Rwanda. Energy for Sustainable Development. [CrossRef]
  16. Jagger, P. , & Jumbe, C. (2016). Stoves or sugar ? Willingness to adopt improved cookstoves in Malawi. Energy Policy. [CrossRef]
  17. Jan, I. , Ullah, S., Akram, W., Khan, N. P., Asim, S. M., Mahmood, Z., Ahmad, M. N., & Ahmad, S. S. (2017). Adoption of improved cookstoves in Pakistan: A logit analysis. Biomass and Bioenergy. [CrossRef]
  18. Jeuland, M. A. , Pattanayak, S. K., Samaddar, S., Shah, R., & Vora, M. (2020). Adoption and impacts of improved biomass cookstoves in rural Rajasthan. Energy for Sustainable Development. [CrossRef]
  19. Kapfudzaruwa, F. , Fay, J., & Hart, T. (2017). Improved cookstoves in Africa: Explaining adoption patterns. Development Southern Africa. [CrossRef]
  20. Karanja, A. , & Gasparatos, A. (2020). Adoption of improved biomass stoves in Kenya: A transect-based approach in Kiambu and Muranga counties. Environmental Research Letters. [CrossRef]
  21. Kulindwa, Y. J. , Lokina, R., & Ahlgren, E. O. (2018). Driving forces for households’ adoption of improved cookstoves in rural Tanzania. Energy Strategy Reviews. [CrossRef]
  22. Kyayesimira, J. , & Florence, M. (2021). Health concerns and use of biomass energy in households: voices of women from rural communities in Western Uganda. Energy, Sustainability and Society. [CrossRef]
  23. Mamuye, F. , Lemma, B., & Woldeamanuel, T. (2018). Emissions and fuel use performance of two improved stoves and determinants of their adoption in Dodola, southeastern Ethiopia. ( 28(1), 32–38. [CrossRef]
  24. Michael, J. , Magenau, E., Uckert, G., Sieber, S., & Graef, F. (2020). Four years of sustainability impact assessments accompanying the implementation of improved cookstoves in Tanzania. ( 80(December 2018), 106307. [CrossRef]
  25. 25. MoFED. (2010). Growth and Transformation Plan I (GTP I) (2010/11-2014/15). Ministry of Finance & Economic Development.
  26. Onyekuru, N. , & Apeh, C. (2017). Assessing the Use and Determinants of Households’ Adoption of Improved Cook Stove in Nigeria: Empirical Evidence from Enugu State. Asian Journal of Environment & Ecology. [CrossRef]
  27. Pine, K. , Edwards, R., Masera, O., Schilmann, A., Marrón-Mares, A., & Riojas-Rodríguez, H. (2011). Adoption and use of improved biomass stoves in Rural Mexico. ( 15(2), 176–183. [CrossRef]
  28. Puzzolo, E. , Pope, D., Stanistreet, D., Rehfuess, E. A., & Bruce, N. G. (2016). Clean fuels for resource-poor settings: A systematic review of barriers and enablers to adoption and sustained use. Environmental Research. [CrossRef]
  29. Saeed, N. , Pervaiz, M. K., & Shahbaz, M. Q. (2006). Determination of sample size. Q. ( 14(3), 319–325. [CrossRef]
  30. 30. SNV. (2018). Review of Policies and Strategies Related to the Clean Cooking Sector in Ethiopia Final Report Strengthening the Enabling Environment for Clean Cooking Project. May.
  31. Szybist, J. P. , Busch, S., McCormick, R. L., Pihl, J. A., Splitter, D. A., Ratcliff, M. A., Kolodziej, C. P., Storey, J. M. E., Moses-DeBusk, M., Vuilleumier, D., Sjöberg, M., Sluder, C. S., Rockstroh, T., & Miles, P. (2021). What fuel properties enable higher thermal efficiency in spark-ignited engines? Progress in Energy and Combustion Science. [CrossRef]
  32. Tessema, T. D. , & Mekonnen, B. A. (2021). Assessment of Improved Biomass Cook Stoves in Ethiopia: Utilization Practices and Adoption Factors; the Case of Merawi, Kolela District. Academy of Entrepreneurship Journal.
  33. Vigolo, V. , Sallaku, R., & Testa, F. (2018). Drivers and barriers to clean cooking: A systematic literature review from a consumer behavior perspective. Sustainability (Switzerland). [CrossRef]
  34. Wassie, Y. T. , & Adaramola, M. S. (2021). Analysis of potential fuel savings, economic and environmental effects of improved biomass cookstoves in rural Ethiopia. S. ( 280, 124700. [CrossRef]
  35. Wassie, Y. T. , Rannestad, M. M., & Adaramola, M. S. (2021). Determinants of household energy choices in rural sub-Saharan Africa: An example from southern Ethiopia. Energy. [CrossRef]
  36. Yayeh, T. , Guadie, A., & Gatew, S. (2021). Adoption and fuel use efficiency of mirt stove in Dilla district, southern Ethiopia. ( 4, 100207. [CrossRef]
  37. Yigezu Wendimu, G. (2021). The challenges and prospects of Ethiopian agriculture. Cogent Food and Agriculture. [CrossRef]
Figure 1. Map of Fogera Woreda district, the study area [23].
Figure 1. Map of Fogera Woreda district, the study area [23].
Preprints 108469 g001
Figure 2. Selected stove types from the district.
Figure 2. Selected stove types from the district.
Preprints 108469 g002
Table 1. sample frame at the household levels and number of respondents per kebele.
Table 1. sample frame at the household levels and number of respondents per kebele.
Town Kebeles Sample households Target Population Respondent per刘Kebele
Wereta Kebele-1 106 636 86
Kebele-2 76 456 62
Kebele-3 84 504 68
Kebele-4 113 678 92
Total 379 2274 308
Table 2. Types of improved charcoal cooking stoves and their percentage of distribution to the households in the district.
Table 2. Types of improved charcoal cooking stoves and their percentage of distribution to the households in the district.
improved charcoal cooking stoves used per respondents
Type of stoves Frequency Percentage (%) Valid percentage Cumulative percentage
Type-1 (Clay stove) 135 43.8 43.8 43.8
Type-2 (cylindrical stove insulated with clay) 98 32 32 90.4
Type-3 (Rocket stove without insulation) 17 5.5 5.5 96.2
Type-4 (Rocket stove insulated with bricks) 46 15 15 97.5
Type-5 (cylindrical stove without insulation) 12 3.9 3.9 99.3
Total 308 100 100
Table 3. Age distribution and types of charcoal cooking stoves for cooking cross-tabulation.
Table 3. Age distribution and types of charcoal cooking stoves for cooking cross-tabulation.
Age distribution Types of charcoal cooking stoves used by households
Type-1 Type-2 Type-3 Type-4 Type-5 Total
< 18 21 31 10 4 7 73 (23.7%)
18-30 17 19 0 15 4 55 (17.9%)
31-45 21 41 3 21 1 87 (28.2%)
>45 76 7 4 6 0 93 (30.2%)
Total 135 98 17 46 12 308
Table 4. Descriptive cross-tabulation of family size versus type of improved charcoal cooking stoves.
Table 4. Descriptive cross-tabulation of family size versus type of improved charcoal cooking stoves.
Household 刘family size Types of charcoal cooking stoves used by households
Type-1 Type-2 Type-3 Type-4 Type-5 Total
≤2 28 30 7 4 0 69(22.4%)
3-5 19 15 7 20 2 63(20.4%)
6-7 52 39 3 16 3 113(36.7%)
≥ 8 36 14 0 6 7 63(20.4%)
Total 135 98 17 46 12 308
Table 5. Descriptive cross-tabulation of income level versus type of improved charcoal cooking stoves.
Table 5. Descriptive cross-tabulation of income level versus type of improved charcoal cooking stoves.
Average yearly 刘Income level (ETB) Types of improved charcoal cooking stoves used by households
Type-1 Type-2 Type-3 Type-4 Type-5 Total
10000 -20000 39 18 5 5 1 68(22.1%)
20000-3000 35 15 7 20 1 78(25.3%)
30000- 40000 31 23 3 6 6 69(22.4%)
Above 40000 30 42 2 15 4 93(30.2%)
Total 135 98 17 46 12 308
* Note: ETB indicates Ethiopian Birr.
Table 6. Descriptive cross-tabulation of educational level versus type of improved charcoal cooking stove.
Table 6. Descriptive cross-tabulation of educational level versus type of improved charcoal cooking stove.
Education level Types of charcoal cooking stoves used by households
Type-1 Type-2 Type-3 Type-4 Type-5 Total
No formal education 79 10 1 3 1 94(30.5%)
Primary 35 23 9 15 8 90(29.2%)
Secondary & above 21 65 7 28 3 124(40.3%)
Total 135 98 17 46 12 308
Table 7. Descriptive cross-tabulation of decision-making level versus type of improved charcoal cooking stove.
Table 7. Descriptive cross-tabulation of decision-making level versus type of improved charcoal cooking stove.
Decision-making at the household level Types of charcoal cooking stoves used by households
Type 1 Type 2 Type 3 Type 4 Type 5 Total
Wife 26 25 2 6 4 63(20.4%)
Husband 29 27 5 9 2 72(23.4%)
Both 80 46 10 31 6 173(56.2%)
Total 135 98 17 46 12 308
Table 8. Descriptive cross-tabulation of the effect of cooking place versus type of improved charcoal cooking stove.
Table 8. Descriptive cross-tabulation of the effect of cooking place versus type of improved charcoal cooking stove.
Effect of place of cooking Types of improved charcoal cooking stove
Type-1 Type-2 Type-3 Type-4 Type-5 Total
Indoor 73 38 8 18 6 143(46.4%)
Outdoor 26 32 7 13 5 83(27%)
Separated place 36 28 2 15 1 82(26.6%)
Total 135 98 17 46 12 308
Table 9. Descriptive cross-tabulation of the effect of cooking place versus type of improved charcoal cooking stove.
Table 9. Descriptive cross-tabulation of the effect of cooking place versus type of improved charcoal cooking stove.
Role of stakeholder involvement in the community Types of charcoal cooking stoves model for cooking
Type-1 Type-2 Type-3 Type-4 Type-5 Total
Low 84 15 7 11 3 120(39%)
Medium 32 37 6 4 6 85(27.6%)
High 19 46 4 31 3 103(33.5%)
Total 135 98 17 46 12 308
Disclaimer/Publisher’s Note: The statements, opinions and data contained in all publications are solely those of the individual author(s) and contributor(s) and not of MDPI and/or the editor(s). MDPI and/or the editor(s) disclaim responsibility for any injury to people or property resulting from any ideas, methods, instructions or products referred to in the content.
Copyright: This open access article is published under a Creative Commons CC BY 4.0 license, which permit the free download, distribution, and reuse, provided that the author and preprint are cited in any reuse.
Prerpints.org logo

Preprints.org is a free preprint server supported by MDPI in Basel, Switzerland.

Subscribe

Disclaimer

Terms of Use

Privacy Policy

Privacy Settings

© 2026 MDPI (Basel, Switzerland) unless otherwise stated