Preprint
Article

This version is not peer-reviewed.

On the Lebesgue Constants

A peer-reviewed article of this preprint also exists.

Submitted:

27 May 2024

Posted:

27 May 2024

You are already at the latest version

Abstract
The obtention of simple formulae for the Lebesgue constants arising in the the classical Fourier series approximation is presented. Both even and odd cases are treated enlarging Fejér result. Asymptotic formulae are also obtained.
Keywords: 
;  ;  

1. Introduction

There are many famous important constants in Mathematics, such as e (Napier’s constant or Euler’s number), π (Archimedes’ constant), 2 (Pythagoras’ constant), γ (Euler’s constant) to cite a few [1]. In this article we shall be concerned with the Lebesgue constants which were introduced by H. Lebesgue as best possible upper bound for the approximation of functions through Fourier series [2,3,4]. These numbers are usually expressed in the form
I n = 1 π 0 π | sin ( ( n + 1 / 2 ) t ) | sin ( t / 2 ) d t
where n N .
Several famous mathematicians have worked on these constants, established some properties, namely asymptotic and proposed alternative expression. We list some of them.
  • Fejér [5] proved the formula
    I n = 1 2 n + 1 + 2 π k = 1 n 1 k tan k π 2 n + 1 , n N ;
  • Szegö [6] contributed with the formula
    I n = 16 π 2 k = 1 j = 1 ( 2 n + 1 ) k 1 4 k 2 1 1 2 j 1 , n N ;
  • Watson [7] established the following asymptotic formula
    lim n I n 4 π 2 ln 2 n + 1 = c
    where
    c = 8 π 2 k = 1 ln ( k ) 4 k 2 1 4 π 2 ψ 1 2 = 4 π 2 ( 2.4413238136 ) ,
    and ψ ( x ) is the digamma function;
  • Hardy [8] discovered two integral representations
    I n = 4 0 tanh ( 2 n + 1 ) x tanh x 1 π 2 + 4 x 2 d x = 0 sinh ( 2 n + 1 ) x sinh x ln coth 2 n + 1 2 x d x .
Later on, other mathematicians have contributed with two-sided estimates. Zhao [9] discovered two-sided inequalities which help to improve the Watson asymptotic expansion formulas. In [3], new inequalities were established for the Lebesgue constants I n / 2 which allowed obtaining an asymptotic expansion of I n / 2 in terms of 1 n + 1 . More recently, other contributions were published. Shakirov approximated the Lebesgue constant by a logarithmic function [10] and by means of logarithmic-fractional-rational function [4]. The asymptotic behaviour of I n was also study in [11], although indirectly, since the authors studied the properties of the Dirichlet kernel that is related to the integrand function appearing in (7). It must be remarked that (1) can be rewritten in the form
I n = 2 π 0 π / 2 | sin ( ( 2 n + 1 ) t ) | sin ( t ) d t
where n N . As 2 n + 1 , n N , is an odd integer, we are motivated to consider the more general constants
I n = 2 π 0 π / 2 | sin ( n t ) | sin ( t ) d t
that we continue calling Lebesgue constants and where n N .
In the following we will describe the steps involved in the obtention of the Fejér’s formula for the Lebesgue odd order numbers. The steps constitute a simple way that allow us to obtain formulae for any positive integer. We are going to consider and treat separately, even n = 2 N , and odd, n = 2 N + 1 , cases ( N N ). Asymptotic formulae are also proposed.

2. The Way to the Lebesgue Constants

Lebesgue studied the approximation of periodic functions by the partial sum of the Fourier series [2] and obtained a formulation that can be stated as [11]
Theorem 1.
Let f ( t ) be a periodic continuous function on [ π , π ] , and
C k = 1 2 π π π f ( t ) e i k t d t
the Fourier coefficients, where i = 1 . If S n ( f ) , n N denotes the n th partial sum of f ( t ) , that is
S n ( f ) = k = n n C k e i k t
then
S n ( f ) = 1 2 π π π D n ( τ ) f ( t τ ) d τ
where
D n ( t ) = sin ( ( n + 1 / 2 ) t ) sin ( t / 2 ) t 0 2 n + 1 t = 0
is the so-called Dirichlet kernel.
This theorem shows the importance of the Dirichlet kernel and the relation with the Lebesgue constants. Lebesgue showed that,
Corollary 1.
If
max π t π f ( t ) 1
then
max π t π | S n ( f ) | I n = 1 2 π π π | D n ( t ) | d t
where I n is the best possible upper bound that can be rewritten as
I n = 1 π 0 π | sin ( ( n + 1 / 2 ) t ) | sin ( t / 2 ) d t
The Dirichlet kernel verifies the following relation [11]
4 + 8 π ln n + 1 2 π π D n ( t ) d t 2 π + 4 + 8 π ln ( 2 n ) ,
that can be used to find the asymptotic behaviour of the Lebesgue constants. We will consider a general version of (12)
I n = 2 π 0 π / 2 | sin ( n t ) | sin ( t ) d t
where n is any positive integer, even or odd. We will propose an alternative approach that leads to exact closed formulae corresponding any positive values of n. In the following picture we depict the result of numerical integration of (14) for n = 1 , 2 , 3 , 2 L , with L = 16 . We used a log-scale.
Figure 1. Examples for n = 1 , 2 , .
Figure 1. Examples for n = 1 , 2 , .
Preprints 107546 g001
We go on by establishing a result that will useful in a later Section. Let us define Dirichlet-like kernel given by
D ¯ n ( t ) = sin ( n t ) sin ( t )
Theorem 2.
We can show that
D ¯ n ( t ) = sin ( n t ) sin ( t ) = e i ( n 1 ) t + e i ( n 3 ) t + + e i ( n 3 ) t + e i ( n 1 ) t
The proof is immediate. We only need to note that
sin ( n t ) sin ( t ) = e i n t e i n t e i t e i t = e i ( n 1 ) t 1 e i 2 n t 1 e i 2 t
and apply the geometric sum rule.
As observed, the exponents have the generic form i ( n ( 2 k 1 ) ) t , k = 1 , 2 , . If n is odd it can assume the value 0. Therefore
Corollary 2.
Let
N = n 1 2 , if n is odd n 2 , if n is even ,
Then
D ¯ n ( t ) = sin ( n t ) sin ( t ) = 1 + 2 k = 1 N cos ( 2 k t ) if n is odd 2 k = 1 N cos ( ( 2 k 1 ) t ) if n is even
This expression is suitable to obtain the primitive of D ¯ n ( t ) .

3. New Formulation

3.1. Preliminaries

We are going to make a brief study of the kernel that makes easier the way into the solution we search. Consider the function
f ( t ) = | sin ( n t ) | , 0 t π / 2 ,
where the sinusoid sin ( n t ) has frequency n 2 π and half-period T = π n . Therefore, in the interval 0 t π / 2 , there are N half periods. If n is odd, there is another quarter of period. In the half periods with orders 0 , 2 , 4 , the function sin ( n t ) is positive. In the others, it is negative.
Figure 2. Examples for n = 8 , 13 , 18 , 23 .
Figure 2. Examples for n = 8 , 13 , 18 , 23 .
Preprints 107546 g002
Therefore, the presence of the absolute value in f ( t ) allows us to write
f ( t ) = m = 0 N f m ( t ) ,
where
f m ( t ) = f m 1 ( t T ) , m T t < ( m + 1 ) T , m = 1 , 2 , N 1 ,
with f 0 ( t ) = sin ( n t ) , 0 t < T , and the last term ( m = N )
f N ( t ) = f N 1 ( t T ) , N T t < N T + T / 2 , if N is odd 0 , if N is even .
This means that f ( t ) is obtained by juxtaposing N positive half periods of sin ( n t ) . If n is odd, we have to join another one quarter of a period.

3.2. The Even n Case

Theorem 3.
Let n N be an even number. Then
I n = 4 π k = 1 n / 2 tan ( 2 k 1 ) π 2 n 2 k 1 .
Proof. 
According to the structure of the numerator of our kernel, we can write We have
I n = 2 π m = 0 N 1 m T ( m + 1 ) T sin ( n ( t m T ) ) sin ( t ) d t
Attending to
sin ( n t ) = sin ( n ( t + m T m T ) ) = sin ( n ( t + m T ) m π ) = ( 1 ) m sin ( n ( t + m T ) ) ,
we are led to
I n = 2 π m = 0 N 1 ( 1 ) m 0 T sin ( n ( t + m T ) ) sin ( t + m T ) d t ,
that expresses the Lebesgue numbers in a new different way.
To continue, we need to find the primitive of the integrand which is not a big task. In fact, as seen above,
sin ( n x ) sin ( x ) = 2 k = 1 N cos ( ( 2 k 1 ) x ) .
It follows that
P n ( x ) = sin ( n x ) sin x d x = 2 k = 1 N sin ( ( 2 k 1 ) x ) 2 k 1 .
For our application, x = t + m T , so that
P n ( t ) = sin ( n ( t + m T ) ) sin ( t + m T ) d t = 2 k = 1 n / 2 sin ( ( 2 k 1 ) ( t + m T ) ) 2 k 1 .
Let us denote the function in brackets in (19) by J m ( n ) . We have
I n = 2 π m = 0 N 1 ( 1 ) m J m ( n ) .
with
J m ( n ) = 0 T sin ( n ( t + m T ) ) sin ( t + m T ) d t = P n ( T ) P n ( 0 ) ,
where T = π / n . Then m T = π m n , T + m T = ( m + 1 ) π n , and
J m ( n ) = 2 k = 1 N sin ( ( 2 k 1 ) ( m + 1 ) π / n ) 2 k 1 2 k = 1 N sin ( ( 2 k 1 ) m π / n ) 2 k 1 .
Simplifying
J m ( n ) = 2 k = 1 N sin ( ( 2 k 1 ) ( m + 1 ) π / n ) sin ( ( 2 k 1 ) m π / n ) 2 k 1 ,
using the trigonometric identity sin ( A ) sin ( B ) = 2 cos A + B 2 sin A B 2 , we get
J m ( n ) = 4 k = 1 N cos ( ( 2 k 1 ) ( 2 m + 1 ) π / ( 2 n ) ) sin ( ( 2 k 1 ) π / ( 2 n ) ) 2 k 1 .
that inserted into (22) gives the expected result. However, we can go ahead and manipulate these formulae trying to obtain any simplification. We proceed to invert the summation order:
m = 0 N 1 ( 1 ) m k = 1 N cos ( ( 2 k 1 ) ( 2 m + 1 ) π / ( 2 n ) ) sin ( ( 2 k 1 ) π / ( 2 n ) ) 2 k 1 = k = 1 N sin ( ( 2 k 1 ) π / ( 2 n ) ) 2 k 1 m = 0 N 1 ( 1 ) m cos ( 2 k 1 ) ( 2 m + 1 ) π / ( 2 n )
Substituting sinusoid by exponentials and using the rule for summing the geometric sequence, we can show that
m = 0 N 1 ( 1 ) m cos ( 2 k 1 ) ( 2 m + 1 ) π / ( 2 n ) = 1 ( 1 ) N cos N n ( 2 k 1 ) π 2 cos ( 2 k 1 ) π 2 n
Attending to the fact that 2 N = n and cos ( 2 k 1 ) π / 2 = 0 , we can write
m = 0 N 1 ( 1 ) m cos ( 2 k 1 ) ( 2 m + 1 ) π / n = 1 2 cos ( 2 k 1 ) π 2 n
and finally,
I n = 4 π k = 1 n / 2 tan ( 2 k 1 ) π 2 n 2 k 1 .
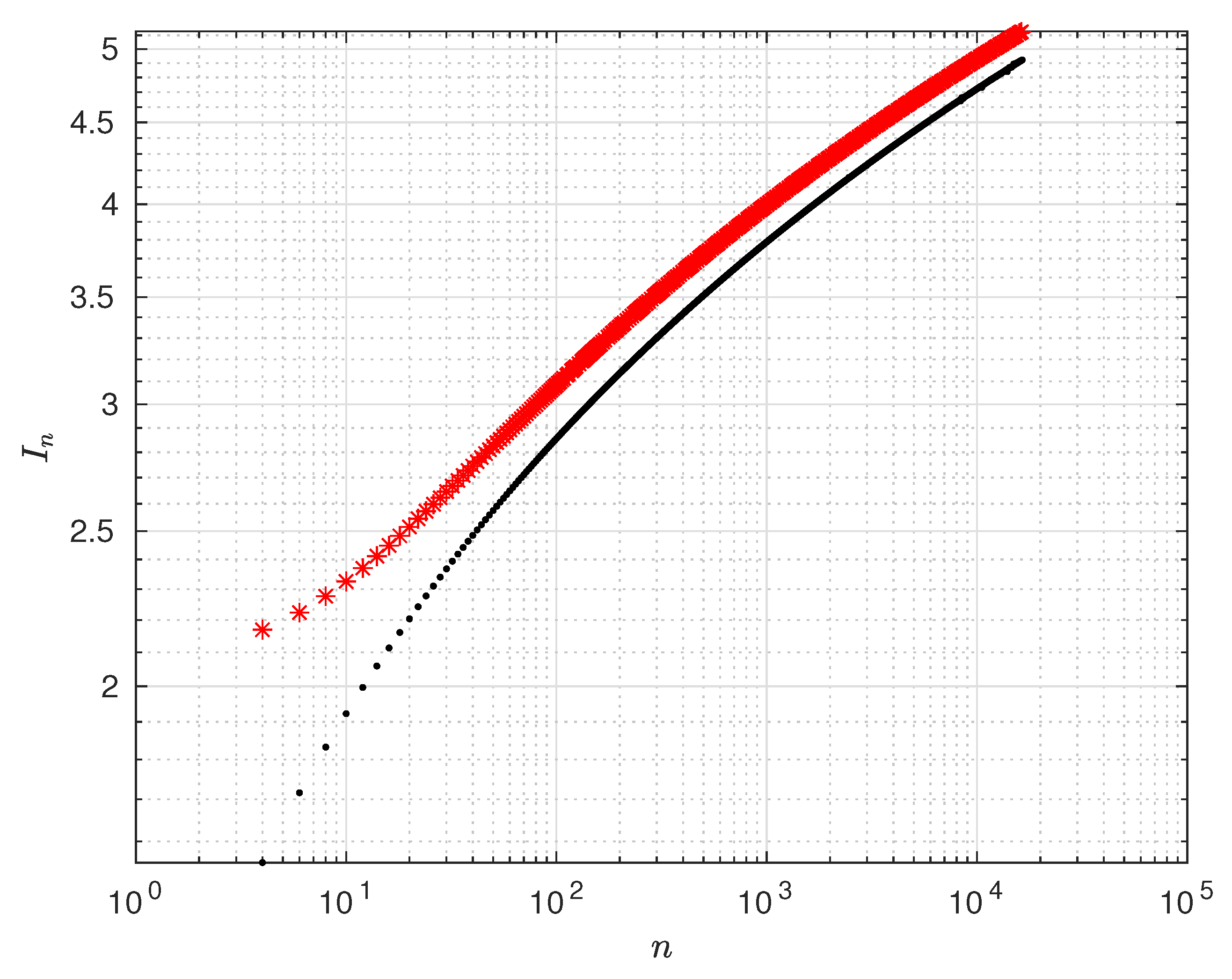
This formula was never proposed. In Figure 3 we compare the value of I n obtained from (24) with the numerical integration of (14).

3.3. The Odd n Case

Theorem 4.
Let n N be an odd number. Then
I n = 2 π k = 1 ( n 1 ) / 2 tan ( k π / n ) k + 1 n
This formula was proposed first by Fejér but deduced using a completely different procedure [5].
Proof. 
Let n = 2 N + 1 . Differently from the even n case, we have
I n = 2 π m = 0 N 1 m T ( m + 1 ) T sin ( n ( t m T ) ) sin ( t ) d t + 2 π N T N T + T / 2 sin ( n ( t N T ) ) sin ( t ) d t .
We joined an extra quarter of a period.
We can write
sin ( n t ) = sin ( n ( t + m T m T ) ) = sin ( n ( t + m T ) m π ) = ( 1 ) m sin ( n ( t + m T ) ) .
The second term on the right of the equality is
N T N T + T / 2 sin ( n ( t N T ) ) sin ( t ) d t = 0 T / 2 sin ( n t ) sin ( t + N T ) d t = 0 T / 2 ( 1 ) N sin ( n ( t + N T ) ) sin ( t + N T ) d t .
I n = 2 π m = 0 N 1 ( 1 ) m 0 T sin ( n ( t + m T ) ) sin ( t + m T ) d t + 0 T / 2 ( 1 ) N sin ( n ( t + N T ) ) sin ( t + N T ) d t ,
that re-expresses the Lebesgue numbers in a new different way.
To continue, we need to find the primitive of the integrand which is not a big task attending to (15). In fact, we have
sin ( n x ) sin ( x ) = 1 + 2 k = 1 ( n 1 ) / 2 cos 2 k x ,
It follows that
P n ( x ) = sin ( n x ) sin x d x = k = 1 ( n 1 ) / 2 sin 2 k x k + x .
For our application, x = t + m T , so that
P n ( t ) = sin ( n ( t + m T ) ) sin ( t + m T ) d t = k = 1 N sin 2 k ( t + m T ) k + ( t + m T ) .
As above, let us denote the function in brackets in (27) by J m ( n ) and the second term by J N ( n ) so that
I n = 2 π m = 0 N 1 ( 1 ) m J m ( n ) + 2 π J N ( n )
with
J m ( n ) = 0 T sin ( n ( t + m T ) ) sin ( t + m T ) d t = P n ( T ) P n ( 0 ) ,
and
J N ( n ) = 0 T / 2 sin ( n ( t + m T ) ) sin ( t + m T ) d t = P n ( T / 2 ) P n ( 0 ) .
As T = π / n , then m T = π m n , T + m T = ( m + 1 ) π n , and
J m ( n ) = k = 1 N sin 2 k ( m + 1 ) π / n k + ( m + 1 ) π n k = 1 N sin ( 2 k m π / n ) k + m π n .
We obtain
J m ( n ) = k = 1 N sin 2 k ( m + 1 ) π / n sin ( 2 k m π / n ) k + π n .
Using the trigonometric identity sin ( A ) sin ( B ) = 2 cos A + B 2 sin A B 2 ,
J m ( n ) = 2 k = 1 N cos k ( 2 m + 1 ) π / n sin ( k π / n ) k + π n .
Concerning the other term, J N ( n ) we have:
J N ( n ) = k = 1 N sin 2 k ( T / 2 + N T ) k + ( T / 2 + N T ) k = 1 N sin ( 2 k N π / n ) k N T .
But n = 2 N + 1 and T n = π , allowing a simplification of the above expression:
J N ( n ) = k = 1 N ( 1 ) k sin ( k π / n ) k + π 2 n .
Let us go ahead and manipulate these formulae trying to obtain simplifications. We turn our attention to (30), (31), and (29). Then
I n = 4 π m = 0 N 1 ( 1 ) m k = 1 N cos k ( 2 m + 1 ) π / n sin ( k π / n ) k + 2 π ( 1 ) N k = 1 N ( 1 ) k sin ( k π / n ) k + 2 n m = 0 N 1 ( 1 ) m + ( 1 ) N 1 n .
or
I n = 4 π m = 0 N 1 ( 1 ) m k = 1 N cos k ( 2 m + 1 ) π / n sin ( k π / n ) k + 2 π ( 1 ) N k = 1 N ( 1 ) k sin ( k π / n ) k + 1 n
Let us change the summation order in the first term on the right in expression (32):
m = 0 N 1 ( 1 ) m k = 1 N cos k ( 2 m + 1 ) π / n sin ( k π / n ) k = k = 1 N sin ( k π / n ) k m = 0 N 1 ( 1 ) m cos k ( 2 m + 1 ) π / n .
Observe that
m = 0 N 1 ( 1 ) m cos k ( 2 m + 1 ) π / n = 1 ( 1 ) N cos 2 N n k π 2 cos k π n .
But, 2 N = n 1 , so that
cos 2 N n k π = cos 1 1 n k π = ( 1 ) k cos k π n .
Hence
m = 0 N 1 ( 1 ) m cos k ( 2 m + 1 ) π / n = 1 ( 1 ) N + k cos k π n 2 cos k π n = 1 2 cos k π n ( 1 ) N + k 1 2 ,
that leads to
m = 0 N 1 ( 1 ) m k = 1 N cos k ( 2 m + 1 ) π / n sin ( k π / n ) k = 1 2 k = 1 N sin ( k π / n ) k 1 cos k π / n ( 1 ) N + k = 1 2 k = 1 N tan ( k π / n ) k ( 1 ) N 2 k = 1 N ( 1 ) k sin ( k π / n ) k
Inserting it into (32), we obtain
I n = 2 π k = 1 N tan ( k π / n ) k 2 π ( 1 ) N k = 1 N ( 1 ) k sin ( k π / n ) k + 2 π ( 1 ) N k = 1 N ( 1 ) k sin ( k π / n ) k + 1 n
Finally
I n = 2 π k = 1 N tan ( k π / n ) k + 1 n .
In Figure 4 we compare (35) with the integral representation of I n (14). □

4. Asymptotic Behavior

We consider the odd n case. The even n case can be solved by relying on the odd case. Let us turn our attention to (29)
I n = 2 π m = 0 N 1 ( 1 ) m k = 1 N sin 2 k ( m + 1 ) π / n sin ( 2 k m π / n ) k + π n + 2 π k = 1 N ( 1 ) k sin ( k π / n ) k + π 2 n
Using the formula [12]
k = 1 N sin ( k x ) k = 1 2 0 x D N ( t ) 1 d t
where
D N ( t ) = sin ( ( N + 1 / 2 ) t ) sin ( t / 2 ) ,
we have
k = 1 N sin 2 k ( m + 1 ) π / n sin ( 2 k m π / n ) k = 1 2 0 2 ( m + 1 ) π / n D N ( t ) 1 d t 1 2 0 2 m π / n D N ( t ) 1 d t .
It follows that
m = 0 N 1 ( 1 ) m k = 1 N sin 2 k ( m + 1 ) π / n sin ( 2 k m π / n ) k = 1 2 0 2 π / n D N ( t ) 1 d t 1 2 2 π / n 4 π / n D N ( t ) 1 d t + + 1 2 ( 1 ) N 1 2 ( N 1 ) π / n 2 N π / n D N ( t ) 1 d t = 1 2 0 2 π / n D N ( t ) d t 2 π / n 4 π / n D N ( t ) d t + + ( 1 ) N 1 2 ( N 1 ) π / n 2 N π / n D N ( t ) d t + min ( 0 , ( 1 ) N 1 ) π n 1 2 0 2 N π / n | D N ( t ) | d t + min ( 0 , ( 1 ) N 1 ) π n
It is not difficult to observe that
0 2 N π / n | D N ( t ) | d t 1 2 π π D N ( t ) d t
In [11], it is shown that
1 2 π π π D N ( t ) d t 1 + 2 π + 4 π 2 ln ( 2 N ) , n 3 .
Hence
m = 0 N 1 ( 1 ) m k = 1 N sin 2 k ( m + 1 ) π / n sin ( 2 k m π / n ) k π 2 1 + 2 π + 4 π 2 ln ( 2 N ) + min ( 0 , ( 1 ) N 1 ) π n
On the other hand, when 1 k N , 0 sin ( k π / n ) 1 . So
k = 1 N ( 1 ) k sin ( k π / n ) k k = 1 N ( 1 ) k + 1 k .
It is well-known that k = 1 ( 1 ) k + 1 k = ln ( 2 ) and k = 1 N ( 1 ) k + 1 k ln ( 2 ) 1 / ( N + 1 ) . Therefore
k = 1 N ( 1 ) k sin ( k π / n ) k ln ( 2 ) + 1 / ( N + 1 ) .
Finally
I n 1 + 2 π + 4 π 2 ln ( n 1 ) + 2 π ln ( 2 ) + 1 N + 1 + 1 n
In Figure 5 we include a comparative illustration of (44) and (14).
For even n case we only need to observe that I n is a increasing function [6], then I n I n + 1 with n + 1 odd. From (44) we obtain that
I n 1 + 2 π + 4 π 2 ln ( n ) + 2 π ln ( 2 ) + 2 n + 2 + 1 n + 1
In Figure 6 a comparative illustration of (45) and (14) is depict.

Author Contributions

Conceptualization, M.O.; methodology, M.O and G.B.; formal analysis, M.O; investigation, M.O. and G.B.; writing—original draft preparation, M.O.; writing—review and editing, M.O. and G.B. Both authors have read and agreed to the published version of the manuscript.

Funding

The first author was partially funded by National Funds through the Foundation for Science and Technology of Portugal, under the projects UIDB/00066/2020. The second author was funded by the Autonomous University of Mexico City under the project UACM CCYT-CON-03.

Conflicts of Interest

The authors declare no conflict of interest.

References

  1. Finch, S. Mathematical constants; Cambridge University Press, 2003.
  2. Lebesgue, H. Sur la représentation trigonométrique approchée des fonctions satisfaisant à une condition de Lipschitz. Bulletin de la Société Mathématique de France 1910, 38, 184–210.
  3. Chen, C.; Choi, J. Inequalities and asymptotic expansions for the constants of Landau and Lebesgue. Applied Mathematics and Computation 2014, 248, 610–624. [CrossRef]
  4. Shakirov, I.A. Approximation of the Lebesgue constant of the Fourier operator by a logarithmic-fractional-rational function. Russian Mathematics 2023, 67, 64–74. [CrossRef]
  5. Fejér, L. Sur les singularités de la série de Fourier des fonctions continues. Annales scientifiques de l’École Normale Supérieure, 1911, Vol. 28, pp. 63–104. [CrossRef]
  6. Szego, G. Über die Lebesgueschen konstanten bei den Fourierschen reihen. Mathematische Zeitschrift 1921, 9, 163–166.
  7. Watson, G. The constants of Landau and Lebesgue. Quart. J. Math. 1930, 1, 310–318. [CrossRef]
  8. Hardy, G. Note on Lebesgue’s constants in the theory of Fourier series. Journal of the London Mathematical Society 1942, 1, 4–13. [CrossRef]
  9. Zhao, D. Some sharp estimates of the constants of Landau and Lebesgue. Journal of Mathematical Analysis and Applications 2009, 349, 68–73. [CrossRef]
  10. Shakirov, I. Approximation of the Lebesgue constant of the Fourier operator by a logarithmic function. Russian Mathematics 2022, 66, 70–76. [CrossRef]
  11. Alvarez, J.; Guzmán-Partida, M. Properties of the Dirichlet kernel. Electronic Journal of Mathematical Analysis and Applications 2023, 11, 96–110. [CrossRef]
  12. Stein, E.; Shakarchi, R. Fourier analysis: an introduction; Vol. 1, Princeton University Press, 2011.
Figure 3. Comparative of (24) (red) with (14) (black).
Figure 3. Comparative of (24) (red) with (14) (black).
Preprints 107546 g003
Figure 4. Comparative of (35) (red) with (14) (black).
Figure 4. Comparative of (35) (red) with (14) (black).
Preprints 107546 g004
Figure 5. Comparative of (44) (red) with (14) (black).
Figure 5. Comparative of (44) (red) with (14) (black).
Preprints 107546 g005
Figure 6. Comparative of (45) (red) with (14) (black).
Figure 6. Comparative of (45) (red) with (14) (black).
Preprints 107546 g006
Disclaimer/Publisher’s Note: The statements, opinions and data contained in all publications are solely those of the individual author(s) and contributor(s) and not of MDPI and/or the editor(s). MDPI and/or the editor(s) disclaim responsibility for any injury to people or property resulting from any ideas, methods, instructions or products referred to in the content.
Copyright: This open access article is published under a Creative Commons CC BY 4.0 license, which permit the free download, distribution, and reuse, provided that the author and preprint are cited in any reuse.
Prerpints.org logo

Preprints.org is a free preprint server supported by MDPI in Basel, Switzerland.

Subscribe

Disclaimer

Terms of Use

Privacy Policy

Privacy Settings

© 2026 MDPI (Basel, Switzerland) unless otherwise stated