Submitted:
24 May 2024
Posted:
24 May 2024
Read the latest preprint version here
Abstract
Keywords:
1. Introduction
2. Materials and Methods
2.1. Chemicals
2.2. Syntheses of Y2O3:Eu Core Nanoparticles
2.3. Silica Encapsulation of Y2O3:Eu Core Nanoparticles
2.4. Calcination of the NP
2.5. Transmission Electron Microscopy Measurement
2.6. Measurement of ROS
2.7. Cell Culture
2.8. Tumor Xenograft
2.9. Treatments of Y2O3:Eu@SiO2 NP and Radiation
2.10. 18F-FLT PET Imaging
2.11. Image Analysis
3. Results
3.2. Effects of Silica Coating Conditions and Calcination on Thickness of Y2O3:Eu@SiO2 Shell
3.3. Effects of Synthesis Conditions on the Dispersibility of Y2O3:Eu@SiO2 NP
3.4. Effects of Synthesis Condition on the ROS Generation
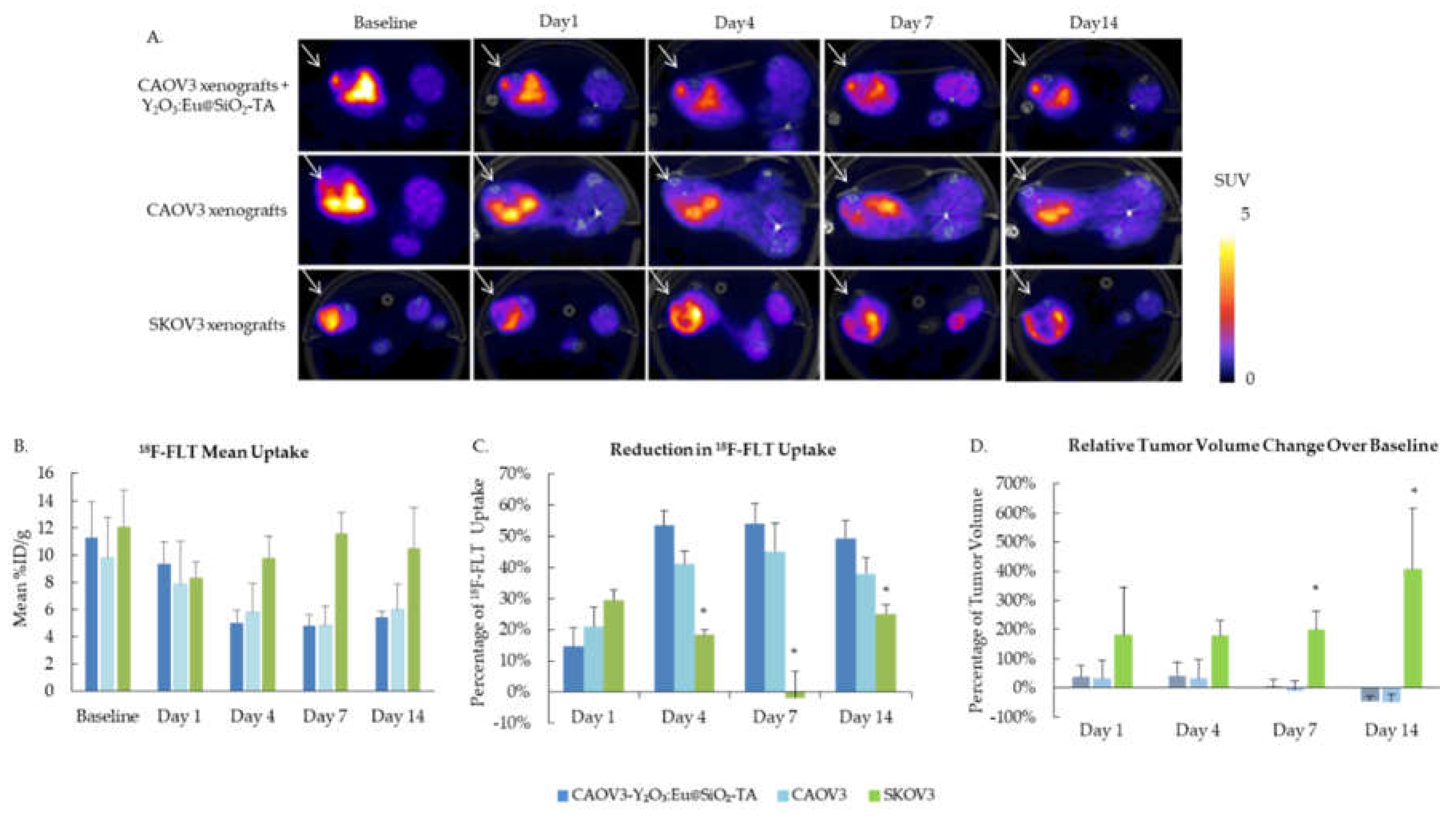
3.5. In vivo Evaluation of the Y2O3:Eu@SiO2 NP in a Human Ovarian Cancer Xenograft Model
4. Discussion
4.1. Assessment of Synthesis Protocols and the Relevant Conditions and Factors Affecting the Characteristics of Y2O3:Eu@SiO2 NPs
4.2. In Vivo Evaluation of the Y2O3:Eu@SiO2 NP in a Human Ovarian Cancer Xenograft Model
5. Conclusion
Author Contributions
Funding
Institutional Review Board Statement
Data Availability Statement
Acknowledgments
Conflicts of Interest
Sample Availability
References
- Lee, C.-N.; Hsu, R.; Chen, H.; Wong, T.-W. Daylight photodynamic therapy: an update. Molecules 2020, 25, 5195. [Google Scholar] [CrossRef] [PubMed]
- Chuang, Y.-C.; Chu, C.-H.; Cheng, S.-H.; Liao, L.-D.; Chu, T.-S.; Chen, N.-T.; Paldino, A.; Hsia, Y.; Chen, C.-T.; Lo, L.-W. Annealing-modulated nanoscintillators for nonconventional x-ray activation of comprehensive photodynamic effects in deep cancer theranostics. Theranostics 2020, 10, 6758–6773. [Google Scholar] [CrossRef] [PubMed]
- Cavouras, D.; Kandarakis, I.; Panayiotakis, G.S.; Evangelou, E.K.; Nomicos, C.D. An evaluation of the Y2O3:Eu3+ scintillator for application in medical x-ray detectors and image receptors. Medical Physics 1996, 23, 1965–1975. [Google Scholar] [CrossRef] [PubMed]
- Souris, J.S.; Leoni, L.; Zhang, H.J.; Pan, A. ; Tanios, E,; Tsai, H.-M.; Balyasnikova, I.V.; Bissonnette, M.; and Chen, C.-T.: X-ray activated nanoplatforms for deep tissue photodynamic therapy. Nanomaterials 2023, 13, 673. [Google Scholar] [CrossRef] [PubMed]
- Souris, J.S.; Cheng, S.-H.; Pelizzari, C.; Chen, N.-T.; La Riviere, P.; Chen, C.-T.; Lo, L.-W. Radioluminescence characterization of in situ x-ray nanodosimeters: potential real-time monitors and modulators of external beam radiation therapy. Appl Phys Lett 2014, 105, 203110. [Google Scholar] [CrossRef] [PubMed]
- Cannas, C.; Casu, M.; Mainas, M.; Musinu, A.; Piccaluga, G. Synthesis and characterization of Y2O3/SiO2 composites. Zeitschrift für Naturforschung A 2004, 59, 281–287. [Google Scholar] [CrossRef]
- Goswami, B.; Rani, N.; Ahlawat, R. Structural and optical investigations of Nd3+ doped Y2O3-SiO2 nanopowder. Journal of Alloys and Compounds 2018, 730, 450–457. [Google Scholar] [CrossRef]
- Porosnicu, I.; Butnaru, C.M.; Tiseanu, I.; Stancu, E.; Munteanu, C.V.A.; Bita, B.I.; Duliu, O.G.; Sima, F. Y2O3 nanoparticles and x-ray radiation-induced effects in melanoma cells. Molecules 2021, 26, 3403–3418. [Google Scholar] [CrossRef]
- Modugno, F.; Edwards, R.P. Ovarian cancer: prevention, detection, and treatment of the disease and its recurrence. Molecular Mechanisms and Personalized Medicine Meeting Report. Int J Gynecol Cancer 2012, 22, S45–57. [Google Scholar] [CrossRef] [PubMed]
- Salani, R.; Backes, F.J.; Fung, M.F.K.; Holschneider, C.H.; Parker, L.P.; Bristow, R.E.; Goff, B.A. Posttreatment surveillance and diagnosis of recurrence in women with gynecologic malignancies: society of gynecologic oncologists recommendations. Am J Obstet Gynecol 2011, 204, 466–478. [Google Scholar] [CrossRef]
- Armstrong, D.K.; Bundy, B.; Wenzel, L.; Huang, H.Q.; Baergen, R.; Lele, S.; Copeland, L.J.; Walker, J.L.; Burger, R.A. Intraperitoneal cisplatin and paclitaxel in ovarian cancer. N Engl J Med 2006, 354, 34–43. [Google Scholar] [CrossRef] [PubMed]
- Trimbos, J.B.; Parmar, M.; Vergote, I.; Guthrie, D.; Bolis, G.; Colombo, N.; Vermorken, J.B.; Torri, V.; Mangioni, C.; Pecorelli, S.; Lissoni, A.; Swart, A.-M. International collaborative ovarian neoplasm trial 1 and adjuvant chemotherapy in ovarian neoplasm trial: two parallel randomized phase III trials of adjuvant chemotherapy in patients with early-stage ovarian carcinoma. J Natl Cancer Inst 2003, 95, 105–112. [Google Scholar] [CrossRef] [PubMed]
- Xu, M.; Qi, Y.; Liu, G.; Song, Y.; Jiang, X.; Du, B. Size-dependent in vivo transport of nanoparticles: implications for delivery, targeting, and clearance. ACS Nano 2023, 17, 20825–20849. [Google Scholar] [CrossRef] [PubMed]
- Hoshyar, N.; Gray, S.; Han, H.; Bao, G. The effect of nanoparticle size on in vivo pharmacokinetics and cellular interaction. Nanomedicine 2016, 11, 673–692. [Google Scholar] [CrossRef]
- Mulvaney, P.; Liz-Marzán, L.M.; Giersig, M.; Ung, T. Silica encapsulation of quantum dots and metal clusters. J. Mater. Chem. 2000, 10, 1259–1270. [Google Scholar] [CrossRef]
- Liu, G.; Hong, G.; Dong, X.; Wang, J. Silica-coated Y2O3:Eu nanoparticles and their luminescence properties. Journal of Luminescence 2007, 126, 702–706. [Google Scholar] [CrossRef]
- Ansari, A.A.; Khan, A.; Labis, J.P.; Alam, M.; Aslam Manthrammel, M.; Ahamed, M.; Akhtar, M.J.; Aldalbahi, A.; Ghaithan, H. Mesoporous multi-silica layer-coated Y2O3:Eu core-shell nanoparticles: synthesis, luminescent properties and cytotoxicity evaluation. Materials Science and Engineering: C 2019, 96, 365–373. [Google Scholar] [CrossRef] [PubMed]








Disclaimer/Publisher’s Note: The statements, opinions and data contained in all publications are solely those of the individual author(s) and contributor(s) and not of MDPI and/or the editor(s). MDPI and/or the editor(s) disclaim responsibility for any injury to people or property resulting from any ideas, methods, instructions or products referred to in the content. |
© 2024 by the authors. Licensee MDPI, Basel, Switzerland. This article is an open access article distributed under the terms and conditions of the Creative Commons Attribution (CC BY) license (https://creativecommons.org/licenses/by/4.0/).