Submitted:
16 May 2024
Posted:
17 May 2024
You are already at the latest version
Abstract
Keywords:
1. Introduction
- Create a conceptual framework that enables the systematic analysis of consumer data and uncover hidden relationships in their attitudes towards digital influencers.
- Arrange and collect a customer dataset for their experiences and preferences in social media marketing (including socio-economic indicators, respondents’ perceptions towards digital influencers, and specific issues).
- Identify the key factors affecting buying intentions generated by online influencers and propose methods for their impact determination based on a review of previous similar research.
- Develop and validate mathematical models based on factors recognized in the previous task and compare them to those obtained from similar previous studies.
2. State of the Art Review of Influencer Marketing
2.1. Key Features and Taxonomy of Social Media Influencers
- Growing reliance on video materials: Influencers focus on creating high-quality videos, especially short video forms on platforms like TikTok and Instagram. These formats are appealing even to users with short attention spans. Additionally, the platforms' algorithms promote viral content and amplify the popularity of these videos.
- Social commerce: The integration of e-commerce and social media platforms is growing rapidly. Users can discover, shop, and purchase products directly from social media platforms like Facebook Marketplace, Pinterest and TikTok, which offer e-commerce features.
- Diversification of platforms: Influencers expand their content presence across various platforms to reach different audiences. This approach ensures influencers connect with their followers regardless of their preferred online spaces.
- Virtual influencers and AI: The rise of AI-generated influencers is an emerging trend because these influencers offer an innovative approach to brand collaborations. However, this format can lead to a lack of sincerity in interactions with the audience and decrease the level of users’ trust and engagement with virtual personalities.
- Data-driven influencer marketing: The intensified competition among social media influencers necessitates the implementation of data-driven influencer marketing. Brands now rely on data analytics and AI to pinpoint the most suitable influencers for their campaigns. These data-driven decisions not only lead to measurable results but also yield more effective partnerships.
2.2. Assessing Online Influencers
3. Related Work
3.1. Customer Attitude towards the Role of Influencer Recommendations on Purchase Intention and Its Measurement
3.2. Comparison of Existing Models of User Attitudes towards Social Media Influencers
3.3. Main Factors Affecting Consumer Attitudes towards Social Media Influencers and Their Impact on Buying Decisions
4. Research Methodology
4.1. Questionnaire Design and Data Collection
4.2. Questionnaire Measurements and Scales
4.3. Data Analysis Methods
5. Data Analysis
5.1. Clustering
5.2. Sentiment Analysis
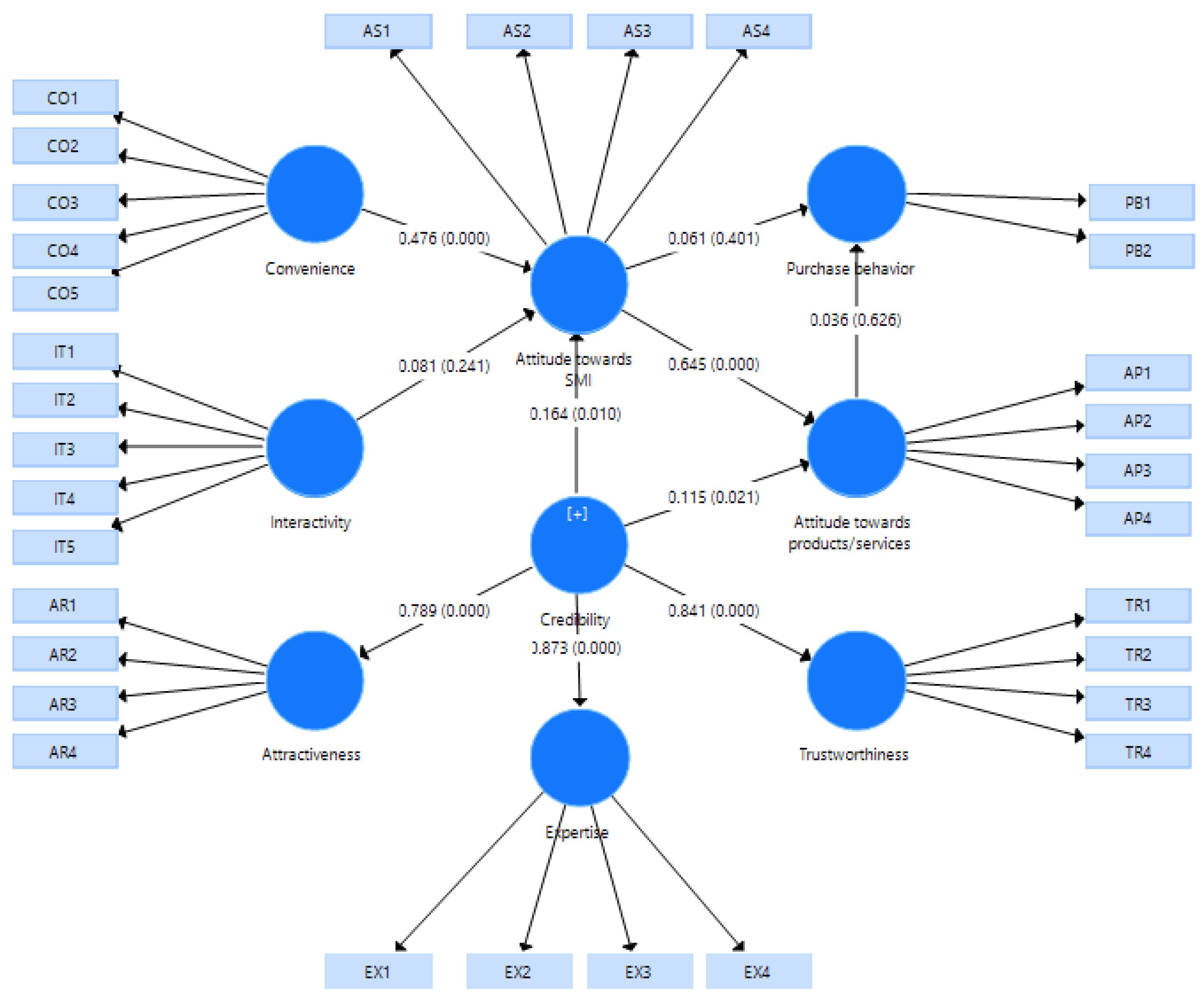
5.3. SEM Model of Customer Attitude and Purchase Intention towards Digital Influencers
5.4. Other Models of Customer Attitudes towards Social Media Influencers
6. Conclusions and Future Research
- An online survey was conducted to gather data for customer perceptions and attitudes towards social media influencers. A demographic analysis of the survey data revealed that the majority of respondents (98%) reside in urban areas, with 60% being under 40 years old, and 74% being female. Nearly all respondents (96%) reported using social media daily. In terms of education, respondents were evenly distributed between high school and higher educational levels (bachelor’s, master’s, or doctoral studies). Analysis of customer sentiment in their opinions showed that a majority (66%) expressed positive attitudes towards social media influencers as a convenient tool for online marketing. Only a quarter (25%) of the respondents do not have favourite influencers.
- The customers were grouped into two statistically significant clusters. The first cluster consisted of respondents who reported higher levels of satisfaction in perceived convenience, satisfaction in social media influencer activities, satisfaction in products or services advertised and perceived attractiveness. On the other hand, the second cluster included those with relatively low level of purchase intention, satisfaction in influencers’ experience, trustworthiness and interactivity.
- The theoretical causal one- and second-order SEM models revealed several dependencies:
- 1)
- Increasing the participant pool in our survey to encompass additional participants, including the unexplored behaviours of Generation Alpha;
- 2)
- Comparing our results with similar studies from other countries, with a focus on the spread of social media influencer marketing and the moderation effect of different socio-economic indicators such as income and region;
- 3)
- Exploring the changes and evolution of social media marketing in the post-COVID-19 environment.
Author Contributions
Funding
Data Availability Statement
Acknowledgments
Conflicts of Interest
References
- Kotler, P.; Kartajaya, H.; Setiawan, I. Marketing 4.0: moving from Traditional to Digital, 1st ed.; Wiley: Hoboken, New Jersey, U.S., 2016; 208 p.
- Babson. What is Influencer Marketing? An Industry on the Rise. Available online: https://entrepreneurship.babson.edu/what-is-influencer-marketing (accessed on 30 April 2024).
- Francisco, E.; Fardos, N.; Bhatt, A.; Bizel, G. Impact of the COVID-19 Pandemic on Instagram and Influencer Marketing. Int. J. Mark. Stud. 2021, 13(2), 20–35. [CrossRef]
- Dimitrova, T.; Ilieva, I. Consumption behaviour towards branded functional beverages among gen Z in post-COVID-19 times: exploring antecedents and mediators. Behav. Sci. 2023, 13(8), 670. [CrossRef]
- Statista. Influencer marketing market size worldwide from 2016 to 2024. Available online: https://www.statista.com/statistics/1092819/global-influencer-market-size (accessed on 30 April 2024).
- Influencer Marketing Hub. The State of Influencer Marketing 2024: Benchmark Report. Available online: https://influencermarketinghub.com/influencer-marketing-benchmark-report/ (accessed on 30 April 2024).
- Loxton, M.; Truskett, R.; Scarf, B.; Sindone, L.; Baldry, G.; Zhao, Y. Consumer behaviour during crises: Preliminary research on how coronavirus has manifested consumer panic buying, herd mentality, changing discretionary spending and the role of the media in influencing behaviour. J. risk financ. manag. 2020, 13(8), 166. [CrossRef]
- Nguyen, T.M.; Le, D.; Quach, S.; Thaichon, P.; Ratten, V. The current trends and future direction of digital and relationship marketing: A business perspective. In Developing Digital Marketing: Relationship Perspectives, Thaichon, P., Ratten, V., Eds.; Emerald Publishing Limited: Bingley, U.K., 2021; pp. 191–200.
- Kitsios, F.; Kamariotou, M.; Karanikolas, P.; Grigoroudis, E. Digital marketing platforms and customer satisfaction: Identifying eWOM using big data and text mining. Appl. Sci. 2021, 11(17), 8032. [CrossRef]
- Siregar, V.M.M.; Sinaga, K. ; Sirait, E. ; Manalu, A.S. ; Yunus, M. Classification of Customer Satisfaction through Machine Learning: An Artificial Neural Network Approach. Internet of Things and Artificial Intelligence Journal 2023, 3(3), 273–282. [CrossRef]
- Gómez, A.R. Digital Fame and Fortune in the age of Social Media: A Classification of social media influencers. aDResearch: Revista Internacional de Investigación en Comunicación 2019, 19, 8–29. [CrossRef]
- Dwivedi, Y.K.; Ismagilova, E.; Hughes, D.L.; Carlson, J.; Filieri, R.; Jacobson, J.; Jain, V.; Karjaluoto, H.; Kefi, H.; Krishen, A.S.; Kumar, V.; Rahman, M.M.; Raman, R.; Rauschnabel, P.A.; Rowley, J.; Salo, J.; Tran, J.A.; Wang, Y. Setting the future of digital and social media marketing research: Perspectives and research propositions. Int. J. Inf. Manag. 2021, 59, 102168. [CrossRef]
- Joshi, Y.; Lim, W.M.; Jagani, K.; Kumar, S. Social media influencer marketing: foundations, trends, and ways forward. Electron. Commer. Res. 2023, 1–55. [CrossRef]
- Ouvrein, G.; Pabian, S.; Giles, D.; Hudders, L.; De Backer, C. (2021). The web of influencers. A marketing-audience classification of (potential) social media influencers. J. Mark. Manag. 2021, 37(13-14), 1313–1342. [CrossRef]
- Zabel, C. The Business of Influencing: Business Models of Social Media Influencers–a Literature Review. Nordic Journal of Media Management 2023, 4(3), 3–36. [CrossRef]
- Malinen, S.; Koivula, A. Influencers and targets on social media: Investigating the impact of network homogeneity and group identification on online influence. First Monday 2020, 25(4). [CrossRef]
- Oliveira, M.; Barbosa, R.; Sousa, A. The use of influencers in social media marketing. In Proceedings of International Conference Marketing Technologies (ICMarkTech), Porto, Portugal, 27 – 29 November 2019. (pp. 112–124). Springer Singapore.
- Bellavista, P.; Foschini, L.; Ghiselli, N. Analysis of growth strategies in social media: the Instagram use case. In IEEE 24th International Workshop on Computer Aided Modeling and Design of Communication Links and Networks (CAMAD), Limassol, Cyprus, 11 – 13 September 2019. (pp. 1–7). IEEE. [CrossRef]
- Dimitrieska, S.; Efremova, T. The effectiveness of the influencer marketing. Economics and Management 2021, 18(1), 109–118. [CrossRef]
- Gräve, J.F. What KPIs are key? Evaluating performance metrics for social media influencers. Social Media+ Society 2019, 5(3), 2056305119865475. [CrossRef]
- Delbaere, M.; Michael, B.; Phillips, B.J. Social media influencers: A route to brand engagement for their followers. Psychol. Market. 2021, 38(1), 101–112. [CrossRef]
- Nguyen, T.H.; Le, H.A. The impact of social media on the efficiency of online business performance. Indian J. Finance 2022, 46–63. [CrossRef]
- Arora, A.; Bansal, S.; Kandpal, C.; Aswani, R.; Dwivedi, Y. Measuring social media influencer index-insights from Facebook, Twitter and Instagram. J. Retail. Consum. Serv. 2019, 49, 86–101. [CrossRef]
- Lee, J.A.; Eastin, M.S. (2021). Perceived authenticity of social media influencers: scale development and validation. J. Res. Interact. Mark. 2021, 15(4), 822–841. [CrossRef]
- Zhuang, Y.B.; Li, Z.H.; Zhuang, Y.J. Identification of influencers in online social networks: measuring influence considering multidimensional factors exploration. Heliyon 2021, 7(4). [CrossRef]
- ISO. Brand evaluation. Available online: https://www.iso.org/standard/81739.html (accessed on 30 April 2024).
- Rogers, E.M. Diffusion of Innovations, 5th ed.; Free Press: New York, New York, U.S., 2003; 576 p.
- Devec, F.G.; Yildiz, T. Influencers in the Diffusion of Innovations and Their Channels: A Perspective for Millennials. In New Paradigms within the Communication Sciences, Başar, E.E, Bacaksız, P. Eds.; Cambridge Scholars Publishing: Newcastle upon Tyne, U.K., 2021; pp. 95–115.
- Bandura, A.; Walters, R.H. Social learning and personality development. Holt Rinehart and Winston: New York, New York, U.S., 1963.
- Yoon, H.J.; Tourassi, G. Analysis of online social networks to understand information sharing behaviors through social cognitive theory. In Proceedings of the 2014 Biomedical Sciences and Engineering Conference, Oak Ridge, Tennessee, U.S., 6 – 8 May 2014 (pp. 1–4). IEEE. [CrossRef]
- Petty, R.E.; Cacioppo, J.T.; Petty, R.E.; Cacioppo, J.T. (1986). The elaboration likelihood model of persuasion. In Communication and Persuasion. Springer Series in Social Psychology. Springer: New York, New York, U.S., 1986, pp. 1–24. [CrossRef]
- Erkli, Y.T. Social media influencers: The perspective of elaboration likelihood model. Journal of Academic Tourism Studies 2022, 3(1), 1–12. [CrossRef]
- Fishbein, M.; Ajzen, I. Belief, Attitude, Intention, and Behavior: An Introduction to Theory and Research. Addison-Wesley: Reading, Massachusetts, U.S., 1975.
- Madden, T.J.; Ellen, P.S.; Ajzen, I. A comparison of the theory of planned behavior and the theory of reasoned action. Pers. Soc. Psychol. Bull. 1992, 18(1), 3–9. [CrossRef]
- Tiwari, A.; Kumar, A.; Kant, R.; Jaiswal, D. Impact of fashion influencers on consumers' purchase intentions: theory of planned behaviour and mediation of attitude. J. Fash. Mark. Manag. 2024, 28(2), 209–225. [CrossRef]
- Ohanian, R. Construction and validation of a scale to measure celebrity endorsers' perceived expertise, trustworthiness, and attractiveness. J. Advert. 1990, 19(3), 39–52. [CrossRef]
- Breves, P.L.; Liebers, N.; Abt, M.; Kunze, A. The perceived fit between Instagram influencers and the endorsed brand: How influencer–brand fit affects source credibility and persuasive effectiveness. J. Advert. Res. 2019, 59(4), 440–454. [CrossRef]
- Lim, X.J.; Radzol, A.M.; Cheah, J.; Wong, M.W. The impact of social media influencers on purchase intention and the mediation effect of customer attitude. Asian J. Bus. Res. 2017, 7(2), 19–36. [CrossRef]
- Xiao, M.; Wang, R.; Chan-Olmsted, S. Factors affecting YouTube influencer marketing credibility: a heuristic-systematic model. J. Media Bus. Stud. 2018, 15(3), 188–213. [CrossRef]
- Chekima, B.; Chekima, F.Z.; Adis, A.A.A. Social media influencer in advertising: The role of attractiveness, expertise and trustworthiness. J. Econ. Bus. 2020, 3(4). [CrossRef]
- Yuan, S.; Lou, C. How social media influencers foster relationships with followers: The roles of source credibility and fairness in parasocial relationship and product interest. J. Interact. Advert. 2020, 20(2), 133–147. [CrossRef]
- Pham, M.; Dang, T.Y.; Hoang, T.H.Y.; Tran, T.T.N.; Ngo, T.H.Q. The effects of online social influencers on purchasing behavior of generation Z: An empirical study in Vietnam. J. Asian Finance Econ. Bus. 2021, 8(11), 179–190. [CrossRef]
- Ata, S.; Arslan, H.M.; Baydaş, A.; Pazvant, E. The effect of social media influencers’ credibility on consumer’s purchase intentions through attitude toward advertisement. ESIC Market 2022, 53(1), e280–e280. [CrossRef]
- Ebrahimi, P.; Basirat, M.; Yousefi, A.; Nekmahmud, M.; Gholampour, A.; Fekete-Farkas, M. Social networks marketing and consumer purchase behavior: the combination of SEM and unsupervised machine learning approaches. Big Data and Cognitive Computing 2022, 6(2), 35. [CrossRef]
- Niloy, A.C.; Alam, J.B.; Alom, M.S. Influencer marketing: factors influencing a customer’s purchase intention. Asian Journal of Business Environment 2023, 13(1), 23–32. [CrossRef]
- Ooi, K.B.; Lee, V.H.; Hew, J.J.; Leong, L.Y.; Tan, G.W.H.; Lim, A.F. Social media influencers: An effective marketing approach?. J. Bus. Res. 2023, 160, 113773. [CrossRef]
- Al-Sous, N.; Almajali, D.; Alsokkar, A. Antecedents of social media influencers on customer purchase intention: Empirical study in Jordan. International Journal of Data and Network Science 2023, 7(1), 125–130. [CrossRef]
- Coutinho, F.; Dias, A.; Pereira, L.F. (2023). Credibility of social media influencers: Impact on purchase intention. Hum. Technol. 2023, 19(2), 220–237. [CrossRef]
- Kelman, H.C. Processes of Opinion Change. Public Opin. Q. 1961, 25(1), 57–78. [CrossRef]
- Pornpitakpan, C. The Persuasiveness of Source Credibility: A Critical Review of Five Decades’ Evidence. J. Appl. Soc. Psychol. 2004, 34(2), 243–281. [CrossRef]
- Davis, F. A Technology Acceptance Model for Empirically Testing New End-User Information Systems: Theory and Results. Doctoral dissertation, Sloan School of Management, Massachusetts Institute of Technology: Boston, Massachusetts, U.S., 1986.
- Venkatesh, V.; Morris, M.G.; Davis, G.В.; Davis, F. User Acceptance of Information Technology: Toward a Unified View. MIS Q. 2003, 27(3), 425–478. [CrossRef]
- Wu, L. Understanding the Impact of Media Engagement on the Perceived Value and Acceptance of Advertising within Mobile Social Networks. J. Interact. Advert. 2016, 16(1), 59–73. [CrossRef]
- Rochman, H.N.; Kusumawati, E. Analysis of the influence of promotions, influencers, convenience, service quality and prices on the Tiktok application on purchasing decisions on the "Tiktok Shop” (Study on Accounting Students of Muhammadiyah University of Surakarta Class of 2019-2020). International Journal of Latest Research in Humanities and Social Science (IJLRHSS) 2023, 6(4), 9–20. http://ijlrhss.com/paper/volume-6-issue-4/2-HSS-1843.pdf.
- Rafaeli, S. From new media to communication. Sage annual review of communication research: Advancing communication science 1988, 16(1), 110–134.
- Jensen, J.F. ‘Interactivity’: Tracking a new concept in media and communication studies. Nordicom review 1998, 19(1), 185–204.
- Jun, S.; Yi, J. What makes followers loyal? The role of influencer interactivity in building influencer brand equity. J. Prod. Brand Manag. 2020, 29(6), 803–814. [CrossRef]
- ur Rehman, H.I.; Parvaiz, S.; Shakeel, M.A.; Iqbal, H.K.; Zainab, U. Impact of Social Media Influencer Interactivity and Authenticity on Impulsive Buying Behaviour: Mediating Role of Attitude and Brand Attachment. Journal of Policy Research 2023, 9(1). [CrossRef]
- Hovland, C.I.; Weiss, W. The Influence of Source Credibility on Communication Effectiveness. Public Opin. Q. 1952, 15(4), 635. [CrossRef]
- Hovland C.I.; Janis I.L.; Kelley H.H. Communication and Persuasion. Yale University Press: New Haven, Connecticut, U.S., 1953.
- McGuire WJ. Attitudes and attitude change. In The Handbook of Social Psychology, 3rd ed.; Lindzey, G., Aronson, E., Eds.; Random House: New York, New York, U.S., 1985; Volume 2, pp. 233–346.
- Wiedmann, K.P.; Von Mettenheim, W. Attractiveness, trustworthiness and expertise–social influencers’ winning formula?. J. Prod. Brand Manag. 2020, 30(5), 707–725. [CrossRef]
- Nafees, L.; Cook, C.M.; Nikolov, A.N.; Stoddard, J.E. (2021). Can social media influencer (SMI) power influence consumer brand attitudes? The mediating role of perceived SMI credibility. Digital Business 2021, 1(2), 100008. [CrossRef]
- Masuda, H.; Han, S.H.; Lee, J. Impacts of influencer attributes on purchase intentions in social media influencer marketing: Mediating roles of characterizations. Technol. Forecast. Soc. Change 2022, 174, 121246. [CrossRef]
- Lu, H.-H.; Chen, C.-F. How do influencers’ characteristics affect followers’ stickiness and well-being in the social media context?, J. Serv. Mark. 2023, 37(8), 1046–1058. [CrossRef]
- Ajzen, I.; Fishbein, M. Attitudes and the Attitude-Behavior Relation: Reasoned and Automatic Processes. Eur. Rev. Soc. Psychol. 2000, 11(1), 1–33. [CrossRef]
- Hudson, S.; Elliott, C. Measuring the impact of product placement on children using digital brand integration. J. Food Prod. Mark. 2013, 19(3), 176–200. [CrossRef]
- Howard, J.A.; Sheth, J.N. (1969). The theory of buyer behavior. Wiley: New York, New York, U.S., 1969. 458 p.
- Spears, N.; Singh, S.N. Measuring Attitude toward the Brand and Purchase Intentions. J. Curr. Issues Res. Advert. 2004, 26(2), 53–66. [CrossRef]
- Nguyen, C.; Nguyen, T.; Luu, V. Relationship between influencer marketing and purchase intention: focusing on Vietnamese gen Z consumers. Indep. J. Manag. Prod. 2022, 13(2), 810–828. [CrossRef]
- Silvera, D.H.; Austad, B. Factors predicting the effectiveness of celebrity endorsement advertisements. Eur. J. Mark. 2004, 38(11/12), 1509–1526. [CrossRef]
- Munnukka, J.; Uusitalo, O.; Toivonen, H. Credibility of a peer endorser and advertising effectiveness. J. Consum. Mark. 2016, 33(3), 182–192. [CrossRef]
- France, C.; Grace, D.; Merrilees, B.; Miller, D. Customer brand co-creation behavior: Conceptualization and empirical validation. Marketing Intelligence and Planning 2018, 36(3), 334–348. [CrossRef]
- Cheung, R.; Lam, A.Y.C.; Lau, M.M. Drivers of green product adoption: the role of green perceived value, green trust and perceived quality. J. Glob. Scholars Mark. 2015, 25(3), 232–245. [CrossRef]
- Ilieva, G.; Yankova, T.; Ruseva, M.; Dzhabarova, Y.; Klisarova-Belcheva, S.; Bratkov, M. Social Media Influencers: Exploring User Attitudes and Purchase Behavior. Mendeley Data 2024. [CrossRef]
- Beran, T.N.; Violato, C. Structural Equation Modeling in Medical Research: A Primer. BMC Res. Notes 2010, 3, 267. [CrossRef]
- Statista. Average amount of hours spent per day on social media worldwide as of November 2021, by generation. Available online: https://www.statista.com/statistics/1314973/global-daily-time-spent-on-social-media-networks-generation/ (accessed on 30 April 2024).
- Kantarmedia. Followers of social media influencers. Available online: https://www.kantarmedia.com/news-and-resources/followers-of-social-media-influencers (accessed on 30 April 2024).
- Statista. Most popular social networks worldwide as of January 2024, ranked by number of monthly active users. Available online: https://www.statista.com/statistics/272014/global-social-networks-ranked-by-number-of-users/ (accessed on 30 April 2024).
- Ringle, C. M.; Wende, S.; Becker, J.-M. SmartPLS 4, SmartPLS GmbH: Bönningstedt, Germany, 2024.
- Pett, M.A.; Lackey, N.R.; Sullivan, J.J. Making Sense of Factor Analysis: The Use of Factor Analysis for Instrument Development In Health Care Research, Sage Publications: Thousand Oaks, California, U.S., 2003. 368 p.
- Hair, J.F., Jr.; Black, W.C.; Babin, B.J.; Andreson, R.E. Multivariate Data Analysis, 7th ed.; Pearson: Edinburgh, U.K., 2014.
- Fornell, C.; Bookstein, F.L. Two Structural Equation Models: LISREL and PLS Applied to Consumer Exit-voice Theory. J. Mark Res. 1982, 19, 440–452. [CrossRef]







| Reference | Utilized Algorithm |
Evaluation Metrics (Number) |
Statistically Significant Factors (Number) |
R2 |
|---|---|---|---|---|
| Lim et al. 2017 [38] |
PLS-SEM | Source credibility, Source attractiveness, Product match-up, Meaning transfer (4) → Customer attitude → Purchase intention |
Source attractiveness, Product match-up, Meaning transfer (3) | 0.490; 0.708 |
| Xiao et al. 2018 [39] |
PLS-SEM | Expertise, Trustworthiness, Likability, Homophily, Social advocacy, Interactivity, Argument quality, Involvement, Knowledge (9) → Brand attitude |
Trustworthiness, Social advocacy, Argument quality, Involvement (4) |
–; N/A |
| Chekima et al. 2020 [40] |
PLS-SEM | Attractiveness, Expertise, Trustworthiness (3) → Ad attitude, Product attitude, Purchase intention | Attractiveness, Expertise, Trustworthiness (3) |
0.514, 0.558; 0.671 |
| Yuan and Lou (2020) [41] |
PLS-SEM | Attractiveness, Expertise, Trustworthiness, Similarity, Distributive, Procedural, Interpersonal and Informational fairness (8) → Parasocial relationship → Purchase interest |
Expertise, Similarity, Procedural fairness, Interpersonal fairness (4) | 0.740; 0.530 |
| Pham et al. 2021 [42] |
PLS-SEM | Attractiveness, Expertise, Trustworthiness → Argument quality, Perceived usefulness and Social influence (9) → Attitude → Purchasing behavior |
Attractiveness, Expertise, Trustworthiness (9) |
0.571; 0.501 |
| Ata et al. 2022 [43] |
PLS-SEM | Attractiveness, Expertise, Trustworthiness (3) → Attitude → Purchase intention |
Attractiveness, Expertise, Trustworthiness (3) |
0.765; N/A |
| Ebrahimi et al. (2022) [44] |
PLS-SEM, k-means |
Entertainment, Customization, Interaction, Word of mouth, Trend (5) → Customer purchase behavior |
Entertainment, Customization, Interaction, Word of mouth, Trend (5) | N/A; 0.841 |
| Niloy et al. 2023 [45] |
MLR | Source credibility, Source attractiveness, Product match-up, Source familiarity (4) → Attitude → Purchase intention | Source attractiveness, Product match-up, Source familiarity (3) | 0.527; 0.653 |
| Ooi et al. 2023 [46] |
PLS-SEM | Convenience, Interactivity, Source credibility (Attractiveness, Expertise, Trustworthiness) (5) → Attitude towards SMI, Attitude towards the product or service → Purchase intention |
Convenience, Interactivity, Attractiveness, Expertise, Trustworthiness (5) | 0.745, 0.776; 0.484 |
| Al-Sous et al. 2023 [47] |
PLS-SEM | Information quality, Trustworthiness (2) → Attitude towards a brand → Influence purchase intentions |
Information quality, Trustworthiness (2) | –; – |
| Coutinho et al. 2023 [48] |
PLS-SEM | Attractiveness, Expertise, Trustworthiness → Brand equity (4) → Customer purchase intention |
Attractiveness, Brand equity (2) | 0.623; 0.811 |
| Our model 2024 | PLS-SEM, ML, MCDM | Convenience, Interactivity, Source credibility (Attractiveness, Expertise, Trustworthiness) (5) → Attitude towards SMI → Attitude towards products or services → Purchase intention | Convenience, |
0.343, 0.479; N/A |
| Variables of the Sample | No. of Consumers | Percentage (%) | |
|---|---|---|---|
| 1. Gender | Male | 99 | 26.3 |
| Female | 277 | 73.7 | |
| 2. Age | Under 20 | 88 | 23.4 |
| Between 21 and 30 | 183 | 48.7 | |
| Between 31 and 40 | 42 | 11.2 | |
| Between 41 and 50 | 50 | 13.3 | |
| Over 50 | 13 | 3.5 | |
| 3. Place of residence | City | 241 | 64.1 |
| Town | 127 | 33.8 | |
| Village | 8 | 2.1 | |
| 4. Municipality | - | - | |
| 5. Monthly income per household member | Less than BGN 1320 | 141 | 37.5 |
| More than BGN 1320 | 235 | 62.5 | |
| 6. Education | High school | 191 | 50.8 |
| Bachelor | 119 | 31.6 | |
| Master | 61 | 16.2 | |
| PhD | 5 | 1.3 | |
| 7. Experience with social media | Less than 3 years | 31 | 8.2 |
| 3 to 5 years | 47 | 12.5 | |
| More than 5 years | 298 | 79.3 | |
| 8. Frequency of use of social media | Less than once a week | 3 | 0.8 |
| Once or twice a week | 1 | 0.3 | |
| Several times a week | 10 | 2.7 | |
| Once or twice a day | 40 | 10.6 | |
| Several times a day | 241 | 64.1 | |
| Several times an hour | 81 | 21.5 | |
| 9. Number of influencers that you follow on social media | Less than 10 | 184 | 48.9 |
| 10 to 20 | 99 | 26.3 | |
| 20 to 30 | 44 | 11.7 | |
| More than 30 | 49 | 13.0 | |
| CO1 | CO2 | CO3 | CO4 | CO5 | IT1 | IT2 | IT3 | IT4 | |
| Cluster #1 | 4.222 | 4.263 | 3.931 | 4.186 | 4.195 | 2.829 | 2.850 | 2.868 | 3.015 |
| Cluster #2 | 2.000 | 1.976 | 1.976 | 1.929 | 1.714 | 1.762 | 1.738 | 1.714 | 1.738 |
| Difference | 2.222 | 2.287 | 1.955 | 2.257 | 2.480 | 1.067 | 1.112 | 1.154 | 1.277 |
| IT5 | AR1 | AR2 | AR3 | AR4 | EX1 | EX2 | EX3 | EX4 | |
| Cluster #1 | 2.590 | 3.084 | 3.210 | 3.575 | 3.027 | 2.668 | 2.545 | 2.249 | 2.695 |
| Cluster #2 | 1.643 | 1.810 | 1.786 | 1.762 | 1.976 | 1.667 | 1.595 | 1.762 | 1.595 |
| Difference | 0.947 | 1.274 | 1.424 | 1.813 | 1.051 | 1.001 | 0.950 | 0.487 | 1.099 |
| TR1 | TR2 | TR3 | TR4 | AS1 | AS2 | AS3 | AS4 | AP1 | |
| Cluster #1 | 2.302 | 2.356 | 2.458 | 2.605 | 3.880 | 3.760 | 3.808 | 3.539 | 3.671 |
| Cluster #2 | 1.714 | 1.714 | 1.595 | 1.690 | 1.810 | 1.667 | 1.762 | 1.714 | 1.738 |
| Difference | 0.588 | 0.642 | 0.863 | 0.914 | 2.071 | 2.094 | 2.046 | 1.825 | 1.933 |
| AP2 | AP3 | AP4 | PB1 | PB2 | |||||
| Cluster #1 | 3.572 | 3.665 | 3.560 | 1.880 | 1.737 | ||||
| Cluster #2 | 1.762 | 1.833 | 1.905 | 1.548 | 1.476 | ||||
| Difference | 1.810 | 1.831 | 1.655 | 0.333 | 0.260 |
| Indicator Variable | Factor Loading | Indicator Variable | Factor Loading | Indicator Variable | Factor Loading |
|---|---|---|---|---|---|
| CO1 | 0.923 | EX2 | 0.906 | AS2 | 0.919 |
| CO3 | 0.891 | EX3 | 0.840 | AS3 | 0.912 |
| CO5 | 0.931 | EX4 | 0.802 | AS4 | 0.831 |
| AR1 | 0.878 | TR1 | 0.902 | AP1 | 0.934 |
| AR2 | 0.885 | TR2 | 0.909 | AP2 | 0.942 |
| AR3 | 0.883 | TR3 | 0.859 | AP4 | 0.921 |
| AR4 | 0.830 | TR4 | 0.854 | ||
| EX1 | 0.861 | AS1 | 0.894 |
| Factor | DG rho | CR | AVE | VIF |
|---|---|---|---|---|
| Convenience | 0.909 * | 0.939 * | 0.837 * | 1.080 * |
| Credibility | 0.911 * | 0.924 * | 0.526 * | 1.0830 *, 1.132 * |
| Attractiveness | 0.895 * | 0.925 * | 0.756 * | 1.378 * |
| Expertise | 0.879 * | 0.914 * | 0.728 * | 2.019 * |
| Trustworthiness | 0.905 * | 0.933 * | 0.777 * | 2.008 * |
| Attitude towards social media influencers | 0.913 * | 0.938 * | 0.792 * | 1.132 * |
| Attitude towards products or services | 0.925 * | 0.953 * | 0.870 * |
| Factor | Attitude towards SMI | Attitude towards products/services | Attractiveness | Convenience | Credibility | Expertise | Trustworthiness |
|---|---|---|---|---|---|---|---|
| Attitude towards SMI | 0.890 | ||||||
| Attitude towards products/services | 0.684 | 0.933 | |||||
| Attractiveness | 0.403 | 0.363 | 0.869 | ||||
| Convenience | 0.550 | 0.478 | 0.377 | 0.915 | |||
| Credibility | 0.341 | 0.335 | 0.789 | 0.271 | 0.726 | ||
| Expertise | 0.253 | 0.295 | 0.484 | 0.194 | 0.873 | 0.853 | |
| Trustworthiness | 0.197 | 0.170 | 0.479 | 0.101 | 0.841 | 0.688 | 0.881 |
| Indicator Variable | Attitude towards SMI | Attitude towards products/services | Attractiveness | Convenience | Credibility | Expertise | Trustworthiness |
|---|---|---|---|---|---|---|---|
| AS1 | 0.894 | 0.601 | 0.356 | 0.507 | 0.299 | 0.214 | 0.174 |
| AS2 | 0.919 | 0.602 | 0.384 | 0.501 | 0.331 | 0.239 | 0.206 |
| AS3 | 0.912 | 0.636 | 0.346 | 0.52 | 0.262 | 0.185 | 0.121 |
| AS4 | 0.831 | 0.594 | 0.349 | 0.428 | 0.323 | 0.264 | 0.202 |
| AP1 | 0.641 | 0.934 | 0.367 | 0.489 | 0.318 | 0.264 | 0.150 |
| AP2 | 0.629 | 0.942 | 0.311 | 0.442 | 0.302 | 0.274 | 0.158 |
| AP3 | 0.642 | 0.921 | 0.336 | 0.406 | 0.317 | 0.287 | 0.167 |
| AR1 | 0.324 | 0.290 | 0.878 | 0.275 | 0.709 | 0.448 | 0.438 |
| AR2 | 0.291 | 0.289 | 0.885 | 0.335 | 0.719 | 0.439 | 0.476 |
| AR3 | 0.451 | 0.417 | 0.883 | 0.432 | 0.684 | 0.421 | 0.402 |
| AR4 | 0.341 | 0.265 | 0.830 | 0.266 | 0.627 | 0.369 | 0.343 |
| CO1 | 0.518 | 0.461 | 0.337 | 0.923 | 0.229 | 0.152 | 0.082 |
| CO3 | 0.457 | 0.387 | 0.357 | 0.891 | 0.269 | 0.199 | 0.110 |
| CO5 | 0.532 | 0.459 | 0.342 | 0.931 | 0.25 | 0.184 | 0.088 |
| EX1 | 0.301 | 0.317 | 0.445 | 0.202 | 0.765 | 0.861 | 0.599 |
| EX2 | 0.216 | 0.263 | 0.431 | 0.174 | 0.800 | 0.906 | 0.654 |
| EX3 | 0.109 | 0.155 | 0.345 | 0.093 | 0.703 | 0.840 | 0.559 |
| EX4 | 0.229 | 0.265 | 0.425 | 0.188 | 0.707 | 0.802 | 0.532 |
| TR1 | 0.142 | 0.114 | 0.387 | 0.052 | 0.756 | 0.633 | 0.902 |
| TR2 | 0.126 | 0.122 | 0.402 | 0.034 | 0.761 | 0.630 | 0.909 |
| TR3 | 0.199 | 0.174 | 0.439 | 0.126 | 0.736 | 0.570 | 0.859 |
| TR4 | 0.232 | 0.192 | 0.466 | 0.15 | 0.713 | 0.594 | 0.854 |
| Factor | Attitude towards SMI | Attitude towards products/services | Attractiveness | Convenience | Credibility | Expertise | Trustworthiness |
|---|---|---|---|---|---|---|---|
| Attitude towards SMI | |||||||
| Attitude towards products/services | 0.745 | ||||||
| Attractiveness | 0.449 | 0.399 | |||||
| Convenience | 0.604 | 0.521 | 0.42 | ||||
| Credibility | 0.377 | 0.365 | 0.884 | 0.303 | |||
| Expertise | 0.282 | 0.326 | 0.545 | 0.218 | 0.973 | ||
| Trustworthiness | 0.219 | 0.187 | 0.532 | 0.115 | 0.923 | 0.773 |
| Hypothesis | Sample Mean | SD | t Statistics | p-Values | R2 | Q2 | |
|---|---|---|---|---|---|---|---|
| Attitude towards SMI → Attitude towards products/services | 0.494 | 0.497 | 0.055 | 8.910 | 0.000 | 0.343 | 0.268 |
| Attractiveness → Credibility | 0.207 | 0.202 | 0.050 | 4.117 | 0.000 | ||
| Convenience → Attitude towards SMI | 0.644 | 0.643 | 0.051 | 12.643 | 0.000 | 0.479 | 0.411 |
| Credibility → Attitude towards SMI | 0.115 | 0.116 | 0.050 | 2.317 | 0.021 | ||
| Credibility → Attitude towards products/services | 0.413 | 0.413 | 0.015 | 27.173 | 0.000 | 0.996 | 0.520 |
| Expertise → Credibility | 0.438 | 0.438 | 0.014 | 32.326 | 0.000 | ||
| Trustworthiness → Credibility | 0.342 | 0.342 | 0.013 | 25.990 | 0.000 |
| ML Method | MSE | MAE | R2 |
|---|---|---|---|
| Decision Tree | 0.002 | 0.006 | 0.997 |
| SVM | 0.094 | 0.181 | 0.876 |
| Random Forest | 0.001 | 0.009 | 0.998 |
| AdaBoost | 0.000 | 0.002 | 0.999 |
Disclaimer/Publisher’s Note: The statements, opinions and data contained in all publications are solely those of the individual author(s) and contributor(s) and not of MDPI and/or the editor(s). MDPI and/or the editor(s) disclaim responsibility for any injury to people or property resulting from any ideas, methods, instructions or products referred to in the content. |
© 2024 by the authors. Licensee MDPI, Basel, Switzerland. This article is an open access article distributed under the terms and conditions of the Creative Commons Attribution (CC BY) license (http://creativecommons.org/licenses/by/4.0/).
