Submitted:
15 May 2024
Posted:
16 May 2024
Read the latest preprint version here
Abstract
Keywords:
1. Introduction
2. Theoretical Foundations
2.1. Problem Statement
2.2. Basic Components of CNN
2.3. Dropout: Addressing Overfitting in Deep Learning
2.4. Theoretical Basis of Autoencoders
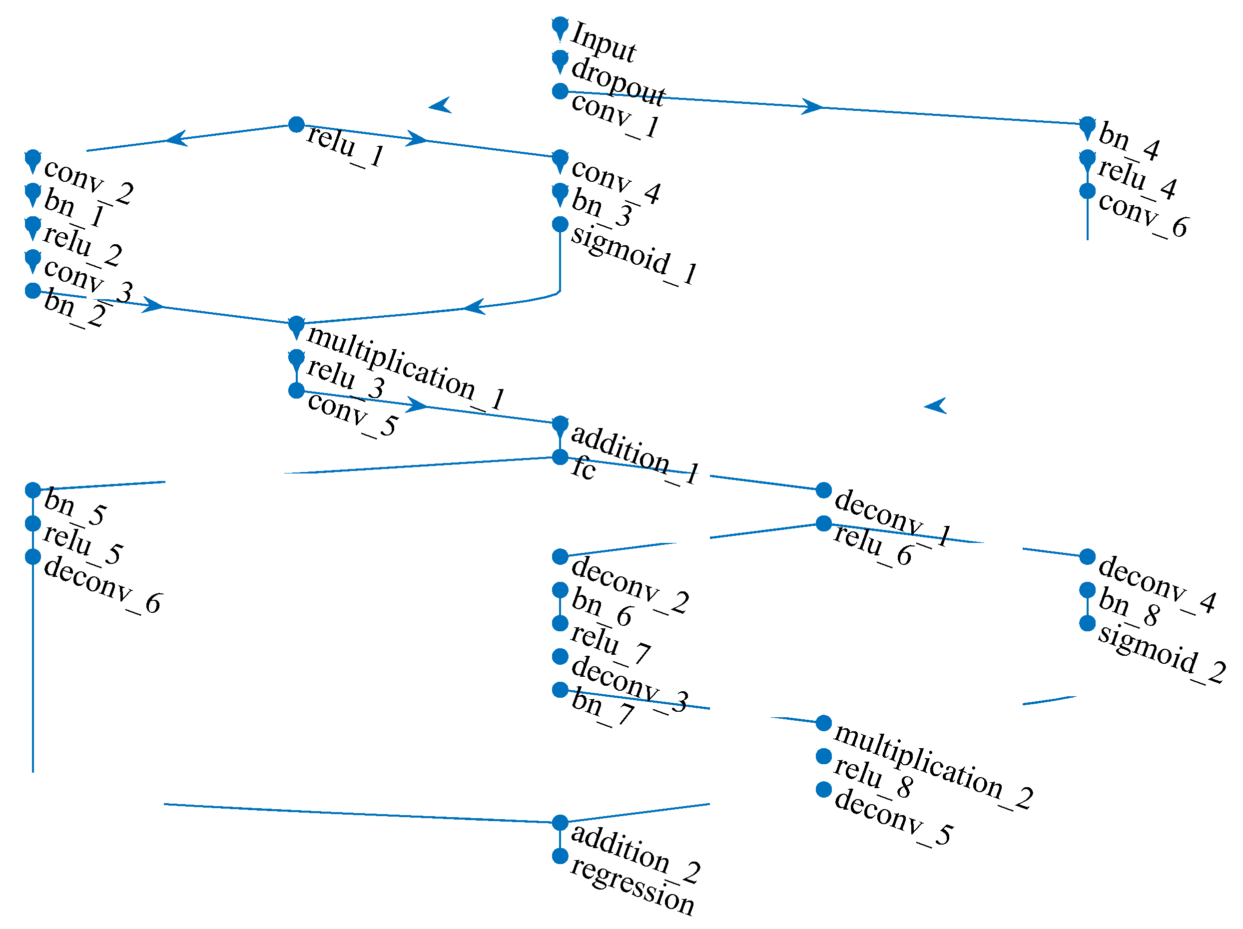
3. The Proposed Method
3.1. Shortcut Connection
- Gradient Propagation: Providing a direct path for gradients to propagate back to earlier layers helps mitigate the vanishing gradient problem, thus facilitating smoother training.
- Information Flow: Faster information flow within the network is enabled, aiding in quicker and more efficient learning of effective feature representations.
- Feature Reuse: Accessing original inputs or feature maps from preceding layers directly prevents information loss, crucial for tasks like image super-resolution and segmentation, where preserving detailed information is vital.
3.2. Adaptive Shrinkage Unit (ASU)
3.3. Architecture of the Proposed Method
4. Experimental Validation
4.1. Experimental Setup and Data Description
4.2. Hyperparameter Optimization and Ablation Study
4.2.1. Impact of Dropout Probability on Denoising Performance
4.2.2. Impact of Initial Convolutional Kernel Width
4.2.3. Ablation Study of Shortcut Connections
4.2.4. Impact of Leaky ReLU on Denoising Performance

4.3. Comparative Analysis
4.3.1. Known Noise Intensity

4.3.2. Unknown Noise Intensity
5. Conclusions
Author Contributions
Funding
Data Availability Statement
Conflicts of Interest
References
- Singh, G.; Al Kazzaz, S.A.S. Induction machine drive condition monitoring and diagnostic research—A survey. Electr. Power Syst. Res. 2003, 64, 145–158. [Google Scholar] [CrossRef]
- Wang, Q.; Xu, F.; Ma, T. Wavelet packet decomposition with motif patterns for rolling bearing fault diagnosis under variable working loads. J. Vib. Control. 2024. [Google Scholar] [CrossRef]
- Ju, Y.; Tian, X.; Liu, H.; Ma, L. Fault detection of networked dynamical systems: A survey of trends and techniques. Int. J. Syst. Sci. 2021, 52, 3390–3409. [Google Scholar] [CrossRef]
- Wang, H.; Liu, Z.; Peng, D.; Cheng, Z. Attention-guided joint learning CNN with noise robustness for bearing fault diagnosis and vibration signal denoising. ISA Trans. 2021, 128, 470–484. [Google Scholar] [CrossRef]
- Amezquita-Sanchez, J.P.; Adeli, H. Signal Processing Techniques for Vibration-Based Health Monitoring of Smart Structures. Arch. Comput. Methods Eng. 2014, 23, 1–15. [Google Scholar] [CrossRef]
- Zhang, C.; Mousavi, A.A.; Masri, S.F.; Gholipour, G.; Yan, K.; Li, X. Vibration feature extraction using signal processing techniques for structural health monitoring: A review. Mech. Syst. Signal Process. 2022, 177. [Google Scholar] [CrossRef]
- Du, W.; Yang, L.; Wang, H.; Gong, X.; Zhang, L.; Li, C.; Ji, L. LN-MRSCAE: A novel deep learning based denoising method for mechanical vibration signals. J. Vib. Control. 2023, 30, 459–471. [Google Scholar] [CrossRef]
- Xu, J.; Zhang, H.; Sun, C.; Shi, Y.; Shi, G. Tensor-Based Denoising on Multi-dimensional Diagnostic Signals of Rolling Bearing. J. Vib. Eng. Technol. 2023, 1–13. [Google Scholar] [CrossRef]
- Wang, R.; Ding, X.; He, D.; Li, Q.; Li, X.; Tang, J.; Huang, W. Shift-Invariant Sparse Filtering for Bearing Weak Fault Signal Denoising. IEEE Sensors J. 2023, 23, 26096–26106. [Google Scholar] [CrossRef]
- Han, H.; Wang, H.; Liu, Z.; Wang, J. Intelligent vibration signal denoising method based on non-local fully convolutional neural network for rolling bearings. ISA Trans. 2021, 122, 13–23. [Google Scholar] [CrossRef] [PubMed]
- Lei, Y.; Lin, J.; He, Z.; Zuo, M.J. A review on empirical mode decomposition in fault diagnosis of rotating machinery. Mech. Syst. Signal Process. 2013, 35, 108–126. [Google Scholar] [CrossRef]
- Mohguen, W.; Bekka, R.E. IEEE. in International Conference on Control, Automation and Diagnosis (ICCAD). 2017; pp. 19–23.
- Liu, W.; Liu, Y.; Li, S.; Chen, Y. A Review of Variational Mode Decomposition in Seismic Data Analysis. Surv. Geophys. 2022, 44, 1–33. [Google Scholar] [CrossRef]
- Yang, J.; Zhou, C.; Li, X.; Pan, A.; Yang, T. A Fault Feature Extraction Method Based on Improved VMD Multi-Scale Dispersion Entropy and TVD-CYCBD. Entropy 2023, 25, 277. [Google Scholar] [CrossRef] [PubMed]
- Cheng, Z. Extraction and diagnosis of rolling bearing fault signals based on improved wavelet transform. J. Meas. Eng. 2023, 11, 420–436. [Google Scholar] [CrossRef]
- Xi, C.; Gao, Z. Fault Diagnosis of Rolling Bearings Based on WPE by Wavelet Decomposition and ELM. Entropy 2022, 24, 1423. [Google Scholar] [CrossRef] [PubMed]
- Al-Raheem, K.F.; Roy, A.; Ramachandran, K.P.; Harrison, D.K.; Grainger, S. Rolling element bearing faults diagnosis based on autocorrelation of optimized: Wavelet de-noising technique. Int. J. Adv. Manuf. Technol. 2009, 40, 393–402. [Google Scholar] [CrossRef]
- Wang, J.X.; Tang, X.B. in International Conference on Advanced Measurement and Test (AMT 2010). 2010; pp. 1320–1325.
- Fu, S.; Wu, Y.; Wang, R.; Mao, M. A Bearing Fault Diagnosis Method Based on Wavelet Denoising and Machine Learning. Appl. Sci. 2023, 13, 5936. [Google Scholar] [CrossRef]
- Zhang, X.; Li, J.; Wu, W.; Dong, F.; Wan, S. Multi-Fault Classification and Diagnosis of Rolling Bearing Based on Improved Convolution Neural Network. Entropy 2023, 25, 737. [Google Scholar] [CrossRef] [PubMed]
- Wang, Q.; Xu, F. A novel rolling bearing fault diagnosis method based on Adaptive Denoising Convolutional Neural Network under noise background. Measurement 2023, 218. [Google Scholar] [CrossRef]
- Zhou, H.; Liu, R.; Li, Y.; Wang, J.; Xie, S. A rolling bearing fault diagnosis method based on a convolutional neural network with frequency attention mechanism. Struct. Heal. Monit. 2023. [Google Scholar] [CrossRef]
- Zhang, Q.; Deng, L. An Intelligent Fault Diagnosis Method of Rolling Bearings Based on Short-Time Fourier Transform and Convolutional Neural Network. J. Fail. Anal. Prev. 2023, 23, 795–811. [Google Scholar] [CrossRef]
- Liu, X.; Lu, J.; Li, Z. Multiscale Fusion Attention Convolutional Neural Network for Fault Diagnosis of Aero-Engine Rolling Bearing. IEEE Sensors J. 2023, 23, 19918–19934. [Google Scholar] [CrossRef]
- He, K.M.; Zhang, X.Y.; Ren, S.Q.; Sun, J. IEEE. in 2016 IEEE Conference on Computer Vision and Pattern Recognition (CVPR). 2016; pp. 770–778.
- Wang, F.; et al. in 30th IEEE/CVF Conference on Computer Vision and Pattern Recognition (CVPR). 2017; pp. 6450–6458.
- Gu, X.; Tian, Y.; Li, C.; Wei, Y.; Li, D. Improved SE-ResNet Acoustic–Vibration Fusion for Rolling Bearing Composite Fault Diagnosis. Appl. Sci. 2024, 14, 2182. [Google Scholar] [CrossRef]
- Zhou, J.; Yang, X.; Li, J. Deep Residual Network Combined with Transfer Learning Based Fault Diagnosis for Rolling Bearing. Appl. Sci. 2022, 12, 7810. [Google Scholar] [CrossRef]
- Zhao, M.; Zhong, S.; Fu, X.; Tang, B.; Pecht, M. Deep Residual Shrinkage Networks for Fault Diagnosis. IEEE Trans. Ind. Inform. 2019, 16, 4681–4690. [Google Scholar] [CrossRef]
- Srivastava, N.; Hinton, G.; Krizhevsky, A.; Sutskever, I.; Salakhutdinov, R. Dropout: A Simple Way to Prevent Neural Networks from Overfitting. J. Mach. Learn. Res. 2014, 15, 1929–1958. [Google Scholar]
- Bhatt, D.; Patel, C.; Talsania, H.; Patel, J.; Vaghela, R.; Pandya, S.; Modi, K.; Ghayvat, H. CNN Variants for Computer Vision: History, Architecture, Application, Challenges and Future Scope. Electronics 2021, 10, 2470. [Google Scholar] [CrossRef]
- Gu, J.; Wang, Z.; Kuen, J.; Ma, L.; Shahroudy, A.; Shuai, B.; Liu, T.; Wang, X.; Wang, G.; Cai, J.; et al. Recent advances in convolutional neural networks. Pattern Recognit. 2018, 77, 354–377. [Google Scholar] [CrossRef]
- Lore, K.G.; Akintayo, A.; Sarkar, S. LLNet: A deep autoencoder approach to natural low-light image enhancement. Pattern Recognit. 2016, 61, 650–662. [Google Scholar] [CrossRef]
- Cui, M.; Wang, Y.; Lin, X.; Zhong, M. Fault Diagnosis of Rolling Bearings Based on an Improved Stack Autoencoder and Support Vector Machine. IEEE Sens. J. 2021, 21, 4927–4937. [Google Scholar] [CrossRef]
- Che, C.; Wang, H.; Fu, Q.; Ni, X. Intelligent fault prediction of rolling bearing based on gate recurrent unit and hybrid autoencoder. Proc. Inst. Mech. Eng. Part C: J. Mech. Eng. Sci. 2020, 235, 1106–1114. [Google Scholar] [CrossRef]
- He, K.M.; Zhang, X.Y.; Ren, S.Q.; Sun, J. In 14th European Conference on Computer Vision (ECCV). 2016; pp. 630–645.
- Wu, H.; Li, J.; Zhang, Q.; Tao, J.; Meng, Z. Intelligent fault diagnosis of rolling bearings under varying operating conditions based on domain-adversarial neural network and attention mechanism. ISA Trans. 2022, 130, 477–489. [Google Scholar] [CrossRef] [PubMed]






| 0.1 | 0.2 | 0.3 | 0.4 | 0.5 | 0.6 | 0.7 | random | |
|---|---|---|---|---|---|---|---|---|
| 10.27±1.23 | 10.06±1.25 | 10.40±1.80 | 9.78±1.62 | 8.86±1.32 | 8.24±1.05 | 7.58±0.67 | 11.26±1.99 | |
| 0.61±0.08 | 0.63±0.09 | 0.61±0.12 | 0.65±0.12 | 0.72±0.11 | 0.77±0.09 | 0.83±0.06 | 0.56±0.12 | |
| 61.66±8.91 | 63.21±9.37 | 61.48±12.68 | 65.67±12.16 | 72.63±10.68 | 77.65±9.06 | 83.45±6.14 | 56.05±12.99 |
| Kernel Width | 4 | 8 | 16 | 32 | 64 | 128 | 256 | 512 | 1024 |
|---|---|---|---|---|---|---|---|---|---|
| 7.80 | 8.15 | 10.01 | 9.62 | 10.84 | 11.54 | 9.80 | 10.57 | 10.4 | |
| 0.81 | 0.78 | 0.64 | 0.67 | 0.58 | 0.54 | 0.65 | 0.60 | 0.62 | |
| 81.8 | 78.82 | 64.53 | 67.09 | 58.52 | 54.33 | 65.27 | 60.26 | 61.83 |
| None | I | II | III | I&II | I&III | II &III | I&II&III | |
|---|---|---|---|---|---|---|---|---|
| 9.34 | 11.13 | 11.25 | 19.26 | 11.64 | 17.00 | 15.54 | 16.27 | |
| 0.68 | 0.56 | 0.56 | 0.22 | 0.60 | 0.28 | 0.34 | 0.32 | |
| 68.55 | 56.88 | 56.17 | 22.04 | 59.77 | 28.52 | 34.27 | 32.67 |
| Layer | Parameter’s description | Output size |
|---|---|---|
| Input | - | 1*2048 |
| conv_1(128,512,2) | (Kernel width, Kernel number, Stride) | 512*1024 |
| conv_2(3,256,2) | (Kernel width, Kernel number, Stride) | 256*512 |
| conv_3(3,128,1) | (Kernel width, Kernel number, Stride) | 128*512 |
| conv_4(3,128,2) | (Kernel width, Kernel number, Stride) | 128*512 |
| conv_5(3,64,2) | (Kernel width, Kernel number, Stride) | 64*256 |
| fc(32) | (Output dimension) | |
| deconv_1(3,16,2) | (Kernel width, Kernel number, Stride) | 16*512 |
| deconv_2(3,8,2) | (Kernel width, Kernel number, Stride) | 8*1024 |
| deconv_3(3,4,1) | (Kernel width, Kernel number, Stride) | 4*1024 |
| deconv_4(3,4,2) | (Kernel width, Kernel number, Stride) | 4*1024 |
| deconv_5(3,1,2) | (Kernel width, Kernel number, Stride) | 1*2048 |
| regression | - | 1*2048 |
| SNR | Metric | WT | EMD | JL-CNN | SEAEFD | NL-FCNN | Proposed |
|---|---|---|---|---|---|---|---|
| -6dB | 7.32±0.84 | 7.86±0.81 | 13.32±1.48 | 11.47±1.15 | 10.22±0.91 | 22.14±2.61 | |
| 0.91±0.17 | 0.88±0.15 | 0.59±0.17 | 0.64±0.22 | 0.60±0.32 | 0.16±0.05 | ||
| 90.55±6.00 | 89.18±7.74 | 58.47±8.21 | 64.33±7.85 | 60.24±7.68 | 16.34±5.31 | ||
| -3dB | 4.45±0.98 | 5.14±1.04 | 9.48±0.83 | 7.77±0.71 | 8.60±0.96 | 16.70±2.37 | |
| 0.88±0.18 | 0.81±0.16 | 0.47±0.13 | 0.52±0.16 | 0.50±0.30 | 0.21±0.06 | ||
| 87.94±7.97 | 80.66±9.08 | 46.84±9.24 | 52.14±6.58 | 49.78±7.29 | 21.49±6.44 | ||
| 0dB | 1.84±1.32 | 3.01±1.26 | 5.10±0.63 | 4.25±0.94 | 7.20±0.90 | 15.66±2.60 | |
| 0.84±0.18 | 0.74±0.15 | 0.40±0.09 | 0.52±0.31 | 0.40±0.29 | 0.17±0.05 | ||
| 83.38±10.62 | 73.73±10.94 | 39.73±6.18 | 51.68±8.25 | 39.73±6.18 | 17.24±5.32 |
| SNR | Metric | WT | EMD | JL-CNN | SEAEFD | NL-FCNN | Proposed |
|---|---|---|---|---|---|---|---|
| -6dB | 5.12±0.79 | 6.24±0.95 | 14.88±2.14 | 14.57±1.69 | 12.85±1.41 | 24.02±2.20 | |
| 0.93±0.28 | 0.90±0.21 | 0.33±0.11 | 0.51±0.20 | 0.57±0.25 | 0.13±0.04 | ||
| 93.75±5.44 | 90.49±4.52 | 33.47±5.34 | 51.42±6.74 | 57.31±7.14 | 12.98±3.55 | ||
| -3dB | 2.88±0.75 | 4.44±1.62 | 12.15±0.71 | 10.47±0.75 | 7.58±0.88 | 22.39±2.45 | |
| 0.84±0.35 | 0.48±0.22 | 0.39±0.17 | 0.52±0.16 | 0.68±0.33 | 0.16±0.05 | ||
| 84.26±6.22 | 47.89±6.48 | 38.78±8.35 | 52.14±6.58 | 67.95±5.24 | 15.78±4.76 | ||
| 0dB | 1.11±0.58 | 1.23±0.54 | 8.47±0.55 | 6.78±0.62 | 5.74±0.85 | 22.07±3.02 | |
| 0.56±0.18 | 0.45±0.12 | 0.42±0.24 | 0.47±0.26 | 0.54±0.35 | 0.17±0.06 | ||
| 56.02±6.77 | 44.54±5.89 | 41.58±5.99 | 47.25±7.41 | 54.22±6.35 | 16.70±5.77 |
Disclaimer/Publisher’s Note: The statements, opinions and data contained in all publications are solely those of the individual author(s) and contributor(s) and not of MDPI and/or the editor(s). MDPI and/or the editor(s) disclaim responsibility for any injury to people or property resulting from any ideas, methods, instructions or products referred to in the content. |
© 2024 by the authors. Licensee MDPI, Basel, Switzerland. This article is an open access article distributed under the terms and conditions of the Creative Commons Attribution (CC BY) license (http://creativecommons.org/licenses/by/4.0/).