Submitted:
12 May 2024
Posted:
13 May 2024
You are already at the latest version
Abstract
Keywords:
1. Introduction
2. Research Problem
3. Literature Review
3.1. Tracking of Labor Productivity
3.2. Building Information Modeling (BIM) and Labor Productivity
3.3. Agent-Based Modeling (ABM) and Labor Productivity
3.4. Augmented BIM for Labor Productivity Analysis
3.5. Multi-Dimensional Analysis for Labor Productivity
4. Scientometric Analysis of Indoor Positioning Research
5. Research Methodology
5.1. Database Mapping
5.2. Tools and Technologies
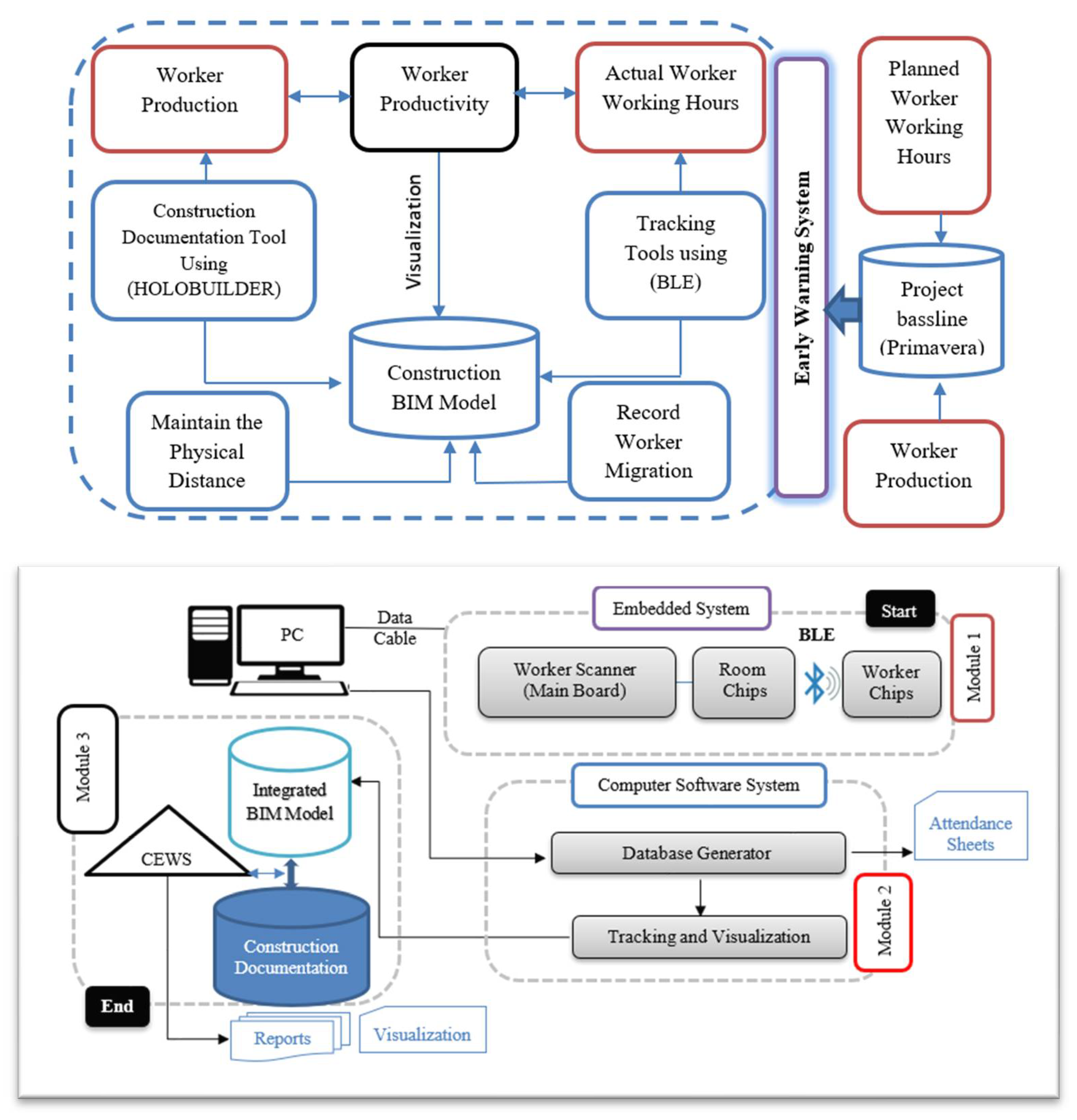
5.2.1. Module One: Embedded System Development:
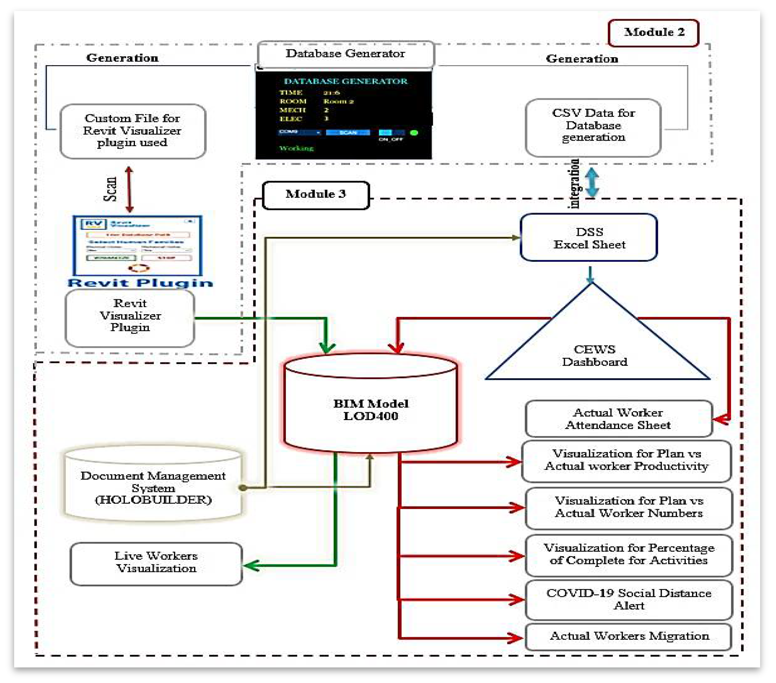
5.2.2. Module Two: Database Generation and Visualization
5.2.3. Module Three: Construction Documentation and Client Early Warning System (CEWS)
6. Verification of the Proposed Technique
6.1. Applying the Proposed Technique on A Case Study
6.2. Implementation of the Proposed Methodology
6.2.1. Model Development
6.2.2. Framework Development and Tool Selection
6.2.3. Implementing Module One: Embedded System Development
6.2.4. Implementing Module Two: Database Generation and Visualization
6.2.5. Implementing Module Three: Construction Documentation and (CEWS)
7. Results of Application and Benefits
8. Case-Study Limitations of Research
9. Discussion of Results
10. Tracking Client Early Warning System Evaluation Survey
- Part I: The background of the participant, and preliminary descriptive analysis of respondents’ profile.
- Part II: BIM Adoption in the Project.
- Part III: Current Project Information.
- Part IV: Autodesk Visualizer Plugin & CEWS tool primary Evaluation.
10.1. Part I: The Background of the Participants, and Descriptive Analysis of Respondents’ Profile
- The survey encompassed a broad range of engineering roles with diverse backgrounds. Based on the data that was collected via the questionnaire forms, a diverse type of organizations was evidenced where the majority of the participants were coming from the Management Consultant, Contractor, and Consultant, see Figure 22.
- As previously stated, the majority of the participants held positions such as Senior/Project Managers, Planning Managers, Design Managers, and BIM/GIS Managers, among others. As shown in Figure 23, most participants had a combined experience of approximately 20 years.
- As seen in Figure 24, most participants came from Asia and Africa, with only a handful coming from North America and Europe. However, more than 80% of those who took part were from Africa and Asia.
- It was a diverse group of project types, with some private and others public in the project's character. However, as illustrated in Figure 25, most of the completed projects were hybrid private-public initiatives.
- In addition, as illustrated in Figure 26, the majority of the participants are from the project management industry; however, the evaluation also includes participants from other industries, such as contractors and consultants, among others.
10.2. Part II: BIM Adoption in the Project.
- As indicated in Figure 27, most of the participants used BIM or similar software in their projects. Figure 28 illustrates a clear distinction in the types of BIM standards used to manage the BIM process in construction projects. Some participants in the survey utilize the ISO19650-1&2 BIM standard, while others still use the national BIM standard or do not use it.
- As shown in Figure 29, most participants agree that using BIM as a platform for gathering and displaying worker behavior and completion percentage will add value to the tracking approach described in the previous section.
10.3. Part III: Current Project Information
- As shown in Figure 30 (in million US dollars), a typical project with typical values has been managed or worked on by the participant. The majority of them were in charge of projects with a value of 20 to 30 million US dollars. Furthermore, most of the data was gathered throughout the project which lasted between one and three years, as indicated in Figure 31.
- The maximum daily number of workers required to complete the work for the majority of participants was between 30 and 50 workers per hour during rush hour, as indicated in Figure 32. Each participant stated the magnitude of the problem before providing solutions for managing and monitoring those particular numbers of workers.
- At the same time, the participants believe that worker productivity can contribute to project delays by 10 to 30%, as depicted in Figure 33. The methods used for tracking workers were Fingerprints or an RFID card. Face recognition was employed by only a small number of participants, as indicated in Figure 34.
- According to the survey results highlighted in Figure 35, there is a discrepancy in tracking workers' migration from one zone to another. Based on the supervisor's presence on site, approximately 70% of the workers recognize the migration manual. Others argue that tracking workers' migration in construction projects is complicated.
- The crisis of the COVID-19 pandemic, and the WOH rules to preserve the social distance between workers, have been discussed in the survey's outcomes. As depicted in Figure 36, most participants advocated not attending workers and then tracking them to maintain a social distance between the two groups.
10.4. Part IV: Autodesk Visualizer Plugin & CEWS Tool Primary Evaluation
- While the interoperability across software while using the hybrid tracking system has been demonstrated, some participants declared that it needs further enhancement to be compatible with the wide variety of other software being utilized. It was reported by 27 percent of the participants that it was difficult to utilize the tool for productivity tracking, while the majority (70 percent) claimed that they had no difficulty in estimating productivity using the tracking tool, as indicated in Figure 37(B).
- Eighty-seven percent of those who took part in the survey believe that BIM will be beneficial in the automation of data collection from the construction site, as indicated in Figure 37(C).
- The majority (70 percent) were highly evaluating the estimate of productivity by the tracking tool, Figure 37(D).
- Ninety percent of the participants agreed that the proposed tracking processes allow users to become involved in the construction project early, which will add value to the project, as illustrated in Figure 37(E). The same percentage stated that using BIM in the study enhances project control, Finally, most of the participants (90 percent) agreed that making an early estimate of the production rate and re-planning based on new productivity through a tracking tool will improve the project's overall progress as indicated in Figure 37(F).
- The participants agreed that there are numerous advantages of utilizing the Hybrid solution. The majority of respondents agreed that the benefits could be summarized as follows: automated data gathering, increased interoperability, and the development of an approach to extensive data management. As depicted in Figure 37(G), only a small number of people believed that software and hardware add no value to the construction industry.
- Regarding the disadvantages, 33% of the participants stated that the tools are still not available in the market, and 20% stated that the tool may be costly, as indicated in Figure 37(H).
- Working-place tracking has been the focus of some criticisms from the perspective of human rights advocates. Some participants expressed their desire to see tracking technology improved to respect employees' privacy rights. Some of them stated that it is better to limit the tracking usage to site locations only. Others agreed on an acceptable tolerance for worker productivity. On the other hand, some participants stated that personal conditions might affect operational productivity, which shall be considered. Also, there is some participants did not agree to track workers at all, as seen in Figure 37(I). After all, nearly 60 percent of those who took part in the survey stated that the implementation of tracking technology in the construction business would take some time, Figure 37(J).
11. Conclusion
Author Contributions
Funding
Data Availability Statement
Conflicts of Interest
References
- A. Abdelalim, ‘Risks Affecting the Delivery of Construction Projects in Egypt: Identifying, Assessing and Response | SpringerLink’. Accessed: Apr. 24, 2024. [Online]. Available: https://link.springer.com/chapter/10.1007/978-3-030-01905-1_7.
- A. Abdelalim and S. Omar, ‘DYNAMIC LABOR TRACKING SYSTEM IN CONSTRUCTION PROJECT USING BIM TECHNOLOGY’, J. Civ. Struct. Eng., vol. 9, pp. 10–20, Apr. 2021.
- A. Abdelalim, ‘IRVQM; A Conceptual Framework for Integrating Risk, Value and Quality Management for Construction Project Management’, Jan. 2020.
- Y. Pan and L. Zhang, ‘Integrating BIM and AI for Smart Construction Management: Current Status and Future Directions’, Arch. Comput. Methods Eng., vol. 30, no. 2, pp. 1081–1110, Mar. 2023. [CrossRef]
- Y. Fang, J. Yin, and B. Wu, ‘Climate change and tourism: a scientometric analysis using CiteSpace’, J. Sustain. Tour., vol. 26, no. 1, pp. 108–126, Jan. 2018. [CrossRef]
- Abdelalim, A.M., and S. Omar, ‘Theoretical Understanding of Indoor/Outdoor Tracking Systems in the Construction Industry’, vol. 9, pp. 30–36, Apr. 2021.
- H. Si, J. Shi, G. Wu, J. Chen, and X. Zhao, ‘Mapping the bike sharing research published from 2010 to 2018: A scientometric review’, J. Clean. Prod., vol. 213, pp. 415–427, Mar. 2019. [CrossRef]
- J. Chen, Y. Su, H. Si, and J. Chen, ‘Managerial Areas of Construction and Demolition Waste: A Scientometric Review’, Int. J. Environ. Res. Public. Health, vol. 15, no. 11, p. 2350, Oct. 2018. [CrossRef]
- X. Zou and H. L. Vu, ‘Mapping the knowledge domain of road safety studies: A scientometric analysis’, Accid. Anal. Prev., vol. 132, p. 105243, Nov. 2019. [CrossRef]
- I.-M. García-Sánchez and A. García-Sánchez, ‘Corporate Social Responsibility during COVID-19 Pandemic’, J. Open Innov. Technol. Mark. Complex., vol. 6, no. 4, p. 126, Dec. 2020. [CrossRef]
- Lee G, Kim H. Development of an Integrated Framework for Construction Resource Management Using Building Information Modeling and Internet of Things. Automation in Construction, 2020; p. 113.
- Zhou M, Lu M, An Integrated System for Real-Time Construction Resource Management Based on BIM and Internet of Things. Automation in Construction 2018; p. 85.
- Abdelalim, A.M. and Abo. Elsaud, Y., 2019. Integrating BIM-based simulation technique for sustainable building design. In Project Management and BIM for Sustainable Modern Cities: Proceedings of the 2nd GeoMEast International Congress and Exhibition on Sustainable Civil Infrastructures, Egypt 2018–The Official International Congress of the Soil-Structure Interaction Group in Egypt (SSIGE) (pp. 209-238). Springer International Publishing. [CrossRef]
- Zhang X, Li H. Integrating BIM and IoT to Realize Construction Resource Management in the Context of Industry 4.0. J Clean Prod. 2017;p. 142.
- Abdelalim, A. M., “Risks Affecting the Delivery of Construction Projects in Egypt: Identifying, Assessing and Response,” in Project Management and BIM for Sustainable Modern Cities, M. Shehata and F. Rodrigues, Eds., in Sustainable Civil Infrastructures. , Cham: Springer International Publishing, 2019, pp. 125–154. [CrossRef]
- R. E. A. Younis, H. Abdelkhalek, and Abdelalim, A. M., “Project Risk Management during Construction Stage According to International Contract (FIDIC),” Feb. 2023. [CrossRef]
- Abdelalim, A. M., E. Elbeltagi, and A. A. Mekky, “Factors affecting productivity and improvement in building construction sites,” Int. J. Productivity and Quality Management., vol. 27, no. 4, p. 464, 2019. [CrossRef]
- Khedr, R. and Abdelalim, A.M., 2021, “Predictors for the Success and Survival of Construction Firms in Egypt”, International Journal of Management and Commerce Innovations ISSN 2348-7585 (Online), Vol. 9, Issue 2, pp.: (192-201).
- Khedr, R. and Abdelalim, A.M., 2021, “The Impact of Strategic Management on Projects Performance of Construction Firms in Egypt”, International Journal of Management and Commerce Innovations ISSN 2348-7585 (Online) Vol. 9, Issue 2, pp.: (202-211).
- Abdelalim, A. M. (2019). Risks Affecting the Delivery of Construction Projects in Egypt: Identifying, Assessing and Response. In Project Management and BIM for Sustainable Modern Cities: Proceedings of the 2nd GeoMEast International Congress and Exhibition on Sustainable Civil Infrastructures, Egypt 2018–The Official International Congress of the Soil-Structure Interaction Group in Egypt (SSIGE) (pp. 125-154). Springer International Publishing. [CrossRef]
- Abdelalim, A.M., El Nawawy, O.A. and Bassiony, M.S., 2016. ’Decision Supporting System for Risk Assessment in Construction Projects: AHP-Simulation Based. IPASJ International Journal of Computer Science (IIJCS), 4(5), pp.22-36. [CrossRef]
- Shawky, K. A., Abdelalim, A. M., & Sherif, A. G. (2024). Standardization of BIM Execution Plans (BEP’s) for Mega Construction Projects: A Comparative and Scientometric Study. [CrossRef]
- Hassanen, M. A. H., & Abdelalim, A. M. (2022). Risk Identification and Assessment of Mega Industrial Projects in Egypt. International Journal of Management and Commerce Innovation (IJMCI), 10(1), 187-199. [CrossRef]
- Hassanen, M. A. H., & Abdelalim, A. M., A Proposed Approach for a Balanced Construction Contract for Mega Industrial Projects in Egypt, 2022, International Journal of Management and Commerce Innovations ISSN 2348-7585, Vol.10, Issue.1, pp: 217-229. [CrossRef]
- Amin Sherif, Abdelalim, A.M., 2023, “Delay Analysis Techniques and Claim Assessment in Construction Projects”, International Journal of Engineering, Management and Humanities (IJEMH), Vol.10, Issue.2, 316-325. [CrossRef]
- Medhat, W., Abdelkhalek, H., & Abdelalim, A. M. (2023). A Comparative Study of the International Construction Contract (FIDIC Red Book 1999) and the Domestic Contract in Egypt (the Administrative Law 182 for the year 2018). [CrossRef]
- Liao, S., Wu, J., Bashir, A. K., Yang, W., Li, J., & Tariq, U. (2021). Digital twin consensus for blockchain-enabled intelligent transportation systems in smart cities. IEEE Transactions on Intelligent Transportation Systems, 23(11), 22619-22629. [CrossRef]
- Yin, X., Liu, H., Chen, Y., & Al-Hussein, M. (2019). Building information modelling for off-site construction: Review and future directions. Automation in construction, 101, 72-91.
- E. Yousri, A. E. B. Sayed, M. A. M. Farag, and A. M. Abdelalim, “Risk Identification of Building Construction Projects in Egypt,” Buildings, vol. 13, no. 4, p. 1084, Apr. 2023. [CrossRef]
- Abdelalim, A. M., E. Elbeltagi, and A. A. Mekky, “Factors affecting productivity and improvement in building construction sites,” Int. J. Productivity and Quality Management., vol. 27, no. 4, p. 464, 2019. [CrossRef]
- Abd El-Hamid, S.M, Farag, S., Abdelalim, A.M., 2023, “Construction Contracts’ Pricing according to Contractual Provisions and Risk Allocation”, International Journal of Civil and Structural Engineering Research ISSN 2348-7607, Vol.11, Issue.1, pp.11-38. [CrossRef]






































| Decision support system parameters | Unit | Data Source | Integrated with DSS through |
|---|---|---|---|
| Activity zone names | Text | Autodesk Revit | API and Excel |
| Activity Code | Text | Autodesk Revit | API and Excel |
| Activity Description | Text | Autodesk Revit | API and Excel |
| Avg. planned number of workers/ days | Worker/ day | DSS Equation | Equation |
| Planned productivity per worker per activity | M² /day or Number /day |
Primavera | Excel |
| Planned productivity per worker per crew | M² /day or Number /days | DSS Equation | Equation |
| Planned duration | days | Primavera | Excel |
| Actual zone area | M² | Autodesk Revit | API and Excel |
| Maximum number of workers (Social distance) | Number | MOH | Input data |
| Planned quantities | M² or Number | Autodesk Revit | API and Excel |
| Planned Schedule | days | Primavera | Excel sheet integration |
| Actual working hours | Hour | BLE Devices | BLE and Excel |
| Actual Quantities | M² or Number | HOLOBUILDER | HOLOBUILDER and Excel |
| Actual productivity | M² /day or Number /days | DSS Equation | Equation |
| No | Tracking Method | Indoor Tracking Procedures | Faults and Solutions |
|---|---|---|---|
| 1 | Global Positioning Systems (GPS) | Not applicable | GPS can be used efficiently for outdoor localization; no robust solution is ready for widespread implementation in the indoor environment. |
| 2 | Inertial Navigation Systems (INS) | Not applicable | INS-based technology suffers from its significant and distance-related drifting fault |
| 3 | Ultra-Wide Band (UWB), | Not applicable | Transmits data over a large bandwidth, making it less prone to signal interference and easier to pass through walls. Expensive. |
| 4 | Laser scan or fixed camera | Workers can be monitored through image analysis and machine learning technology. | The motion is the significant factor background subtraction is not applicable to detect the fixed or still object or hidden. Solution: it is better to use another technology to detect the fixed and movable object, such as RFID or WIFI |
| 5 | WLAN | Not applicable | hard to implement on sites under construction where no WLAN infrastructure is available |
| 6 | Radio-Frequency Identification (RFID) | Each zone shall install an RFID Gate. The worker shall scan his Owen RFID card and then enter the zone |
It detects workers just entering the room for the first time through the zone entrance gate, but not accurately scanning for existence inside the zone. The worker can move from one zone to another without any tracking. Also, it is a manual identification at the zone entrance RFID gates, and Sometimes RFID interfaces with materials. Solution: it is better to use another technology that has a field radius of detection, such as WIFI |
| 7 | Wireless Fidelity (WIFI) | Each worker shall hold a MAC to be used as a card. Each zone shall install a WIFI Router Module to receive signals from workers. |
The procedures satisfied the field radius requirement, but; the Ranges are incontrollable and have a very high field radius out of the zone area. WIFI produces a high-power consumption for a portable device. Solution: It was suggested to use modules with limited ranges of a few meters and more economical like Bluetooth. |
| 8 | Bluetooth (BT) | Each worker should have a Bluetooth device Each zone shall install Bluetooth Modules in the room center. |
All workers should connect to get their address, yielding undesirable consequences in controlling random workers’ entrance Compatibility timing. Still not so power efficient for a portable device, Solution: Suggested finding another technology that facilitates detection, such as Bluetooth low energy or developing a mobile application. |
| 9 | Business Smart phone |
It was assumed that each worker should hold a business mobile and set up a specific mobile application to sign in. | Each worker shall have a business mobile which is not applicable. The battery consumption became faster than before. Smartphones are sometimes heated because an application runs on during working hours. Solution: it is better to find another technology that facilitates the workers’ scanning and detection without connection and power efficiency, such as Bluetooth Low Energy. |
| 10 | Bluetooth Low Energy (BLE) | Tags to be configured as needed. Tags to be distributed to the workers. BLE receiver to be installed at each zone center |
Using the BLE technology gives the user many advantages such as: Limited range while allowing zoning procedures for the large area. Beacon mode allows broadcasting ID without connecting like traditional BL ways. It is broadcasting on Interval bases and sleeping the rest yields high power efficiency. Has a field of radius and works without worker interaction. Large native ecosystem. Provides more data and less energy consumption. Communicates without wires or WIFI, Bluetooth works in rugged, harsh environments. Accordingly, BLE is selected to be the engine of indoor tracking in this study |
| Date | Time | Zone Name | Ceiling worker ID # 01 | Ceiling worker ID # 02 | Window worker ID # 01 | Window worker ID # 02 |
|---|---|---|---|---|---|---|
| 30/08/2020 | 8:00 | Zone 1 | Found | Not found | Not found | Found |
| 30/08/2020 | 8:15 | Zone 2 | Found | Not found | Not found | Found |
| 30/08/2020 | 8:30 | Zone 3 | Found | Not found | Not found | Found |
| 30/08/2020 | 8:45 | Zone 1 | Found | Not found | Not found | Found |
| 30/08/2020 | 9:00 | Zone 2 | Found | Not found | Not found | Found |
| 30/08/2020 | 9:15 | Zone 3 | Found | Not found | Not found | Found |
| 30/08/2020 | 9:30 | Room 1 | Found | Not found | Not found | Found |
| 30/08/2020 | 9:45 | Room 2 | Found | Not found | Not found | Found |
| 30/08/2020 | 10:00 | Room 1 | Found | Not found | Not found | Found |
| 30/08/2020 | 10:15 | Room 2 | Found | Not found | Not found | Found |
Disclaimer/Publisher’s Note: The statements, opinions and data contained in all publications are solely those of the individual author(s) and contributor(s) and not of MDPI and/or the editor(s). MDPI and/or the editor(s) disclaim responsibility for any injury to people or property resulting from any ideas, methods, instructions or products referred to in the content. |
© 2024 by the authors. Licensee MDPI, Basel, Switzerland. This article is an open access article distributed under the terms and conditions of the Creative Commons Attribution (CC BY) license (http://creativecommons.org/licenses/by/4.0/).