Submitted:
07 May 2024
Posted:
10 May 2024
You are already at the latest version
Abstract
Keywords:
1. Introduction
2. Materials and Methods
2.1. Eulerian Motion Magnification
2.2. Motion Magnification on MMUS
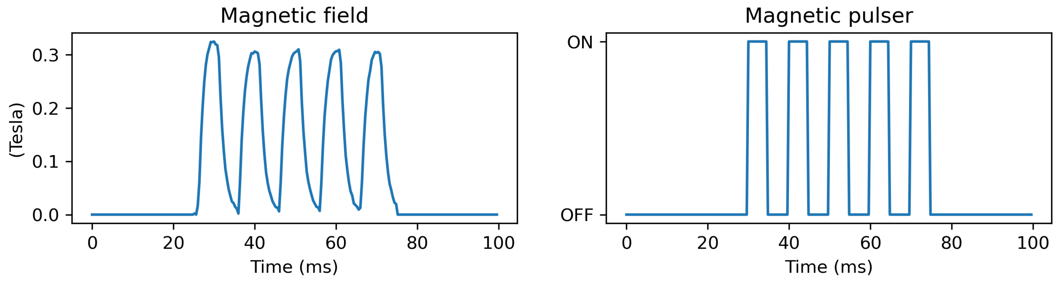
2.3. Pulsed Magneto-Motive Ultrasound (pMMUS)
3. Results and Discussions
3.1. Phantom Experiment
3.2. Phantom Experiment with Different SPION Concentrations
3.3. In Vivo Experiment
4. Conclusions
Author Contributions
Funding
Data Availability Statement
Acknowledgments
Conflicts of Interest
References
- Tanter, M.; Fink, M. Ultrafast imaging in biomedical ultrasound. IEEE Transactions on Ultrasonics, Ferroelectrics, and Frequency Control 2014, 61, 102–119. [Google Scholar] [CrossRef] [PubMed]
- Ng, A.; Swanevelder, J. Resolution in ultrasound imaging. Continuing Education in Anaesthesia, Critical Care & Pain 2011, 11, 186–192. [Google Scholar]
- Oh, J.; Feldman, M.D.; Kim, J.; Condit, C.; Emelianov, S.; Milner, T.E. Detection of magnetic nanoparticles in tissue using magneto-motive ultrasound. Nanotechnology 2006, 17, 4183. [Google Scholar] [CrossRef] [PubMed]
- Sjöstrand, S.; Evertsson, M.; Jansson, T. Magnetomotive Ultrasound Imaging Systems: Basic Principles and First Applications. Ultrasound in Medicine & Biology 2020, 46, 2636–2650. [Google Scholar] [CrossRef]
- Evertsson, M.; Cinthio, M.; Fredriksson, S.; Olsson, F.; Persson, H.W.; Jansson, T. Frequency-and phase-sensitive magnetomotive ultrasound imaging of superparamagnetic iron oxide nanoparticles. IEEE transactions on ultrasonics, ferroelectrics, and frequency control 2013, 60, 481–491. [Google Scholar] [CrossRef] [PubMed]
- Hossain, M.M.; Levy, B.E.; Thapa, D.; Oldenburg, A.L.; Gallippi, C.M. Blind source separation-based motion detector for imaging super-paramagnetic iron oxide (SPIO) particles in magnetomotive ultrasound imaging. IEEE transactions on medical imaging 2018, 37, 2356–2366. [Google Scholar] [CrossRef]
- Pope, A.G.; Wu, G.; McWhorter, F.Y.; Merricks, E.P.; Nichols, T.C.; Czernuszewicz, T.J.; Gallippi, C.M.; Oldenburg, A.L. Contrast-enhanced imaging of SPIO-labeled platelets using magnetomotive ultrasound. Physics in Medicine & Biology 2013, 58, 7277. [Google Scholar]
- Holst, M.; Cinthio, M.; Fredriksson, S.; Olsson, F.; Persson, H.W.; Jansson, T. Phase-locked magnetomotive ultrasound imaging of superparamagnetic iron-oxide nanoparticles. 2010 IEEE International Ultrasonics Symposium. IEEE, 2010, pp. 1007–1010.
- Evertsson, M.; Kjellman, P.; Cinthio, M.; Andersson, R.; Tran, T.A.; in’t Zandt, R.; Grafström, G.; Toftevall, H.; Fredriksson, S.; Ingvar, C.; others. Combined Magnetomotive ultrasound, PET/CT, and MR imaging of 68Ga-labelled superparamagnetic iron oxide nanoparticles in rat sentinel lymph nodes in vivo. Scientific reports 2017, 7, 4824. [Google Scholar] [CrossRef] [PubMed]
- Fink, M.; Rupitsch, S.J.; Ermert, H.; Lyer, S. In Vivo study on magnetomotive ultrasound imaging in the framework of nanoparticle based magnetic drug targeting. Current Directions in Biomedical Engineering 2020, 6, 543–546. [Google Scholar] [CrossRef]
- Mehrmohammadi, M.; Qu, M.; Ma, L.L.; Romanovicz, D.K.; Johnston, K.P.; Sokolov, K.V.; Emelianov, S.Y. Pulsed magneto-motive ultrasound imaging to detect intracellular accumulation of magnetic nanoparticles. Nanotechnology 2011, 22, 415105. [Google Scholar] [CrossRef] [PubMed]
- Kranemann, T.C.; Ersepke, T.; Schmitz, G. Real-time magnetomotive ultrasound imaging using a recursive estimator. 2018 IEEE International Ultrasonics Symposium (IUS). IEEE, 2018, pp. 1–4.
- Evertsson, M.; Ramalli, A.; Pavan, T.Z.; Cabrelli, L.C.; Andersson, R.; Cinthio, M.; Tortoli, P.; Jansson, T. Towards real-time magnetomotive ultrasound imaging. 2017 IEEE International Ultrasonics Symposium (IUS). IEEE, 2017, pp. 1–4.
- Shen, W.H.; Li, M.L. Toward Real Time Backward-Mode Pulsed Magnetomotive Ultrasound. 2019 IEEE International Ultrasonics Symposium (IUS). IEEE, 2019, pp. 396–398.
- Liu, C.; Torralba, A.; Freeman, W.T.; Durand, F.; Adelson, E.H. Motion magnification. ACM transactions on graphics (TOG) 2005, 24, 519–526. [Google Scholar] [CrossRef]
- Wu, H.Y.; Rubinstein, M.; Shih, E.; Guttag, J.; Durand, F.; Freeman, W. Eulerian video magnification for revealing subtle changes in the world. ACM transactions on graphics (TOG) 2012, 31, 1–8. [Google Scholar] [CrossRef]
- Wadhwa, N.; Rubinstein, M.; Durand, F.; Freeman, W.T. Phase-based video motion processing. ACM Transactions on Graphics (ToG) 2013, 32, 1–10. [Google Scholar] [CrossRef]
- Wu, X.; Yang, X.; Jin, J.; Yang, Z. PCA-based magnification method for revealing small signals in video. Signal, Image and Video Processing 2018, 12, 1293–1299. [Google Scholar] [CrossRef]
- Yeh, T.M.; Li, M.L. B-mode subwavelength vibration imaging. 2017 IEEE International Ultrasonics Symposium (IUS). IEEE, 2017, pp. 1–4.
- Burt, P.J.; Adelson, E.H. The Laplacian pyramid as a compact image code. In Readings in computer vision; Elsevier, 1987; pp. 671–679.
- Ting, P.H.; Kang, Y.D.; Chen, S.Y.; Li, M.L. Ultrafast plane wave imaging based pulsed magnetomotive ultrasound. 2014 IEEE International Ultrasonics Symposium. IEEE, 2014, pp. 456–458.
- Huang, Y.C.; Houng, J.Y.; Kang, Y.D.; Chen, S.Y.; Li, M.L. Ultrafast pulsed magnetomotive ultrasound imaging of sentinel lymph nodes: Small animal study. 2015 IEEE International Ultrasonics Symposium (IUS). IEEE, 2015, pp. 1–3.
- Huang, C.C.; Chang, P.Y.; Liu, C.L.; Xu, J.P.; Wu, S.P.; Kuo, W.C. New insight on optical and magnetic Fe 3 O 4 nanoclusters promising for near infrared theranostic applications. Nanoscale 2015, 7, 12689–12697. [Google Scholar] [CrossRef] [PubMed]
- Wang, H.W.; Huang, C.C.; Li, M.L. Improved backward mode pulsed magnetomotive ultrasound via pre-magnetization of superparamagnetic iron oxide nanoparticles. 2019 IEEE International Ultrasonics Symposium (IUS). IEEE, 2019, pp. 2387–2389.
- Lu, M.C.; Houng, J.Y.; Li, M.L. Backward-mode ultrafast pulsed magnetomotive ultrasound. 2017 IEEE International Ultrasonics Symposium (IUS), 2017, pp. 1–4. [CrossRef]
- Huang, Y.C.; Houng, J.Y.; Kang, Y.D.; Chen, S.Y.; Li, M.L. Ultrafast pulsed magnetomotive ultrasound imaging of sentinel lymph nodes: Small animal study. 2015 IEEE International Ultrasonics Symposium (IUS), 2015, pp. 1–3. [CrossRef]










Disclaimer/Publisher’s Note: The statements, opinions and data contained in all publications are solely those of the individual author(s) and contributor(s) and not of MDPI and/or the editor(s). MDPI and/or the editor(s) disclaim responsibility for any injury to people or property resulting from any ideas, methods, instructions or products referred to in the content. |
© 2024 by the authors. Licensee MDPI, Basel, Switzerland. This article is an open access article distributed under the terms and conditions of the Creative Commons Attribution (CC BY) license (https://creativecommons.org/licenses/by/4.0/).