Submitted:
06 May 2024
Posted:
08 May 2024
You are already at the latest version
Abstract
Keywords:
1. Introduction
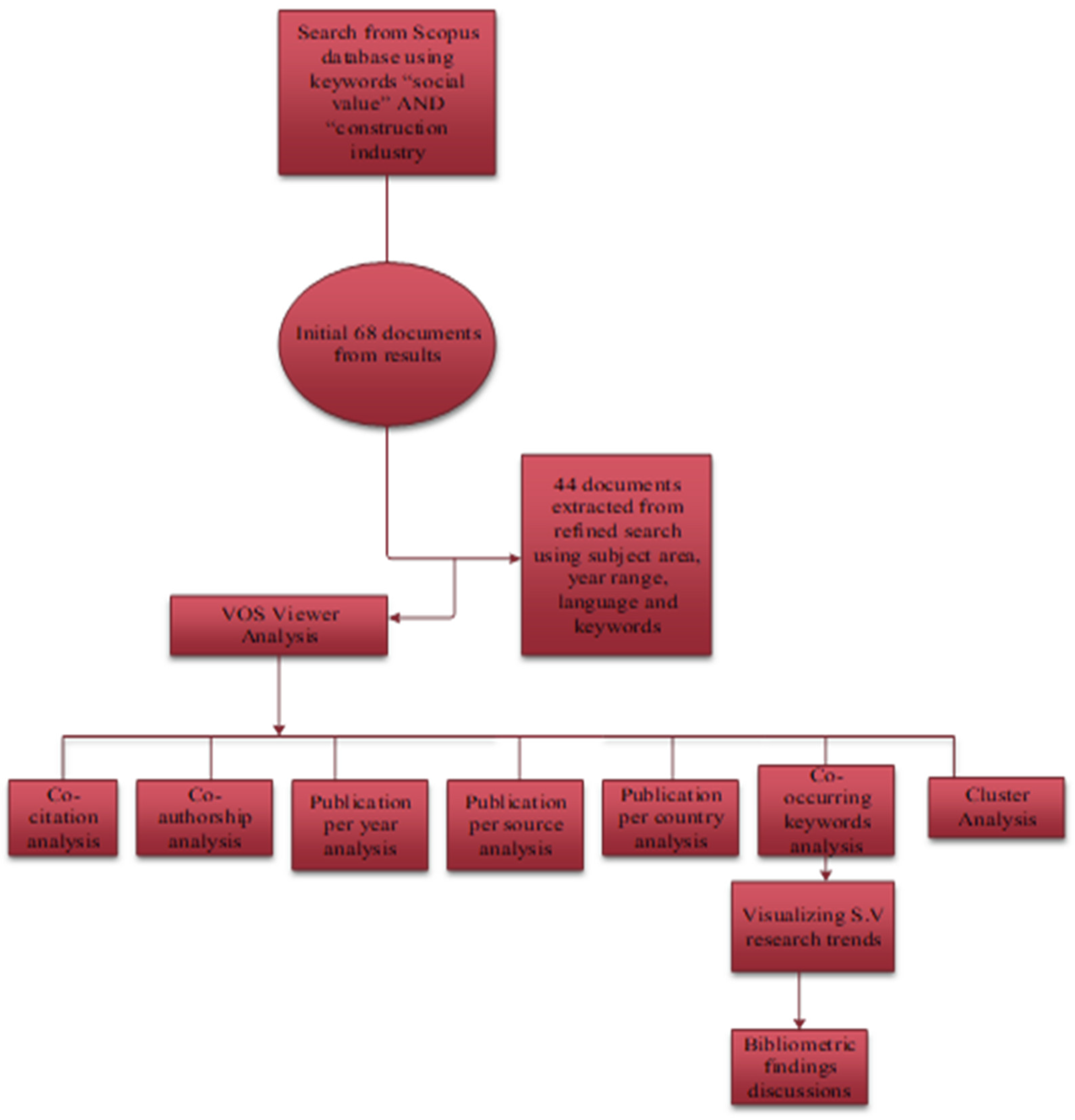
2. Research Methods
3. Results, Discussions
3.1. Publication by Year


The Network of Publications per Country
| Country of Publication | Number of Articles | Number of Citations |
|---|---|---|
| Australia | 26 | 157 |
| United Kingdom | 13 | 149 |
| Netherlands | 1 | 56 |
| Sweden | 3 | 26 |
| Ghana | 1 | 3 |
| United States | 1 | 3 |
| Turkey | 1 | 2 |
| China | 1 | 2 |

3.3. The Publications per Document Source
| Journal Articles/Book/Conference/Review Title | Number of Documents (2014-2023) | Number of Citations | Journal Impact factor | H-Index |
|---|---|---|---|---|
| Arcom 2020 - Association of researchers in construction management, 36th annual conference 2020 – proceedings | 2 | 1 | - | 2 |
| Association of Researchers in Construction Management, Arcom - 33rd annual conference 2017, proceeding | 2 | 8 | 0.13 | 5 |
| Association of Researchers in Construction Management, Arcom 2019 - proceedings of the 35th annual conference | 3 | 20 | 0.11 | 2 |
| Building Research and Information | 3 | 47 | 4.967 | 92 |
| Buildings | 2 | 3 | 3.8 | 45 |
| Construction Management and Economics | 10 | 108 | 0.947 | 105 |
| Engineering, Construction, and Architectural Management | 5 | 25 | 3.85 | 68 |
| Proceedings of the 32nd annual Arcom conference, Arcom 2016 | 2 | 11 | 0.24 | 9 |
| Sustainability (Switzerland) | 3 | 13 | 3.9 | 136 |
3.4. The Most Cited Publications
| Source | Source Title | Citations | Research Method | Research Focus |
|---|---|---|---|---|
| Loosemore et al., (2020) | Optimizing social procurement policy outcomes through cross-sector collaboration in the Australian construction industry | 15 | Case Study | Cross-Sector Collaboration |
| Watts et al., (2019) | Paradox and legitimacy in construction: How CSR reports restrict CSR practice | 12 | Qualitative content analysis | CSR Communication and Legitimacy |
| Watts et al., (2019) | Measuring social value in construction | 16 | Mixed Methods (Qualitative and Quantitative) | Measuring Subjective Social Value |
| Loosemore et al., (2020) | The risks of and barriers to social procurement in construction: a supply chain perspective | 32 | Quantitative Approach (survey) | Subcontractor Perspectives on Social Procurement Policies |
| Kurdve M.; De Goey H. (2017) | Can Social Sustainability Values be Incorporated into a Product Service System for Temporary Public Building Modules? | 11 | Case Study | Integrating Social Sustainability in Product Service Systems (PSS) |
| Bridgeman et al., (2015) | Putting a value on young people’s journey into construction: Introducing SROI at construction youth trust | 10 | Desk study | Measuring Social Value |
| Solaimani S.; Sedighi M. (2020) | Toward a holistic view on lean sustainable construction: A literature review | 56 | Systematic Literature Review (SLR) | Lean Philosophy, Sustainability |
| Troje D.; Gluch P. (2020) | Beyond policies and social washing: How social procurement unfolds in practice | 12 | Qualitative approach | Social procurement Impact |
| Loosemore et al., (2020) | Preventing youth homelessness through social procurement in construction: A capability empowerment approach | 11 | Exploratory Case Study | Cross-Sector Collaborations |
| Barraket J.; Loosemore M. (2018) | Co-creating social value through cross-sector collaboration between social enterprises and the construction industry | 41 | Case Study | Cross-Sector Collaboration |
| Loosemore M.; Reid S. (2019) | The social procurement practices of tier-one construction contractors in Australia | 16 | Qualitative approach | Social Procurement Strategies and Barriers |
| Watson K. J.; Whitley T. (2017) | Applying Social Return on Investment (SROI) to the built environment | 36 | Mixed Methods (Qualitative and Quantitative) | Social Return on Investment (SROI) |
| Wright T. (2015) | New development: Can ‘social value’ requirements on public authorities be used in procurement to increase women’s participation in the UK construction industry? | 18 | Qualitative approach | Social Value Act 2012 in Addressing Gender Inequality |
| Bridgeman et al., (2016) | Demonstrating the social value of a school engagement programme: Introducing young people to the construction professions | 10 | Qualitative approach | Social Return on Investment (SROI) |
3.5. Analysis of Co-Authorship and Publication per Author
| Author | Country/ University Affiliated | Document | Citations |
|---|---|---|---|
| Loosemore et al., (2020) | University of Technology, University of New South Wales, Sydney, University of Technology, La Trobe University, Southern Cross University-Australia; Lincoln University- United Kingdom | 1 | 15 |
| Watts et al., (2019) | Loughborough University- United Kingdom | 1 | 12 |
| Watts et al., (2019) | University of Salford, Loughborough University- United Kingdom | 1 | 16 |
| Loosemore et al., (2020) | University of Technology, Asia Pacific International College, University of New South Wales-Australia | 1 | 32 |
| Kurdve M.; De Goey H. (2017) | Mälardalen University-Sweden | 1 | 11 |
| Bridgeman et al., (2015) | Cardiff University, London South Bank University-United Kingdom | 1 | 10 |
| Solaimani S.; Sedighi M. (2020) | Nyenrode Business University; Delft University of Technology-Netherlands | 1 | 56 |
| Troje D.; Gluch P. (2020) | Chalmers University of Technology-Sweden | 1 | 12 |
| Loosemore et al., (2020) | University of Technology Sydney; Southern Cross University-Australia; Cardiff University-United Kingdom | 1 | 11 |
| Barraket J.; Loosemore M. (2018) | Swinburne University of Technology, Hawthorn; University of New South Wales, Sydney- Australia | 1 | 41 |
| Loosemore M.; Reid S. (2019) | University of New South Wales, Sydney-Australia | 1 | 16 |
| Watson K. J.; Whitley T. (2017) | University of Manchester-United Kingdom | 1 | 36 |
| Wright T. (2015) | Queen Mary University of London-United Kingdom | 1 | 18 |
| Bridgeman et al., (2016) | Cardiff University, London South Bank University-United Kingdom | 1 | 10 |
3.6. Analysis of Co-Occurrence of Keywords (Research focus Based on Co-Occurring Keywords)
3.7. Research Trends Based on Year of Publication
4. Summary of Key Findings and Conclusions
References
- Fei, W.; Opoku, A.; Agyekum, K.; Oppon, J.A.; Ahmed, V.; Chen, C.; Lok, K.L. The Critical Role of the Construction Industry in Achieving the Sustainable Development Goals (SDGs): Delivering Projects for the Common Good. Sustainability 2021, 13, 9112. [Google Scholar] [CrossRef]
- Barthorpe, S. Implementing Corporate Social Responsibility in the UK Construction Industry. Property Management 2010, 28, 4–17. [Google Scholar] [CrossRef]
- Ajayi, S.O.; Oyedele, L.O.; Bilal, M.; Akinade, O.O.; Alaka, H.A.; Owolabi, H.A.; Kadiri, K.O. Waste Effectiveness of the Construction Industry: Understanding the Impediments and Requisites for Improvements. Resources, Conservation and Recycling 2015, 102, 101–112. [Google Scholar] [CrossRef]
- Aghimien, D.O.; Aigbavboa, C.O.; Oke, A.E.; Thwala, W.D. Mapping out Research Focus for Robotics and Automation Research in Construction-Related Studies: A Bibliometric Approach. JEDT 2019, 18, 1063–1079. [Google Scholar] [CrossRef]
- Arıoğlu Akan, M.Ö.; Dhavale, D.G.; Sarkis, J. Greenhouse Gas Emissions in the Construction Industry: An Analysis and Evaluation of a Concrete Supply Chain. Journal of Cleaner Production 2017, 167, 1195–1207. [Google Scholar] [CrossRef]
- Tunji-Olayeni, P.; Omuh, I.; Afolabi, A.; Ojelabi, R.; Eshofonie, E. Effects of Construction Activities on the Planetary Boundaries. J. Phys.: Conf. Ser. 2019, 1299, 012005. [Google Scholar] [CrossRef]
- Gyadu-Asiedu, W.; Ampadu-Asiamah, A.; Fokuo-Kusi, A. A Framework for Systemic Sustainable Construction Industry Development (SSCID). Discov Sustain 2021, 2, 25. [Google Scholar] [CrossRef]
- Ayarkwa, J.; Acheampong, A.; Hackman, J. K.; Agyekum, K. Environmental Impact of Construction Site Activities in Ghana. ADRRI 2014, 9, 131. [Google Scholar]
- Carroll, A.B.; Shabana, K.M. The Business Case for Corporate Social Responsibility: A Review of Concepts, Research and Practice. Int J Management Reviews 2010, 12, 85–105. [Google Scholar] [CrossRef]
- Mathur, H.M. Social Impact Assessment: A Tool for Planning Better Resettlement. Social Change 2011, 41, 97–120. [Google Scholar] [CrossRef]
- Patil, N.A.; Tharun, D.; Laishram, B. Infrastructure Development through PPPs in India: Criteria for Sustainability Assessment. Journal of Environmental Planning and Management 2016, 59, 708–729. [Google Scholar] [CrossRef]
- Salazar-Vela, J.; Blay, K.; Demian, P. List of References of Social Value Definitions in the Digitalised Construction Environment 2020, 189229 Bytes.
- Raiden, A.; Loosemore, M.; King, A.; Gorse, C. Social Value in Construction, 1st ed.; Routledge, 2018; ISBN 978-1-315-10080-7.
- Cartigny, T.; Lord, W. Defining Social Value in the UK Construction Industry. Proceedings of the Institution of Civil Engineers - Management, Procurement and Law 2017, 170, 107–114. [Google Scholar] [CrossRef]
- Choi, Y.; Na, J.H.; Walters, A.; Lam, B.; Boult, J.; Jordan, P.W.; Green, S. Design for Social Value: Using Design to Improve the Impact of CSR. JDR 2018, 16, 155. [Google Scholar] [CrossRef]
- Wood Claudia; Daniel Leighton Measuring Social Value: The Gap between Policy and Practice. Undercurrent 2010, 7–9.
- Burke Christopher; Andrew King Generating Social Value through Public Sector Construction Procurement: A Study of Local Authorities and SMEs. In Proceedings of the Association of Researchers in Construction Management (ARCOM) Proceedings of the 31st Annual Conference; ARCOM, Association of Researchers in Construction Management c/o School of Construction Management and Engineering: University of Reading, eptember 2015; Vol. One, p. 387.
- Husted, B.W.; Allen, D.B.; Kock, N. Value Creation Through Social Strategy. Business & Society 2015, 54, 147–186. [Google Scholar] [CrossRef]
- Daniel, E.I.; Pasquire, C. Creating Social Value within the Delivery of Construction Projects: The Role of Lean Approach. ECAM 2019, 26, 1105–1128. [Google Scholar] [CrossRef]
- Watts, G.; Fernie, S.; Dainty, A. Paradox and Legitimacy in Construction: How CSR Reports Restrict CSR Practice. IJBPA 2019, 37, 231–246. [Google Scholar] [CrossRef]
- Arslan, A.; Buchanan, B.G.; Kamara, S.; Al Nabulsi, N. Fintech, Base of the Pyramid Entrepreneurs and Social Value Creation. JSBED 2022, 29, 335–353. [Google Scholar] [CrossRef]
- Ratten, V. Coronavirus (Covid-19) and Social Value Co-Creation. IJSSP 2022, 42, 222–231. [Google Scholar] [CrossRef]
- Sinkovics, N.; Vieira, L.M.; Van Tulder, R. Working toward the Sustainable Development Goals in Earnest – Critical International Business Perspectives on Designing and Implementing Better Interventions. CPOIB 2022, 18, 445–456. [Google Scholar] [CrossRef]
- Selçuk Çıdık, M. Politics of Social Value in the Built Environment. Buildings and Cities 2023, 4, 475–487. [Google Scholar] [CrossRef]
- Loosemore, M.; Alkilani, S.; Mathenge, R. The Risks of and Barriers to Social Procurement in Construction: A Supply Chain Perspective. Construction Management and Economics 2020, 38, 552–569. [Google Scholar] [CrossRef]
- Barraket, J.; Loosemore, M. Co-Creating Social Value through Cross-Sector Collaboration between Social Enterprises and the Construction Industry. Construction Management and Economics 2018, 36, 394–408. [Google Scholar] [CrossRef]
- Wright, T. New Development: Can ‘Social Value’ Requirements on Public Authorities Be Used in Procurement to Increase Women’s Participation in the UK Construction Industry? Public Money & Management 2015, 35, 135–140. [Google Scholar] [CrossRef]
- Loosemore, M. Social Procurement in UK Construction Projects. International Journal of Project Management 2016, 34, 133–144. [Google Scholar] [CrossRef]
- Loosemore, M.; Reid, S. The Social Procurement Practices of Tier-One Construction Contractors in Australia. Construction Management and Economics 2019, 37, 183–200. [Google Scholar] [CrossRef]
- Gidigah, B.K.; Agyekum, K.; Baiden, B.K. Defining Social Value in the Public Procurement Process for Works. ECAM 2022, 29, 2245–2267. [Google Scholar] [CrossRef]
- Sherrouse, B.C.; Clement, J.M.; Semmens, D.J. A GIS Application for Assessing, Mapping, and Quantifying the Social Values of Ecosystem Services. Applied Geography 2011, 31, 748–760. [Google Scholar] [CrossRef]
- Brown, G.; Weber, D. A Place-Based Approach to Conservation Management Using Public Participation GIS (PPGIS). Journal of Environmental Planning and Management 2013, 56, 455–473. [Google Scholar] [CrossRef]
- Bryan, B.A.; Raymond, C.M.; Crossman, N.D.; Macdonald, D.H. Targeting the Management of Ecosystem Services Based on Social Values: Where, What, and How? Landscape and Urban Planning 2010, 97, 111–122. [Google Scholar] [CrossRef]
- Zainuddin, N.; Russell-Bennett, R.; Previte, J. The Value of Health and Wellbeing: An Empirical Model of Value Creation in Social Marketing. European Journal of Marketing 2013, 47, 1504–1524. [Google Scholar] [CrossRef]
- Akinlolu, M.; Haupt, T.C. A BIBLIOMETRIC REVIEW OF TRENDS IN CONSTRUCTION SAFETY TECHNOLOGY RESEARCH. Proceedings of International Structural Engineering and Construction 2020, 7. [Google Scholar] [CrossRef]
- Hosseini, M.R.; Martek, I.; Zavadskas, E.K.; Aibinu, A.A.; Arashpour, M.; Chileshe, N. Critical Evaluation of Off-Site Construction Research: A Scientometric Analysis. Automation in Construction 2018, 87, 235–247. [Google Scholar] [CrossRef]
- Zhang, X.; Estoque, R.C.; Xie, H.; Murayama, Y.; Ranagalage, M. Bibliometric Analysis of Highly Cited Articles on Ecosystem Services. PLoS ONE 2019, 14, e0210707. [Google Scholar] [CrossRef] [PubMed]
- Doloi, H. Assessing Stakeholders’ Influence on Social Performance of Infrastructure Projects. Facilities 2012, 30, 531–550. [Google Scholar] [CrossRef]
- Tam, V.W.Y.; Hao, J.L.; Zeng, S.X. WHAT AFFECTS IMPLEMENTATION OF GREEN BUILDINGS? AN EMPIRICAL STUDY IN HONG KONG. International Journal of Strategic Property Management 2012, 16, 115–125. [Google Scholar] [CrossRef]
- Bridgeman Jemma; Peter Maple; Alex Murdock; Suzanne Hardy; Christine Townley Demonstrating the Social Value of a Schools Engagement Programme: Introducing Young People to the Construction Professions. In Proceedings of the In Proceedings 32nd Annual ARCOM Conference; ARCOM, Association of Researchers in Construction Management c/o School of Construction Management and Engineering: Manchester, UK: Association of Researchers in Construction Management, 16; Vol. 2, pp. 1007–1016. 20 September.
- Solaimani, S.; Sedighi, M. Toward a Holistic View on Lean Sustainable Construction: A Literature Review. Journal of Cleaner Production 2020, 248, 119213. [Google Scholar] [CrossRef]
- Watson, K.J.; Whitley, T. Applying Social Return on Investment (SROI) to the Built Environment. Building Research & Information 2017, 45, 875–891. [Google Scholar] [CrossRef]
- Reid Sebastian; Martin Loosemore.. “Motivations and Barriers to Social Procurement in the Australian Construction Industry.” In Proceedings of the In Proceeding of the 33rd annual ARCOM conference; Association of Researchers in Construction Management (ARCOM): Cambridge, UK, Association of Researchers in Construction Management, 2017; Vol. 1, pp. 4–6.
- Loosemore, M.; Keast, R.; Barraket, J. How Are Social Procurement Actors Shaping a New Field of Professional Practice in the Australian Construction Industry? ECAM 2023, 30, 4192–4209. [Google Scholar] [CrossRef]
- Loosemore, M.; Keast, R.; Barraket, J.; Denny-Smith, G.; Alkilani, S. The Risks and Opportunities of Social Procurement in Construction Projects: A Cross-Sector Collaboration Perspective. IJMPB 2022, 15, 793–815. [Google Scholar] [CrossRef]
- Loosemore, M.; Alkilani, S.Z.; Murphy, R. The Institutional Drivers of Social Procurement Implementation in Australian Construction Projects. International Journal of Project Management 2021, 39, 750–761. [Google Scholar] [CrossRef]
- Nazir, F.A.; Edwards, D.J.; Shelbourn, M.; Martek, I.; Thwala, W.D.D.; El-Gohary, H. Comparison of Modular and Traditional UK Housing Construction: A Bibliometric Analysis. JEDT 2021, 19, 164–186. [Google Scholar] [CrossRef]
- Bailey, S.; Carnemolla, P.; Loosemore, M.; Darcy, S.; Sankaran, S. A Critical Scoping Review of Disability Employment Research in the Construction Industry: Driving Social Innovation through More Inclusive Pathways to Employment Opportunity. Buildings 2022, 12, 2196. [Google Scholar] [CrossRef]
- Kurdve, M.; De Goey, H. Can Social Sustainability Values Be Incorporated in a Product Service System for Temporary Public Building Modules? Procedia CIRP 2017, 64, 193–198. [Google Scholar] [CrossRef]
- Denny-Smith, G; Loosemore, M What’s in a Job? Indigenous Construction Workers’ Employment Preferences. In Proceedings of the Proceedings of the 45th AUBEA Conference; AUBEA, S Perera and M Hardie (Eds): Western Sydney University, 2022; pp. 42–46.
- Lou, C.X.; Natoli, R.; Goodwin, D.; Bok, B.; Zhao, F.; Zhang, P. A Systematic Literature Review of Research on Social Procurement in the Construction and Infrastructure Sector: Barriers, Enablers, and Strategies. Sustainability 2023, 15, 12964. [Google Scholar] [CrossRef]
- Yates, J.K.; Castro-Lacouture, D. (Eds.) Sustainability in Engineering Design and Construction, 1st ed.; CRC Press, 2018; ISBN 978-1-315-36866-5.
- Troje, D.; Gluch, P. Beyond Policies and Social Washing: How Social Procurement Unfolds in Practice. Sustainability 2020, 12, 4956. [Google Scholar] [CrossRef]
- Natoli, R.; Lou, C.X.; Goodwin, D. Addressing Barriers to Social Procurement Implementation in the Construction and Transportation Industries: An Ecosystem Perspective. Sustainability 2023, 15, 11347. [Google Scholar] [CrossRef]
- Denny-Smith, G; Loosemore, M; Barwick, D; Sunindijo, R; Piggott, L Decolonising Indigenous Social Impact Research Using Community-Based Methods. In Proceedings of the Proceedings of the 35th Annual Conference.; /University of Technology Sydney/Faculty of Design, Architecture and Building/School of Built Environment: Leeds, UK, Association of Researchers in Construction Management, 2019; pp. 64–73.
- Medina, E.M.; Fu, F. A New Circular Economy Framework for Construction Projects. Proceedings of the Institution of Civil Engineers - Engineering Sustainability 2021, 174, 304–315. [Google Scholar] [CrossRef]




| Analysis | Bibliometric Tool | Purpose |
|---|---|---|
| Analysis of the number of publications | VOS Viewer | To check the rate of publication of SV studies in Construction |
| Analysis of publication per country | VOS Viewer | To reveal regions where SV in Construction research has been predominant |
| Analysis of publications per document source | VOS Viewer | To reveal the leading sources of SV in Construction research |
| Analysis of most cited publications | VOS Viewer | To identify SV in Construction publications with the greatest impact |
| Analysis of the publications per author | VOS Viewer | To identify the leading authors and collaborators in published SV in Construction research. |
| Analysis of co-authorship | VOS Viewer | To reveal the authors and collaborators in published SV in the Construction research domain and their affiliated countries |
| Analysis of co-occurrence of keywords | VOS Viewer | To identify the main research themes within SV in Construction |
| Research focus based on year of publication | VOS Viewer | To identify the thematic trends of SV in Construction research |
| Cluster Label | Keywords | Number of Occurrence | Total Link Strength |
|---|---|---|---|
| Cluster 1 (red) | construction Industry | 40 | 170 |
| construction projects | 5 | 21 | |
| contractors | 8 | 42 | |
| Economic and social effects | 10 | 52 | |
| project management | 17 | 83 | |
| social innovation | 6 | 33 | |
| semi-structured interviews | 5 | 33 | |
| Cluster 2 (green) | social value | 33 | 155 |
| employment | 8 | 36 | |
| corporate social responsibility | 9 | 50 | |
| profitability | 5 | 22 | |
| social procurement | 25 | 131 | |
| Cluster 3 (blue) | social values | 27 | 129 |
| cross-sector collaborations | 6 | 40 | |
| supply chains | 8 | 51 | |
| construction | 5 | 24 |
Disclaimer/Publisher’s Note: The statements, opinions and data contained in all publications are solely those of the individual author(s) and contributor(s) and not of MDPI and/or the editor(s). MDPI and/or the editor(s) disclaim responsibility for any injury to people or property resulting from any ideas, methods, instructions or products referred to in the content. |
© 2024 by the authors. Licensee MDPI, Basel, Switzerland. This article is an open access article distributed under the terms and conditions of the Creative Commons Attribution (CC BY) license (https://creativecommons.org/licenses/by/4.0/).
