Submitted:
03 May 2024
Posted:
06 May 2024
Read the latest preprint version here
Abstract
Keywords:
Introduction
Methodology
- Quantitative via PLS-SEM Analysis
- The survey instrument comprises items designed for respondents who meet specific inclusion criteria. Participants must hold a position as an IT officer within the U.S. education sector, encompassing roles like Chief Information Officer, Director of IT Infrastructure, VP of Information Technology, Director of Administrative Computing, Director of Information Security, Director of Academic Technology and Support, or Director of Web Development. Additionally, respondents must be over 18 years old and possess experience utilizing blockchain technology applications such as cryptocurrency, blockchain web browsers, or blockchain gaming. These criteria ensure that the survey captures insights from qualified individuals with relevant expertise and responsibilities within the targeted domain.
Theoretical Framework
- Performance Expectancy (PE): Performance expectancy refers to an individual's belief in the effectiveness of technology to enhance work outcomes (Venkatesh et al., 2003). It encompasses the idea that technological innovations facilitate task completion and overall productivity (Almaiah et al., 2019). This concept draws from multiple established frameworks. Perceived usefulness, as outlined in TAM, TAM2, and C-TAM-TPB, forms the foundation of performance expectancy. Additionally, extrinsic motivation and job fit from MPCU theory play integral roles in shaping this perception. The amalgamation of relative advantage from IDT and outcome expectation from SCT further enriches the understanding of performance expectancy (Almaiah et al., 2019).
- Effort Expectancy (EE): Effort expectancy is crucial in assessing consumers' ease of technology use, as it evaluates the simplicity or complexity of utilizing a particular technology (Kuciapski, 2019). Initially, when formulating the UTAUT theory, effort expectancy emerged from amalgamating three constructs from established theories (Venkatesh et al., 2003). The notion of effort expectancy stemmed from the perceived ease of use, a component of the TAM and TAM2 models. Complexity, as delineated in the MPCU theory, also contributed to shaping effort expectancy within the UTAUT framework. Additionally, the concept of ease of use from the IDT theory further bolstered the development of effort expectancy (Venkatesh et al., 2003). Given the nascent nature of blockchain technology, particularly in educational contexts, the role of effort expectancy becomes pivotal when applying the UTAUT2 model to analyze adoption trends (Blut et al., 2022).
- Social Influence (SI): Social influence is a multifaceted concept in the realm of technology adoption. Venkatesh et al. (2003) highlighted its significance, stemming from a user's perception of others' value placed on using a particular technology. This concept, drawn from various theories such as TRA, TAM2, TPB, C-TAM-TPB, and MPCU, reflects the intertwined nature of societal expectations and individual actions. The evolution of social influence can be traced through constructs like subjective norm, social factor, and image, emphasizing the impact of perceived societal views on individual behavior (Venkatesh et al., 2012). When considering the dynamics of social influence, its relevance varies between voluntary adoption and mandatory usage scenarios. Blut et al. (2022) note that while it plays a crucial role in mandated technology use, its effect diminishes over time. This temporal aspect aligns with the concept's three mechanisms: compliance, internalization, and identification (Demissie et al., 2021). Compliance reflects behavioral changes under social pressure, while internalization and identification delve into deeper cognitive shifts and the pursuit of social recognition. Understanding these mechanisms provides insights into how social influence operates within technological contexts, shaping both individual behaviors and societal norms over time.
- Facilitating Conditions (FC): Facilitating conditions, as highlighted by Venkatesh et al. (2003), are pivotal in shaping users' perceptions regarding the essential infrastructure supporting technology utilization. These conditions encompass both organizational and technical aspects, emphasizing the critical role of a conducive environment in driving technological adoption (Mukred et al., 2019). Effort expectancy, a key facet within facilitating conditions as noted by Blut et al. (2022), encapsulates the support infrastructure crucial for enhancing user experience. While Demissie et al. (2021), underscore the significance of legal and political frameworks in technology acceptance, Duarte and Pinho (2019) shed light on facilitating conditions' impact on mobile health adoption. In contrast, Gharrah and (Aljaafreh, 2021) argue that within certain contexts, facilitating conditions may not hold as much sway as other UTAUT2 factors, particularly evident in social networks within educational settings. The ongoing discourse on facilitating conditions gains further complexity in understanding their role in blockchain adoption within the U.S. education sector, indicating a need for nuanced investigations into this evolving technological landscape.
- Hedonic Motivation (HM): Hedonic motivation, defined as the fun or joy experienced through technology use, is a cornerstone in understanding technology acceptance (Venkatesh et al., 2012). Its significance is particularly pronounced in consumer contexts (Salloum et al., 2019), where perceived enjoyment directly influences user acceptance of e-learning systems (Salloum et al., 2019). This aspect's predictive power drives users' willingness to embrace new technology, mirroring their pursuit of joy and pleasure in life. When technology aligns with these desires, adoption becomes not just likely but sustained over time. Hence, in this study focusing on blockchain technology acceptance, hedonic motivation emerges as a crucial measure. Motivating users toward emerging technologies, such as blockchain, especially during their early adoption phases, hinges on generating interest and positive feelings that correlate with user satisfaction (Venkatesh et al., 2012).
- Price Value (PV): The concept of price value holds significant weight within the framework of UTAUT2 (Venkatesh et al., 2012). It delineates how consumers prioritize cost considerations over organizations, especially when they directly bear the financial burden of adopting new technology. Talib and Rahman's (2020) investigation into SMS technology in China underscored this, revealing consumer preference for SMS due to its cost-effectiveness compared to other communication modalities. Price value essentially represents the mental balance between a technology's benefits and its financial outlay. When the perceived benefits outweigh the monetary investment, price value positively influences consumer intent (Talib & Rahman, 2020). While students in our study might not be directly impacted by immediate costs to adopt blockchain technology for education, institutions incur upfront fees, which are eventually reflected in tuition fees. Hence, understanding price value remains pivotal in our research model.
- Experience and Habit: In UTAUT2, experience and habit are distinct concepts. Experience denotes the duration of an individual's interaction with technology. Sabri et al. (2022) categorized experience into stages such as post-training, 1 month later, and 3 months later, where post-training signifies the initial use of technology. On the other hand, habit represents users' established behavioral patterns with technology, encompassing their prior activities and beliefs regarding automation levels. Different levels of habit develop based on users' initial technological experiences, forming a perceptual continuum rooted in past interactions. Venkatesh et al. (2012) emphasizes that perceiving technology's value prompts habit formation, fostering sustained usage over time.
Technology Acceptance in Education
Blockchain Applications in Education
Results and Findings
Participants and Research Setting
Analyses of Research Questions
Analyses of Research Questions Using Pls-Sem
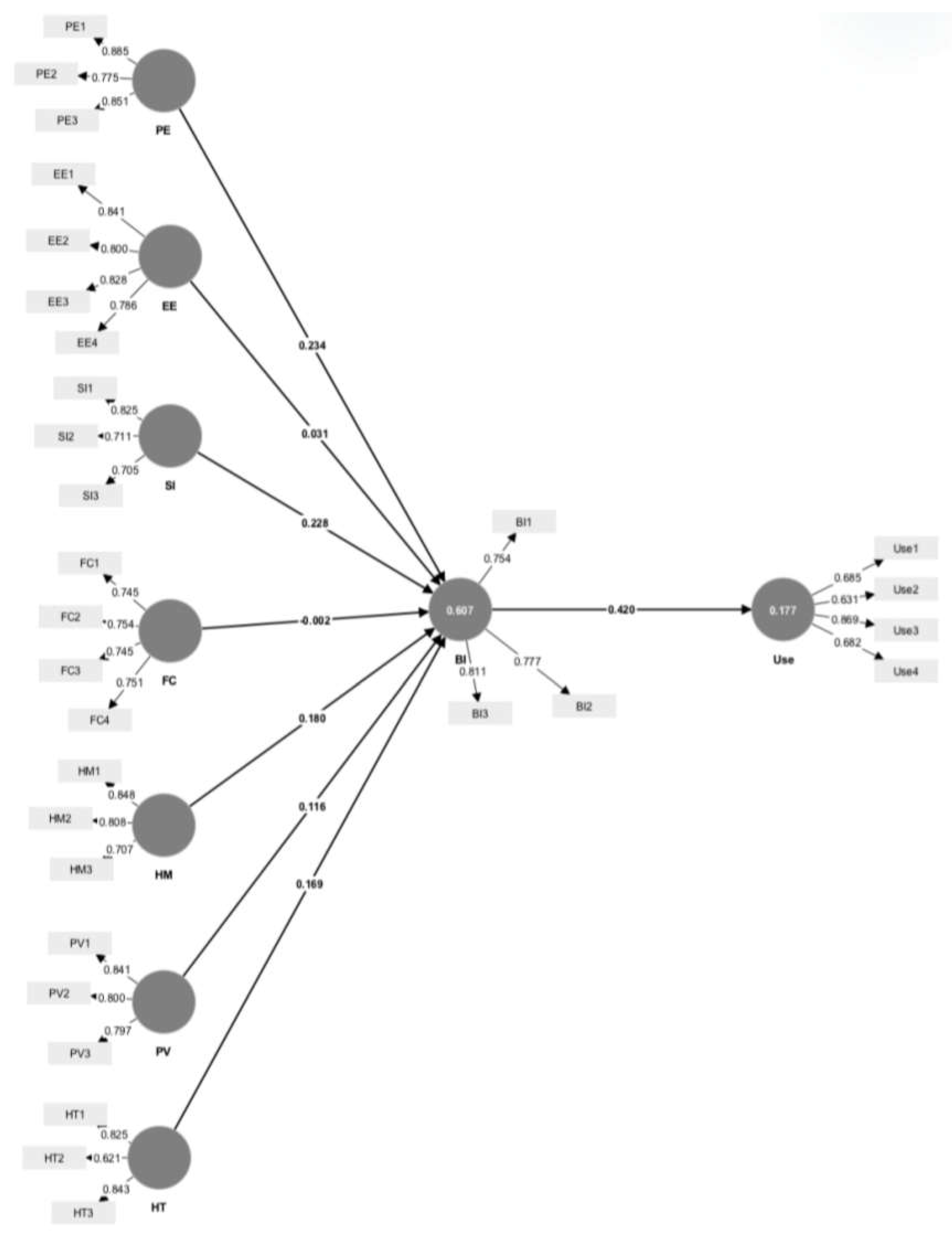
Evaluating the Structural Model


Limitations of the Study
Implications for Future Study
Conclusion
References
- Alkawsi, G. A., Ali, N., & Baashar, Y. (2020). An empirical study of the acceptance of IoT-based smart meter in Malaysia: The effect of electricity-saving knowledge and environmental awareness. IEEE Access, 8, 42794-42804.
- Al-Maatouk, Q., Othman, M. S., Aldraiweesh, A., Alturki, U., Al-Rahmi, W. M., & Aljeraiwi, A. A. (2020). Task-technology fit and technology acceptance model application to structure and evaluate the adoption of social media in academia. IEEE Access, 8, 78427-78440. [CrossRef]
- Almaiah, M. A., Alamri, M. M., & Al-Rahmi, W. (2019). Applying the UTAUT model to explain the students’ acceptance of mobile learning system in higher education. IEEE Access, 7, 174673- 174686. [CrossRef]
- Almaiah, M. A., & Alyoussef, I. Y. (2019). Analysis of the effect of course design, course content support, course assessment and instructor characteristics on the actual use of E-learning sys- tem. IEEE Access, 7, 171907-171922.
- Baiod, W., Light, J., & Mahanti, A. (2021). Blockchain technology and its applications across multiple domains: A survey. Journal of International Technology and Information Management, 29(4), 78-119. [CrossRef]
- Bilegjargal, D., & Hsueh, N. L. (2021). Understanding students’ acceptance of online judge system in programming courses: A structural equation modeling approach. IEEE Access, 9, 152606- 152615. [CrossRef]
- Blut, M., Chong, A. Y. L., Tsigna, Z., & Venkatesh, V. (2022). Meta-analysis of the unified theory of acceptance and use of technology (UTAUT): Challenging its validity and charting a research agenda in the red ocean. Journal of the Association for Information Systems, 23(1), 13-95. [CrossRef]
- Davis, F. D. (1985). A technology acceptance model for empirically testing new end-user information systems: Theory and results [Doctoral dissertation, Massachusetts Institute of Technology]. MIT Doctoral Theses.
- Demissie, D., Alemu, D., & Rorissa, A. (2021). An investigation into user adoption of personal safety devices in higher education using the unified theory of acceptance and use of technology (UTAUT). Journal of the Southern Association for Information Systems, 8(1), 50-68. [CrossRef]
- Duarte, P., & Pinho, J. C. (2019). A mixed methods UTAUT2-based approach to assess mobile health adoption. Journal of Business Research, 102, 140-150. [CrossRef]
- Fedorova, E. P., & Skobleva, E. I. (2020). Application of blockchain technology in higher education. European Journal of Contemporary Education, 9(3), 552-571.
- Fornell, C., & Larcker, D. F. (1981). Structural equation models with unobservable variables and measurement error: Algebra and statistics. Journal of Marketing Research, 18(3), 382-388.
- Gharaibeh, M. K. (2022). Measuring student satisfaction of Microsoft teams as an online learning platform in Jordan: An application of the UTAUT2 model. Human Systems Management, 42(2), 121-130. [CrossRef]
- Gharrah, A. S. A., & Aljaafreh, A. (2021). Why students use social networks for education: Extension of UTAUT2. Journal of Technology and Science Education, 11(1), 53-66.
- Goyal, K. K., & Kumar, S. (2022). A statistical perspective on advancement in blockchain technology. International Journal of Scientific Research in Computer Science Engineering and Information Technology, 8(2), 205-212.
- Hair, J. F., Jr., Hult, G. T. M., Ringle, C. M., Sarstedt, M., Danks, N. P., & Ray, S. (2021). Partial least squares structural equation modeling (PLS-SEM) using R: A workbook (p. 197). Springer Nature.
- Kar, S., Kar, A. K., & Gupta, M. P. (2021). Industrial Internet of things and emerging digital technologies-modeling professionals’ learning behavior. IEEE Access, 9, 30017-30034. [CrossRef]
- Kaur, P., Parashar, A., Duggal, K., & Sunita, S. (2021). A blockchain-based approach for educators’ profile management and reward system. IEEE Access, 9, 206-211. [CrossRef]
- Kuciapski, M. (2019). How the type of job position influences technology acceptance: A study of employees’ intention to use mobile technologies for knowledge transfer. IEEE Access, 7, 177397-177413. [CrossRef]
- Lee, C. C., Kriscenski, J. C., & Lim, H. S. (2019). An empirical study of behavioral intention to use blockchain technology. Journal of International Business Disciplines, 14(1), 1-21.
- Mukred, M., Yusof, Z. M., Alotaibi, F. M., Asma’Mokhtar, U., & Fauzi, F. (2019). The key factors in adopting an electronic records management system (ERMS) in the educational sector: A UTAUT-based framework. IEEE Access, 7, 35963-35980. [CrossRef]
- Nikolopoulou, K., Gialamas, V., & Lavidas, K. (2020). Acceptance of mobile phone by university students for their studies: An investigation applying UTAUT2 model. Education and Information Technologies, 25, 4139-4155. [CrossRef]
- Oke, A., & Fernandes, F. A. P. (2020). Innovations in teaching and learning: Exploring the perceptions of the education sector on the 4th industrial revolution (4IR). Journal of Open Innovation: Technology, Market, and Complexity, 6(2), 31-53. [CrossRef]
- Pal, D., Arpnikanondt, C., Funilkul, S., & Chutimaskul, W. (2020). The adoption analysis of voice based smart IoT products. IEEE Internet of Things Journal, 7(11), 10852-10867. [CrossRef]
- Raimundo, R., & Rosário, A. (2021). Blockchain system in the higher education. European Journal of Investigation in Health, Psychology and Education, 11(1), 276-293.
- Rahouti, M., Xiong, K., & Ghani, N. (2018). Bitcoin concepts, threats, and machine-learning security solutions. IEEE Access, 6, 67189-67205. [CrossRef]
- Robles-Gómez, A., Tobarra, L., Pastor-Vargas, R., Hernández, R., & Haut, J. M. (2021). Analyzing the users’ acceptance of an IoT cloud platform using the UTAUT/TAM Model. [CrossRef]
- Sabri, S., Gani, A., Yadegaridehkordi, E., Othman, S., Miserom, F., & Shuib, L. (2022). A framework for mobile learning acceptance amongst formal part-time learners: From the andragogy perspective. IEEE Access, 10, 61213-61227. [CrossRef]
- Salloum, S. A., Alhamad, A. Q. M., Al-Emran, M., Monem, A. A., & Shaalan, K. (2019). Exploring students’ acceptance of e-learning through the development of a comprehensive technology acceptance model. IEEE Access, 7, 128445-128462. [CrossRef]
- Shahzad, K., Zhang, Q., Ashfaq, M., & Hafeez, M. (2022). The acceptance and continued use of blockchain technology in supply chain management: A unified model from supply chain professional’s stance. International Journal of Emerging Markets, 14(3), 1-20. [CrossRef]
- Sun, Y., Xue, R., Zhang, R., Su, Q., & Gao, S. (2020). RTChain: A reputation system with transaction and consensus incentives for e-commerce blockchain. ACM Transactions on Internet Technology, 21(1), 1-24.
- Talib, F., & Rahman, Z. (2020). Modeling the barriers toward the growth of higher education institutions: A total interpretive structural modeling approach. Qualitative Research Journal, 20(2), 243-264. [CrossRef]
- Trivedi, S., Mehta, K., & Sharma, R. (2021). Systematic literature review on application of blockchain technology in E-finance and financial services. Journal of Technology Management, 16(3), 89-102. [CrossRef]
- Venkatesh, V., Morris, M. G., Davis, G. B., & Davis, F. D. (2003). User acceptance of information technology: Toward a unified view. MIS Quarterly, 27(3), 425-478.
- Venkatesh, V., Thong, J. Y. L., & Xu, X. (2012). Consumer acceptance and use of information technology: Extending the unified theory of acceptance and use of technology. MIS Quarterly, 36(1), 157-178.
- Yamin, M. (2019). Information technologies of 21st century and their impact on the society. International Journal of Information Technology, 11(4), 759-766. [CrossRef]
Disclaimer/Publisher’s Note: The statements, opinions and data contained in all publications are solely those of the individual author(s) and contributor(s) and not of MDPI and/or the editor(s). MDPI and/or the editor(s) disclaim responsibility for any injury to people or property resulting from any ideas, methods, instructions or products referred to in the content. |
© 2024 by the authors. Licensee MDPI, Basel, Switzerland. This article is an open access article distributed under the terms and conditions of the Creative Commons Attribution (CC BY) license (http://creativecommons.org/licenses/by/4.0/).