Submitted:
24 April 2024
Posted:
24 April 2024
You are already at the latest version
Abstract
Keywords:
1. Introduction
2. Relevant Works
3. Petri Nets and GPenSIM
3.1. Petri Nets
3.1.1. Petri Nets: Definition
- P: set of places, P = {p1, p2, . . . , pnp }.
-
T: set of transitions, T = {t1, t2, . . . , tnt }.P ∩ T = ∅.
- F: set of directed arcs; F ⊆ (P × T) ∪ (T × P). The default arc weight W of fij ( fij ∈ F, an arc going from pi to tj or from ti to pj) is singleton, unless stated otherwise.
- M: row vector of markings (tokens) on the set of places. M = [M(p1), M(p2), . . . , M(pnp )] ∈ Nnp , M0 is the initial marking.
3.2. Modular Petri Nets
- Tokens can only enter a Petri Module through its Input Ports that are transitions.
- Tokens can only exit a Petri Module through its Output Ports, which are also transitions.
- Local places and transitions of a Petri Module can not have any direct arcs with elements outside the Petri Module. Modular Petri Nets possess two important benefits over the non-modular Petri Nets [10]: Modular Petri Nets allow independent development and testing of Petri Modules. After thorough testing of individual Petri Modules, they are connected by IMCs to form the overall model. Petri Modules can run on different computers. Hence, they run faster (take less simulation time).
3.2.1. Modular Petri Nets: Definition
- M = ∑mΦi(one or more Petri Modules)
- C = ∑n j=0, i=0 Ψj (zero or more IMCs)
- TIPΦ ⊆ T: TIPΦ (Input Ports)
- TLΦ ⊆ T: TLΦ (local transitions)
-
TOPΦ ⊆ T: TOPΦ (Output Ports)TIPΦ, TLΦ, and TOPΦ, all are mutually exclusive:
- TIPΦ ∩ TLΦ = TLΦ ∩ TOPΦ = TOPΦ ∩ TIPΦ = ∅.
- TΦ = TIPΦ ∪ TLΦ ∪ TOPΦ (the transitions of the module).
- PLΦ ⊆ P the local places. Since a module has only local places, PΦ ≡ PLΦ.
-
∀p ∈ PLΦ,
- -
- p∈(TΦ∪ ∅). (a local place can be input by transition inside the module or none)
- -
- p• ∈ (TΦ ∪ ∅). (an output of a local place can be transition inside the module or none)
-
∀t ∈ TLΦ,
- -
- •t ∈ (PLΦ ∪ ∅). (input place of a module transition is a local place or none)
- -
- t• ∈ (PLΦ ∪ ∅). (output place of a module transition is a local place or none)
-
∀t ∈ TIPΦ
- -
- •t ∈ (PLΦ ∪ PIM ∪ ∅). (input places of Input Ports can be local places or places in IMCs or none)
- -
- t• ∈ (PLΦ ∪ ∅). (output places of Output Ports can be local places or places in IMCs or none)
-
∀t ∈ TOPΦ
- -
- •t ∈ (PLΦ ∪ ∅). (input places of Output Ports can be local places or an empty set)
- -
- t• ∈ (PLΦ ∪ PIM ∪ ∅). (output places of Output Ports can be local places, IM-places, or none)
- AΦ ⊆ (PL × TΦ) ∪ (TΦ × PL): where aij ∈ AΦ (internal arcs)
- MΦ0 = [M(pL)] (initial markings in local places)
- -
- •p ∈ (TOP ∪ TΨ ∪ ∅). (input transitions of IM places can be Output Ports of modules, IM transitions of this specific IMC, or none)
- -
- p• ∈ (TIP ∪ TΨ ∪ ∅). (output transitions of IM places can be Input Ports of modules, IM transitions of this specific IMC, or none) (IM places are not allowed to have direct connections with local transitions of modules)
- ∀p ∈ PΨ, ∀i p ∈/ PΦi (a local place of a module can not be an IM-place).
- TΨ ⊆ T: TΨ is the transitions of the IMC (aka IM-transitions). ∀t ∈ TΦ,
- -
- •t ∈ (PΨ ∪ ∅). (input places of IM-transitions can be IM-places of this specific IMC or none)
- -
- t• ∈ (PΨ ∪ ∅). (output places of IM-transitions can be IM-places of this specific IMC or none)
- ∀t ∈ TΨ, ∀i t ∈/ TΦi (an IM-transition is not allowed to be a member of any modules).
- AΨ ⊆ (PΨ × (TΨ ∪ TIP)) ∪ ((TΨ ∪ TOP) × PΨ): where aij ∈ AΨ is the IMC arc.
- MΨ0 = [M(pΨ)] initial markings in IM-places.
3.3. GPenSIM
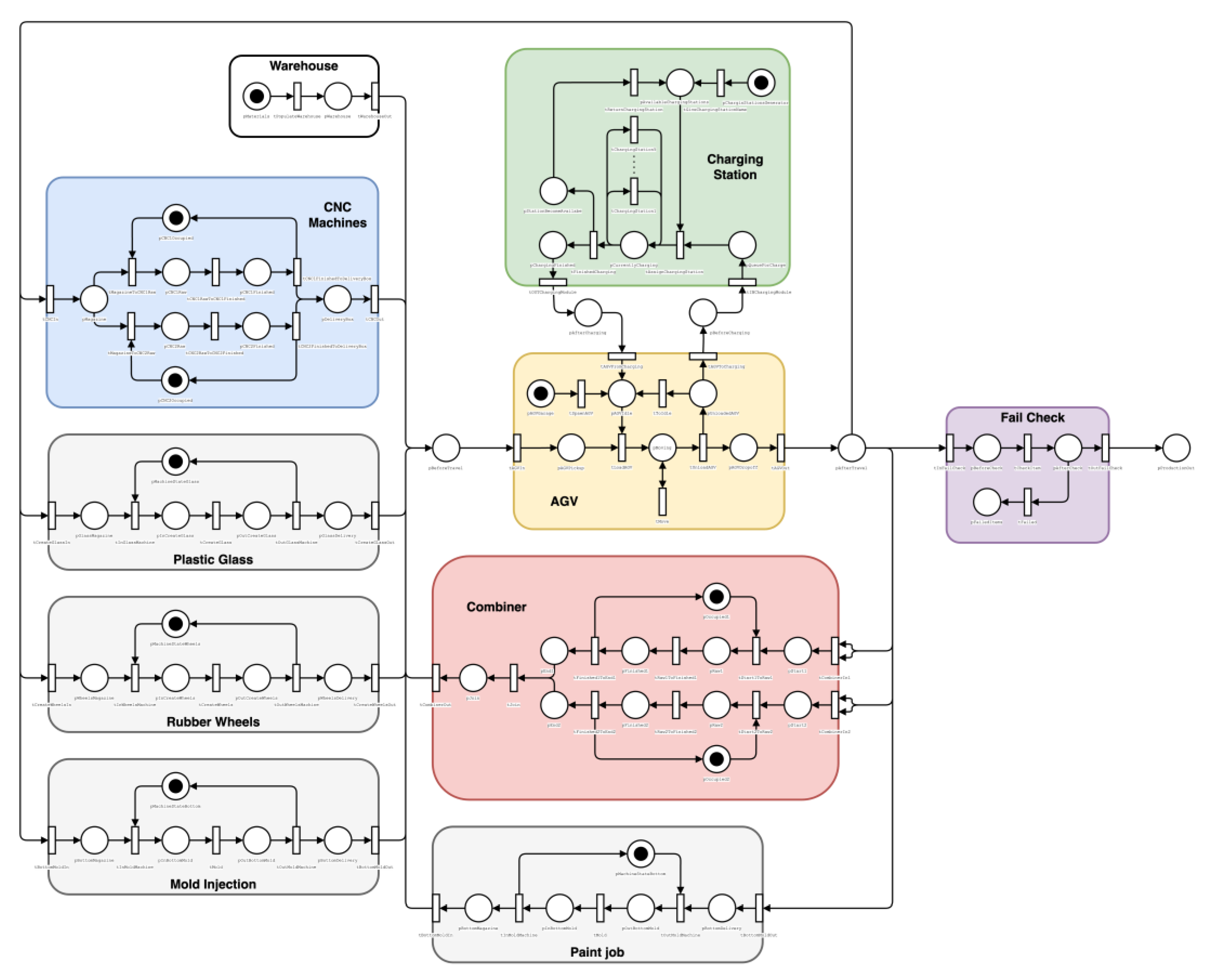
4. Methodology
4.1. Modular Approach
4.1.1. Warehouse
4.1.2. Automated Guided Vehicle
4.2. Charging Station
4.2.1. CNC Machines
4.2.2. Plastic Glass, Rubber Wheels, Mold Injection and Painting Job
4.2.3. Combiner
4.2.4. Fail Check
5. Testing, Analysis, and Results
5.1. Sample Run
5.2. Studying the Impact of Battery
5.2.1. Case 3: 1.5% Battery Consumption Rate, 5 AGVs
5.2.2. Case 4: 2% Battery Consumption Rate, 4 Charging Stations
6. Discussion
6.1. Limitations of This Work
Funding
Conflicts of Interest
References
- Giglio, D.; Paolucci, M. Agent-based Petri net models for AGV management in manufacturing systems. IEEE 2001.
- Shuhua, H.; Kuei-Huang.; Lin, M. On Some Basic AGV Traffic Control Structures Modeled by Petri Nets. Engineering Journal of National Taiwan University 1993, pp. 113–124.
- Hernandez-Martinez, E.G.; Foyo-Valdes, S.A.; Puga-Velazquez, E.S.; Campana, J.A.M. Motion Coordination of AGV’s in FMS using Petri Nets. In Proceedings of the IFAC Symposium on Information Control Problems in Manufacturing, 2016.
- Zhang, Y.; Peng, E.; Luo, Z.; Zeng, L.; Li, C. Bottleneck detection for discrete manufacturing system based on object-oriented colored petri nets and cloud simulation. In Proceedings of the ITM Web of Conferences, 2022. [CrossRef]
- He, Z.; Zhang, R.; Ran, N.; Gu, C. Path Planning of Multi-Type Robot Systems with Time Windows Based on Timed Colored Petri Nets. Applied Sciences 2022. [CrossRef]
- Hongyuan, Z.; Zongde, F.; Weiping, F.; Huili, W. AGV path planning method based on Petri net. Combined machine tools and automated machining technology 2001, 000, 21–24.
- Xiaolong, R.; Haoyu, W.; Hua, L. Research on multi-AGV optimal path method for undirected Petri nets. Journal of Xidian University 2008.
- Murata, T. Petri nets: Properties, analysis and applications. Proceedings of the IEEE 1989, 77, 541–580.
- Peterson, J.L. Petri net theory and the modeling of systems; Prentice Hall PTR, 1981.
- Davidrajuh, R. Petri Nets for Modeling of Large Discrete Systems; Springer, 2021.
- Davidrajuh, R. Modeling Discrete-Event Systems with GPenSIM; Springer International Publishing: Cham, 2018. [CrossRef]
- GPenSIM. General-purpose Petri Net Simulator. Technical report, http://www.davidrajuh.net/gpensim, 2019. accessed on 20 July 2020.
- Davidrajuh, R. Colored Petri Nets for Modeling of Discrete Systems: A Practical Approach With GPenSIM; Springer Nature, 2023.

















Disclaimer/Publisher’s Note: The statements, opinions and data contained in all publications are solely those of the individual author(s) and contributor(s) and not of MDPI and/or the editor(s). MDPI and/or the editor(s) disclaim responsibility for any injury to people or property resulting from any ideas, methods, instructions or products referred to in the content. |
© 2024 by the authors. Licensee MDPI, Basel, Switzerland. This article is an open access article distributed under the terms and conditions of the Creative Commons Attribution (CC BY) license (http://creativecommons.org/licenses/by/4.0/).