Submitted:
22 April 2024
Posted:
23 April 2024
You are already at the latest version
Abstract
Keywords:
1. Introduction
2. Materials and Methods
2.1. Study Area and Geological Context
2.2. Methodologies
2.2.1. Data Collection and Processing
2.2.2. Band Ratios Selection
2.2.3. Selection of Principal Components Bands
2.2.4. Evaluation of the Impact of BR Images and PC Bands on the Accuracy
3. Results
3.1. Processed Samples Spectra
3.2. Selected Band Ratios
3.3. Selected Principal Components Bands
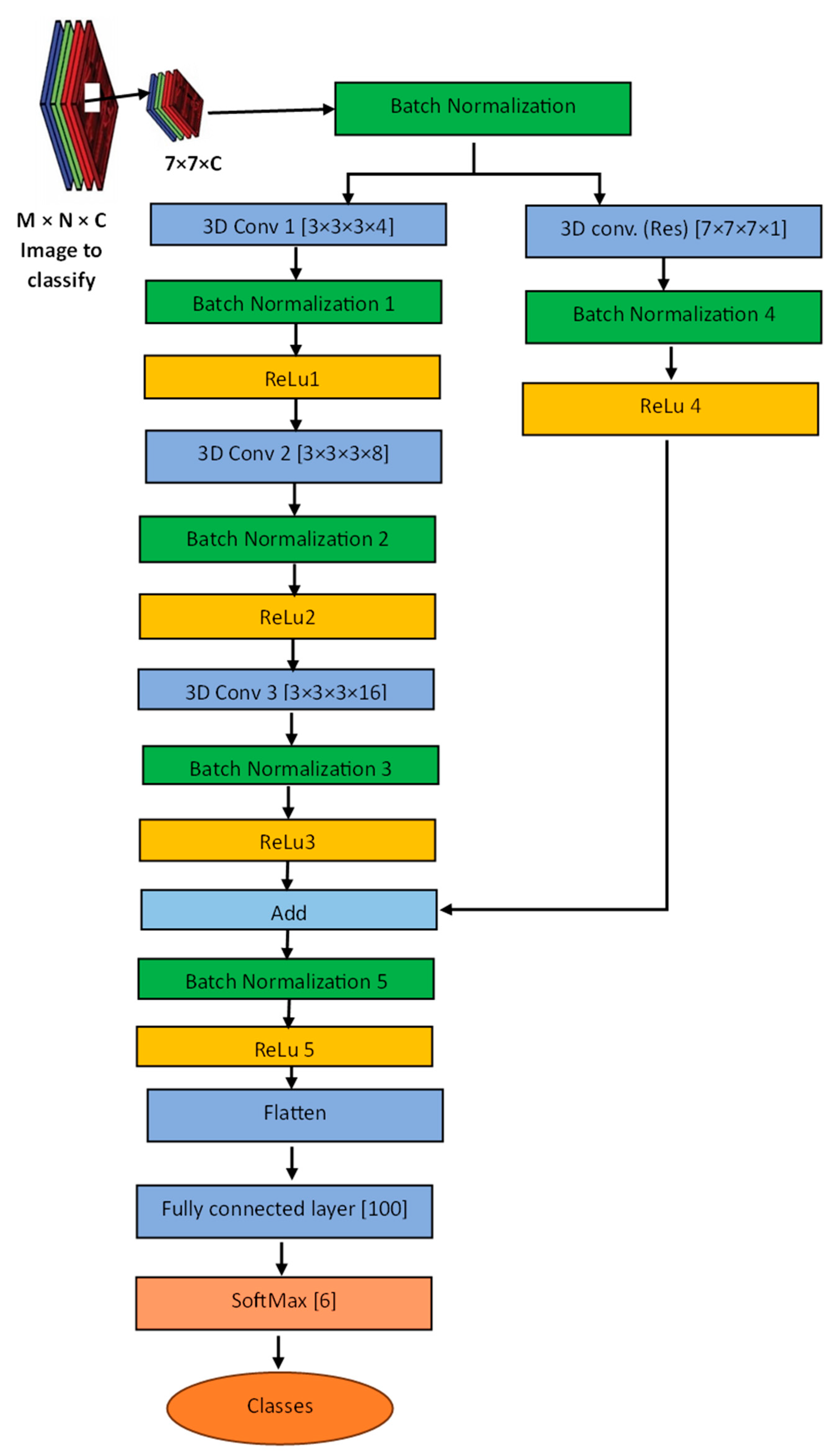
3.4. Mineral Detetction Using the Proposed Model
3.5. Evaluation of the Impact of the BR Images abd PCs Bands
4. Discussion
5. Conclusions
Author Contributions
Funding
Data Availability Statement
Acknowledgments
Conflicts of Interest
References
- Galdames, F.J.; Perez, C.A.; Estévez, P.A.; Adams, M. Rock lithological classification by hyperspectral, range 3D and color images. Chemom. Intell. Lab. Syst. 2019, 189, 138–148. [Google Scholar] [CrossRef]
- Huang, S.; Chen, S.B.; Zhang, Y.Z. Comparison of altered mineral information extracted from ETM+, ASTER and Hyperion data in Águas Claras iron ore, Brazil. IET Image Process 2019, 13, 355–364. [Google Scholar] [CrossRef]
- Son, Y.S.; Lee, G.; Lee, B.H.; Kim, N.; Koh, S.M.; Kim, K.E.; Cho, S.J. Application of ASTER Data for Differentiating Carbonate Minerals and Evaluating MgO Content of Magnesite in the Jiao-Liao-Ji Belt, North China Craton. Remote Sens. 2022, 14, 181. [Google Scholar] [CrossRef]
- Rajendran, S.; Nasir, S. Mapping of Moho and Moho Transition Zone (MTZ) in Samail ophiolites of Sultanate of Oman using remote sensing technique. Tectonophysics 2015, 657, 63–80. [Google Scholar] [CrossRef]
- Abdeen, M.; Thurmond, A.K.; Abdelsalam, M.; Stern, B. Use of Terra satellite ASTER band-ratio images for geological mapping in arid regions: the Neo-Proterozoic Allaqi suture, Egypt. Egypt. J. Remote Sens. Space Sci. 2002, 5, 19–40. [Google Scholar]
- Amer, R.; Kusky, T.; Ghulam, A. Lithological mapping in the Central Eastern Desert of Egypt using ASTER data. J. Afr. Earth Sci. 2010, 56, 75–82. [Google Scholar] [CrossRef]
- Gad, S.; Kusky, T. ASTER spectral ratioing for lithological mapping in the Arabian-Nubian shield, the Neoproterozoic Wadi Kid area, Sinai, Egypt. Gondwana Res. 2007, 11, 326–335. [Google Scholar] [CrossRef]
- Ninomiya, Y. A Stabilized Vegetation Index and Several Mineralogic Indices Defined for ASTER VNIR and SWIR Data. International Geoscience and Remote Sensing Symposium: IGARSS’03 2003; 1552–1554.
- Crósta, A.P.; Filho, C.R.D.S. Searching for gold with ASTER. Earth Obs. Mag. 2003, 12, 38–41. [Google Scholar]
- Zhang, X.; Pazner, M.; Duke, N. Lithologic and mineral information extraction for gold exploration using ASTER data in the south Chocolate Mountains (California). ISPRS J. Photogramm. Remote Sens. 2007, 62, 271–282. [Google Scholar] [CrossRef]
- Hecker, C.; Van Der Meijde, M.; Van Der Werff, H.; Van Der Meer, F.D. Assessing the influence of reference spectra on synthetic SAM classification results. IEEE Trans. Geosci. Remote Sens. 2008, 46, 4162–4172. [Google Scholar] [CrossRef]
- Kruse, F.A.; Boardman, J.W.; Huntington, J.F. Comparison of airborne hyperspectral data and EO-1 Hyperion for mineral mapping. IEEE Trans. Geosci. Remote Sens. 2003, 41, 1388–1400. [Google Scholar] [CrossRef]
- Gabr, S.; Ghulam, A.; Kusky, T. Detecting areas of high-potential gold mineralization using ASTER data. Ore Geol Rev. 2010, 38, 59–69. [Google Scholar] [CrossRef]
- Magendran, T.; Sanjeevi, S. Hyperion image analysis and linear spectral unmixing to evaluate the grades of iron ores in parts of Noamundi, Eastern India. Int. J. Appl. Earth Obs. Geoinf. 2014, 413–426. [Google Scholar] [CrossRef]
- Chang, C.I.; Wang, S. Constrained band selection for hyperspectral imagery. IEEE Trans. Geosci. Remote Sens. 2006, 44, 1575–1585. [Google Scholar] [CrossRef]
- Xiao, D.; Le, B.T.; Ha, T.T.L. Iron ore identification method using reflectance spectrometer and a deep neural network framework. Spectrochim Acta A Mol Biomol Spectrosc. 2021, 248, 119168. [Google Scholar] [CrossRef] [PubMed]
- Xiao, D.; Vu, Q.H.; Le, B.T.; Ha, T.T.L. A method for mapping and monitoring of iron ore stopes based on hyperspectral remote sensing-ground data and a 3D deep neural network. Neural Comput Appl. 2023, 35, 12221–12232. [Google Scholar] [CrossRef]
- Zhao, Y.; Wu, P.; Wang, J.; Li, H.; Navab, N.; Yakushev, I.; Weber, W.; Schwaiger, M.; Huang, S.C.; Cumming, P. A 3D Deep Residual Convolutional Neural Network for Differential Diagnosis of Parkinsonian Syndromes on 18F-FDG PET Images. Proceedings of the Annual International Conference of the IEEE Engineering in Medicine and Biology Society, EMBS. 2019; 3531–3534.
- Tomita, N.; Jiang, S.; Maeder, M.E.; Hassanpour, S. Automatic post-stroke lesion segmentation on MR images using 3D residual convolutional neural network. Neuroimage Clin. 2020, 27, 102276. [Google Scholar] [CrossRef] [PubMed]
- Sabins, F.F., Jr. Remote sensing: principles and interpretation. Second Edition. W.H. Freeman and Company: New York, U.S. 1987.
- Ghoneim, S.M.; Salem, S.M.; El-Wahid, K.H.A.; Anwar, M.; Hegab, M.A.E.-R.; Soliman, N.M.; Ali, H.F. Application of remote sensing techniques to identify iron ore deposits in the Central Eastern Desert, Egypt: a case study at Wadi Karim and Gabal El-Hadid areas. Arab. J. Geosci. 2022, 15. [Google Scholar] [CrossRef]
- Cardoso-Fernandes, J.; Teodoro, A.C.; Lima, A. Remote sensing data in lithium (Li) exploration: A new approach for the detection of Li-bearing pegmatites. Int. J. Appl. Earth Obs. Geoinf. 2019, 76, 10–25. [Google Scholar] [CrossRef]
- Ahmadi, H.; Uygucgil, H. Targeting iron prospective within the Kabul Block (SE Afghanistan) via hydrothermal alteration mapping using remote sensing techniques. Arab. J. Geosci. 2021, 14. [Google Scholar] [CrossRef]
- Jolliffe, I.T. Principal Component Analysis. Springer-Verlag: New York, U.S. 2002.
- Abdi H, Williams LJ. Principal Component Analysis; Wiley Interdisciplinary Reviews: Computational Statistics 2010; 2: 433–459.
- Jackson, J.E. A Use’s Guide to Principal Components. Wiley. 1991. [CrossRef]
- Yue, J.; Zhao, W.; Mao, S.; Liu, H. Spectral-spatial classification of hyperspectral images using deep convolutional neural networks. Remote Sensing Letters. 2015, 6, 468–477. [Google Scholar] [CrossRef]
- Li, Y.; Zhang, H.; Shen, Q. Spectral-spatial classification of hyperspectral imagery with 3D convolutional neural network. Remote Sens. 2017, 9, 67. [Google Scholar] [CrossRef]
- Roy, S.K.; Krishna, G.; Dubey, S.R.; Chaudhuri, B.B. HybridSN: Exploring 3-D-2-D CNN Feature Hierarchy for Hyperspectral Image Classification. IEEE Geosci. Remote Sens. Lett. 2020, 17, 277–281. [Google Scholar] [CrossRef]
- Hu, Y.; Tian, S.; Ge, J. Hybrid Convolutional Network Combining Multiscale 3D Depthwise Separable Convolution and CBAM Residual Dilated Convolution for Hyperspectral Image Classification. Remote Sens. 2023, 15, 4796. [Google Scholar] [CrossRef]
- Gopinathan, P.; Roy, P.; T, S.; D, K. Detection of iron-bearing mineral assemblages in Nainarmalai granulite region, south India, based on satellite image processing and geochemical anomalies. Environ Monit Assess. 2022, 194, 866. [Google Scholar] [CrossRef]
- Hou, T.; Zhang, Z.; Pirajno, F.; Santosh, M.; Encarnacion, J.; Liu, J.; Zhao, Z.; Zhang, L. Geology, tectonic settings and iron ore metallogenesis associated with submarine volcanism in China: An overview. Ore Geol Rev. 2014, 57, 498–517. [Google Scholar] [CrossRef]
- Zhang, Z.; Hong, W.; Jiang, Z.; Duan, S.; Xu, L.; Li, F.; Guo, X.; Zhao, Z. Geological Characteristics and Zircon U-Pb Dating of Volcanic Rocks from the Beizhan Iron Deposit in Western Tianshan Mountains, Xinjiang, NW China. Acta Geol. Sin. - Engl. Ed. 2012; 86, 737–747. [Google Scholar]
- Zhu, Y.; Zhou, J.; Song, B.; Zhang, L.; Guo, X. Age of the Dahalajunshan Formation in Xinjiang and its disintegration. Geol. China 2006, 33, 487–489. [Google Scholar]
- Jiang, Z.; Zhang, Z.; Wang, Z.; Duan, S.; Li, F.; Tian, J. Geology, geochemistry, and geochronology of the Zhibo iron deposit in the Western Tianshan, NW China: Constraints on metallogenesis and tectonic setting. Ore Geol Rev. 2014, 57, 406–424. [Google Scholar] [CrossRef]
- Feng, W.; Zhu, Y. Petrogenesis and tectonic implications of the late Carboniferous calc-alkaline and shoshonitic magmatic rocks in the Awulale mountain, western Tianshan. Gondwana Res. 2019, 76, 44–61. [Google Scholar] [CrossRef]
- Wang, X.S.; Zhang, X.; Gao, J.; Li, J.L.; Jiang, T.; Xue, S.C. A slab break-off model for the submarine volcanic-hosted iron mineralization in the Chinese Western Tianshan: Insights from Paleozoic subduction-related to post-collisional magmatism. Ore Geol Rev. 2018, 92, 144–160. [Google Scholar] [CrossRef]
- Li, H.-M.; Li, L.-X.; Yang, X.-Q.; Cheng, Y.-B. Types and geological characteristics of iron deposits in China. J Asian Earth Sci. 2015, 103, 2–22. [Google Scholar] [CrossRef]
- Luo, W.; Zhang, Z.; Duan, S.; Jiang, Z.; Wang, D.; Chen, J.; Sun, J. Geochemistry of the Zhibo submarine intermediate-mafic volcanic rocks and associated iron ores, Western Tianshan, Northwest China: Implications for ore genesis. Geol. J. 2018, 53, 3147–3172. [Google Scholar] [CrossRef]
- Zhang Z, Li H, Li J, Song XY, Hu H, Li L, Chai F, Hou T, Xu D. Geological settings and metallogenesis of high-grade iron deposits in China. Sci. China Earth Sci. 2021, 64, 691–715. [CrossRef]
- Shen, P.; Di Pan, H.; Li, C.H.; Feng, H.X.; Wu, Y.; Shi, F.P.; Guo, X.C.; Li, W.G. Carboniferous ore-controlling volcanic apparatus and metallogenic models for the large-scale iron deposits in the Western Tianshan, Xinjiang. Yanshi Xuebao/Acta Petrol. Sin. 2020, 36, 2845–2868. [Google Scholar]
- Li, C.; Shen, P.; Zhang, X.; Shi, F.; Feng, H.; Pan, H.; Wu, Y.; Li, W. Mineralogy and mineral chemistry related to the Au mineralization in the Dunde Fe-Zn deposit, western Tianshan. Ore Geol Rev. 2020, 124, 103650. [Google Scholar] [CrossRef]
- Li, H.; Zhang, Z.; Liu, B.; Jin, Y.; Santosh, M.; Pan, J. Superimposed zinc and gold mineralization in the Dunde iron deposit, western Tianshan, NW China: Constraints from LA-ICP-MS fluid inclusion microanalysis. Ore Geol Rev. 2022, 142, 104713. [Google Scholar] [CrossRef]
- Yan, S.; Niu, H.-C.; Zhao, J.; Bao, Z.-W.; Sun, W. Ore-fluid geochemistry and metallogeny of the Dunde iron–zinc deposit in western Tianshan, Xinjiang, China: Evidence from fluid inclusions, REE and C–O–Sr isotopes of calcite. Ore Geol Rev. 2018, 100, 441–456. [Google Scholar] [CrossRef]
- Duan, S.; Zhang, Z.; Wang, D.; Jiang, Z.; Luo, W.; Li, F. Pyrite Re–Os and muscovite 40Ar/39Ar dating of the Beizhan iron deposit in the Chinese Tianshan Orogen and its geological significance. Int Geol Rev. 2018, 60, 57–71. [Google Scholar] [CrossRef]
- Duda K, Daucsavage J, Siemonsma D, Brooks B, Oleson R, Meyer D, Doescher C. Advanced Spaceborne Thermal Emission and Reflection Radiometer (ASTER) Level 1 Precision Terrain Corrected Registered At-Sensor Radiance Product (AST_L1T) AST_L1T Product User’s Guide. 2020.
- Yamaguchi, Y.; Kahle, A.B.; Tsu, H.; Kawakami, T.; Pniel, M. Overview of advanced spaceborne thermal emission and reflection radiometer (ASTER). IEEE Trans. Geosci. Remote Sens. 1998, 36, 1062–1071. [Google Scholar] [CrossRef]
- Rowan, L.C.; Mars, J.C. Lithologic mapping in the Mountain Pass, California area using Advanced Spaceborne Thermal Emission and Reflection Radiometer (ASTER) data. Remote Sens Environ. 2003, 84, 350–366. [Google Scholar] [CrossRef]
- Sadek, M.F.; Ali-Bik, M.W.; Hassan, S.M. Late Neoproterozoic basement rocks of Kadabora-Suwayqat area, Central Eastern Desert, Egypt: Geochemical and remote sensing characterization. Arab. J. Geosci. 2015, 8, 10459–10479. [Google Scholar] [CrossRef]
- Beirami, R.M.; Tangestani, M.H. A New Band Ratio Approach for Discriminating Calcite and Dolomite by ASTER Imagery in Arid and Semiarid Regions. Nat. Resour. Res. 2020, 29, 2949–2965. [Google Scholar] [CrossRef]
- Rajendran, S.; Nasir, S. Hydrothermal altered serpentinized zone and a study of Ni-magnesioferrite–magnetite–awaruite occurrences in Wadi Hibi, Northern Oman Mountain: Discrimination through ASTER mapping. Ore Geol Rev. 2014, 62, 211–226. [Google Scholar] [CrossRef]
- Zoheir, B.; Emam, A. Integrating geologic and satellite imagery data for high-resolution mapping and gold exploration targets in the South Eastern Desert, Egypt. J. Afr. Earth Sci. 2012; 66–67, 22–34. [Google Scholar] [CrossRef]
- Kalinowski A, Oliver S. ASTER Mineral Index Processing Manual. 2004.
- Wang, J.; Song, X.; Sun, L.; Huang, W.; Wang, J. A Novel Cubic Convolutional Neural Network for Hyperspectral Image Classification. IEEE J Sel Top Appl Earth Obs Remote Sens. 2020, 13, 4133–4148. [Google Scholar] [CrossRef]
- Simonyan, K.; Zisserman, A. Very Deep Convolutional Networks for Large-Scale Image Recognition. International Conference on Learning Representations, 2014.
- Tran D, Bourdev L, Fergus R, Torresani L, Paluri M. Learning Spatiotemporal Features with 3D Convolutional Networks. IEEE International Conference on Computer Vision, Santiago, Chile, 2015; 4489-4497. [CrossRef]
- Gui, Y.; Zeng, G. Joint learning of visual and spatial features for edit propagation from a single image. Vis Comput. 2020, 36, 469–482. [Google Scholar] [CrossRef]
- Ge, W.; Cheng, Q.; Jing, L.; Armenakis, C.; Ding, H. Lithological discrimination using ASTER and Sentinel-2A in the Shibanjing ophiolite complex of Beishan orogenic in Inner Mongolia, China. Adv. Space Res. 2018, 62, 1702–1716. [Google Scholar] [CrossRef]
- Guha, A.; Chatterjee, S.; Oommen, T.; Kumar, K.V.; Roy, S.K. Synergistic use of ASTER, L-band ALOS PALSAR, and hyperspectral AVIRIS-NG data for exploration of lode type gold deposit – A study in Hutti Maski Schist Belt, India. Ore Geol Rev. 2021, 128, 103818. [Google Scholar] [CrossRef]
- Guha, A.; Chakraborty, D.; Ekka, A.B.; Pramanik, K.; Vinod Kumar, K.; Chatterjee, S.; Subramanium, S.; Ananth Rao, D. Spectroscopic study of rocks of Hutti-Maski schist belt, Karnataka. J. Geol. Soc. India 2012, 79, 335–344. [Google Scholar] [CrossRef]
- Sun, M.D.; Xu, Y.G.; Chen, H.L. Subaqueous volcanism in the Paleo-Pacific Ocean based on Jurassic basaltic tuff and pillow basalt in the Raohe Complex, NE China. Sci China Earth Sci. 2018, 61, 1042–1056. [Google Scholar] [CrossRef]
- Zhang, X. Improved Three-Dimensional Inception Networks for Hyperspectral Remote Sensing Image Classification. IEEE Access. 2023, 11, 32648–32658. [Google Scholar] [CrossRef]
- Abrams, M.J.; Rothery, D.A.; Pontual, A. Mapping in the Oman ophiolite using enhanced Landsat Thematic Mapper images. Tectonophysics 1988, 151, 387–401. [Google Scholar] [CrossRef]
- Lever, J.; Krzywinski, M.; Altman, N. Principal component analysis. Nat Methods. 2017, 14, 641–642. [Google Scholar] [CrossRef]
- Ioffe S, Szegedy C. Batch normalization: accelerating deep network training by reducing internal covariate shift. ICML’15: Proceedings of the 32nd International Conference on International Conference on Machine Learning-Volume 37, 2015.
- Chang Z, Shu Q, Meinert LD. Chapter 6 Skarn Deposits of China. In mineral deposits of China; Chang, Z., Goldfarb, R.J.; Society of Economic Geologists, 2019; 189–234.
- Sun, W.; Yuan, F.; Jowitt, S.M.; Zhou, T.; Liu, G.; Li, X.; Wang, F.; Troll, V.R. In situ LA–ICP–MS trace element analyses of magnetite: genetic implications for the Zhonggu ore field, Ningwu volcanic basin, Anhui Province, China. Miner Depos. 2019, 54, 1243–1264. [Google Scholar] [CrossRef]
- Xiang, C.; Wang, D.; Pan, Y.; Chen, A.; Zhou, X.; Zhang, Y. Accelerated topology optimization design of 3D structures based on deep learning. Struct. Multidiscip. Optim. 2022, 65, 99. [Google Scholar] [CrossRef]





| S/No | BR | Usage | Source |
|---|---|---|---|
| 1 | 5/3 + 1/2 | Ferrous iron enhancement | [48] |
| 2 | 5/6 | Skarn (chloride and calcite) enhancement | [3] |
| 3 | 4/8 | Iron oxides enhancement | [13] |
| 4 | (7+9)/8 | Delineate skarn minerals (such as calcite and chloride) | [48] |
| 5 | (2+4)/8 | Iron ore enhancement | From the observed Iron ore spectra |
| 6 | (6+9)/ (7+8) | Delineate skarn minerals | [49] |
| 7 | (2+4)/3 | Iron ores and intrusions from skarn and wall rocks | [6] |
| 8 | ((5+9)/7)/ ((6+9)/8) | Skarn minerals enhancement | [50] |
| 9 | 2/3 | Iron ore enhancement | From the observed Iron ore spectra |
| 10 | (8/7) / ((2+4)/8) | Iron ore enhancement | Modified from [50] |
| 11 | 4/7 | OH-bearing minerals | [51,52] |
| 12 | ((6+8)/7) / ((7+9)/8) | Distinguished Skarn minerals | [3,50] |
| 13 | 2/1 | Ferric iron | [48] |
| 14 | 4/2 | distinguished skarn from wall rocks and intrusions | [53] |
| 15 | (2/3) / ((2+4)/8) | Ores from other components | From the observed Iron ore spectra |
| BR | Ore | Skarn | Intrusions | Wall rock | Remark |
|---|---|---|---|---|---|
| 5/6 | √ | √ | √ | Differentiate iron ores from skarns and wall rocks | |
| 4/8 | √ | √ | Separate iron ore from skarn | ||
| 2/3 | √ | √ | √ | Separate iron ore and intrusion from skarn | |
|
(8/7)/ ((2+4)/8) |
√ | Separate iron ore from other components | |||
| 4/7 | √ | √ | √ | Separate iron ore from intrusions and skarn | |
| (2+4)/8 | √ | Separate iron ore from other components |
| Eigen vectors | Band 1 | Band 2 | Band 3 | Band 4 | Band 5 | Band 6 | Band 7 | Band 8 | Band 9 |
|---|---|---|---|---|---|---|---|---|---|
| PC 1 | 0.5547 | 0.5725 | 0.5841 | 0.0745 | 0.0604 | 0.0683 | 0.0695 | 0.0517 | 0.0453 |
| PC 2 | 0.2119 | -0.1415 | 0.0899 | -0.5397 | -0.3950 | -0.3922 | -0.3413 | -0.3253 | -0.3219 |
| PC 3 | -0.3287 | -0.3098 | 0.6716 | 0.3413 | -0.2152 | -0.1120 | -0.1800 | -0.2223 | -0.2963 |
| PC 4 | 0.3354 | -0.0532 | 0.3906 | 0.5891 | 0.1568 | 0.1203 | -0.1589 | -0.4132 | -0.3873 |
| PC 5 | -0.0426 | -0.2432 | 0.2046 | 0.4391 | -0.6036 | -0.3817 | 0.1846 | 0.4002 | 0.0052 |
| PC 6 | -0.6003 | -0.6672 | 0.0657 | 0.0588 | 0.0917 | 0.1051 | -0.3529 | -0.1676 | 0.1207 |
| PC 7 | 0.1629 | -0.1326 | 0.0257 | 0.0261 | -0.5661 | 0.6326 | -0.3416 | -0.0412 | 0.3400 |
| PC 8 | -0.1877 | -0.1725 | 0.0155 | -0.2053 | -0.2049 | 0.4981 | 0.4797 | 0.0451 | -0.6086 |
| PC 9 | -0.0540 | 0.0422 | 0.0015 | 0.0227 | -0.1852 | -0.0978 | 0.5619 | -0.6924 | 0.3948 |
| Accuracy (%) | |||||||||
|---|---|---|---|---|---|---|---|---|---|
| Method | Iron Ore | Skarn | Intrusion | Wall rock | Vegetation | Glacier | OA | AA | Kappa |
| Proposed model | 100 | 84.62 | 100 | 95.24 | 100 | 100 | 96.95 | 94.87 | 95.93 |
| HybridSN | 100 | 100 | 92.86 | 85.71 | 100 | 100 | 97.01 | 94.93 | 96.21 |
| 3DCNN | 75.00 | 76.92 | 92.86 | 42.86 | 100.00 | 100.00 | 87.78 | 81.27 | 82.78 |
| 3D- Inception Model | 100 | 92.31 | 100 | 95.24 | 100 | 98.08 | 95.92 | 93.60 | 94.44 |
| Accuracy (%) | |||||||||
|---|---|---|---|---|---|---|---|---|---|
| Image used | Iron Ore | Skarn | Intrusion | Wall rock | Vegetation | Glacier | OA (%) | AA (%) | K (%) |
| Only Aster bands | 100 | 84.62 | 92.86 | 76.19 | 100 | 98.08 | 93.13 | 91.96 | 90.91 |
| PCs + BR | 100 | 53.85 | 64.29 | 76.19 | 100 | 96.15 | 87.78 | 82.39 | 83.81 |
| Aster bands + BR | 100 | 15.38 | 64.29 | 95.24 | 100 | 100 | 87.02 | 79.15 | 82.60 |
| Aster bands + PCs | 100 | 76.92 | 100 | 85.71 | 100 | 98.08 | 94.65 | 92.93 | 93.45 |
| Aster bands + PCs + BR | 100 | 84.62 | 100 | 95.24 | 100 | 100 | 96.95 | 94.87 | 95.93 |
Disclaimer/Publisher’s Note: The statements, opinions and data contained in all publications are solely those of the individual author(s) and contributor(s) and not of MDPI and/or the editor(s). MDPI and/or the editor(s) disclaim responsibility for any injury to people or property resulting from any ideas, methods, instructions or products referred to in the content. |
© 2024 by the authors. Licensee MDPI, Basel, Switzerland. This article is an open access article distributed under the terms and conditions of the Creative Commons Attribution (CC BY) license (http://creativecommons.org/licenses/by/4.0/).
