1. Introduction
In recent decades, the advances in nanotechnology enabled targeted delivery of many therapeutics, improving their efficiency, safety and pharmacokinetics properties. Several formulations, including lipid-based (Doxil, Caelyx, DaunoXome, Myocet etc.), protein-based (Ontak, Abraxane, Kadcyla, Pazenir etc.) and metal-based (NanoTherm) have progress to clinical trials and were approved for clinical use [
1,
2,
3]. However, the ability of our body to recognize and clear foreign material, still remains a major issue for many nanotherapeutics showing promising results in preclinical studies. Biomimetic nanoparticles (BNPs) exhibit high biocompatibility and demonstrate the capacity to effectively traverse biological barriers [
4,
5]. Also, BNP design can be tailored using genetic and chemical methods, while new functionalization approaches can be endowed by fusion with organic and inorganic NPs [
5].
Natural BNPs, e.g., exosomes or, more generally, extracellular vesicles (EVs), are produced by virtually all types of human cells [
6,
7]. EVs are secreted following intracellular generation via inward budding of endosomal membranes in multivesicular bodies. They comprise a lipid bilayer enriched with various molecules (proteins, lipids etc.) that define their tissue/cell-targeting properties and encapsulate a diverse array of biomolecules, including proteins, lipids and nucleic acids (typically, short RNAs), within their luminal compartment [
8,
9]. EVs represent a communication system enabling signal transduction in distant tissues and organs [
10]. Discovered back in 1983 [
11], they were proposed as a perspective delivery vehicle, first for miRNA and then for many other payloads (DNA, proteins, RNA, small molecules). Despite remarkable progress in the last decade, EVs continue to face challenges in their transition to clinical practice as delivery vehicles due to technological setbacks in their manufacturing and high heterogeneity that depends on multiple factors including cell source, cell type, and manufacturing conditions [
12,
13]. As an alternative, new types of BNPs were invented, such as exosome-mimetic nanovesicles (EMNVs) produced by extrusion of the whole cells through a series of filters with different diameter of pores, and nanoghosts fabricated from purified cell membranes [
12,
14,
15]. Both types have clear advantages compared to EVs, such as straightforward manufacturing process and markedly higher yields [
16], while retaining the major properties of EVs, including biocompatibility, programmability etc. [
14,
15,
17]. While their loading with specific cargo can be challenging, one approach to achieve this is to fuse them with liposomes containing nucleic acids. Indeed, such approaches enable efficient packaging of RNA and DNA. Furthermore, hybrids of BNPs and liposomes demonstrate superior stability. When formulated with cationic lipids, these hybrids also exhibit enhanced loading efficiencies and transfection capabilities. [
18].
Internalization of most NPs, including BNPs, occurs through endocytosis followed by their entrapment and degradation in the endolysosomal compartment. However, there is evidence that biological NPs to some extent can enter human cells by direct membrane fusion with subsequent release of their constituents [
19,
20], therefore overcoming the endolysosomal compartment. Efficient escape of NPs from endolysosomal compartment is the crucial step required for the release of cargo and the ultimate efficiency of the nanoformulation [
21]. In general, endolysosomal compartment consists of early endosomes maturing into late endosomes and, finally, fusion with lysosomes [
22]. These organelles possess varying acidic pH levels (ranging from pH 6.5 to 4.5) necessary for their proper functioning and the activation of specific hydrolytic enzymes [
22,
23]. The degradation of payloads due to confinement within the endolysosomal compartment is well-documented [
24]. Therefore, carrier structures are often designed to include cationic molecules, such as lipids and polymers enriched in amino groups, to disrupt the endosomal membrane and facilitate payload release.
In this study, for the first time we investigated the behavior of all major types of biological BNPs (EVs, EMNVs, NGs) and hybrid BNPs in response to protonation. To accomplish this, we investigated BNPs characteristics at different pH conditions. Our findings reveal the enhanced EMNVs protonation compared to EVs and NGs. Furthermore, we demonstrate that incubating hybrid NPs in acidic pH for 15 minutes induces their rupture and results in the release of their constituents. Exposure to an acidic pH environment for a duration of 60 minutes led to disruption of EMNVs and hybrid NPs, with a more pronounced effect on the latter. In human cells, EMNVs mostly avoid endolysosomal compartment, possibly to due previously observed fusion of biological NPs with cell membrane. In contrast, hybrid NPs enter endolysosomal compartment and escape it over time, consistent with its behavior in acidic pH.
2. Materials and Methods
2.1. Cell Culture
HEK-293T and HepG2 cells were cultured in DMEM (PanEco, Moscow, Russia) supplemented with 10% fetal bovine serum (FBS) (Cytiva, Logan, UT, USA), 2 mM of L-glutamine, 100 U/mL of penicillin, and 100 µg/mL of streptomycin (Gibco, Thermo Fisher Scientific, Oxford, UK) at 37°C and 5% CO2.
2.2. Isolation of EVs
EVs were isolated from HEK-293T cell complete cell culture media as described previously [
25]. Before isolation, HEK-293T cells were cultured in complete DMEM media supplemented with FBS depleted of animal EVs by ultrafiltration using Amicon Ultra-15 100 kDa filter devices (Merck Millipore, Darmstadt, Germany) as shown in [
26]. In brief, conditioned media was centrifuged at 2000×g for 10 min and then at 10000×g for10 min to remove cell debris and large EVs followed by anion-exchange chromatography using MacroPrep DEAE Media anion-exchange resin (BioRad, Hercules, CA, USA). The column was washed with 100% buffer A (50 mM HEPES, 100 mM NaCl) followed by stepwise washing with 95% buffer A/5% buffer B (50 mM HEPES, 2 M NaCl) - 5 column volumes (CV), 90% buffer A/10 % buffer B - 10 CV. The fraction containing EVs was eluted with 60% buffer A/40% buffer B and the column was then washed with 100% buffer B. The eluate was concentrated using Amicon Ultra-15 (100 kDa) filter devices followed by 3 washes with PBS and one more concentration step.
2.3. Preparation of EMNVs
HEK-293T cells were washed twice with PBS and detached using Versene solution (PanEco, Russia). The cell suspension was serially extruded 7 times through 10-µm, 5-µm, and 1-µm polycarbonate membrane filters (Nuclepore, Whatman, Inc., Clifton, NJ, USA) using mini-extruder (Avanti Polar Lipids, Birmingham, UK). The resulting solution was centrifuged for 10 min at 2000×g, then for 10 min at 10,000×g to discard cell debris; vesicles from the supernatant were isolated using Centrisart 1 (300 kDa MWCO) centrifugal concentrator (Sartorius, Goettingen, Germany) followed by 3 washes with PBS. mCherry protein was packaged into EMNVs and EMNVs-lipo using patented technology.
2.4. Preparation of NGs
HEK-293T cells were harvested, washed with PBS, re-suspended in cold TM buffer (0.01M Tris, 0.001M MgCl2, pH 7.4) and incubated for 20 min at 4˚C. Cell suspension was sonicated (5 seconds, 27% amplitude), and then mixed with 60% sucrose solution to a final concentration of 0.25 M of sucrose. Suspension was centrifuged at 6000 g for 15 min at 4˚C and the pellet was washed twice with 0.25M sucrose in TM buffer (pH 7.4). The re-suspended pellet was sonicated (5 s, 27% amplitude) and centrifuged at 6000×g for 20 min at 4˚C. The pellet was washed twice with 0.25 M sucrose in TM buffer (pH=8.6). The pellet was resuspended in PBS and consequently extruded through 1-µm (15 times), 400-nm (9 times) and 100-nm (15 times) polycarbonate membrane filters (GVS, USA) using mini-extruder (Avanti Polar Lipids, Birmingham, UK).
2.5. Preparation of Hybrid NPs
Liposomes were prepared by mixing 2.6 µg of RNA and 3.375 µl of Lipofectamine 3000 (Thermo Fisher Scientific) in 250 µl of Opti-mem media followed by 10 min incubation at room temperature. 250 µl of EVs, NGs and EMNVs (1x1011 NPs/ml) was added to liposomes solution and gently mixed followed by incubation at 37°C (20 min). Hybrids were extruded through 100 nm polycarbonate membrane filters (GVS, USA) using mini-extruder (Avanti Polar Lipids, Birmingham, UK). Unbound RNA was removed by ultrafiltration using Amicon Ultra-0.5 (100 kDa) filter devices (Merck Millipore) followed by 3 washes with PBS.
2.6. Cryo-TEM
Lacey carbon supported copper grid (200 mesh) was treated with air plasma for making it hydrophilic. Then 3 µL of the sample was placed onto the treated grid. The excess of the sample was removed by blotting the grid for 1 second and then the grid immediately plunged into liquid ethane (automated plunging system, Vitrobot FEI, USA). Then the grid with the sample was transferred into liquid nitrogen to the transmission electron microscope (TEM Tecnai G212 SPIRIT, FEI, USA).
2.7. Total Protein Measurements
Total protein content of BNPs was determined using the BCA Protein Assay Kit (FineTest, China) according to the manufacturer’s instructions. Absorbance was measured at 562 nm by Nano-500 (Allsheng, China).
2.8. Total Lipids Measurements
Total lipid content of BNPs was measured using sulfophosphovanilin assay as described previously [
27]. Briefly, lipid standard solutions (2μg/μL) were prepared from Dope (Sigma-Aldrich) in chloroform and diluted from 100 to 0 μg per tube. 25 μL of BNPs isolate (150-300 μg/mL of protein) was added to the empty chloroform-pretreated Eppendorf tubes and 25 μL of PBS was also added to each lipid standard tube. Next, 125 μL of 96% sulfuric acid was added and incubated with open lids at 90°C for 20 min. 110 μL of samples and standards were pipetted into a 96-well plate. After cooling to room temperature, 55μL of 0.2 mg/mL vanillin in 17% phosphoric acid was added to each well and shacked. Absorbance was measured at 540 nm by SuPerMax 3100 Multi-Mode Microplate Reader (Good Science, China).
2.9. Western Blotting
EVs were lysed using 50 μL of RIPA buffer (50 mM Tris-HCl [pH 8.0], 150 mM NaCl, 0,1% Triton X-100, 0.5% sodium deoxycholate, 0.1% sodium dodecyl sulphate [SDS], 1 mM NaF) and incubated with agitation for 30 min at 4 °C followed by sonication for 30 seconds. Samples were loaded with 6× Laemmli buffer (5:1, 60 µg/well) onto 10% SDS-PAGE and then transferred on nitrocellulose membrane. Membrane was blocked with 5% milk in TBS-T (20 mM Tris, pH 7.5, 150 mM NaCl, 0.1% Tween 20) and stained with primary antibodies to exosome markers (EXOAB-KIT-1 for CD63, CD9, CD81 and Hsp70, SBI) 1:1000 or to β-actin (A1978, Sigma) 1:5000 in 5% milk in TBS-T overnight at 4 °C. Membranes were washed 3× with TBS-T and incubated for 1 h with goat anti-rabbit HRP-conjugated antibodies (Ab6721, Abcam, Cambridge, MA, USA) or with goat anti-mouse HRP-conjugated antibodies (Ab6787; Abcam) diluted 1:5000 in 5% milk in TBS-T. Membranes were washed 3 times with TBS-T and chemiluminescent signal was developed with SuperSignal West Femto Maximum (Thermo-Fisher) and detected with an X-ray film with 2 h exposure.
2.10. Nanoparticle Tracking Analysis (NTA)
NPs suspensions were analyzed using a Nanosight LM10 HS unit (NanoSight Ltd., Amesbury, UK) equipped with a 405 nm laser to determine the size and quantity of isolated particles after incubation in buffer with pH 5.0-10.0. Videos of particles tracking were recorded at room temperature with passive temperature readout and the following camera setups optimized for EVs: camera shutter 1500, camera gain 500, lower threshold 195, and higher threshold 1885. The videos were processed with Nanoparticle Tracking Analysis analytical software version 2.3 (NanoSight Ltd., Amesbury, UK) with a detection threshold of 8 multi. At least 12 individual videos, each 60 s, with at least 2000 tracks were recorded and processed [
28]. Data from multiple videos were joined together to obtain a particle size histogram and the mean total concentration corrected for dilution factor.
2.11. Dynamic Light Scattering (DLS)
A Malvern Zetasizer NanoZS instrument (Malvern, Worcestershire, UK) was used for the dynamic light scattering (DLS) analysis of all biological and hybrid biological nanoparticles. Each NPs preparation was diluted 1/1000 in PBS with different pH (pH=4.0-10.0) filtered through a 0.2 µM filter (Corning) and analyzed 5 times; 1.5 mL of diluted preparations were loaded into polystyrene cuvettes (DTS0012; Malvern). Analyses were performed at 25 °C (100 measurements) using a 20 mW helium/neon laser (633 nm). Data were analyzed in Zetasizer software 8.01.4906 (Malvern). Ζ-potentials were analyzed in U-type cuvettes (DTS1070; Malvern) with gold electrodes at pH 7.4 and 4.0. Measurements of Ζ-potentials were performed at 25 °C at least 5 times. The background signal was measured in filtered PBS.
2.12. Native PAGE
20 µL of EMNVs and EMNVs-Lipo loaded with mCherry protein were mixed with 1.62 μL of 2M NaOAc (pH 4.6) or with PBS (pH 7.4) and incubated for 15 min or 60 minutes at room temperature. Next, the samples were mixed with 4× sample loading buffer (125 mM Tris-HCl, pH 6.8, 20% glycerol (v/v), 0.004% bromophenol blue (w/v)). The proteins were separated at a 14% native PAGE and analyzed using the Bio-Rad ChemiDoc MP Imaging system with an Alexa546 filter. The intensity of the mCherry protein bands was determined using GelAnalyzer 19.1 software.
2.13. Endolysosomal Escape Analysis
HepG2 cells were treated with LysoTracker Green DND-26 dye at a concentration of 1 µM for 2 hours. EMNVs or EMNVs-Lipo loaded with mCherry protein were added into the LysoTracker-containing cell culture medium for 2 hours, then cells were rinsed with phosphate-buffered saline (PBS) and supplemented with new complete cell culture medium. The fluorescence intensity and spatial distribution of the LysoTracker dye were analyzed using an Image LCI Image ExFluorer Microscope equipped with EGFP and Texas Red filters and module of artificial intelligence. Co-localization analysis was performed by quantifying the number of overlapping green and red pixels within the cells. At least 5 000 cells were taken into analysis.
2.14. Colocalization Analysis
Colocalization analysis was performed in Image ExFluorer Software. Pearson and Mander colocalization coefficients were calculated in ImageJ using JACoP plugin.
2.15. Statistical Analysis
Values were expressed as the mean ± standard deviation (SD) in GraphPad Prism 8.0 software. Data were compared using parametric analysis of variance (ANOVA) or paired t-test and calculate p-values to determine statistically significant differences in means.
3. Results
3.1. Isolation, Production and Characterization of EVs, NGs and EMNVs
First, we produced three types of BNPs (EVs, NGs and EMNVs) and performed characterization of their physical, chemical and biological properties. Cryo-TEM confirmed generation of spherical NPs that appeared different in electron density and had spherical shape (
Figure 1A–C). NTA analysis revealed that EMNVs and NGs had a modal size of ~60-100 nm, while EVs were more heterogeneous (
Figure 1D–F). The observed differences in the size for EVs compared to EMNVs and NGs were expected considering the natural origin of EVs compared to the synthetic origin of EMNVs and NGs generated through multiple and consistent extrusion steps. EVs were additionally characterized by western blotting as required by MISEV [
29], demonstrating the expression of common exosome markers (CD9, CD63, CD81, Hsp70) and low levels of β-actin (
Figure S1).
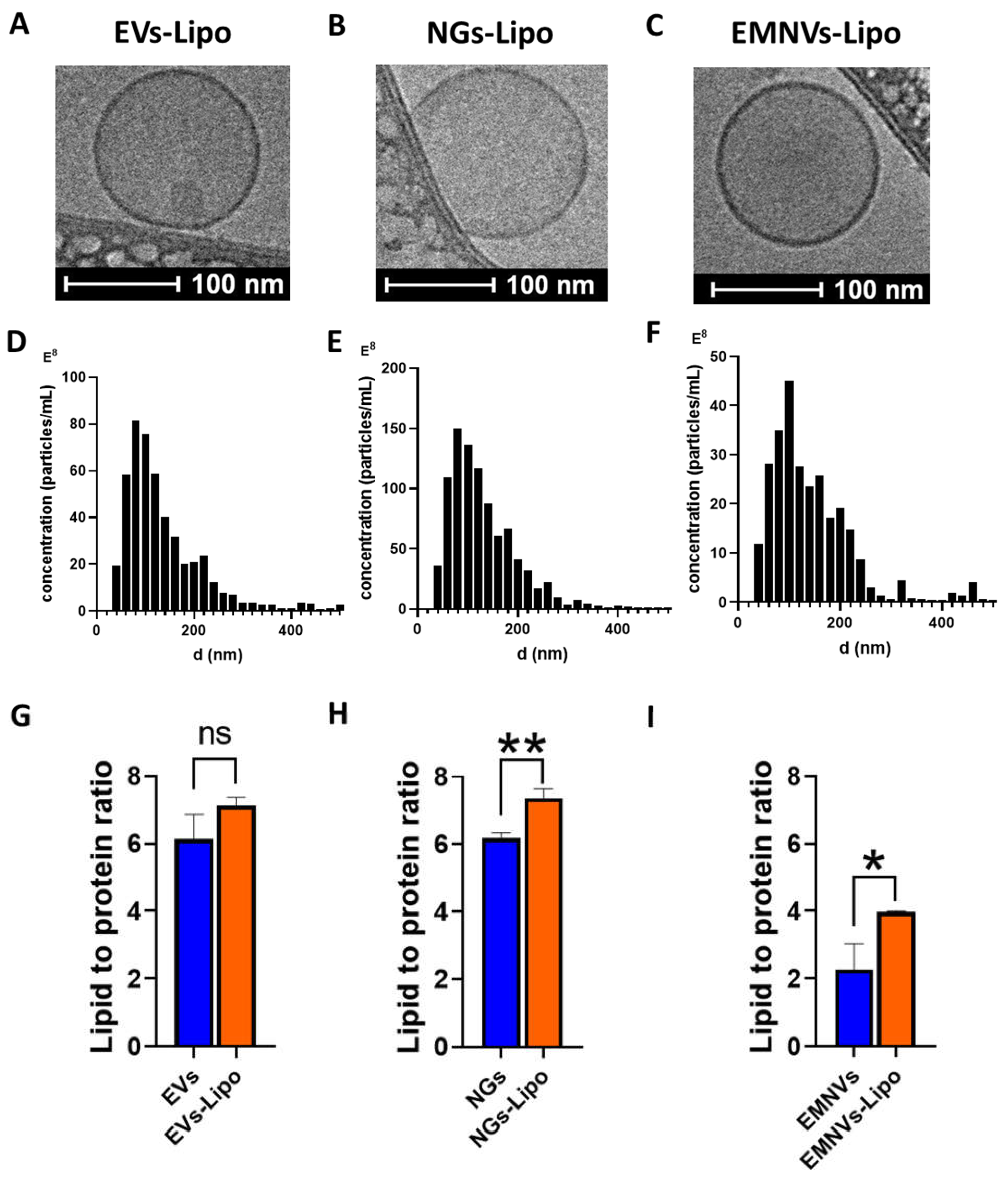
3.2. Fabrication of Hybrid NPs
Next, we fabricated hybrid NPs by fusing liposomes with EVs, EMNVs and NGs. Hybrid NPs are perspective delivery vehicles that combine the advantages of biological NPs (high biocompatibility, ability to cross biological barriers, programming etc.) with liposomal formulations enabling loading of high amounts of therapeutics RNAs (e.g., siRNA, shRNA etc.) [
18] and increasing penetration of NPs into hard-to-transfect cells in vitro and in vivo [
30]. Ample studies demonstrated that fusing EVs with liposomes and cationic lipids increased efficiency of cargo delivery [
30,
31].
As fusing liposomes with biological NPs increases their overall size over the optimal range of ~100 nm, required for efficient in vivo delivery [
32], we generated hybrid NPs using a two-step protocol including (1) fusion with liposomes and (2) extrusion of obtained hybrid BNPs through 100 nm pore membranes. As a result, produced hybrid BNPs were very uniform in shape (
Figure 2A–C) and had highly homogeneous size distribution with a modal size of ~100-120 for all three types of BNPs, including originally heterogeneous EVs (
Figure 2D). Expectedly, fusion of BNPs with liposomes resulted in increased lipid-to-protein content of hybrid NPs (
Figure 2G–I).
3.3. Effects of pH on Size and ζ-Potential of Biological and Hybrid NPs
After cell internalization, BNPs are sequestered in the endosomal acidic compartment. This is one of the major biological barriers, and their stability in these conditions as well as their ability to escape endolysosomal compartment define their overall efficiency as delivery vehicles [
33]. Incorporation of cationic lipids into the composition of hybrid NPs increases endosomal escape upon endo-lysosomal maturation and acidification via a proton sponge effect [
34]. Proton sponge effect is a hypothetical mechanism whereby weakly basic NPs absorb free protons, resulting in the influx of protons and counter ions, changing the pH and causing rupture of endosomes and the release of cargo [
35].
To mimic endolysosomal entrapment of BNPs and hybrid BNPs in vitro and investigate the effect of protonation on their properties (size, size distribution and ζ-potential), we incubated them in acidic pH (4.0) and physiologic condition with pH (7.4). Expectedly, acidic pH increased the surface charge of all the analyzed particles, reaching significant values for EVs (p<0.01) and EMNVs (p < 0.001) and hybrid BNPs (p < 0.0001) (
Figure 3).
On the other hand, DLS revealed that in acidic conditions the size of EVs and NGs was unaltered, whereas EMNVs significantly increased their size from ~130 nm to ~230 nm (p<0.0001) (
Figure 4A–F), indicating substantial differences in the surface characteristics of EMNVs and EVs/NGs.
The size increase of hybrid NPs to acidic pH was even more pronounced with all studied BNPs (EVs-Lipo: ~100 nm to ~130 nm; NGs-Lipo: ~140 nm to ~250 nm; EMNVs-Lipo: ~90 nm to ~280 nm) (
Figure 4A–F). Size distribution analysis further indicated that the observed increase in the mean size of EMNVs and hybrid NPs was associated with overall enlargement of NPs. The observed increase in the size of NPs can be explained by the influx of ions and fluid into the lumen of NPs resulting in the “swelling” of NPs, an important indicate of the sponge effect mechanism.
Collectively, these data demonstrate a more pronounced response of EMNVs to acidic pH compared to EVs and NGs, and markedly higher response of hybrid NPs. Increased protonation and swelling of EMNVs and, especially, hybrid NPs, points at a previously unknown mechanisms promoting endolysosomal escape and better cargo delivery of EMNVs and hybrid NPs observed in published studies.
3.4. Mimicking Entrapment of NPs in Lysosomes Reveals Rupture of Hybrid and, to a Lesser Extent, Biological NPs
Next, chose EMNVs and EMNVs-Lipo to study the values of pH when changes in size and charge of NPs occurs. EMNVs were chosen for these experiments due to their more pronounced response to acidic pH. While cytoplasmic pH is neutral (pH=7.4), pH of the endosomal and lysosomal lumen varies from 4.5 to 6.5 from more neutral in early endosomes (pH=6.5) to acidic in late endosomes (pH=5.5) and highly acidic in lysosomes (pH=4.5-5.0) [
36]. Alkalic solutions (pH=8.0 and 10.0) were used as controls.
For both EMNVs and EMNVs-Lipo, the mean size of NPs increased only at acidic pH values corresponding to late endosomes and lysosomes (pH=5.0), suggesting that swelling of NPs may occurs progressively in late endosomes (pH=5.0) and lysosomes (pH=4.0-4.5), but not in early endosomes (pH=6.5) (
Figure 5A,B). Protonation of either EMNVs or EMNVs-Lipo did occur in acidic pH=5.0 and pH=6.5. Alkaline conditions did not alter the size of NPs, and gave EMNVs, but not EMNVs-Lipo, more negative charge (
Figure 5).
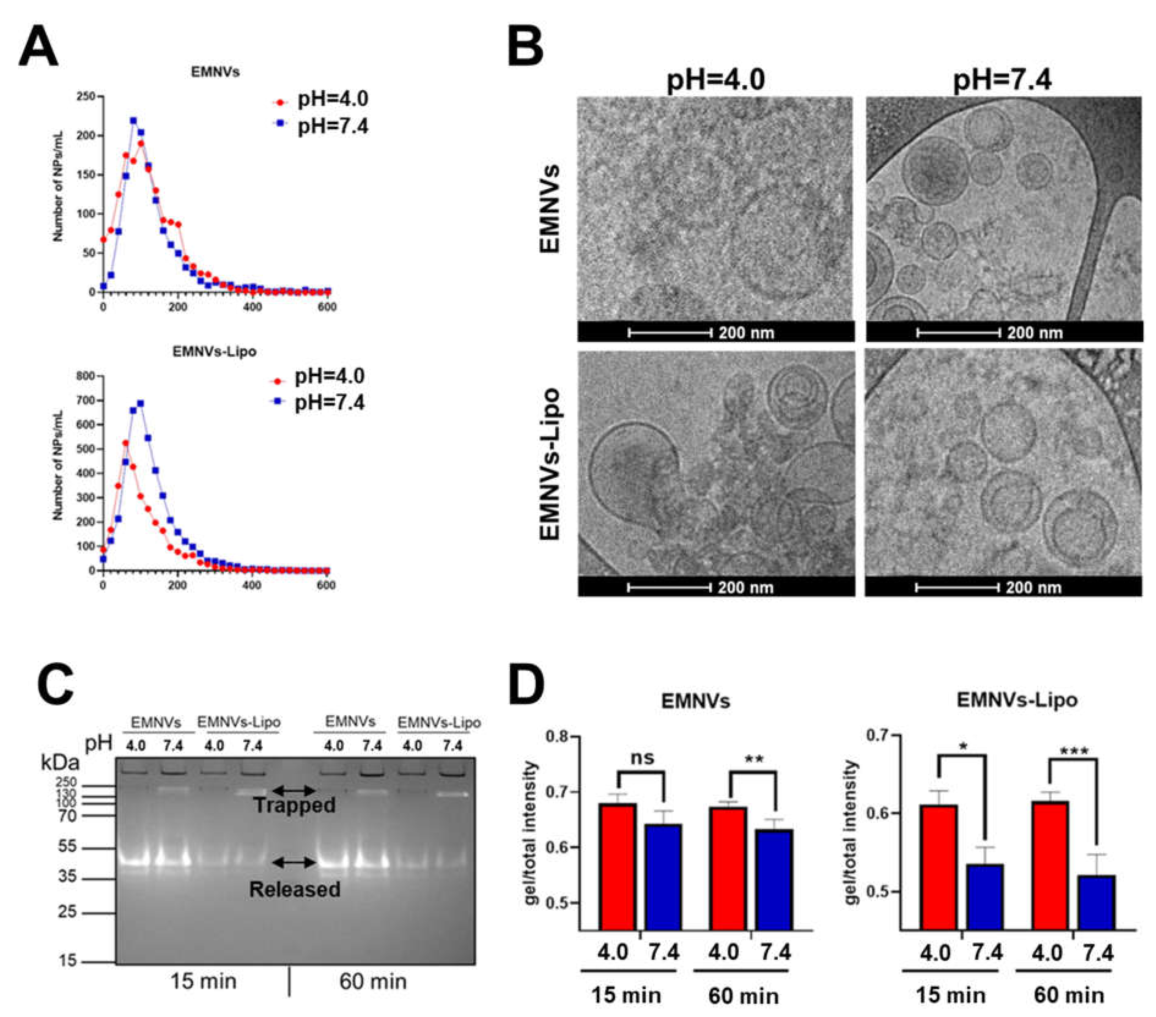
Next, we compared size distribution and stability of EMNVs and EMNVs-Lipo at pH=4.0 and pH=7.4 using NTA, showing that at acidic pH the number of EMNVs does not change, whereas in case of EMNVs-Lipo it dramatically declines (
Figure 6A). CryoTEM analysis revealed swelling and rupture of EMNVs-Lipo in acidic pH (
Figure 6B). To further test rupture of EMNVs-Lipo, we loaded EMNVs and EMNVs-Lipo with a fluorescent protein mCherry, and measured values of mCherry fluorescence using a native PAGE (
Figure 6C, D). Using this test, if NPs are not ruptured, mCherry signal would remain in the wells of the gel as intact NPs do not run in the gel due to very high molecular weight. In contrast, ruptured NPs would have released luminal mCherry protein which can run on the gel at a molecular weight of 35-55 kDa. When such NPs were run on PAGE, mCherry was still detected at both pH=7.4 and pH=4.0, indicating that NPs per se release mCherry in these conditions. However, at pH=7.4 substantial amounts of mCherry remain within NPs and stay at a weigh of >250 kDa. Exposure of either type of NPs to acidic pH releases virtually all mCherry protein trapped in NPs.
Incubating EMNVs for 15 min at acidic pH does not change mCherry release, but longer incubation for 60 min significantly increases mCherry release (
Figure 6C,D). At the same time, EMNVs-Lipo are ruptured already during 15 min-long incubation at pH=4.0 with a dramatic increase in mCherry fluorescence. Notably, it appears that EMNVs-Lipo are ruptured at a very short period of time, as longer incubation in acidic pH does not further increase mCherry release (
Figure 6C,D).
These data indicate that EMNVs are ruptured in acidic pH during incubation at pH=4.0 for 60 min, but less pronouncedly during incubation for 15 min. At the same time, EMNVs-Lipo are all ruptured during 15-min incubation. Overall, it points at higher ability of hybrid NPs for executing proton sponge mechanism of endolysosomal escape. By increasing the binding of protons and enhancing water ingress, the size of NPs is augmented, leading to NP rupture and subsequent release of proteins.
3.5. EMNVs Escape Endolysosomal Compartment More Efficiently than Hybrid EMNVs-Lipo
The above experiments demonstrated how BNPs and hybrid NPs behave in acidic pH environment corresponding to different endolysosomal compartments, revealing that EMNVs and hybrid NPs could be disrupted releasing their cargo in highly acidic conditions. Next, it was important to understand whether these properties would provide better endolysosomal escape of NPs in human cells. To test this, we stained endolysosomal compartment in human HepG2 cells with Lysotracker dye and loaded EMNVs and hybrid EMNVs-Lipo with mCherry protein. In 3 hours after adding mCherry-loaded NPs to HepG2 cells, NPs were washed out, and HepG2 in FluoroBright complete medium were visualized for the next 36 hours. Fluorescent time-lapse microscopy demonstrated that EMNVs are markedly more efficient in avoiding endolysosomal compartment compared to hybrid NPs (
Figure 7A–C). Notably, from the first timepoint, EMNVs were mostly not colocalized with endolysomal compartment, and this colocalization efficiency had not changed over time (
Figure 7D–G), pointing at preferential avoidance of endolysosomal organelles. At the same time, analysis of hybrid NPs showed endosomal escape during analysis, as colocalization of hybrid NPs decreased by the time endpoint (
Figure 7D–G), indicating efficient escape from endolysosomal compartment which is consistent with their behavior in acidic pH. Similarly, hybrid NPs markedly increased their escape when double amount of NPs was added to HepG2 cells (
Figure 7D–G) that supposedly correspond to better escape by proton sponge mechanism.
4. Discussion
BNPs are perspective delivery vehicles with unique characteristics of biocompatibility, low to no immune response and reduced clearance by macrophages, safety, functionalization properties and ability to cross biological barriers [
37]. EVs have already been used to deliver therapeutic RNA, gene editing CRISPR/Cas complexes, small molecules, plasmid DNA etc. [
38,
39,
40]. EVs are under clinical investigation for therapy of autoimmune diseases, in regenerative medicine etc [
3,
41,
42]. However, EVs are hard to manufacture, their production is fraught with low yields of NPs, high heterogeneity, complex isolation, purification and characterization making medical-grade EVs production process to hardly meet the GMP standards, while skyrocketing the costs [
12]. The field of EMNVs and NGs is relatively new, but is rapidly gaining its ground in novel drug nanoformulations. EMNVs/NGs retain the advantages of EVs, but have a simple and straightforward manufacturing pipeline ensuring yields of NPs exceeding hundreds to thousands of that of EVs [
12,
43].
BNPs reportedly can fuse with plasmalemma and endosomal membranes releasing cargo directly into the cytoplasm, but the major route of internalization occurs via multiple endocytic pathways, mostly endocytosis [
21]. The fate of endocytosed entities depends entirely on whether they escape degradation in endolysosomal pathway or undergo decay by lysosomal enzymes in acidic environment [
44]. To date, natural mechanisms of endolysosomal escape of biological NPs are poorly investigated. There are several putative mechanisms, including (1) fusion of biological NPs with endo/lysosomal membranes, (2) proton sponge mechanism, (3) swelling of pH-sensitive NPs and (4) destabilization of endo/lysosomal membranes [
45]. Incorporation of cationic lipids or polymers enriched in amine groups induces protonation of NPs and endo/lysosomal escape via the proton sponge effect, associated with counterions of Cl
- and influx of water. Increasing salt concentration creates osmotic pressure that swells and ruptures endosomes with a subsequent release of their contents [
46,
47].
Interestingly, previous studies did not attempt to analyze the behavior of biological and hybrid NPs in acidic conditions upon interaction with acidic environment or during short-term incubation. Instead, several studies focused on the effects of different pH on the storage of EVs[
48]. In our study, for the first time we directly compared interaction of all major types of biological and hybrid NPs with acidic solutions, demonstrating their protonation and swelling evidenced by moderate increase in the mean size of NPs (
Figure 3,
Figure 4 and
Figure 5). EMNVs were more prone to protonation and swelling compared to EVs and NGs. This observation suggests another mechanism of increased cargo delivery by EMNVs shown in previous studies [
30]. Incubation of NPs in acidic pH conditions corresponding to early and late endosomes and lysosomes demonstrated that quantities of hybrid NPs are markedly reduced, suggesting that hybrid NPs are effectively ruptured in conditions of late endosomes and lysosomes (
Figure 6). This was further confirmed by native PAGE with mCherry-loaded EMNVs and EMNVs-Lipo which demonstrated that EMNVs-Lipo are rapidly ruptured at pH=4.0 releasing mCherry protein, whereas EMNVs per se are effectively ruptured only after incubation at pH=4.0 for 1 hour. These demonstrate that fusion of biological NPs with liposomes markedly increases their propensity for executing proton sponge effect and releasing vesicular cargo into the cytoplasm. At the same time, generating hybrid NPs from EMNVs markedly changes their internalization route, as EMNVs per se mostly avoid endolysosomal compartment as evidenced by timelapse fluorescent analysis (
Figure 7), while hybrid EMNVs fused with liposomes enter endolysosomal compartment and escape it over the observation period from 6 to 36 hours. This suggests that (1) proton sponge effect plays a minor role in endolysosomal escape of EMNVs, but not hybrid EMNVs, and (2) direct fusion may represent the predominant mechanism by which biological EMNVs avoid endolysosomal compartment.
5. Conclusions
EMNVs are more susceptible to protonation and swelling as compared to EVs and NGs. Fabrication of hybrid NPs composed of biological NPs and liposomes, enhances their abilities to execute proton sponge mechanism of endolysosomal escape. EMNVs predominantly avoid endolysosomal compartment, whereas hybrid EMNVs-Lipo escape it, likely due to proton sponge
Supplementary Materials
The following are available online at the website of this paper posted on Preprints.org, Figure S1: title, Table S1: title, Video S1: title.
Author Contributions
For research articles with several authors, a short paragraph specifying their individual contributions must be provided. The following statements should be used “Conceptualization, X.X. and Y.Y.; methodology, X.X.; software, X.X.; validation, X.X., Y.Y. and Z.Z.; formal analysis, X.X.; investigation, X.X.; resources, X.X.; data curation, X.X.; writing—original draft preparation, X.X.; writing—review and editing, X.X.; visualization, X.X.; supervision, X.X.; project administration, X.X.; funding acquisition, Y.Y. All authors have read and agreed to the published version of the manuscript.” Please turn to the CRediT taxonomy for the term explanation. Authorship must be limited to those who have contributed substantially to the work reported.
Funding
This research was funded by RSF grant № 21-75-30020. Z-potential measurements were supported by the Ministry of Science and Higher Education of Russia no. 075-01551-23-00 (FSSF-2023-0006) (Vadim S. Pokrovsky). CryoTEM was performed within the state assignment of NRC “Kurchatov Institute”, protein-lipid characterization was supported by Academic Leadership Program Priority 2030 (Sechenov University).
Data Availability Statement
We encourage all authors of articles published in MDPI journals to share their research data. In this section, please provide details regarding where data supporting reported results can be found, including links to publicly archived datasets analyzed or generated during the study. Where no new data were created, or where data is unavailable due to privacy or ethical restrictions, a statement is still required. Suggested Data Availability Statements are available in section “MDPI Research Data Policies” at
https://www.mdpi.com/ethics.
Acknowledgments
In this section, you can acknowledge any support given which is not covered by the author contribution or funding sections. This may include administrative and technical support, or donations in kind (e.g., materials used for experiments).
Conflicts of Interest
Declare conflicts of interest or state “The authors declare no conflict of interest.” Authors must identify and declare any personal circumstances or interest that may be perceived as inappropriately influencing the representation or interpretation of reported research results. Any role of the funders in the design of the study; in the collection, analyses or interpretation of data; in the writing of the manuscript; or in the decision to publish the results must be declared in this section. If there is no role, please state “The funders had no role in the design of the study; in the collection, analyses, or interpretation of data; in the writing of the manuscript; or in the decision to publish the results”.
References
- Parodi, A.; Kolesova, E.P.; Voronina, M.V.; Frolova, A.S.; Kostyushev, D.; Trushina, D.B.; et al. Anticancer Nanotherapeutics in Clinical Trials: The Work behind Clinical Translation of Nanomedicine. Int. J. Mol. Sci. 2022, 23, 13368. [Google Scholar] [CrossRef] [PubMed]
- Rodríguez, F.; Caruana, P.; De la Fuente, N.; Español, P.; Gamez, M.; Balart, J.; et al. Nano-based approved pharmaceuticals for cancer treatment: Present and future challenges. Biomolecules 2022, 12, 784. [Google Scholar] [CrossRef]
- Parodi, A.; Buzaeva, P.; Nigovora, D.; Baldin, A.; Kostyushev, D.; Chulanov, V.; et al. Nanomedicine for increasing the oral bioavailability of cancer treatments. J. Nanobiotechnology 2021, 19, 1–19. [Google Scholar] [CrossRef] [PubMed]
- Rao, D.; Huang, D.; Sang, C.; Zhong, T.; Zhang, Z.; Tang, Z. Advances in Mesenchymal Stem Cell-Derived Exosomes as Drug Delivery Vehicles. Front. Bioeng. Biotechnol. 2022, 9, 1–10. [Google Scholar] [CrossRef]
- Kostyushev, D.; Kostyusheva, A.; Brezgin, S.; Smirnov, V.; Volchkova, E.; Lukashev, A.; et al. Gene Editing by Extracellular Vesicles. Int. J. Mol. Sci. 2020, 21, 7362. [Google Scholar] [CrossRef]
- Doyle, L.M. and Wang, M.Z. Overview of Extracellular Vesicles, Their Origin, Composition, Purpose, and Methods for Exosome Isolation and Analysis. Cells.
- Walker, S.; Busatto, S.; Pham, A.; Tian, M.; Suh, A.; Carson, K.; et al. Extracellular vesicle-based drug delivery systems for cancer treatment. Theranostics 2019, 9, 8001. [Google Scholar] [CrossRef]
- Shen, S.; Xie, Z.; Cai, D.; Yu, X.; Zhang, H.; Kim, E.S.; et al. Biogenesis and molecular characteristics of serum hepatitis B virus RNA. PLoS Pathog. 2020, 16, e1008945. [Google Scholar] [CrossRef] [PubMed]
- Phillips, W.; Willms, E. and Hill, A.F. Understanding extracellular vesicle and nanoparticle heterogeneity: Novel methods and considerations. Proteomics. 2021, 21, 1–16. [Google Scholar] [CrossRef] [PubMed]
- Yang, B.; Chen, Y. and Shi, J. Exosome Biochemistry and Advanced Nanotechnology for Next-Generation Theranostic Platforms. Adv. Mater. 2019, 31, 1–33. [Google Scholar] [CrossRef]
- Harding, C. and Stahl, P. Transferrin recycling in reticulocytes: pH and iron are important determinants of ligand binding and processing. Biochem. Biophys. Res. Commun. 1983, 113, 650–658. [Google Scholar] [CrossRef]
- Brezgin, S.; Parodi, A.; Kostyusheva, A.; Ponomareva, N.; Lukashev, A.; Sokolova, D.; et al. Technological aspects of manufacturing and analytical control of biological nanoparticles. Biotechnol. Adv. 2023, 2023, 108122. [Google Scholar] [CrossRef] [PubMed]
- Patel, G.K.; Khan, M.A.; Zubair, H. and Srivastava, S.K. Comparative analysis of exosome isolation methods using culture supernatant for optimum yield, purity and downstream applications. 2019. [Google Scholar] [CrossRef]
- Wu, J.-Y.; Ji, A.-L.; Wang, Z.; Qiang, G.-H.; Qu, Z.; Wu, J.-H.; et al. Exosome-Mimetic Nanovesicles from Hepatocytes promote hepatocyte proliferation in vitro and liver regeneration in vivo. Sci. Rep. 2018, 8, 1–11. [Google Scholar] [CrossRef] [PubMed]
- Kaneti, L.; Bronshtein, T.; Malkah Dayan, N.; Kovregina, I.; Letko Khait, N.; Lupu-Haber, Y.; et al. Nanoghosts as a novel natural nonviral gene delivery platform safely targeting multiple cancers. Nano Lett. 2016, 16, 1574–1582. [Google Scholar] [CrossRef] [PubMed]
- D’Atri, D.; Zerrillo, L.; Garcia, J.; Oieni, J.; Lupu-Haber, Y.; Schomann, T.; et al. Nanoghosts: Mesenchymal Stem cells derived nanoparticles as a unique approach for cartilage regeneration. J. Control. Release 2021, 337, 472–481. [Google Scholar] [CrossRef] [PubMed]
- Ester, N.; Furman, T.; Haber, Y.L.; Bronshtein, T.; Letko, N.; Weinstein, E.; et al. Reconstructed Stem Cell Nano-Ghosts: a Natural Tumor. 2013.
- Sato, Y.T.; Umezaki, K.; Sawada, S.; Mukai, S.; Sasaki, Y.; Harada, N.; et al. Engineering hybrid exosomes by membrane fusion with liposomes. Nat. Publ. Gr. 2016, 1–11. [Google Scholar] [CrossRef]
- Prada, I. and Meldolesi, J. Binding and Fusion of Extracellular Vesicles to the Plasma Membrane of Their Cell Targets. Int. J. Mol. Sci. 2016, 17, 1296. [Google Scholar] [CrossRef] [PubMed]
- Gurung, S.; Perocheau, D.; Touramanidou, L. and Baruteau, J. The exosome journey: from biogenesis to uptake and intracellular signalling. Cell Commun. Signal. 2021, 19, 47. [Google Scholar] [CrossRef] [PubMed]
- Martens, T.F.; Remaut, K.; Demeester, J.; Smedt, S.C. De and Braeckmans, K. Intracellular delivery of nanomaterials : How to catch endosomal escape in the act. Nano Today 2014, 9, 344–364. [Google Scholar] [CrossRef]
- Buratta, S.; Tancini, B.; Sagini, K.; Delo, F.; Chiaradia, E.; Urbanelli, L.; et al. Lysosomal Exocytosis, Exosome Release and Secretory Autophagy : The Autophagic- and Endo-Lysosomal Systems Go Extracellular. Int. J. Mol. Sci. 2020, 21, 2576. [Google Scholar] [CrossRef]
- Zeng, J.; Shirihai, O.S.; Grinstaff, M.W.; Haven, N.; Angeles, L.; Angeles, L. Modulating lysosomal pH: a molecular and nanoscale materials design perspective. J Life Sci 2021, 2, 25–37. [Google Scholar] [CrossRef]
- Somiya, M. Where does the cargo go?: Solutions to provide experimental support for the “ extracellular vesicle cargo transfer hypothesis.” J. Cell Commun. Signal. 2020, 14, 135–146. [Google Scholar] [CrossRef] [PubMed]
- Heath, N.; Grant, L.; De Oliveira, T.M.; Rowlinson, R.; Osteikoetxea, X.; Dekker, N.; et al. Rapid isolation and enrichment of extracellular vesicle preparations using anion exchange chromatography. Sci. Rep. 2018, 8, 1–12. [Google Scholar]
- Kornilov, R.; Puhka, M.; Mannerström, B.; Hiidenmaa, H.; Peltoniemi, H.; Siljander, P.; et al. Efficient ultrafiltration-based protocol to deplete extracellular vesicles from fetal bovine serum. J. Extracell. vesicles 2018, 7, 1422674. [Google Scholar] [CrossRef] [PubMed]
- Osteikoetxea, X.; Balogh, A.; Szabó-Taylor, K.; Németh, A.; Szabó, T.G.; Pálóczi, K.; et al. Improved characterization of EV preparations based on protein to lipid ratio and lipid properties. PLoS One 2015, 10, e0121184. [Google Scholar] [CrossRef] [PubMed]
- Silachev, D.N.; Goryunov, K.V.; Shpilyuk, M.A.; Beznoschenko, O.S.; Morozova, N.Y.; Kraevaya, E.E.; et al. Effect of MSCs and MSC-Derived Extracellular Vesicles on Human Blood Coagulation. Cells 2019, 8, 258. [Google Scholar] [CrossRef] [PubMed]
- Witwer, K.W.; Goberdhan, D.C.I.; O’Driscoll, L.; Théry, C.; Welsh, J.A.; Blenkiron, C.; et al. Updating MISEV: Evolving the minimal requirements for studies of extracellular vesicles. J. Extracell. Vesicles 2021. [Google Scholar] [CrossRef] [PubMed]
- Liang, Y.; Xu, X.; Xu, L.; Iqbal, Z.; Ouyang, K.; Zhang, H.; et al. Chondrocyte-specific genomic editing enabled by hybrid exosomes for osteoarthritis treatment. Theranostics 2022, 12, 4866. [Google Scholar] [CrossRef] [PubMed]
- Xu, X.; Xu, L.; Wen, C.; Xia, J.; Zhang, Y.; Liang, Y. Programming assembly of biomimetic exosomes: An emerging theranostic nanomedicine platform. Mater. Today Bio 2023, 2023, 100760. [Google Scholar] [CrossRef] [PubMed]
- Li, L.; He, D.; Guo, Q.; Zhang, Z.; Ru, D.; Wang, L.; et al. Exosome-liposome hybrid nanoparticle codelivery of TP and miR497 conspicuously overcomes chemoresistant ovarian cancer. J. Nanobiotechnology 2022, 20, 50. [Google Scholar] [CrossRef]
- Wang, F.; Ullah, A.; Fan, X.; Xu, Z.; Zong, R.; Wang, X.; et al. Delivery of nanoparticle antigens to antigen-presenting cells: from extracellular specific targeting to intracellular responsive presentation. J. Control. Release 2021, 333, 107–128. [Google Scholar] [CrossRef]
- Yang, M.M.; Yarragudi, S.B.; Jamieson, S.M.F.; Tang, M.; Wilson, W.R.; Wu, Z. Calcium Enabled Remote Loading of a Weak Acid Into pH-sensitive Liposomes and Augmented Cytosolic Delivery to Cancer Cells via the Proton Sponge Effect. Pharm. Res. 2022, 39, 1181–1195. [Google Scholar] [CrossRef] [PubMed]
- Yan, Y.; Ding, H. pH-responsive nanoparticles for cancer immunotherapy: a brief review. Nanomaterials 2020, 10, 1613. [Google Scholar] [CrossRef] [PubMed]
- Wang, C.; Zhao, T.; Li, Y.; Huang, G.; White, M.A.; Gao, J. Investigation of endosome and lysosome biology by ultra pH-sensitive nanoprobes. Adv. Drug Deliv. Rev. 2017, 113, 87–96. [Google Scholar] [CrossRef] [PubMed]
- Batrakova, E.V.; Kim, M.S.; Hill, C. Using exosomes, naturally-equipped nanocarriers, for drug delivery. J Control Release 2016, 396–405. [Google Scholar] [CrossRef] [PubMed]
- Lin, Y.; Wu, J.; Gu, W.; Huang, Y.; Tong, Z.; Huang, L.; et al. Exosome-Liposome Hybrid Nanoparticles Deliver CRISPR/Cas9 System in MSCs. Adv. Sci. Weinheim, Baden-Wurttemberg, Ger. 2018, 5, 1700611. [Google Scholar] [CrossRef] [PubMed]
- Evers, M.J.W.; Van De Wakker, S.I.; De Groot, E.M.; De Jong, O.G.; Gitz-françois, J.J.J.; Seinen, C.S.; et al. Functional siRNA Delivery by Extracellular Vesicle – Liposome Hybrid Nanoparticles. Adv. Healthc. Mater. 2021, 11, 1–13. [Google Scholar] [CrossRef]
- Brezgin, S.; Kostyusheva, A.; Ponomareva, N.; Bayurova, E.; Kondrashova, A.; Frolova, A.; et al. 2023.
- Borodina, T.; Kostyushev, D.; Zamyatnin Jr, A.A.; Parodi, A. Nanomedicine for treating diabetic retinopathy vascular degeneration. Int. J. Transl. Med. 2021, 1, 306–322. [Google Scholar] [CrossRef]
- Parodi, A.; Kostyushev, D.; Brezgin, S.; Kostyusheva, A.; Borodina, T.; Akasov, R.; et al. Biomimetic approaches for targeting tumor-promoting inflammation. In Seminars in Cancer Biology 2022, pp.
- Chng, W.H.; Muthuramalingam, R.P.K.; Lou, C.K.L.; New, S.; Neupane, Y.R.; Lee, C.K.; et al. Extracellular Vesicles and Their Mimetics: A Comparative Study of Their Pharmacological Activities and Immunogenicity Profiles. Pharmaceutics 2023, 15, 1290. [Google Scholar] [CrossRef] [PubMed]
- Patel, S.; Kim, J.; Herrera, M.; Mukherjee, A.; Kabanov, A.V.; Sahay, G. Brief update on endocytosis of nanomedicines. Adv. Drug Deliv. Rev. 2019, 144, 90–111. [Google Scholar] [CrossRef]
- Smith, S.A.; Selby, L.I.; Johnston, A.P.R.; Such, G.K. The endosomal escape of nanoparticles: toward more efficient cellular delivery. Bioconjug. Chem. 2018, 30, 263–272. [Google Scholar] [CrossRef]
- Wojnilowicz, M.; Glab, A.; Bertucci, A.; Caruso, F. and Cavalieri, F. Super-resolution Imaging of Proton Sponge-Triggered Rupture of Endosomes and Cytosolic Release of Small Interfering RNA. ACS Nano 2019, 13, 187–202. [Google Scholar] [CrossRef] [PubMed]
- Qiu, C.; Xia, F.; Zhang, J.; Shi, Q.; Meng, Y.; Wang, C.; et al. Advanced Strategies for Overcoming Endosomal/Lysosomal Barrier in Nanodrug Delivery. Res. (Washington, D.C.) 2023, 6, 148. [Google Scholar] [CrossRef] [PubMed]
- Lee, M.; Ban, J.-J.; Im, W.; Kim, M. Influence of storage condition on exosome recovery. Biotechnol. Bioprocess Eng. 2016, 21, 299–304. [Google Scholar] [CrossRef]
Figure 1.
Characterization of NPs. Cryo-TEM images of (A) EVs, (B) NGs and (C) EMNVs. Nanoparticle tracking analysis of NPs: (D) EVs, (E) NGs and (F) EMNVs.
Figure 1.
Characterization of NPs. Cryo-TEM images of (A) EVs, (B) NGs and (C) EMNVs. Nanoparticle tracking analysis of NPs: (D) EVs, (E) NGs and (F) EMNVs.
Figure 2.
Characterization of hybrid NPs. Cryo-TEM images of (A) EVs-Lipo, (B) NGs-Lipo and (C) EMNVs-Lipo. Nanoparticle tracking analysis of NPs: (D) EVs-Lipo, (E) NGs-Lipo and (F) EMNVs-Lipo. Lipid-to-protein ratio measured for (G) EVs and EVs-Lipo, (H) NGs and NGs-Lipo and (I) EMNVs and EMNVs-Lipo. *p<0.05, **p < 0.01. ns – non significant.
Figure 2.
Characterization of hybrid NPs. Cryo-TEM images of (A) EVs-Lipo, (B) NGs-Lipo and (C) EMNVs-Lipo. Nanoparticle tracking analysis of NPs: (D) EVs-Lipo, (E) NGs-Lipo and (F) EMNVs-Lipo. Lipid-to-protein ratio measured for (G) EVs and EVs-Lipo, (H) NGs and NGs-Lipo and (I) EMNVs and EMNVs-Lipo. *p<0.05, **p < 0.01. ns – non significant.
Figure 3.
Dynamic light scattering analysis of NPs/NPs-Lipo at pH 7.4 and pH 4.0. Ζ-potential of (A) EVs/EVs-Lipo, (B) NGs/NGs-Lipo and (C) EMNVs/EMNVs-Lipo. **p < 0.01, ***p < 0.001, ****p < 0.0001, ns—not significant.
Figure 3.
Dynamic light scattering analysis of NPs/NPs-Lipo at pH 7.4 and pH 4.0. Ζ-potential of (A) EVs/EVs-Lipo, (B) NGs/NGs-Lipo and (C) EMNVs/EMNVs-Lipo. **p < 0.01, ***p < 0.001, ****p < 0.0001, ns—not significant.
Figure 4.
Dynamic light scattering analysis at pH 7.4 and pH 4.0. (A-C) mean diameter and (D-F) size distribution of biological and hybrid NPs. **p < 0.01, ***p < 0.001, ****p < 0.0001, ns — not significant.
Figure 4.
Dynamic light scattering analysis at pH 7.4 and pH 4.0. (A-C) mean diameter and (D-F) size distribution of biological and hybrid NPs. **p < 0.01, ***p < 0.001, ****p < 0.0001, ns — not significant.
Figure 5.
Average size and Z-potential of EMNVs/EMNVs-Lipo at different pH. (A) NTA of EMNVs, (B) NTA of EMNVs-Lipo, (C) DLS of EMNVs, (D) DLS of EMNVs-Lipo. * p < 0.05, ** p < 0.01, *** p < 0.001, **** p < 0.0001.
Figure 5.
Average size and Z-potential of EMNVs/EMNVs-Lipo at different pH. (A) NTA of EMNVs, (B) NTA of EMNVs-Lipo, (C) DLS of EMNVs, (D) DLS of EMNVs-Lipo. * p < 0.05, ** p < 0.01, *** p < 0.001, **** p < 0.0001.
Figure 6.
Rupture and release of vesicular cargo from EMNVs and EMNVs-Lipo. (A) Nanoparticle tracking analysis of EMNVs and EMNVs-Lipo incubated at pH 4.0 (red lines) and pH 7.4 (dark blue lines) for 15 min. (B) CryoTEM images of EMNVs and EMNVs-Lipo after incubation at different pH for 15 min. (C) Native PAGE of EMNVs and EMNVs-Lipo containing mCherry protein at pH 4.6 and pH 7.4 after incubation for 15 and 60 minutes and (D) respective values. * p < 0.05, ** p < 0.01, *** p < 0.001, ns — not significant.
Figure 6.
Rupture and release of vesicular cargo from EMNVs and EMNVs-Lipo. (A) Nanoparticle tracking analysis of EMNVs and EMNVs-Lipo incubated at pH 4.0 (red lines) and pH 7.4 (dark blue lines) for 15 min. (B) CryoTEM images of EMNVs and EMNVs-Lipo after incubation at different pH for 15 min. (C) Native PAGE of EMNVs and EMNVs-Lipo containing mCherry protein at pH 4.6 and pH 7.4 after incubation for 15 and 60 minutes and (D) respective values. * p < 0.05, ** p < 0.01, *** p < 0.001, ns — not significant.
Figure 7.
Endolysosomal escape of EMNVs and hybrid EMNVs-Lipo. HepG2 cells were stained with LysoTracker Green DND26 (green) and treated with mCherry-loaded EMNVs or EMNVs-Lipo (red). Efficiency of endolysosomal escape was measured as the percentage of mCherry signal that does not colocalize with green signal. (A) Percentage of mCherry-loaded NPs escaping endolysosomal compartment presented as mean values for 8 images of at least 600 cells. (B) Colocalization analysis of mCherry/LysoTracker with EMNVs and EMNVs-Lipo. (C) Representative fluorescence images of HepG2 cells. Percentage of mCherry-loaded EMNVs or EMNVs-Lipo escaping endolysosomal compartment at 6 hours and 36 hours after NPs treatment adding (D) 1× or (E) 2× concentration of NPs. (F) Change in endosomal escape of 1× or 2× concentration of NPs presented as difference in cytoplasmic mCherry at 36 vs 6 hours. (G) Change in endosomal escape at 6 hours and 36 hours after adding NPs presented as difference in cytoplasmic mCherry at 1× or 2× concentrations. **p<0.01, ***p<0.001, **** p < 0.0001.
Figure 7.
Endolysosomal escape of EMNVs and hybrid EMNVs-Lipo. HepG2 cells were stained with LysoTracker Green DND26 (green) and treated with mCherry-loaded EMNVs or EMNVs-Lipo (red). Efficiency of endolysosomal escape was measured as the percentage of mCherry signal that does not colocalize with green signal. (A) Percentage of mCherry-loaded NPs escaping endolysosomal compartment presented as mean values for 8 images of at least 600 cells. (B) Colocalization analysis of mCherry/LysoTracker with EMNVs and EMNVs-Lipo. (C) Representative fluorescence images of HepG2 cells. Percentage of mCherry-loaded EMNVs or EMNVs-Lipo escaping endolysosomal compartment at 6 hours and 36 hours after NPs treatment adding (D) 1× or (E) 2× concentration of NPs. (F) Change in endosomal escape of 1× or 2× concentration of NPs presented as difference in cytoplasmic mCherry at 36 vs 6 hours. (G) Change in endosomal escape at 6 hours and 36 hours after adding NPs presented as difference in cytoplasmic mCherry at 1× or 2× concentrations. **p<0.01, ***p<0.001, **** p < 0.0001.

|
Disclaimer/Publisher’s Note: The statements, opinions and data contained in all publications are solely those of the individual author(s) and contributor(s) and not of MDPI and/or the editor(s). MDPI and/or the editor(s) disclaim responsibility for any injury to people or property resulting from any ideas, methods, instructions or products referred to in the content. |
© 2024 by the authors. Licensee MDPI, Basel, Switzerland. This article is an open access article distributed under the terms and conditions of the Creative Commons Attribution (CC BY) license (http://creativecommons.org/licenses/by/4.0/).