Submitted:
15 April 2024
Posted:
16 April 2024
Read the latest preprint version here
Abstract
Keywords:
1. Introduction
2. Related Work
2.1. Blockchain Technology
2.2. Devices for Data Acquisition
2.3. Applications in the Supply Chain
3. Methodology and Materials
- Manual control
- 2.
- Semi-manual control

- 3.
- Automatic control

| Factors | Manual | Semi-manual | Automatic |
|---|---|---|---|
| Operation cost | Low | Medium | High |
| Human intervention | High | Medium | Low |
| Technology dependence | Low | Medium | High |
| Data Sharing | Low | Medium | High |
- lack of access to technology,
- motivation to use new technologies,
- insufficient financial resources to upgrade equipment or technology,
- ignorance and mistrust of new technologies,
- lack of transport standards.
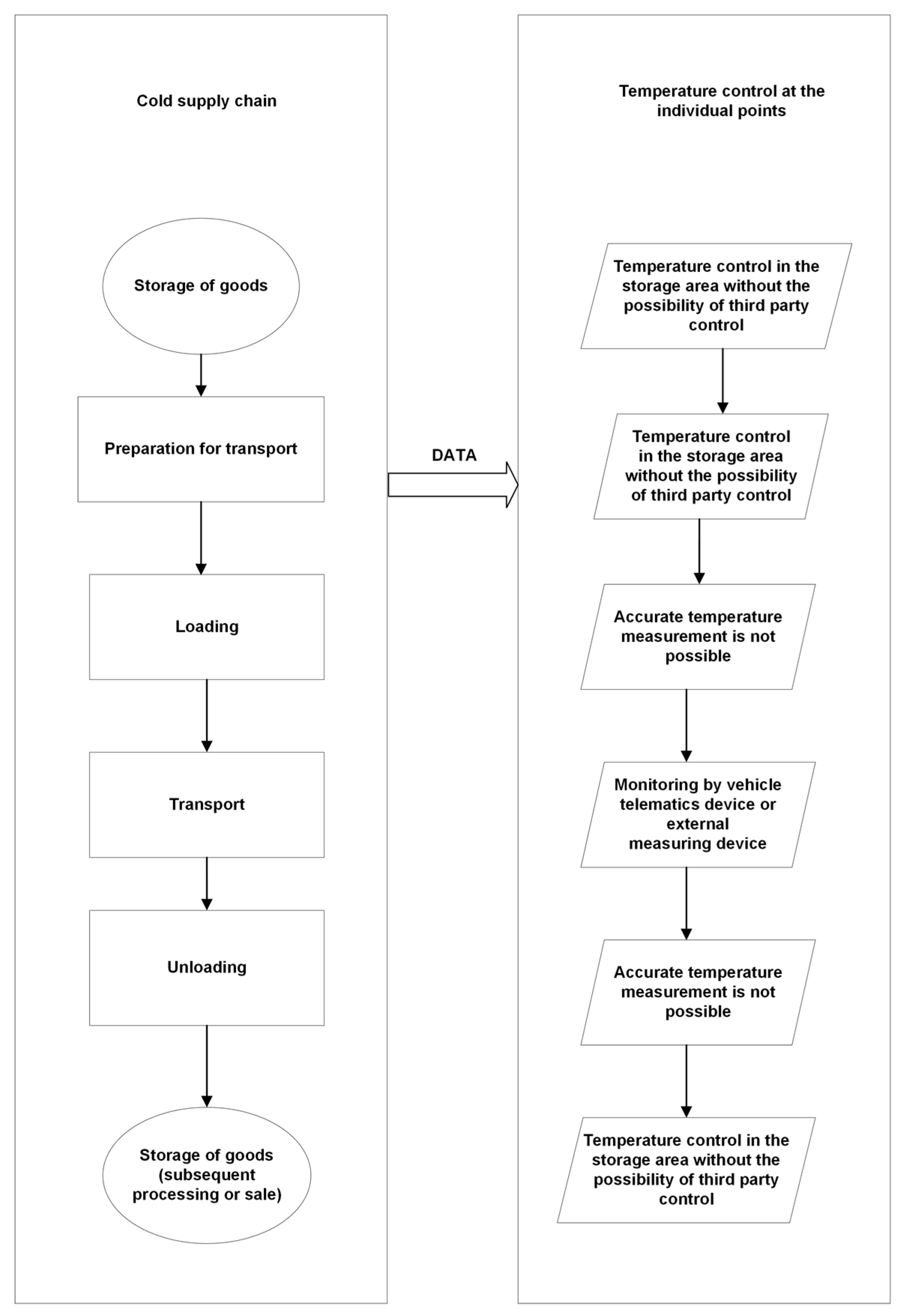
4. Case study: Measurement of the Temperature of a Vehicle Intended for the Transport of Temperature-Sensitive Good

- lack of verification of transport conditions,
- the level of objectivity,
- insufficient technological equipment,
- Processing is based only on traditional procedures and minimum legislative requirements.
- Legal requirements set by standards, regulations, etc., for the transportation of temperature-sensitive goods.
- Standards for entry devices and communication gateways that certify entries, considering the level of control available between the different stakeholders. Insufficient technological equipment should also be considered.
- Standards for secure verification in a distributed ledger, such as blockchain platforms and similar systems.
- Establishing process logic and collaboration within the supply chain to ensure effective communication and coordination among the various stakeholders involved.
- the client app submits the smart contract/transaction,
- the main net node is checking the necessary information,
- the node provides information to the network,
- the network determines the order and consensus time-stamp of the event,
- the node produces a transaction record that includes a payload, topic, and order,
- the mirror node listens for records,
- the mirror node or nodes analyses transaction details,
- the client app communicates with the mirror node to execute the transaction.
- Account Id: 0.0.3994950
- fileCreateTxId: 0.0.3591751@1712681776.049011113
- localFileContents: The required temperature during transport was 5.2 Celsius. This is to the requirements.
- networkFileContents: The required temperature during transport was 5.2 Celsius. This is to the requirements.
5. Discussion and Further Work
- Transformation and adaptation to market needs,
- Modernising the fleet,
- Testing new equipment,
- Introducing the new approach to meet the industry criteria,
- Provide feedback to supply chain consortia to enable efficient data verification.
6. Conclusion
Author Contributions
Institutional Review Board Statement
Informed Consent Statement
Data Availability Statement
Conflicts of Interest
References
- Caradonna, T. Blockchain and society. Informatik Spektrum 2020, volume 43, 40–52. [CrossRef]
- Cunha, P. R. da; Soja, P.; Themistocleous, M. Blockchain for development: a guiding framework. Information Technology for Development 2021, volume 27(3), 417–438. [CrossRef]
- Xiao, L.; Xu, X.; Xue, W. Blockchain mania without bitcoins: evidence from the chinese stock market. Research in International Business and Finance 2024, vol. 67, 102141. [CrossRef]
- Rehman, M. H., Salah, K., Damiani, E., Svetinovic, D. Trust in blockchain cryptocurrency ecosystem. IEEE Transactions on Engineering Management 2019, vol. 67, no. 4, pp. 1196-1212, Nov. 2020. [CrossRef]
- Schär, F. Decentralised finance: On blockchain-and smart contract-based financial markets. FRB of St. Louis Review. 2021, Vol. 103. [CrossRef]
- Tasatanattakool, P.; Techapanupreeda, C. Blockchain: Challenges and applications. In 2018 International Conference on Information Networking (ICOIN), Chiang Mai, Thailand, Jan. 10 2018 to Jan. 12, (pp. 473-475). IEEE. [CrossRef]
- Lesavre, L.; Varin, P.; Yaga, D. (2020). Blockchain networks: Token design and management overview (No. NIST Internal or Interagency Report (NISTIR) 8301 (Withdrawn)). National Institute of Standards and Technology.
- MIRAZ MM Blockchain of Things (BCoT): The Fusion of Blockchain and IoT Technologies. In: Advanced Applications of Blockchain Technology, Studies in Big Data 2020. Kim, S., Deka, GC (Eds.); Publisher: Springer Singapore, Singapore, 2020; pp 141-159. [CrossRef]
- Chen, Y.; Lu, Y.; Bulysheva, L.; Kataev, M.Yu.,. Applications of Blockchain in Industry 4.0: a Review. Inf Syst Front. 2022 . [CrossRef]
- Laroiya, C.; Saxena, D.; Komalavalli, C.. Chapter 9 - Applications of Blockchain Technology, In: Handbook of Research on Blockchain Technology, Krishnan, S., Balas, V.E., Julie, E.G., Robinson, Y.H., Balaji, S., Kumar, R. (Eds.), Publisher: Academic Press, Cambridge, Massachusetts, USA, 2020; pp. 213–243. [CrossRef]
- Krichen, M.; Ammi, M.; Mihoub, A.; Almutiq, M., Blockchain for Modern Applications: A Survey. Sensors 2022, Volume 5274. [CrossRef]
- Sunny, F. A.; Hajek, P.; Munk, M.; Abedin, M. Z.; Satu, M. S.; Efat, M. I. A. & Islam, M. J. A systematic review of blockchain applications. IEEE Access 2022, vol. 10, pp. 59155-59177. [CrossRef]
- Bao, J., He, D., Luo, M., & Choo, K. K. R. A survey of blockchain applications in the energy sector. IEEE Systems Journal 2020, Volume 15(3), pp. 3370-3381. [CrossRef]
- Tse, D.; Zhang, B.; Yang, Y.; Cheng, C.; & Mu, H. Blockchain application in food supply information security. In 2017 IEEE international conference on industrial engineering and engineering management (IEEM), Singapore, Date of Conference: 10-13 December 2017, pp. 1357-1361. Publisher: IEEE. [CrossRef]
- Bandara, E., Liang, X., Foytik, P., Shetty, S., Mukkamala, R., Rahman, A., … & Ng, W. K. Lightweight, geo-scalable deterministic blockchain design for 5g networks sliced applications with hierarchical cft/bft consensus groups, ipfs and novel hardware design. Internet of Things 2024, volume 25, 101077. [CrossRef]
- Lin I.CH.; Liao, T.CH. A Survey of Blockchain Security Issues and Challenges. International Journal of Network Security 2017, volume 19. [CrossRef]
- Nakamoto, S., Bitcoin: A Peer-to-Peer Electronic Cash System. Blockchain.org (accessed on 12 march 2024).
- Risius, M.; Spohrer, K.. A Blockchain Research Framework. Bus Inf Syst Eng 2017, Volume 59, pp. 385–409. [CrossRef]
- Komalavalli, C.;Saxena, D.; Laroiya, C. Chapter 14 - Overview of Blockchain Technology Concepts, In: Handbook of Research on Blockchain Technology, Krishnan, S., Balas, V.E., Julie, E.G., Robinson, Y.H., Balaji, S., Kumar, R. (Eds.), Publisher: Academic Press, Cambridge, Massachusetts, USA, 2020; pp. 349–371. [CrossRef]
- Francisco, K.; Swanson, D. The Supply Chain Has No Clothes: Technology Adoption of Blockchain for Supply Chain Transparency. Logistics 2018, volume: 2 . [CrossRef]
- Michael, J.; Cohn, A. L. A. N.; Butcher, J. R. Blockchain technology. The Journal 2018, volume 1(7), pp. 1-11.
- Rajasekaran, A.S.; Azees, M.; Al-Turjman, F. A comprehensive survey on blockchain technology. Sustainable Energy Technologies and Assessments 2022, volume 52, 102039. [CrossRef]
- Dhumwad, S.; Sukhadeve, M.; Naik, C., KN; M., Prabhu, S. A Peer to Peer Money Transfer Using SHA256 and Merkle Tree, In: 23RD Annual International Conference in Advanced Computing and Communications (ADCOM)., Publisher: Indian Institute of Science, Location: Maker Village, Kochi, India, 8th – 10th December 2023; pp. 40–43. [CrossRef]
- Mattila, J.; Seppälä, T. Blockchains as a path to a network of systems-an emerging new trend of the digital platforms in industry and society (No. 45). Research Institute of the Finnish Economy (ETLA), 2015, ETLA Report. Url: https://www.etla.fi/en/publications/blockchains-as-a-path-to-a-network-of-systems-an-emerging-new-trend-of-the-digital-platforms-in-industry-and-society/ , (accessed 20 Dec. 2023).
- Hackius, N. ; Petersen, M. Blockchain in logistics and supply chain: trick or treat?. In: Digitalization in Supply Chain Management and Logistics: Smart and Digital Solutions for an Industry 4.0 Environment. Proceedings of the Hamburg International Conference of Logistics (HICL), Hamburg, Germany, October 11, - October 12, 2017; Publisher: epubli GmbH., Berlin, Germany,2017; Vol. 23 (pp. 3-18). [CrossRef]
- Tijan, E.; Aksentijević, S.; Ivanić, K.; Jardas, M., 2019. Blockchain Technology Implementation in Logistics. Sustainability 2019, volume 11, 1185. [CrossRef]
- Tang, Y.; Yan, J.; Chakraborty, C.; Sun, Y. Hedera: a permissionless and scalable hybrid blockchain consensus algorithm in multi-access edge computing for iot. IEEE Internet of Things Journal 2023. Volume 10, pp. 21187 - 21202. [CrossRef]
- Kuo, T.T; Rojas, H.Z; Ohno-Machado, L. Comparison of blockchain platforms: a systematic review and healthcare examples, Journal of the American Medical Informatics Association 2019, Volume 26, Issue 5, May 2019, pp. 462–478, . [CrossRef]
- Mittal, N.; Pal, S.; Joshi, A.; Sharma, A.; Tayal, S.; Sharma, Y. Chapter 23 - Comparative analysis of various platforms of blockchain. Smart and Sustainable Intelligent Systems, Namita Gupta, N.; Chatterjee, P; Choudhury, T., Eds.; Publisher: Scrivener Publishing LLC, Beverly,USA, 2021, pp. 323-340. [CrossRef]
- Nguyen, C. T.; Hoang, D. T.; Nguyen, D. N.; Niyato, D., Nguyen; H. T.; Dutkiewicz, E. Proof-of-stake consensus mechanisms for future blockchain networks: fundamentals, applications and opportunities. IEEE access 2019, Vol. 7, p 85727-85745. [CrossRef]
- Gervais, A.; Karame, G.; Wüst, K.; Glykantzis, V.; Ritzdorf, H.; Čapkun, S. On the security and performance of proof of work blockchains. Proceedings of the 2016 ACM SIGSAC Conference on Computer and Communications Security Vienna Austria, 24 – 28 October 2016, Association for Computing Machinery, New York, United States.
- Yakovenko, A. (2018). Solana: A new architecture for a high performance blockchain v0. 8.13. Whitepaper. Solana.com (accessed 15.11.2023).
- Tan, W. C.; Sidhu, M. S.. Review of RFID and IoT integration in supply chain management. Operations Research Perspectives 2022, Vol. 9, p. 100229. [CrossRef]
- Khan, N.;Valverde, R.. The use of RFID based supply chain systems in data centers for the improvement of the performance of financial institutions. Engineering Management Research 2014, Vol. 3(1), p. 24. [CrossRef]
- Rose, K.;, Eldridge, S.; Chapin, L. The Internet of Things: An Overview. Rose, Publisher: Internet society, url: internetsociety.org (accessed 15.2.2024).
- Kopetz, H.; Steiner, W. Internet of Things, Real-Time Systems 2022. pp. 325–341. [CrossRef]
- Li, S.; Xu, L.D.; Zhao, S. The Internet of things: A survey. Information Systems Frontiers 2015, Vol. 17, p. 243–259. [CrossRef]
- Saravanan, G., Parkhe, S. S., Thakar, C. M., Kulkarni, V. V., Mishra, H. G., Gulothungan, G.. Implementation of IoT in production and manufacturing: An industry 4.0 approach. Materials Today: Proceedings 2021, Vol. 51, p. 2427-2430. [CrossRef]
- Kshetri, N.. 1 blockchain’s roles in meeting key supply chain management objectives. International Journal of Information Management 2018, Vol. 39, p. 80-89. [CrossRef]
- Azzi, R.; Chamoun, R. K.; Sokhn, M.. The power of a blockchain-based supply chain. Computers & industrial engineering 2019, vol. 135, p. 582-592. [CrossRef]
- Queiroz, M. M.; Telles, R.; Bonilla, S. H. . Blockchain and supply chain management integration: a systematic review of the literature. Supply chain management 2020, vol. 25(2), p. 241-254. [CrossRef]
- Helo, P.; Hao, Y. .Blockchains in operations and supply chains: A model and reference implementation. Computers & Industrial Engineering 2019, Vol. 136, p. 242–251. [CrossRef]
- Caro, M.P.; Ali, M.S.; Vecchio, M.; Giaffreda, R.. Blockchain-based traceability in Agri-Food supply chain management: A practical implementation, In. 2018 IoT Vertical and Topical Summit on Agriculture - Tuscany (IOT Tuscany), IoT Vertical and Topical Summit on Agriculture – Tuscany (IOT Tuscany), Tuscany, Italy, 08-09 May 2018, IEEE, 2018. [CrossRef]
- Al-Amin, S.; Sharkar, S.R.;, Kaiser, M.S.; Biswas, M. . Towards a Blockchain-Based Supply Chain Management for E-Agro Business System, In: Kaiser, Proceedings of International Conference on Trends in Computational and Cognitive Engineering, Singapore, 2021, MS, Bandyopadhyay, A., Mahmud, M., Ray, K. (Eds.), , Advances in Intelligent Systems and Computing, vol. 1309. Springer, Singapore, pp. 329–339. [CrossRef]
- Kamble, S.S.; Gunasekaran, A.; Sharma, R.. Modeling the Blockchain enabled traceability in agriculture supply chain. International Journal of Information Management 2020, Vol.52, p. 101967. [CrossRef]
- Dasaklis, T. K.; Voutsinas, T. G.; Tsoulfas, G. T.; Casino, F.. A systematic literature review of blockchain-enabled supply chain traceability implementations. Sustainability 2022, Vol. 14(4), p. 2439. [CrossRef]
- Westerkamp, M.; Victor, F.; Küpper, A.. Blockchain-Based Supply Chain Traceability: Token Recipes Model Manufacturing Processes, In: 2018 IEEE International Conference on Internet of Things (iThings) and IEEE Green Computing and Communications (GreenCom) and IEEE Cyber, Physical and Social Computing (CPSCom) and IEEE Smart Data (SmartData), 2018 IEEE International Conference on Internet of Things, Halifax, Canada, 30 July – 03 August 2018, IEEE Xplore, 2019. [CrossRef]
- Varavallo, G.; Caragnano, G.; Bertone, F.; Vernetti-Prot, L. ; Terzo, O.. Traceability platform based on green blockchain: an application case study in dairy supply chain. Sustainability 2022, Vol. 14(6), p. 3321. [CrossRef]
- Bumblauskas, D.; Mann, A.; Dugan, B. ; Rittmer, J.. A blockchain use case in food distribution: Do you know where your food has been?. International Journal of Information Management 2020, Vol. 52, p. 102008. [CrossRef]
- Reddy, B.; Aithal, P. S.. Blockchain based service: A case study on IBM blockchain services & hyperledger fabric. International Journal of Case Studies in Business, IT, and Education 2020, Vol. 4(1), p. 94-102. [CrossRef]
- Correa Tavares, E.; Meirelles, F. D. S.; Tavares, E. C.; Cunha, M. A.; Schunk, L. M.. Blockchain in the Amazon: creating public value and promoting sustainability. Information Technology for Development 2021, Vol. 27(3), p. 579-598. [CrossRef]
- Golosova, J. ; Romanovs, A. Overview of the Blockchain Technology Cases. 59th International Scientific Conference on Information Technology and Management Science of Riga Technical University (ITMS), Riga, Latvia, 10 -12 2018, IEEE Xplore, 2018. [CrossRef]
- Bischoff, O.; Seuring, S.. Opportunities and limitations of public blockchain-based supply chain traceability. Modern Supply Chain Research and Applications 2021, Vol. 3(3), p. 226-243. [CrossRef]
- BOUBAKER, S.; DOLATINEGHABADI, P.; CLEMENT, G.; HAMDAOUI, Y.; BOUTALEB, A. A Private Blockchain Platform to Manage Data Exchange Between Supply Chain Partners, In: IFAC-PapersOnLine 2022, Volume 55, 2022, pp. 3316-3321. [CrossRef]
- Niu, X.; Li, Z.. Research on supply chain management based on blockchain technology. Journal of Physics: Conference Series 2019, Vol. 1176, No. 4, p. 042039. [CrossRef]
- Abdallah, S.; Nizamuddin, N.. Blockchain-based solution for pharma supply chain industry. Computers & Industrial Engineering 2023, Vol. 177, p. 108997. [CrossRef]
- Gondal, M. U. A.; Khan, M. A.; Haseeb, A.; Albarakati, H. M. ; Shabaz, M.. A secure food supply chain solution: Blockchain and IoT-enabled container to enhance the efficiency of shipment for strawberry supply chain. Frontiers in Sustainable Food Systems 2023, Vol. 7, p. 1294829. [CrossRef]
- UNECE ATP Agreement. Available online: https://unece.org/sites/default/files/2022-05/2201321E_pdf_web%20with%20corrections_protected.pdf (accessed on 11 April 2024).
- Eur-lex. Europa.eu. Available Online: https://eur-lex.europa.eu/legal-content/SK/TXT/PDF/?uri=CELEX:02004R0852-20090420&from=en (accessed on 11 April 2024).
- Akram, W.; Joshi, R.; Haider, T.; Sharma, P.; Jain, V.; Garud, N.; Narwaria, N. S.. Blockchain technology: a potential tool for the management of pharma supply chain. Research in Social and Administrative Pharmacy 2024, Available online 23 February 2024,. [CrossRef]
- Giri, G.; Manohar; H. L.. Factors influencing the acceptance of private and public blockchain-based collaboration among supply chain practitioners: a parallel mediation model. Supply Chain Management 2023, Vol. 28(1), p. 1-24.. [CrossRef]
- Pennekamp, J.; Alder, F.; Bader, L.; Scopelliti, G.; Wehrle, K.;, Mühlberg, J. T.. Securing sensing in supply chains: opportunities, building blocks, and designs. IEEE Access 2024, Vol. 12, p. 9350-9368. [CrossRef]
- Lohmer, J.; Bugert, N.; Lasch, R.. Analysis of resilience strategies and ripple effect in blockchain-coordinated supply chains: an agent-based simulation study. International Journal of Production Economics 2020, Vol. 228, p. 107882. [CrossRef]
- Wang, Z.; Zhang, S.; Zhao, Y.; Chen, C.; Dong, X.. Risk prediction and credibility detection of network public opinion using blockchain technology. Technological Forecasting and Social Change 2023, Vol. 187, p. 122177. [CrossRef]
- Alzoubi, Y. I.; Mishra, A.. Green Blockchain – a move towards sustainability. Journal of Cleaner Production 2023, Vol. 430, p. 139541. [CrossRef]
- Williams, I.. Cross-chain blockchain networks, compatibility standards, and interoperability standards: The case of european blockchain services infrastructure. Cross-Industry Use of Blockchain Technology and Opportunities for the Future 2020, pp. 150-165. [CrossRef]









| Supply chain activities | Monitoring of temperature | Application of Blockchain |
|---|---|---|
| Storage of goods | Full-surface measurement in the warehouse or destructive measurement | Online monitoring and recording in the “storage of goods” block |
| Storage at production sites | Without measurement, e.g. orchard | Temperature measurement and recording when goods are loaded |
| Preparation for transport | Goods wrapped in the required packaging material previously temperature-measured non-contact or destructively | Temperature measurement and recording when inspecting goods before loading |
| Loading into the vehicle | During loading, a temperature change occurs in the space between the storage area and the cargo area. | Placing the measuring device on the goods at loading and automatic recording in the “loading” block |
| Transport of goods | Monitoring the temperature of the items being transported in the vehicle | Placing multiple measuring devices and sending the current temperature information to the “transport” block |
| Unloading from the vehicle | Heat transfer occurs between the cargo and storage areas during unloading. | Placing the measuring device on the goods at loading and automatic recording in the “unloading” block |
| Final storage and sale to the consumer or use of the transported raw material to produce other goods | Temperature recording is also required in these areas | Online monitoring and recording in the “storage of goods” block |
Disclaimer/Publisher’s Note: The statements, opinions and data contained in all publications are solely those of the individual author(s) and contributor(s) and not of MDPI and/or the editor(s). MDPI and/or the editor(s) disclaim responsibility for any injury to people or property resulting from any ideas, methods, instructions or products referred to in the content. |
© 2024 by the authors. Licensee MDPI, Basel, Switzerland. This article is an open access article distributed under the terms and conditions of the Creative Commons Attribution (CC BY) license (http://creativecommons.org/licenses/by/4.0/).