Submitted:
22 March 2024
Posted:
22 March 2024
You are already at the latest version
Abstract
Keywords:
1. Introduction
- In section 2 we obtain that it cannot be or or as . We got a similar result in [3] and, as in that case, the result does not necessarily mean that are bounded, but that, if they grow above a critical level, then they will start to oscillate.
- The critical points with are all unstable.
- Most of the equilibria are unstable as , but for some ranges of the parameters, there are asymptotically stable equilibrium points, and also someone with positive values for populations and wealth: see below cases ii8) and iii3). See also Figure 13 in section 7.
2. General Results on the Solutions
- Suppose for all . In this case, we havewhich means that is decreasing on and thus it is bounded in .
- Suppose now that there exists such that . Let . If , then . Otherwise, if , defineWe have that . Because of continuity we also have and . Hence we have in implying that is decreasing in and thus . In conclusion, for every , and therefore w is bounded on .
3. Steady States if
- i)
-
. In this case we get , and from (4b) we have two possibilities: either or . There are no conditions on z, so we have two families of critical points:
- ii)
-
. In this situation we haveand we can count 8 different cases.Notice that the hypothesis rules out the case .If then, from (4b), , i.e.Finally, if thenWe can now write down a complete list of equilibrium points, in the half-space , when .
- ii.1)
- First, we observe that if , then from (4d) we get , and thus we exclude this possibility, because we have already dealt with it (see above the case ).
- ii.2)
- ii.3)
- ii.4)
-
If , , we obtain , hence from (4d) we deduceWe then get two equilibrium points
- ii.5)
- If and , from (4d) we obtain and we exclude this case because we are assuming .
- ii.6)
- ii.7)
- ii.8)
In the two next sections we are going to discuss the stability of these equilibrium points. In the case we will obtain a complete result. For all the other equilibria above, we will study the stability as .
4. Instability of Equilibria in the Case
5. Stability of Equilibria in the Case
- ii.2)
-
As we just said an eigenvalue of the Jacobian matrix is given by . So we have to study the eigenvalues of the submatrixWe need to distinguish the two cases and . Due to the continuous dependence of the eigenvalues on the coefficients of the matrix, we can conclude that the point is unstable as because has the eigenvalue , given that . We have then proved the following proposition.Proposition 10.As to we notice that for , and therefore we must take in account the sign of . If we have that the matrix has an eigenvalue which, by continuous dependance of the eigenvalues of a matrix on the entries, tends to the value as . We then obtain, in this case, the instability for the point as . Let us now assume . We consider the submatrix defined as followsWe easily get that, as , the trace of the matrix becomes negative and its determinant positive. This implies that the eigenvalues of have strictly negative real parts. Now, the eigenvalues of the matrix are given by and by the two eigenvalues of . Hence, we have proved the following proposition.Proposition 11.As , the point , with as in (9), is an unstable equilibrium point if , and it is an asymptotically stable equilibrium point if .
- ii.3)
-
With some lengthy but standard computations we obtain the following eigenvaluesAs a consequence, we have the following result.Proposition 12.The point is an unstable equilibrium point if and is an asymptotically stable equilibrium point if as .
- ii.4)
-
The Jacobian matrix calculated at the points is as followsWe use the Routh-Hurwitz criterion (see [5]) . As is an eigenvalue, we can write the characteristic polynomial of , in the following formwith . According to the Routh-Hurwitz criterion. the necessary and sufficient conditions for all roots of to have a strictly negative real part are the followingLet’s study the stability of the point obtained by setting as in (9). After some lengthy but standard computations we getHence, we get instability when , stability when . However, the asymptotic development of the z component of giveshence, in the case of stability, the equilibrium is not in , as . We conclude that the following proposition holds true.We now study the point with as in (9). After some computations, we obtain the following results for the coefficients of :Hence, by applying the Routh-Hurwitz criterion again, we get that, as , the critical point is stable when , unstable when . But in we haveHence, in the instability case , we have as , and is not in . We have then proved the following proposition.
- ii.6)
-
In this case we have 4 critical point as in (14) with given in (6), (9) respectively. For sake of simplicity, we report the expression of the Jacobian matrix calculated at these points.Based on what is established in (17), the following proposition holds.Let’s now begin the study in the case where as seen in (18).Let’s then analyze the eigenvalue . We haveTherefore, the Jacobian calculated at point has a positive eigenvalue for and thus the equilibrium is unstable. As for point , we must distinguish between two cases. If then this equilibrium will also be unstable, so let us see what happens if . In this case the eigenvalues of are as follows. A first one is given by as in (18), a second one is . The last two are the eigenvalues of the following matrix :As this matrix has strictly negative trace and strictly positive determinant, so its eigenvalues have strictly negative real parts. Thus we have proved that, in this case, the point is a stable equilibrium. Let’s summarize everything in the following proposition.
- ii.7)
-
Based on what is established in (17), the following proposition holds.Proposition 17.The point is an unstable equilibrium point.Let’s then analyze the behavior of the Jacobian matrix calculated at point In this case, the Jacobian matrix is almost the same one computed at point P in case ii.3). Indeed, the two points differ only for their first entry, and the two Jacobian matrices only for the entries (first row, first column). Hence, the two matrices have different eigenvalues ( in case ii.3), in the present case), but both are negative, while the other three eigenvalues are the same as in the case ii.3). Using the results we have obtained in that case, we get the following propositionProposition 18.The point is an unstable equilibrium if and is an asymptotically stable equilibrium if as .
- ii.8)
-
In this case we have 4 critical point as in (16) with given in (6), (9) respectively. Based on what is established in (17), the following proposition holds.Regarding the points () we argue as we have just done for the previous case ii.7). Indeed, in this case, the Jacobian matrix is almost the same one computed at point in case ii.4): the two points differ only for their first entry, and the two Jacobian matrices only for the entries , hence the two matrices have different eigenvalues, which are both negative, while the other three eigenvalues are the same in the two cases. Using the arguments and the results of case ii.4), we get the following proposition
6. Fixed points and stability if
- iii.1)
- iii.2)
-
Then we have two equilibrium points
- iii.3)
- iii.1)
-
As , in this case the entry is an eigenvalue (with ). Let us call this eigenvalue. Considering the asymptotic for we obtainand we can stateTherefore, the Jacobian matrix calculated at the points for has at least one positive eigenvalue, and therefore the equilibria are unstable. We thus state the following proposition.The behavior of the points depends instead on the sign of . If these equilibria are unstable. We then study the behavior of such points under the assumption We examine the asymptotic behavior for . The asymptotic of the Jacobian matrix becomesWe use the Routh-Hurwitz criterion. We introduce the characteristic polynomial ofThrough some lengthy but standard computations we getLet us recall that the necessary and sufficient condition for the roots of the polynomial to have strictly negative real parts is that e . We recall that and as given in (6). Therefore, and if making unstable. Conversely, and if withWe can therefore summarize in the following proposition.
- iii.2)
-
In this case, we have two critical points as in (30). By doing the asymptotic expansion of the variables, for , we obtainand the asymptotic Jacobian matrix calculated at these points becomeswith . For , this matrix reduces to a diagonal matrix with an eigenvalue given byWe have repeatedly noted that if and if . Due to the continuity of eigenvalues with respect to the elements of the matrix, in the case for there is an eigenvalue of the Jacobian matrix that tends to a positive value, and therefore the critical point is unstable. If , we obtain instead , hence we must apply the Routh-Hurwitz criterion to the characteristic polynomial . The criterion states, in this case, that the necessary and sufficient conditions for all roots of characteristic polynomial to have a strictly negative real part are the followingAfter lengthy computations we obtain the following asymptotic developments of the coefficients of the polynomial asRecalling that , we have that for . Also, we have if . Analyzing the orders of magnitude of the coefficients, the last two conditions are definitely met when the leading terms of the coefficients of the characteristic polynomial are positive. On the other hand obviously has a positive root if . We can therefore conclude with the following proposition
- iii.3)
-
In this case, we have four equilibrium points varying with the values of see (27) and , see (6). We start with for . Considering the asymptotic expansions of the variables for , we obtainNotice that, when , we obtain as , hence in this case the points are not in the cone .The developments above, when substituted into the Jacobian matrix, lead toWe now argue as in the previous case, noticing that, when , this matrix reduces to a diagonal matrix with an eigenvalueAs we know, this value satisfies if and if Therefore, when , due to the continuity of eigenvalues with respect to the elements of the matrix, there exists at least one positive eigenvalue as , and thus the equilibrium point is unstable.We now proceed by studying the stability of the point . We apply again Routh-Hurwitz criterion, and we study the characteristic polynomial of the matrix and its coefficients , . We want to study what happens for , so we look at the asymptotic behavior of the ’s. We start noticing thatWe have that for and for and Under these conditions, the and are also positive, as .We recall that the equilibria are not in when . We collect our results in the following proposition:Proposition 24.is an unstable equilibrium. If the equilibrium is asymptotically stable but is not in , together with , as . If the two equilibria are in and are unstable, as .We now proceed with the study of the stability of the points The asymptotic developments in this case arewhich lead to the Jacobian matrix calculated atWe now apply the Routh-Hurwitz criterion to the characteristic polynomial withIf we assume and we have , while if it holds , and in both cases we obtain that there is an eigenvalue with strictly positive real part. Hence, in this case, the two equilibrium points we are dealing with are unstable. Notice also that from we derive as , so in this case the two points are not in the positive cone.Let us now assume . If we obtain and the equilibrium is unstable. If all the coefficients are positive. For the stability we have then to verify that, at least for , it holdsWe have that is led by a term of the type , with , while , so the first inequality above is verified for small ’s. Regarding the last condition, that is , we notice that while and Therefore, the last condition is simplified by requiring With simple calculations, we obtainso the second condition is verified for and . We summarize in the following propositionProposition 25.If the two points are both unstable equilibria of the system (2), but are not in , as . If and , the point is an unstable equilibrium, while the point is an asymptotically stable equilibrium (and both are in ).
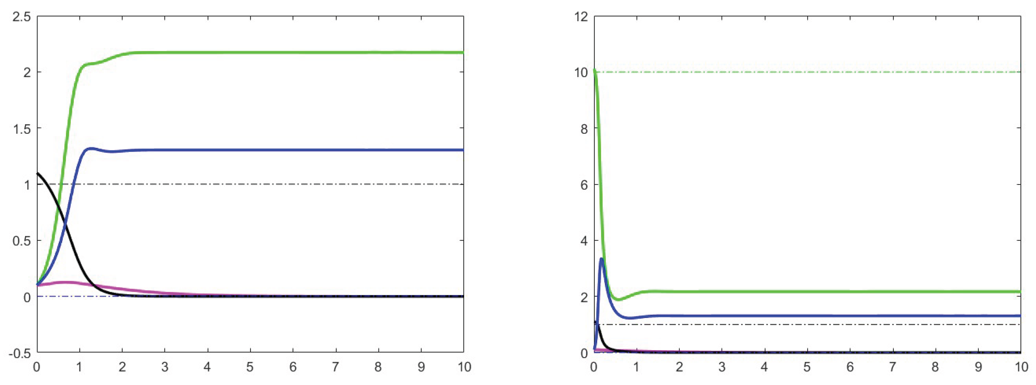
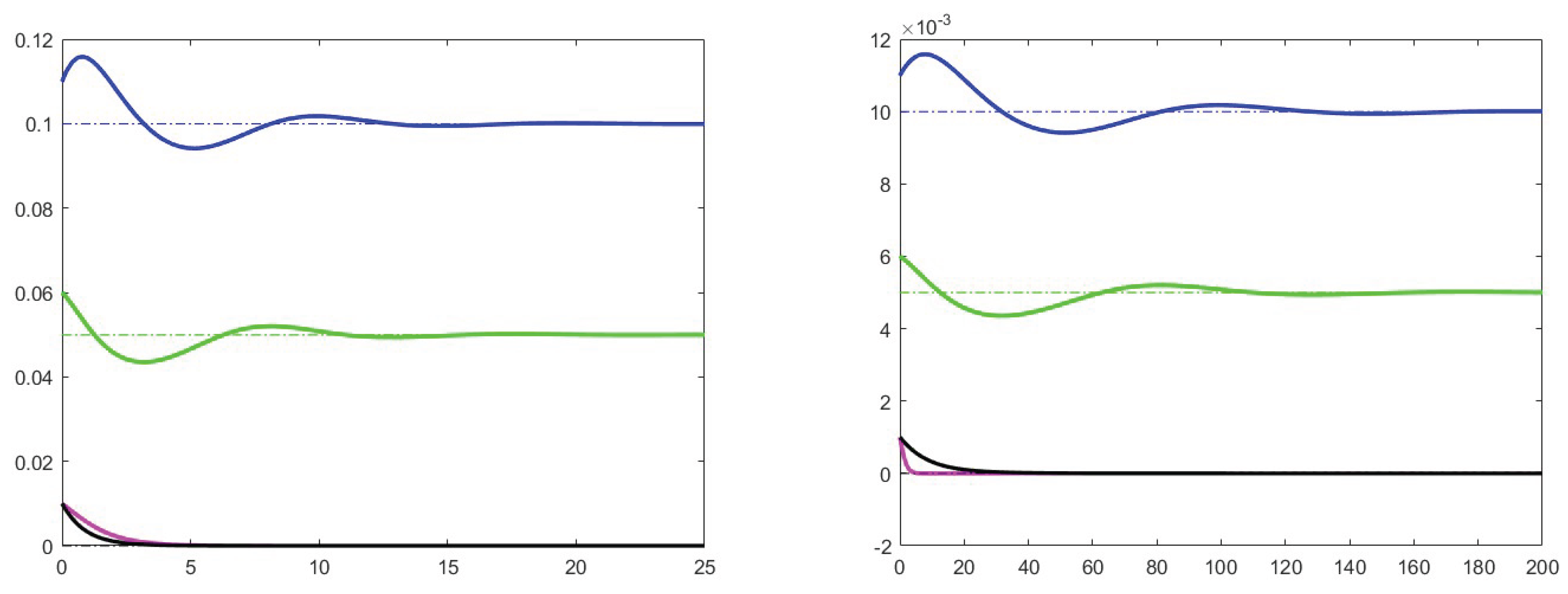
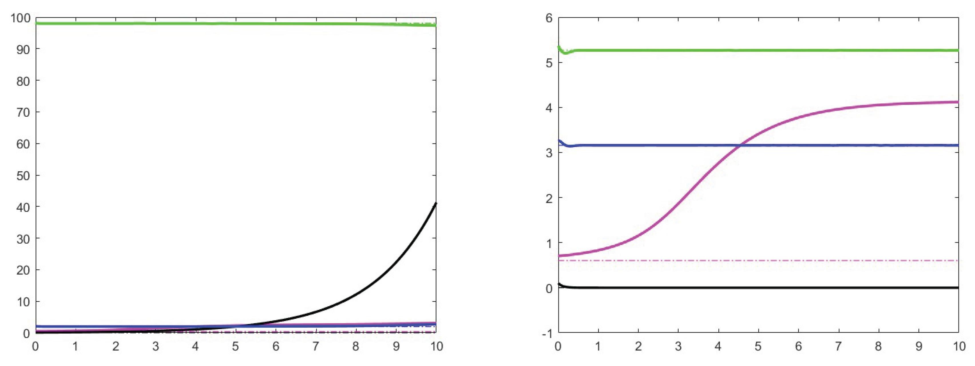
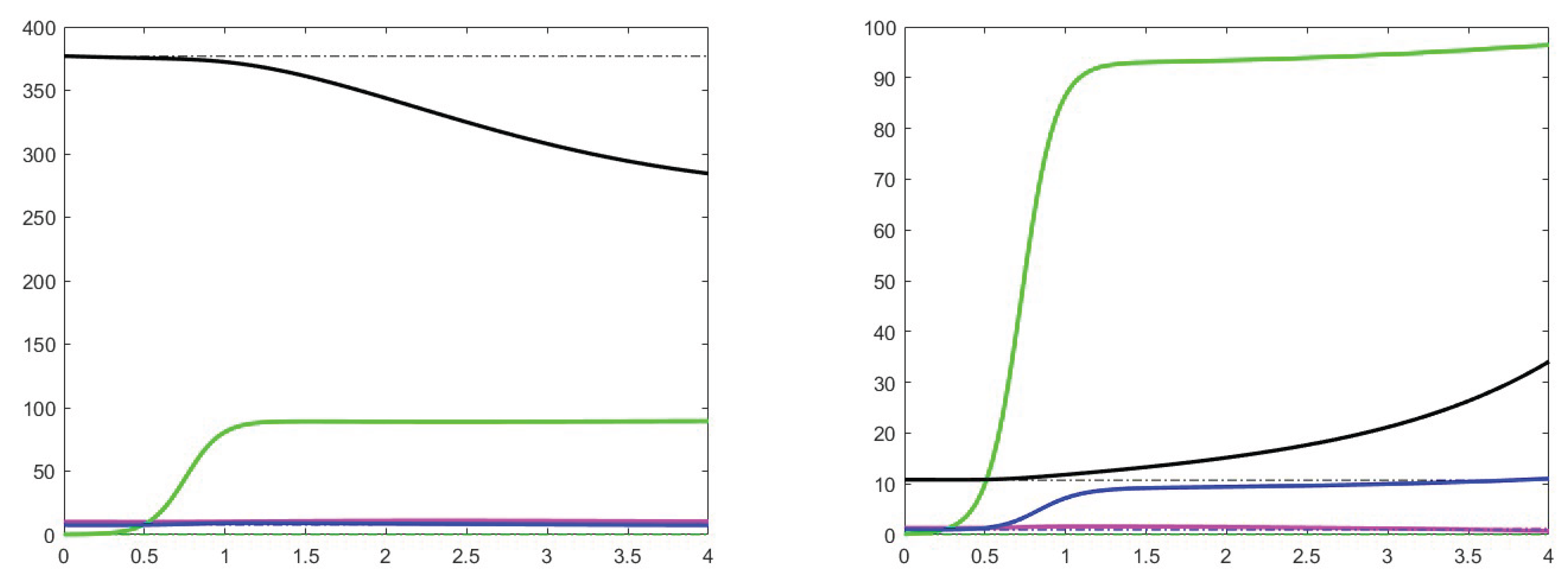
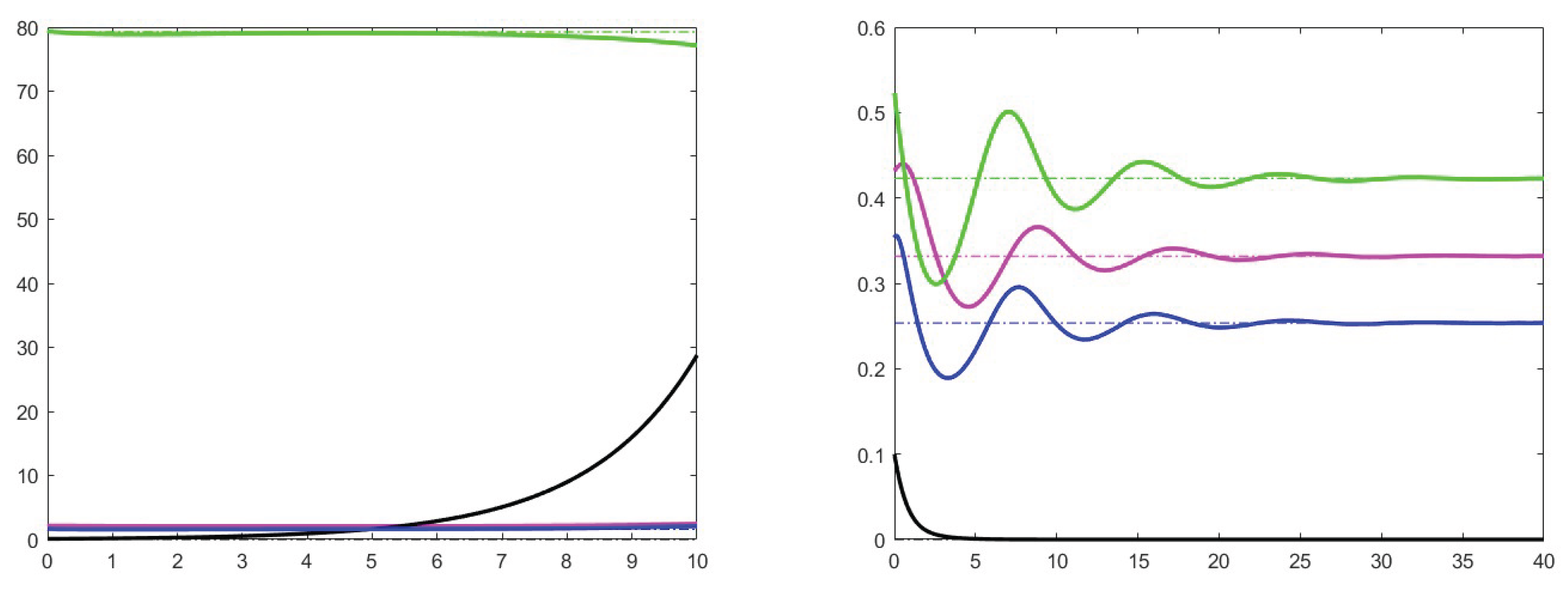
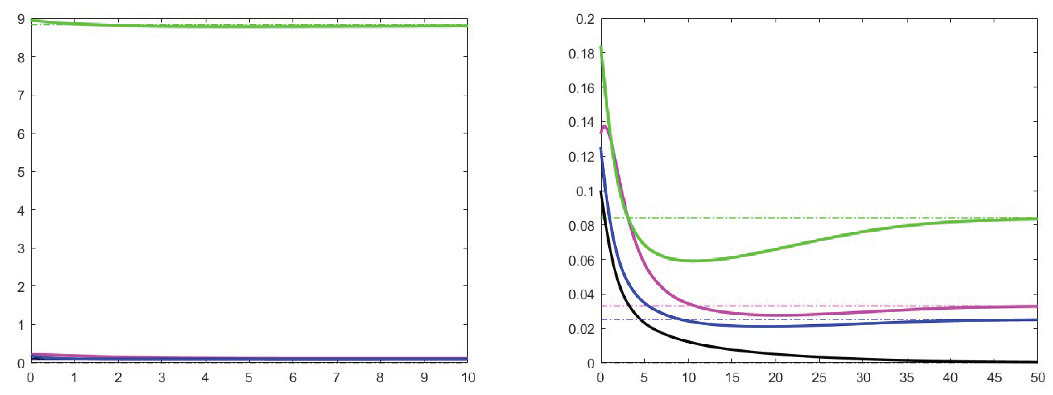
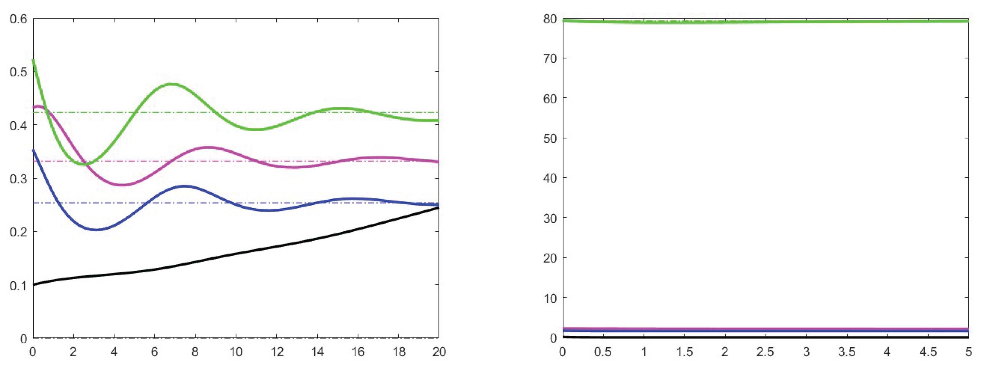
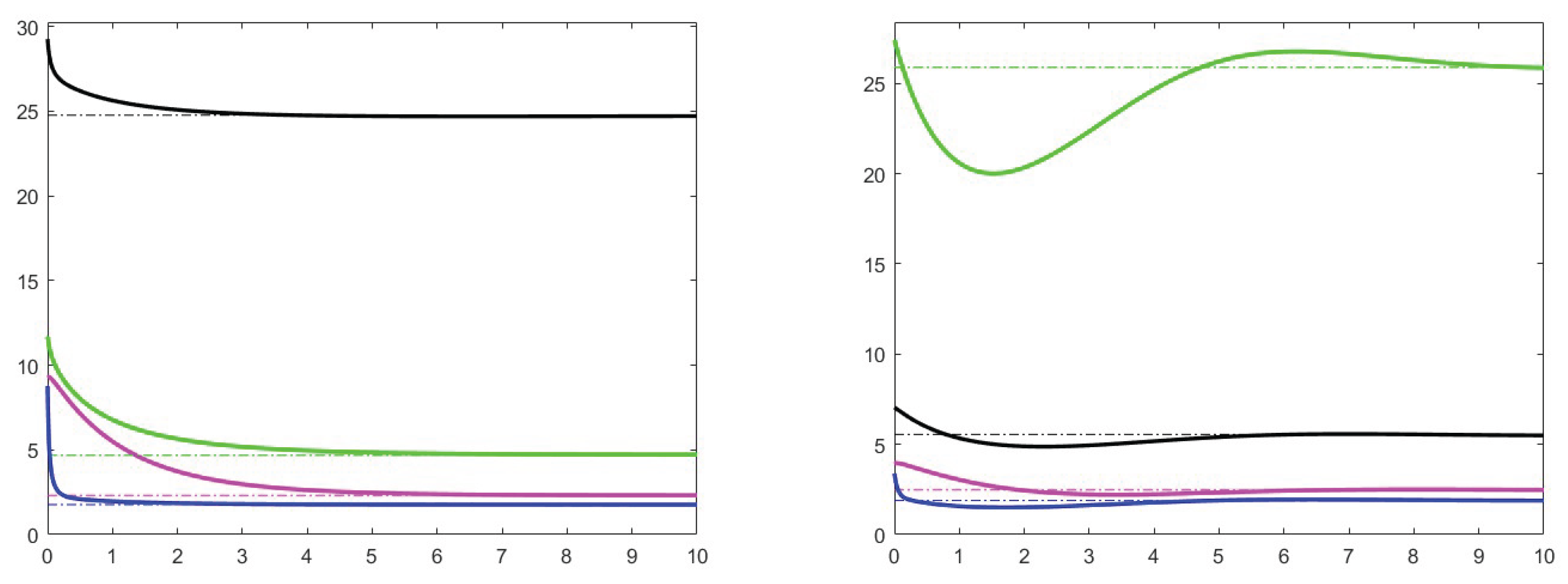
7. Simulation results
7.1. Analysis of theoretical results and increase effects
7.2. Analysis of the case
7.3. Stability for
References
- Akhavan, N.; Yorke, A. Population collapse in Elite-dominated societies: a differential model without differential equations. SIAM J. Appl. Dyn. Syst. 2020, 19, 1736–1757. [Google Scholar] [CrossRef]
- T. A. K. A. Al-Khawaja, Mathematical Models, Analysis and Simulations of the HANDY Model with Middle Class, Doctoral dissertation, Oakland University, 2021. https://our.oakland.edu/handle/10323/11946.
- Badiale, M.; Cravero, I. A HANDY type model with non renewable resources. Nonlinear Anal. RWA 2024, 77. [Google Scholar] [CrossRef]
- B. Grammaticos, R. Willox, J. Satsuma: Revisiting the Human and Nature Dynamics Model. Regular and Chaotic Dynamics, 2020, Vol. 25, No. 2, pp.178-198.
- F. R: Gantmacher: The theory of matrices 2, AMS Chelsea Publishing, 2000.
- M. Iannelli, A. Pugliese, An Introduction to Mathematical Population Dynamics, Springer, 2014.
- Motesharrei, S.; Rivas, J.; Kalnay, E. Human and nature dynamics (HANDY): Modeling inequality and use of resource in the collapse or sustainability of societies. Ecological Economics 2014, 101, 90–102. [Google Scholar] [CrossRef]
- Motesharrei, S.; Rivas, J.; Kalnay, E.; et al. Modeling sustainability: population, inequality, consumption, and bidirectional coupling of the Earth and Human Systems. National Science Review 2016, 3(4), 470–494. [Google Scholar] [CrossRef] [PubMed]
- Sendera, M. Data adaptation in handy economy-ideology model. arXiv 2019, arXiv:1904.04309. [Google Scholar]
- Shillor, M.; Ali Kadhim, T. Analysis and simulation of tha HANDY model with social mobility, renewables and nonrenewables. Electronic JDE URL: https://ejde.math.txstate.edu, https://ejde.math.unt.edu. 2023, 59, 1–22. [Google Scholar] [CrossRef]
- Tonnelier, A. Sustainability or societal collapse, dynamics and bifurcations of the handy model. SIAM J. Appl. Dyn. Syst. 2023, 22(3). [Google Scholar] [CrossRef]













Disclaimer/Publisher’s Note: The statements, opinions and data contained in all publications are solely those of the individual author(s) and contributor(s) and not of MDPI and/or the editor(s). MDPI and/or the editor(s) disclaim responsibility for any injury to people or property resulting from any ideas, methods, instructions or products referred to in the content. |
© 2024 by the authors. Licensee MDPI, Basel, Switzerland. This article is an open access article distributed under the terms and conditions of the Creative Commons Attribution (CC BY) license (http://creativecommons.org/licenses/by/4.0/).