Submitted:
23 April 2024
Posted:
23 April 2024
You are already at the latest version
Abstract
Keywords:
1. Introduction
2. Applying Social Resilience Framework Concepts to BGI
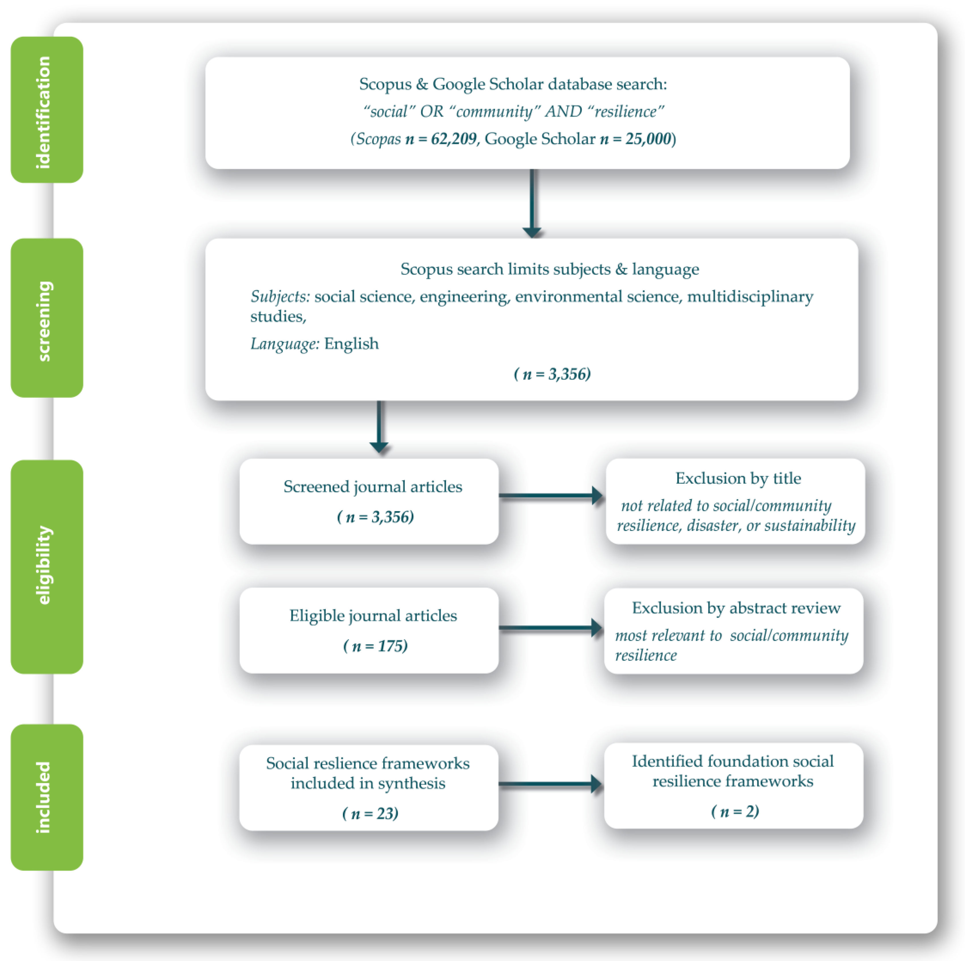
2.1. Phase 1 Literature Review: Identification of Challenges and Complexities in Defining and Operationalizing Social Resilience, and Relevant Social Resilient Frameworks
- Identification: An extensive search was conducted through Scopus and Google Scholar databases using the terms "Social" OR "Community" AND "Resilience", resulting in a large pool of literature, 25,000 Google Scholar and 62,209 Scopus, providing a vast base for initial consideration.
- Screening – The literature review was refined by limiting to the subject areas most closely aligned to BGI and urban planning, including social science, engineering, environmental science, and multidisciplinary studies, the English language, and journals relating to disaster, risk, and sustainable resilient cities and communities; 3356 articles were identified.
- Eligibility – The titles of the 3356 articles were screened to narrow the search for the most relevant articles on social resilience. The title and abstracts of articles that do not relate to social or community resilience, disaster, or sustainability were excluded. 175 articles were identified for further review.
- Inclusion – The abstracts of the 175 articles were reviewed, and 23 articles were selected based on content with abstracts referencing health, wellbeing, and/or sustainability are prioritized. A detailed review of the full texts specifically identified two notable frameworks that were particularly important to the development of the BGI Social Resilience Framework. The first, proposed by Saja et al. [1], is distinguished by its comprehensive synthesis of existing frameworks, clear organizational structured for operationalization, and breadth of themes that can be applied to the BGI context making it a robust template for the new framework. The second framework by Kwok et al. [21] is distinguished by its use of practitioner perspectives, utilizing practitioner perspectives, which incorporate subjective insights essential for capturing the nuanced, context-specific experiences crucial to developing practical and effective resilience strategies. Together these two enrich the new framework with both wide-ranging theoretical foundations and practical grounded insights through the less used subjective lens. They are summarized with critical learnings for application to the BGI context.
2.2. Phase 2: Adapting Social Resilience Characteristics and Indicators to the BGI Context
2.3. Phase 3: Developing the BGI Social Resilience Framework
3. Synthesizing Social Resilience Frameworks for BGI Context
3.1. Challenges and Complexities in Defining and Operationalizing Social Resilience across Disciplines
3.1.1. Conceptualization and Context
- Capital based – emphasis on social capital with different types of social assets that can be attributed to key social resilience characteristics.
- Coping, adaptive, transformative (CAT) capacities – captures dynamic attributes of social systems on multiple scales.
- Social & interconnected community resilience – social resilience within a holistic, multidimensional characteristic of community resilience.
- Structural & cognitive dimensions – discrete features of a social entity, people, and communities (structural) and attitudes, values, beliefs, and perceptions (cognitive).
3.1.2. Methodology and Indicators
- Outcome indicators capture the static results or how well processes, interventions, or programs accomplish a proposed result. They represent the final or observable outcomes to achieve or measure. Outcomes include faster recovery time, improved wellbeing, community cohesion, disaster preparedness, and risk reduction [1,27,61].
- Process – Process indicators typically capture dynamic and ongoing aspects of a phenomenon. They focus on the activities, behaviors, or steps involved in a process, intervention, or program. They are valuable for assessing whether participants actively engage with and respond to an intervention. Examples may include the level of engagement, the frequency of communication, and a feeling of belonging to a community [1,27,61].
- Normative - shared beliefs, principles, and standards that guide the behavior of interactions of individuals in a community [61].
3.1.3. Summary
3.2. Key Resilience Frameworks
3.2.1. Inclusive and Adaptive 5S Framework
3.2.2. Practitioner Perspectives from Aotearoa New Zealand
3.3. Selection of Characteristics and Indicators for the BGI Context
3.3.1. Social Values and Beliefs
3.3.2. Social Capital
3.3.3. Social Structure
3.3.4. Social Equity
4. Development of the BGI Social Resilience Framework
4.1. Introduction and Conceptual Groundwork for the BGI Framework
4.2. Synthesizing Concepts, Application Contexts, and Measurement Types
4.2.2. Application Context
4.2.3. Measurement Type
- Outcome indicators directly measure the attributes of BGI that are of practical significance to the community. The pedestrian shed serves as an indicator, characterized by the presence of pedestrian infrastructure and the walking distance required to reach BGI. Alongside this, the safety indicator evaluates the security conditions along walking routes to BGI, focusing on aspects that contribute to community wellbeing. Additionally, the topography indicator documents the physical features of the landscape, which influence the usability and accessibility of these paths. Size, distribution, and use type are indicators that gauge equitable access to BGI and ensure it effectively serves the community. Coupled with these, the population profile provides demographic insights that are essential for targeted enhancements in BGI planning, allowing for a comprehensive assessment of equity.
- Process indicators observe the ongoing interactions within BGI, offering a window into the active engagement and social processes that BGI facilitates. These indicators include networks that reflect social interconnections, trust & reciprocity which indicate the strength of community relationships, social cohesion, which measures community unity, and participation which quantifies the level of community involvement in BGI activities.
- Normative indicators reflect the community’s values, guiding BGI engagement. Valued attributes serve as a key indicator, highlighting how BGI aligns with the community's core values and preferences. Practice/use metrics reveal the alignment of BGI with cultural and lifestyle values, while information communication assesses engagement in knowledge exchange. These indicators embody the community's ethos, informing BGI policies and practices that resonate with their shared vision for a resilient society.
4.2.1. Summary
4.3. Integrating Tools and Insights through Methodologies
4.4. Synthesizing Theory and Practice
- Geographic Information Systems (GIS) models that evaluate physical and spatial relationships to understand equitable access to greenspace:
5. Conclusion
Author Contributions
Funding
References
- Saja, A.M.A.; Teo, M.; Goonetilleke, A.; Ziyath, A.M. An Inclusive and Adaptive Framework for Measuring Social Resilience to Disasters. International Journal of Disaster Risk Reduction 2018, 28, 862–873. [Google Scholar] [CrossRef]
- Population Division of the UN Department of Economic and Social Affairs 2018 Revision of World Urbanization Prospects. Available online: https://population.un.org/wup/ (accessed on 13 February 2019).
- Birkmann, J.; Liwenga, R.; Pandy, R.; Boyd, E.; Djalante, F.; Gemmenne, F.; Leal Filho, W.; Pinho, P.F.; Stringer, L.; Wrathall, D. 2022: Poverty, Livelihoods and Sustainable Development. In: Climate Change 2022: Impacts, Adaptation and Vulnerability.; Intergovernmental Panel on Climate Change, 2022; pp. 1171–1274;
- Minh Pham, T.; Kondor, I.; Hanel, R.; Thurner, S. The Effect of Social Balance on Social Fragmentation. J. R. Soc. Interface. 2020, 17, 20200752. [Google Scholar] [CrossRef] [PubMed]
- Sachs, J.; Krull, C.; Lafortune, G.; Fuller, G. The Sustainable Development Goals Report 2022; Cambridge University Press., 2022.
- Nature-Based Solutions to Climate Change Adaptation in Urban Areas: Linkages between Science, Policy and Practice; Kabisch, N. , Korn, H., Stadler, J., Bonn, A., Eds.; Theory and Practice of Urban Sustainability Transitions; Springer International Publishing: Cham, 2017; ISBN 978-3-319-53750-4. [Google Scholar]
- Millennium Ecosystem Assessment Ecosystems and Human Well-Being: Opportunities and Challenges for Business and Industry; Island Press: Washington, DC, 2005; ISBN 1-59726-040-1.
- Mukherjee, M.; Takara, K. Urban Green Space as a Countermeasure to Increasing Urban Risk and the UGS-3CC Resilience Framework. International Journal of Disaster Risk Reduction 2018, 28, 854–861. [Google Scholar] [CrossRef]
- Scalenghe, R.; Marson, F.A. The Anthropogenic Sealing of Soils in Urban Areas. Landscape and urban planning 2009, 90, 1–10. [Google Scholar] [CrossRef]
- Foster, J.; Lowe, A.; Winkelman, S. The Value of Green Infrastructure for Urban Climate Adaptation.; Center for Clean Air Policy: Washington DC, 2011. [Google Scholar]
- McMillan, D.W.; Chavis, D.M. Sense of Community: A Definition and Theory. 1986, 14, 6–23. [CrossRef]
- Ghofrani, Z.; Sposito, V.; Faggian, R. A Comprehensive Review of Blue-Green Infrastructure Concepts. International Journal of Environment and Sustainability 2017, 6. [Google Scholar] [CrossRef]
- Barker, A.; Crawford, A.; Booth, N.; Churchill, D. Everyday Encounters with Difference in Urban Parks: Forging “openness to Otherness” in Segmenting Cities. International Journal of Law in Context 2019, 15, 495–514. [Google Scholar] [CrossRef]
- Svendsen, E. Cultivating Resilience: Urban Stewardship as a Means to Improving Health and Well-Being. In Restorative commons: creating health and well-being through urban landscapes. Gen. Tech Rep. NRS-P-39. US Department of Agriculture,; US Department of Agriculture, Forest Service, Northern Research Station, 2009; pp. 58–87.
- Aldrich, D.P.; Meyer, M.A. Social Capital and Community Resilience. American Behavioral Scientist 2015, 59, 254–269. [Google Scholar] [CrossRef]
- Altschuler, A.; Somkin, C.P. Local Services and Amenities, Neighborhood Social Capital and Health. Social Science and Medicine 2004, 59, 1219–1229. [Google Scholar] [CrossRef]
- Ansell, C.; Gash, A. Collaborative Governance in Theory and Practice. Journal of Public Administration Research and Theory 2008, 18, 543–571. [Google Scholar] [CrossRef]
- Schauppenlehner-Kloyber, E.; Penker, M. Between Participatoin and Collective Action - From Occational Liasisons towards Long-Term Co-Managemetn for Urban Resilience. Sustainability 2014, 8, 664. [Google Scholar] [CrossRef]
- Campbell, L.K.; Wisen, A. Restorative Commons: Creating Health and Well-Being through Urban Landscapes; Government Printing Office, 2009.
- Francis, M.; Cashdan, L.; Paxson, L. Community Open Spaces: Greening Neighborhoods through Community Action and Land Conservation; Island Press, 1984.
- Kwok, A.H.; Doyle, E.E.H.; Becker, J.; Johnston, D.; Paton, D. What Is ‘Social Resilience’? Perspectives of Disaster Researchers, Emergency Management Practitioners, and Policymakers in New Zealand. International Journal of Disaster Risk Reduction 2016, 19, 197–211. [Google Scholar] [CrossRef]
- Samsudin, R.; Yok, T.P.; Chua, V. Social Capital Formation in High Density Urban Environments: Perceived Attributes of Neighborhood Green Space Shape Social Capital More Directly than Physical Ones. Landscape and Urban Planning 2022, 227, 104527. [Google Scholar] [CrossRef]
- Valente, D.; Pasimeni, M.R.; Petrosillo, I. The Role of Green Infrastructures in Italian Cities by Linking Natural and Social Capital. Ecological Indicators 2020, 108, 105694. [Google Scholar] [CrossRef]
- Smith, P.; Ashmore, M.R.; Black, H.I.J.; Burgess, P.J.; Evans, C.D.; Quine, T.A.; Thomson, A.M.; Hicks, K.; Orr, H.G. The Role of Ecosystems and Their Management in Regulating Climate, and Soil, Water and Air Quality. Journal of Applied Ecology 2013, 50, 812–829. [Google Scholar] [CrossRef]
- Lo, A.Y.H.; Jim, C.Y. Citizen Attitude and Expectation towards Greenspace Provision in Compact Urban Milieu. Land Use Policy 2012, 29, 577–586. [Google Scholar] [CrossRef]
- Lopez, B.; Kennedy, C.; McPhearson, T. Parks Are Critical Urban Infrastructure: Perception and Use of Urban Green Spaces in NYC During COVID-19; SOCIAL SCIENCES, 2020.
- Cutter, S. The Landscape of Disaster Resilience Indicators in the USA. Natural hazards 2016, 80, 741–758. [Google Scholar] [CrossRef]
- Adger, W.N. Social and Ecological Resilience: Are They Related? Progress in Human Geography 2000, 24, 347–364. [Google Scholar] [CrossRef]
- Obrist, B.; Pfeiffer, C.; Henley, R. Multi-layered Social Resilience: A New Approach in Mitigation Research. Progress in Development Studies 2010, 10, 283–293. [Google Scholar] [CrossRef]
- Building Resilient Neighbourhoods in Singapore: The Convergence of Policies, Research and Practice; Leong, C. -H., Malone-Lee, L.-C., Eds.; Advances in 21st Century Human Settlements; Springer Singapore: Singapore, 2020; ISBN 9789811370472. [Google Scholar]
- Feinberg, A.; Ghorbani, A.; Herder, P. Commoning toward Urban Resilience: The Role of Trust, Social Cohesion, and Involvement in a Simulated Urban Commons Setting. Journal of Urban Affairs 2023, 45, 142–167. [Google Scholar] [CrossRef]
- Gunderson, L.H.; Holling, C.S. Panarchy: Understanding Transformations in Human and Natural Systems; Island Press: Washington DC, 2001. [Google Scholar]
- Dreiseitl, H.; Wanshura, B. Strengthening Blue-Green Infrastructure In Our Cities; Ramboll, 2016.
- Surjono, A.Y.; Setyono, D.A.; Putri, J. Contribution of Community Resilience to City’s Livability within the Framework of Sustainable Development. Journal of Environmental Research, Engineering, and Manaagement 2021, 77, 33–47. [Google Scholar] [CrossRef]
- Cutter, S.; Barnes, L.; Berry, M.; Burton, C.; Evans, E.; Tate, E.; Webb, J. A Place-Based Model for Understanding Community Resilience to Natural Disasters. Global Environmental Change 2008, 18, 598–606. [Google Scholar] [CrossRef]
- KI-Moon, B. International Strategy for Disaster Reduction Summary Annual Report and Financial Statement; United Nations, 2010; p. 36;
- Rose, A. Defining and Measuring Economic Resilience to Disasters. Disaster Prevention and Management: An International Journal 2004, 13, 307–314. [Google Scholar] [CrossRef]
- Alberti, M.; Marzluff, J.M.; Schulenberger, E.; Bradley, G.; Ryan, C.; Zumbrunnen, C. Integrating Humans into Ecology: Opportunities and Challenges for Studying Urban Ecosystems. BioScience 2003, 53, 1169–1179. [Google Scholar] [CrossRef]
- Barnett, J. Adapting to Climate Change in Pacific Island Countries: The Problem of Uncertainty. World development 2001, 29, 977–933. [Google Scholar] [CrossRef]
- Adger, W.N. Social Capital, Collective Action, and Adaptation to Climate Change. Economic Geography; 2003, 79, 387. [Google Scholar] [CrossRef] [PubMed]
- Pike, A.; Dawley, S.; Tomaney, J. Resilience, Adaptation and Adaptability. Cambridge journal of regions, economy and society 2010, 3, 59–70. [Google Scholar] [CrossRef]
- Keck, M.; Sakdapolrak, P. What Is Social Resilience? Lessons Learned and Ways Forward. Erdkunde 2013, 67, 5–19. [Google Scholar] [CrossRef]
- Chandra, A.; Williams, M.; Plough, A.; Stayton, A.; Wells, K.; Horta, M. GettingActionableAboutCommunityResilience:TheLosAngeles CountyCommunityDisasterResilienceProject. American Journal of Public Health 2013, 103, 1181–1189. [Google Scholar] [CrossRef] [PubMed]
- Joerin, J.; Shaw, R.; Takeuchi, Y.; Krishnamurthy, R. The Adoption of a Climate Disaster Resilience Index in Chennai, India. Diasters 2014, 38, 540–561. [Google Scholar] [CrossRef]
- Gardner, J. The Inclusive Healthy Places Framework: A New Tool for Social Resilence and Public Infrastructure. Biophilic Cities Journal 2019, 2, 10–15. [Google Scholar]
- Jennings, V.; Bamkole, O. The Relationship between Social Cohesion and Urban Green Space: An Avenue for Health Promotion. IJERPH 2019, 16, 452. [Google Scholar] [CrossRef] [PubMed]
- O’sullivan, R.; Burns, A.; Leavy, G.; Leroi, I. Impact of the COVID 19 Pandemic on Lonliness and Social Isolation: A Multi-Country Study. International journal of environmental research and public health 2021, 18, 9982. [Google Scholar] [CrossRef] [PubMed]
- Beatley, T.; Newman, P. Biophilic Cities Are Sustainable, Resilient Cities. Sustainability 2013, 5, 3328–3345. [Google Scholar] [CrossRef]
- Hunter, R.F.; Cleland, C.; Cleary, A.; Droomers, M. Environmental, Health, Wellbeing, Social and Equity Effects of Urban Green Space Interventions: A Meta-Narrative Evidence Synthesis. Environment international 2019, 130, 104923. [Google Scholar] [CrossRef] [PubMed]
- Curran, W.; Hamilton, T. Just Green Enough: Contesting Environmental Gentrification in Greenpoint, Brooklyn. Local Environment 2012, 17, 1027–1042. [Google Scholar] [CrossRef]
- Rigolon, A.; Gibson, S. The Role of Non-Government Organisations Achieving Environmental Justice for Green and Blue Spaces. Landscdapeand Urban Planning 2021, 205, 103970. [Google Scholar] [CrossRef]
- Moher, D.; Libertati, A.; Tetzlaff, J. Preferred Reporting Items for Systematic Reviews and Meta-Analyses: The PRISMA Statement. Annals of internal medicine 2009, 151, 264–269. [Google Scholar] [CrossRef] [PubMed]
- Norris, F.H.; Stevens, S.P.; Pfefferbaum, K.F.; Wyche, R.; Pfefferbaum, R.L. Community Resilience as a Metaphor, Theory, Set of Capacities, and Strategy for Disaster Readiness. American Journal of Community Psychology 2008, 41, 127–150. [Google Scholar] [CrossRef]
- Urquiza, A.; Amigo, C.; Billi, M.; Calvo, R. An Integrated Framework to Streamline Resilience in the Context of Urban Climate Risk Assessment. Earth’s Future. [CrossRef]
- Paton, D. Disaster Resilience: Building Capacity to Co-Exist with Natural Hazards and Their Consequences. In Disaster resilience: An integrated approach; 2006; pp. 3–10.
- Cox, R.S.; Perry, K.-M.E. Like a Fish Out of Water: Reconsidering Disaster Recovery and the Role of Place and Social Capital in Community Disaster Resilience. American J of Comm Psychol 2011, 48, 395–411. [Google Scholar] [CrossRef]
- Elmqvist, T.; Andersson, E.; Frantzeskaki, N. Sustainability and Resilience for Transformation in the Urban Century. Nature sustainabilty 2019, 2, 267–273. [Google Scholar] [CrossRef]
- Leichenko, R.M. Climate Change and Urban Resilience. Current opinion in environmental sustainability 2011, 3, 164–168. [Google Scholar] [CrossRef]
- Aldrich, D.P. Fixing Recovery: Social Capital in Post-Crisis Resilience. Journal of Homeland Security, Forthcoming, 2010. [Google Scholar]
- Pelling, M.; High, C. Understanding Adaptation: What Can Social Capital Offer Assessments of Adaptive Capacity? Global Environmental Change 2005, 15, 308–319. [Google Scholar] [CrossRef]
- Saja, A.M.A.; Goonetilleke, A.; Teo, M. ; Ziyath A Critical Review of Social Resilience Frameworks in Disaster Management. International Journal of Disater Risk Reduction 2019, 35, 101096. [Google Scholar] [CrossRef]
- Sharifi, A. A Critical Review of Selected Tools for Assessing Community Resilience. Ecological Indicators 2016, 69, 629–647. [Google Scholar] [CrossRef]
- Jones, L.; Tanner, T. Subjective Resilience: Using Perceptions to Quantify Household Resilience to Climate Extremes and Disasters. Regional Environment Change 2017, 17, 229–243. [Google Scholar] [CrossRef]
- Putnam, R. Bowling Alone: The Collapse and Revival of American Community. 2000. [Google Scholar]
- Meerow, S. The Politics of Multifunctional Green Infrastructure Planning in New York City. Cities 2020, 100, 102621. [Google Scholar] [CrossRef]
- Pamukcu-Albers, P.; Ugolini, F.; La Rosa, D.; Grădinaru, S.R.; Azevedo, J.C.; Wu, J. Building Green Infrastructure to Enhance Urban Resilience to Climate Change and Pandemics. Landscape Ecol 2021, 36, 665–673. [Google Scholar] [CrossRef] [PubMed]
- Abbass, K.; Qasim, M.Z.; Song, H. ; Muntasir A Review of the Global Climate Change Impacts, Adaptation, and Sustainable Mitigation Measures. Environmental Science and Pollution Research 2022, 29, 42539–42559. [Google Scholar] [CrossRef] [PubMed]
- Copeland, S.; Comes, T.; Bach, S.; Nagenborg, M.; Shulte, Y. Measuring Social Resilience: Trade-Offs, Challenges and Opportunities for Indicator Models in Transforming Societies. International Journal of Diaster Risk Reduction 2020, 51, 101799. [Google Scholar] [CrossRef]
- Twigg, J. Disaster Risk Reduction; Overseas Development Institute, Humanitarian Policy Group. 2015. [Google Scholar]
- Prior, T.; Hagmann, J. Measuring Resilience: Methodological and Political Challenges of a Trend Security Concept. Journal of Risk Research 2014, 17, 281–298. [Google Scholar] [CrossRef]
- Lyon, C. Place Systems and Social Resilience: A Framework for Understanding Place in Social Adaptation, Resilience, and Transformation. Society & Natural Resources, 1023. [Google Scholar] [CrossRef]
- Parsons, M.; Thoms, M.; Flotemersch, J.; Reid, M. Monitoring the Resilience of Rivers as Social-Ecological Systems: A Paradigm Shift for River Assessment in the Twenty-First Century. River Science: Research and managemetn for the 21st Century. [CrossRef]
- Sempier, T.T.; Swan, D.L.; Emmer, S.H.; Schneider, M. Coastal Community Resilience Index: A Community Self-Assessment, Online 2010.
- Cutter, S.L.; Derakhshan, S. Temporal and Spatial Change in Disaster Resilience in US Counties, 2010–2015. Environmental Hazards and Resilence 2021, 51–70. [Google Scholar] [CrossRef]
- Mayunga, J. Understanding and Applying the Concept of Community Disaster Resilience: A Capital-Based Approach. Summer academy for social vulnerability and resilience building 2007, 1, 1–16. [Google Scholar]
- Yoon, D.K.; Kang, J.E.; Brody, S. A Measurement of Community Disaster Resilience in Korea. Journal of Environmental Planning and Managment 2016, 59, 436–460. [Google Scholar] [CrossRef]
- Burton, C. A Validation of Metrics for Community Resilience to Natural Hazards and Disasters Using the Recovery from Hurricane Katrina as a Case Study. Annals of the Association of American Geographers 2015, 105, 67–86. [Google Scholar] [CrossRef]
- Jurjonas, M.; Seekamp, E. Rural Coastal Community Resilience: Assessing a Framework in Eastern North Carolina. Ocean & coastal managemetn. [CrossRef]
- Imperiale, A.J.; Vanclay, F. Using Social Impact Assessment to Strengthen Community Resilience in Sustainable Rural Development in Mountain Areas. Mountain Research and Development 2016, 36, 431–442. [Google Scholar] [CrossRef]
- Ribeiro, P.J.G.; Goncalves, L.A.P.J. Urban Resilience: A Conceptual Framework. Sustainable Cities 2019, 50, 101625. [Google Scholar] [CrossRef]
- Pfefferbaum, B.; Van Horn, R.L.; Pfefferbaum, R.L. A Conceptual Framework to Enhance Community Resilience Using Social Capital. Clin Soc Work J 2017, 45, 102–110. [Google Scholar] [CrossRef]
- Sharifi, A.; Yamagata, Y. Urban Resilience Assessment: Multiple Dimensions, Criteria, and Indicators. Urban Resilience: a transformative approach. [CrossRef]
- Berke, P.; Newman, G.; Lee, J.; Combs, T. Evaluation of Networks of Plans and Vulnerability to Hazards and Climate Change: A Resilience Scorecard. Journ of American Planning Association 2015, 81, 287–302. [Google Scholar] [CrossRef]
- Ramsey, I.; Stennkamp, M.; Thompson, A. Assessing Community Disaster Reilience Using a Balanced Scorecard: Lessons Learnt from Three Australian Communities. Australian Journal of Emergency Management 2016, 31, 44–49. [Google Scholar] [CrossRef]
- Arbon, P. Developing a Model and Tool to Measure Community Disaster Resilience. Australian Journal of Emergency Management 2014, 29, 12–16. [Google Scholar] [CrossRef]
- Pfefferbaum, R.L.; Pfefferbaum, B.; Van Horn, R.L.; Norris, F.H.; Reissman, D.B. The Communities Advancing Resilience Toolkit (CART. Journal of Public Health Management Practice 2013, 19, 250–258. [Google Scholar] [CrossRef]
- Schoch-Spana, M.; Gill, K.; Hosangadi, D.; Slemp, C.; Burhans, R.; Zeis, J.; Carbone, E.G.; Links, J. The COPEWELL Rubric: A Self-Assessment Toolkit to Strengthen Community Resilience to Disasters. International Journal of Environmental Research and Public Health 2019, 16. [Google Scholar] [CrossRef] [PubMed]
- Broeder, L. den; South, J.; Rothoff, A. Community Engagement in Deprived Neighbourhoods during the COVID-19 Crisis: Perspectives for More Resilient and Healthier Communities. Health Promotion International 2022, 37. [Google Scholar] [CrossRef] [PubMed]
- Miller, S. Greenspace Volunteering Post-Disaster: Exploration of Themes in Motivation, Barriers, and Benefits from Post-Hurricane Park and Garden Volunteers. Journal of Environmental Planning and Management 2020, 63, 2004–2021. [Google Scholar] [CrossRef]
- Adger, W.N.; Barnett, J.; Brown, K.; Marshall, N.; O’Brien, K. Cultural Dimensions of Climate Change Impacts and Adaptation. Nature Clim Change 2013, 3, 112–117. [Google Scholar] [CrossRef]
- Shiva, V. Earth Democracy: Justice, Sustainability and Peace; Zed Books. 2006. [Google Scholar]
- Lockwood, M. Integration of Natural Area Values: Conceptual Foundations and Methodological Approaches. Australasian Journal of Environmental Management 2005, 12, 8–19. [Google Scholar] [CrossRef]
- Seymour, E.; Curtis, A.; Pannell, D.; Allan, C.; Roberts, A. Understanding the Role of Assigned Values in Natural Resource Management. Australasian Journal of Environmental Management 2010, 17, 142–153. [Google Scholar] [CrossRef]
- van Riper, C.J.; Sharp, R.; Bagstad, K.J.; Vagias, W.M.; Kwenye, J.; Depper, G.; Freimund, W. Recreation, Values, and Stewardship: Rethinking Why People Engage in Environmental Behaviors in Parks and Protected Areas:Chapter 19.; Hancock, Michigan, 2016; pp. 117–122.
- Vaske, J.J.; Donnelly, M.P. A Value–Attitude–Behavior Model Predicting Wildland Preservation Voting Intentions. Society & Natural Resources 1999, 12, 523–537. [Google Scholar] [CrossRef]
- Armitage, D.; Bene, C.; Charles, A.T.; Johnson, D.; Allison, E.H. The Interplay of Well-Being and Resilience in Applying a Social-Ecological Perspective. Ecology and Society 2012, 17. [Google Scholar]
- White, M.P.; Alcock, I.; Wheeler, B.W.; Depledge, M.H. Would You Be Happier Living in a Greener Urban Area? A Fixed-Effects Analysis of Panel Data. Psychol Sci 2013, 24, 920–928. [Google Scholar] [CrossRef]
- Ode Sang, Å.; Knez, I.; Gunnarsson, B.; Hedblom, M. The Effects of Naturalness, Gender, and Age on How Urban Green Space Is Perceived and Used. Urban Forestry & Urban Greening 2016, 18, 268–276. [Google Scholar] [CrossRef]
- Lee, Y.-C.; Kim, K.-H. Attitudes of Citizens towards Urban Parks and Green Spaces for Urban Sustainability: The Case of Gyeongsan City, Republic of Korea. Sustainability 2015, 7, 8240–8254. [Google Scholar] [CrossRef]
- Schindler, M. Nature Orientation and Opportunity: Who Values and Who Has Opportunity for Satisfactory Green Spaces in Proximity to Their Place of Residence. Urban Forestry & Urban Greening 2023, 84, 127924. [Google Scholar] [CrossRef]
- Gobster, P.H.; Westphal, L.M. The Human Dimensions of Urban Greenways: Planning for Recreation and Related Experiences. Landscape and Urban Planning 2004, 68, 147–165. [Google Scholar] [CrossRef]
- Moseley, D.; Marzano, M.; Chetcuti, J.; Watts, K. Green Networks for People: Application of a Functional Approach to Support the Planning and Management of Greenspace. Landscape and Urban Planning 2013, 116, 1–12. [Google Scholar] [CrossRef]
- Fongar; Aamodt; Randrup; Solfjeld Does Perceived Green Space Quality Matter? Linking Norwegian Adult Perspectives on Perceived Quality to Motivation and Frequency of Visits. IJERPH 2019, 16, 2327. [CrossRef]
- Dade, M.C.; Mitchell, M.G.E.; Brown, G.; Rhodes, J. The Effects of Urban Greenspace Characteristics and Socio-Demographics Vary among Cultural Ecosystem Services. Urban Forestry & Urban Greening 2020, 49, 126641. [Google Scholar] [CrossRef]
- Phillips, A.; Khan, A.Z.; Canters, F. Use-Related and Socio-Demographic Variations in Urban Green Space Preferences. Sustainability 2021, 13, 3461. [Google Scholar] [CrossRef]
- Schindler, M.; Le Texier, M.; Caruso, G. Spatial Sorting, Attitudes and the Use of Green Space in Brussels. Urban Forestry & Urban Greening 2018, 31, 169–184. [Google Scholar] [CrossRef]
- Gehl, J. Cities for People; Island Press: Washington DC, 2013. [Google Scholar]
- Wen, C.; Albert, C.; Von Haaren, C. The Elderly in Green Spaces: Exploring Requirements and Preferences Concerning Nature-Based Recreation. Sustainable Cities and Society 2018, 38, 582–593. [Google Scholar] [CrossRef]
- Williams, T.G.; Logan, T.M.; Zuo, C.T.; Liberman, K.D.; Guikema, S.D. Parks and Safety: A Comparative Study of Green Space Access and Inequity in Five US Cities. Landscape and Urban Planning 2020, 201, 103841. [Google Scholar] [CrossRef]
- Rigolon, A. Parks and Young People: An Environmental Justice Study of Park Proximity, Acreage, and Quality in Denver, Colorado. Landscape and Urban Planning 2017, 165, 73–83. [Google Scholar] [CrossRef]
- Wong, S.; Rush, J.; Bailey, F.; Just, A.C. Accessible Green Spaces? Spatial Disparities in Residential Green Space among People with Disabilities in the United States. Annals of the American Association of Geographers 2023, 113, 527–548. [Google Scholar] [CrossRef]
- Lamond, J.; Evertt, G. Sustainable Blue-Green Infrastructure: A Social Practice Approach to Understanding Community Preferences and Stewardship. Landscape and Urban Planning 2019, 191, 103639. [Google Scholar] [CrossRef]
- Alsheri, S.A.; Rezgui, Y.; Li, H. Delphi-Based Consensus Study into Framework of Community Resilience to Disaster. Natural Hazards 2015, 75, 2221–2245. [Google Scholar] [CrossRef]
- Ingram, J.; Hamilton, C. Planning for Climate Change: A Strategic, Values-Based Approach for Urban Planners; Cities and Climate Change Initiatives (Tool Series); United Nations Human Settlements Programme (un-habitat): Nairobi, Kenya, 2014. [Google Scholar]
- Tidball, K.G.; Krasny, M.E.; Svendsen, E.; Campbell, L.K.; Helphand, K. Stewardship, Learning, and Memory in Disaster Resilience. 2010, 16, 591–609.
- Putnam, R. The Prosperous Community: Social Capital and Public Life. The american prospect 1993, 4, 35–42. [Google Scholar]
- Hyyppä, M.T. Healthy Ties; Springer Netherlands: Dordrecht, 2010; ISBN 978-90-481-9605-0. [Google Scholar]
- Chamlee-Wright, E.; Storr, V.H. There’s No Place like New Orleans”: Sense of Place and Community Recovery in the Ninth Ward after Hurricane Katrina. Journal of Urban Affairs 2009, 31, 615–634. [Google Scholar] [CrossRef]
- Hawkins, R.L.; Maurer, K. Unravelling Social Capital: Disentangling a Concept for Social Work. British Journal of Social Work 2011, 42, 353–370. [Google Scholar] [CrossRef]
- Nakagawa, Y.; Shaw, R. Social Capital: A Missing Link to Disaster Recovery. International Journal of Mass Emergencies and Disasters 2004, 22, 5–34. [Google Scholar] [CrossRef]
- Fagg, J.; Curtis, S.; Stansfeld, S.A.; Cattell, V.; Tupuola, A.-M.; Arephin, M. Area Social Fragmentation, Social Support for Individuals and Psychosocial Health in Young Adults: Evidence from a National Survey in England. Social Science & Medicine 2008, 66, 242–254. [Google Scholar] [CrossRef]
- Francis, J.; Giles-Corti, B.; Wood, L.; Knuiman, M. Creating Sense of Community: The Role of Public Space. Journal of Environmental Psychology 2012, 32, 401–409. [Google Scholar] [CrossRef]
- Matthews, V.; Longman, J.; Bennett-Levy, J.; Braddon, M.; Passey, M.; Bailie, R.S.; Berry, H.L. Belonging and Inclusivity Make a Resilient Future for All: A Cross-Sectional Analysis of Post-Flood Social Capital in a Diverse Australian Rural Community. IJERPH 2020, 17, 7676. [Google Scholar] [CrossRef] [PubMed]
- Foster, K.A.; Pitner, R.; Freedman, D.A.; Bell, B.A.; Shaw, T.C. Spatial Dimensions of Social Capital. City & Community 2015, 14, 392–409. [Google Scholar] [CrossRef]
- Marin, A.; Wellman, B. Social Network Analysis: An Introduction. In The SAGE handbook of social network analysis; Sage Publications, 2011; pp. 11–25.
- World Health Organisation Urban Green Space Interventions and Health: A Review of Impacts and Effectiveness. 2017.
- Jewett, R.L.; Mah, S.M.; Howell, N.; Larsen, M.M. Social Cohesion and Community Resilience During COVID-19 and Pandemics: A Rapid Scoping Review to Inform the United Nations Research Roadmap for COVID-19 Recovery. Int J Health Serv 2021, 51, 325–336. [Google Scholar] [CrossRef] [PubMed]
- Forrest, R.; Kearns, A. Social Cohesion, Social Capital, and the Neighbourhood. Urban Studies 2001, 38, 2125. [Google Scholar] [CrossRef]
- Schiefer, D.; van der Noll, J. The Essentials of Social Cohesion: A Literature Review. Soc Indic Res 2017, 132, 579–603. [Google Scholar] [CrossRef]
- Berry, H.L.; Welsh, J.A. Social Capital and Health in Australia: An Overview from the Household, Income, and Labour Dynamics in Australia Survey. Social Science & Medicine 2010, 70, 588–596. [Google Scholar] [CrossRef] [PubMed]
- Portela, M.; Neira, I. ; Jimenez Social Capital and Subjective Wellbeing in Europe: A New Approach on Social Capital. Social Indicators Research 2012. [CrossRef]
- Nadel, S.F. The Theory of Social Structure; Routledge, 2013; Vol. 8;
- Cecchini, M.; Cividino, S.; Turco, R. Population Age Structure, Complex Socio-Demographic Systems and Resilience Potential: A Spatio-Temporal, Evenness-Based Approach. Sustainability 2019, 11, 2050. [Google Scholar] [CrossRef]
- Cutter, S.; Ash, K.D.; Emrich, C.T. The Geographies of Community Disaster Resilience. Global Environmental Change 2014, 29, 65–77. [Google Scholar] [CrossRef]
- Guadagno, L. Human Mobility in the Sendai Framework. International Journal of Disaster Risk Science 2016, 7, 30–40. [Google Scholar] [CrossRef]
- Forsyth, A. What Is a Walkable Place? The Walkability Debate in Urban Design. Urban Des Int 2015, 20, 274–292. [Google Scholar] [CrossRef]
- Krahn, G.L.; Walker, D.K.; Correa-De-Araujo, R. Persons With Disabilities as an Unrecognized Health Disparity Population. Am J Public Health 2015, 105, S198–S206. [Google Scholar] [CrossRef] [PubMed]
- Roe, J.; Thompson, C.; Aspinall, P.; Brewer, M.; Duff, E.; Miller, D.; Mitchell, R.; Clow, A. Green Space and Stress: Evidence from Cortisol Measures in Deprived Urban Communities. IJERPH 2013, 10, 4086–4103. [Google Scholar] [CrossRef] [PubMed]
- Louv, R. Nature Deficit. Orion 2005, 70, 71. [Google Scholar]
- United Nations, Department of Economic and Social Affairs, Population Division The Sustainable Development Goals: Report 2022; UN, 2022.
- Moayedi, F. ; Zakaria; Bigah Conceptualising the Indicators of Walkability for Sustainable Transportation. Journal Technology 2013, 65, 85–90. [Google Scholar] [CrossRef]
- Dobson, A. Justice and the Environment: Conceptions of Environmenal Sustainabilty and Theories of Distributive Justice; Claredon Press, 1998.
- Morrow, B.H. Community Resilience: A Social Justice Perspective; CARRI Research Report; Oak Ridge TN, 2008.
- Heckert, M. Access and Equity in Greenspace Provision: A Comparison of Methods to Assess the Impacts of Greening Vacant Land: Access and Equity in Greenspace Provision. Transactions in GIS 2013, 17, 808–827. [Google Scholar] [CrossRef]
- Wooldridge, B.; Gooden, S. The Epic of Social Equity: Evolution, Essence, and Emergence. Administrative Theory & Praxis 2009, 31, 222–234. [Google Scholar] [CrossRef]
- Bolin, B.; Kurtz, L. Race, Class, Ethnicity, and Disaster Vulnerability. In Handbook of disaster research; Springer, 2018; pp. 181–203.
- Kimic, K.; Ostrysz, K. Assessment of Blue and Green Infrastructure Solutions in Shaping Urban Public Spaces—Spatial and Functional, Environmental, and Social Aspects. Sustainability 2021, 13, 11041. [Google Scholar] [CrossRef]
- Ncube, S.; Arthur, S. Influence of Blue-Green and Grey Infrastructure Combinations on Natural and Human-Derived Capital in Urban Drainage Planning. Sustainability 2021, 13, 2571. [Google Scholar] [CrossRef]
- O’Donnell, E.; Netusil, N.; Chan, F.; Dolman, N.; Gosling, S. International Perceptions of Urban Blue-Green Infrastructure: A Comparison across Four Cities. Water 2021, 13, 544. [Google Scholar] [CrossRef]
- Administrator, P.C.E. Aotearoa’s Cities Are Losing Their Leaves. Available online: https://storymaps.arcgis.com/stories/e3f4c7a2f8534d4e877d140ec209514c (accessed on 30 June 2023).
- Ambrey, C.L. Urban Greenspace, Physical Activity and Wellbeing: The Moderating Role of Perceptions of Neighbourhood Affability and Incivility. Land Use Policy 2016, 57, 638–644. [Google Scholar] [CrossRef]
- Zuniga-Teran, A.; Gerlak, A. A Multidisciplinary Approach to Analyzing Questions of Justice Issues in Urban Greenspace. Sustainability 2019, 11, 3055. [Google Scholar] [CrossRef]
- Heynen, N.; Perkins, H.A.; Roy, P. The Political Ecology of Uneven Urban Green Space: The Impact of Political Economy on Race and Ethnicity in Producing Environmental Inequality in Milwaukee. Urban Affairs Review 2006, 42, 3–25. [Google Scholar] [CrossRef]
- Rigolon, A. A Complex Landscape of Inequity in Access to Urban Parks: A Literature Review. Landscape and Urban Planning 2016, 153, 160–169. [Google Scholar] [CrossRef]
- Wolch, J.R.; Byrne, J.; Newell, J.P. Urban Green Space, Public Health, and Environmental Justice: The Challenge of Making Cities ‘Just Green Enough. ’ Landscape and Urban Planning 2014, 125, 234–244. [Google Scholar] [CrossRef]
- Meheta, V.; Mahato, B. Designing Urban Parks for Inclusion, Equity, and Diversity. Journal of Urbanism 2021, 14, 457–489. [Google Scholar] [CrossRef]
- Rigolon, A.; Yanez, E. ; Aboelata “A Park Is Not Just a Park”: Toward Counter-Narratives to Advance Equitable Green Space Policy in the United States. Cities 2022, 128, 103792. [Google Scholar] [CrossRef]
- Kuo, M.; Browning, M.H.E.M.; Sachdeva, S.; Lee, K.; Westphal, L. Might School Performance Grow on Trees? Examining the Link Between “Greenness” and Academic Achievement in Urban, High-Poverty Schools. Front. Psychol. 2018, 9, 1669. [Google Scholar] [CrossRef]
- Zhang, W.; Gao, Y.; Li, S.; Liu, W.; Zeng, C.; Gao, L.; Li, M.; Peng, C. Accessibility Measurements for Urban Parks Considering Age-Grouped Walkers’ Sectorial Travel Behavior and Built Environment. Urban Forestry & Urban Greening 2022, 76, 127715. [Google Scholar] [CrossRef]
- Hartig, T.; Mitchell, R.; De Vries, S.; Frumkin, H. Nature and Health. Annu. Rev. Public Health 2014, 35, 207–228. [Google Scholar] [CrossRef] [PubMed]
- Braveman, P.; Arkin, E.; Orleans, T.; Proctor, D. What Is Health Equity? Behavioral science & policy 2018, 4, 1–14. [Google Scholar] [CrossRef]
- De Haas, W.; Hassink, J.; Stuiver, M. The Role of Urban Green Space in Promoting Inclusion: Experiences From the Netherlands. Frontiers in Ecology and the Environment 2021, 9. [Google Scholar] [CrossRef]
- Lang, S.; Schöpfer, E.; Hölbling, D. Quantifying and Qualifying Urban Green by Integrating Remote Sensing, GIS, and Social Science Methods. In Use of Landscape Sciences for the Assessment of Environmental Security; Springer International Publishing: 93-106, 2020 ISBN 978-1-4020-6594-1.
- Bell, S.L.; Phoenix, C.; Lovell, R.; Wheeler, B.W. Green Space, Health and Wellbeing: Making Space for Individual Agency. Health & Place 2014, 30, 287–292. [Google Scholar] [CrossRef]
- Kondo, M.; Fluehr, J.; McKeon, T.; Branas, C. Urban Green Space and Its Impact on Human Health. IJERPH 2018, 15, 445. [Google Scholar] [CrossRef] [PubMed]
- Nutsford, D.; Pearson, A.L.; Kingham, S. An Ecological Study Investigating the Association between Access to Urban Green Space and Mental Health. Public Health 2013, 127, 1005–1011. [Google Scholar] [CrossRef]
- Cutts, B.B.; Darby, K.J.; Boone, C.G.; Brewis, A. City Structure, Obesity, and Environmental Justice: An Integrated Analysis of Physical and Social Barriers to Walkable Streets and Park Access. Social Science & Medicine 2009, 69, 1314–1322. [Google Scholar] [CrossRef] [PubMed]
- Konijnendijk, C.C. Evidence-Based Guidelines for Greener, Healthier, More Resilient Neighbourhoods: Introducing the 3–30–300 Rule. J. For. Res. 2023, 34, 821–830. [Google Scholar] [CrossRef] [PubMed]
- Senik, B.; Uzun, O. A Process Approach to the Open Green Space System Planning. Landscape and Ecological Engineering 2021, 18, 203–219. [Google Scholar] [CrossRef]
- Li, D.; Newman, G.; Zhang, T.; Zhu, R.; Horney, J. Coping with Post-Hurricane Mental Distress: The Role of Neighborhood Green Space. Social Science & Medicine 2021, 281, 114084. [Google Scholar] [CrossRef]
- Masuda, N. Disaster Refuge and Relief Urban Park System in Japan. Landscape Architecture Frontiers 2014, 2, 52–61. [Google Scholar]
- Montgomery, R.; Wesener, A.; Davies, F. Bottom-up Governance after a Natural Disaster: A Temporary Post-Earthquake Community Garden in Central Christchurch, New Zealand. NA 2017, 28. [Google Scholar]
- Gobster, P.H.; Nassauer, J.I.; Daniel, T.C. The Shared Landscape: What Does Aesthetics Have to Do with Ecology? Landscape Ecology 2007, 959–972. [Google Scholar] [CrossRef]
- Andersson, E.; Barthel, S.; Borgstrom, S.; Colding, J.; Elmqvist, T.; Folke, C. ; Gren Reconnecting Cities to the Biosphere: Stewardship of Green Infrastructure and Urban Ecosystem Services. AMBIO: A Journal of the Human Environment 2014, 43, 445–453. [Google Scholar] [CrossRef] [PubMed]
- Ernston, H. The Social Production of Ecosystem Services: A Framework for Studying Environmental Justice and Ecological Complexity in Urbanized Landscapes. Landscape and Urban Planning 2013, 109, 7–17. [Google Scholar] [CrossRef]
- Nutsford, D.; Pearson, A.L.; Kingham, S.; Reitsma, F. Residential Exposure to Visible Blue Space (but Not Green Space) Associated with Lower Psychological Distress in a Capital City. Health & Place 2016, 39, 70–78. [Google Scholar] [CrossRef]
- Pallathadka, A.; Pallathadka, L.; Rao, S.; Chang, H.; Van Dommelen, D. Using GIS-Based Spatial Analysis to Determine Urban Greenspace Accessibility for Different Racial Groups in the Backdrop of COVID-19: A Case Study of Four US Cities. GeoJournal 2022, 87, 4879–4899. [Google Scholar] [CrossRef] [PubMed]
- Richardson, E.; Pearce, J.; Mitchell, R.; Day, P.; Kingham, S. The Association between Green Space and Cause-Specific Mortality in Urban New Zealand: An Ecological Analysis of Green Space Utility. 2010, 10, 1–14. [CrossRef]
- Campbell, L.K.; Svendsen, E.; Sonti, N.; Johnson, M. A Social Assessment of Urban Parkland: Analyzing Park Use and Meaning to Inform Management and Resilience Planning. Environmental Science & Policy 2016, 62, 34–44. [Google Scholar] [CrossRef]
- Mullenbach, L.E.; Larson, L.R.; Myron, F.F.; Marquet, O.; Huang, J.-H.; Alberico, C.; Ogletree, S.S.; Hipp, J.A. Cultivating Social Capital in Diverse, Low-Income Neighborhoods: The Value of Parks for Parents with Young Children. Landscape and Urban Planning 2022, 2019, 104313. [Google Scholar] [CrossRef]
- Kazmierczak, A. The Contribution of Local Parks to Neighbourhood Social Ties. Landscape and Urban Planning 2013, 109, 31–44. [Google Scholar] [CrossRef]
- Taleai, M. ; Yameqani Integration of GIS, Remote Sensing and Multi-Criteria Evaluation Tools in the Search for Healthy Walking Paths. KSCE Journal of Civil Engineering 2018, 22, 279–291. [Google Scholar] [CrossRef]
- Telega, A.; Telega, I. ; Agnieszka Bieda Measuring Walkabilty with GIS - Methods Overview and New Approach Proposal. Sustainabilty 2021, 13, 1883. [Google Scholar] [CrossRef]
- Al-Rashid, M.; Rao, M.; Sorouri, Z. Using GIS Measures to Analyze the Spatial Equity to Public Parks in Lahore Metropolitan. Journal of architectural and plannign research 28.
- Oh, K.; Jeong, S. Assessing the Spatial Distribution of Urban Parks Using GIS. Landscape and Urban Planning 2007, 82, 25–32. [Google Scholar] [CrossRef]
- Richardson, E.; Pearce, J.; Mitchell, R.; Day, P.; Kingham, S. RTehseaerchaasrtsicole Ciation between Green Space and Cause-Specific Mortality in Urban New Zealand: An Ecological Analysis of Green Space Utility. 2010.









| Dimension | Description | Framework References |
|
|---|---|---|---|
| Conceptualization | Structural & cognitive | Encompasses (structural) discrete features and characteristics of a social entity and (cognitive) attitudes, values, and beliefs | [1] |
| Coping, adaptive, transformation | Capacities of communities to cope adapt, and transform to dynamic challenges; embracing change, and fostering long-term sustainability and growth. | [71,72] | |
| Social & interconnected | Web of relationships & networks within a community, underscoring the role of social ties, collective action, and the integration of diverse community Resources in building resilience. | [1,35,73] | |
| Capital based | resilience in terms of capital and strategic deployment of resources as essential | [74,75,76] | |
| Context | Hazard specific | e.g. earthquake, flood, drought, sea level rise | [77,78] |
| Geographical context | urban, coastal, rural, city, mountains, islands | [43,78,79,80] | |
| Hierarchical scale | Individual, community, governmental | [61,81] | |
| Assessment type | Indicator | Observable measurable characteristic/change representing resilience characteristic | [1,75,76,77,82] |
| Scorecard | Aggregate of score based on how often the items are present, often providing evaluation of progress to goal. | [83,84] | |
| Toolkit | Guidance through a set of tools, methodologies and guidelines that encompass a range of resources such as best practices and case studies. | [85,86,87] | |
| Indicator type | Outcome | How well interventions accomplish a result | [27,61,77,82] |
| Process | Level of engagement in phenomenon | [27,61,77,82] | |
| Normative | Shared beliefs & values guiding behavior | [21,68] | |
| Dimension | Justification/ How | Framework References |
|
|---|---|---|---|
| Conceptualization | Structural & cognitive (primary) | Integrates physical BGI aspects with community perception and engagement, enhancing social resilience understanding. | Practitioner framework |
| Coping, adaptive, transformation (inherent) | These are implicit within the social capital, values, and equity acknowledged as essential for community's ability to cope, adapt, and transform. | Literature frameworks | |
| Social & interconnected (inherent) | Highlights the importance of social relationships through shared values and practice/use for diverse community integration. | Literature, 5S frameworks | |
| Capital based (included) | Recognized as a key dimension for understanding social resilience | Literature, 5S frameworks | |
| Context | Hazard specific | Broad and not limited to specific hazards, allowing for a wider application. | N/A (new BGI contextual framework) |
| Geographical context | Focused on urban BGI and role its in resilience. | ||
| Hierarchical scale | Community-level resilience is the primary scale of interest. | ||
| Assessment type | Indicator | Preferred method in social resilience frameworks and by practitioners; suitable for understanding interrelationships and attributes of BGI. | Literature frameworks |
| Indicator type | Outcome | Measures direct attributes of BGI that significantly impact equitable access. These indicators provide tangible evidence of BGI's fair and practical utilization. | Literature, 5S, practitioner frameworks |
| Process | Captures dynamic interactions and ongoing engagements within BGI spaces. These indicators reflect the social processes that result from use of BGI spaces. | Literature, 5S, practitioner frameworks | |
| Normative | Aligns BGI with societal preferences, ensuring that the framework accounts for community values and aspirations | Practitioner framework | |
Disclaimer/Publisher’s Note: The statements, opinions and data contained in all publications are solely those of the individual author(s) and contributor(s) and not of MDPI and/or the editor(s). MDPI and/or the editor(s) disclaim responsibility for any injury to people or property resulting from any ideas, methods, instructions or products referred to in the content. |
© 2024 by the authors. Licensee MDPI, Basel, Switzerland. This article is an open access article distributed under the terms and conditions of the Creative Commons Attribution (CC BY) license (http://creativecommons.org/licenses/by/4.0/).
