Submitted:
09 March 2024
Posted:
17 March 2024
You are already at the latest version
Abstract
Keywords:
MSC: 37-04; 37N30; 37M05; 15A15; 68Q80
1. Introduction
- Brin, M., & Stuck, G. (2002). Introduction to Dynamical Systems. Cambridge University Press. [11]
- Zhao, Y., & Zhang, W. (2017). Invertible Discrete Dynamical Systems and Their Applications. Journal of Nonlinear Science, 27(4), 1151-1184. [12]
- Golubitsky, M., & Stewart, I. (2002). The Symmetry Perspective: From Equilibrium to Chaos in Phase Space and Physical Space. Birkhäuser Basel. [13]
- We introduce the concept of inverse algebraic trees as a compact and structured representation of the pre-image sets and trajectories of discrete dynamical systems. These trees encode the essential information about the system’s invertibility, convergence, and stability properties.
- We develop efficient algorithms for constructing and manipulating inverse algebraic trees, exploiting their recursive structure and symmetries to reduce the computational complexity and memory requirements.
- We establish rigorous criteria for the existence, uniqueness, and regularity of inverse algebraic trees based on the properties of the system’s evolution rule and state space. These criteria provide guidance for the applicability and feasibility of our inverse modeling approach.
- We introduce the notion of topological transport as a mechanism for transferring properties and insights obtained from the inverse algebraic trees to the original dynamical system. By establishing topological conjugacy or semi-conjugacy between the inverse and forward models, we enable the rigorous inference and prediction of the system’s long-term behavior and emergent phenomena.
- We demonstrate the potential of our framework through a range of illustrative examples and case studies, spanning from classic problems in number theory and combinatorics to cutting-edge applications in systems biology and complex networks. These examples showcase the versatility and effectiveness of inverse algebraic modeling in uncovering hidden patterns, predicting critical transitions, and guiding control interventions.
2. State of the Art
This research primarily targets the inverse control of discrete linear systems by employing a methodology that involves quantizing both inputs and outputs. The significant limitation here is its exclusive focus on linear systems. This means that the approach does not take into account the inverse modeling of more complex combinatorial structures that are non-linear in nature. Moreover, it lacks in developing topological equivalences, which are crucial for transferring properties from the direct system to the inverse system in a structured and reliable manner. Essentially, while it contributes to the field by providing a method for inverse control, it does not offer a comprehensive framework that encompasses non-linear systems or a methodological basis for property transfer between direct and inverse systems.
Ahmad’s research advances the application of neural networks to solve the inverse kinematics problems of manipulators, facilitating the determination of desired joint configurations. This represents a significant step forward in using modern computational techniques to address challenges in robotics. However, similar to the work of Lam and Lu, Ahmad’s method stops short of developing a complete inverse model of the system it studies. It also does not establish a formal equivalence with the direct system, which would be necessary for a thorough understanding and application of inverse dynamics in complex systems. The method excels in its specific application but lacks a generalized framework that could be applied across different types of dynamic systems.
The theory put forward in this document significantly extends the scope of system inversion by introducing novel concepts such as inverse analytic functions, inverse algebraic trees, and the topological transport of cardinals. These innovations allow for the construction of topologically equivalent inverse counterparts for general discrete dynamic systems. This means that the theory is not limited to linear systems or the optimization of articulated systems but can be applied to a broader range of complex systems. The introduction of topological transport of cardinals is particularly noteworthy as it provides a methodological foundation for transferring properties between direct and inverse systems in a way that preserves the topological structure, thereby ensuring that the inverse system retains the essential characteristics of the direct system.
- The Collatz Conjecture regarding the convergence of a certain iteration on natural numbers. As demonstrated in the application of the article, the proposed method can provide an alternative proof to this 80-year-old historical puzzle.
- Conjectures on the termination of algorithms with intractable combinatorial explosions. Algebraic inverse modeling can analytically master this inherent complexity.
- Dilemmas regarding the periodicity or attraction between cycles in chaotic systems. Topological transport of properties from the inverse model could resolve these issues.
- Conjectures such as Kaprekar’s regarding recurring properties of numbers, or Ulam’s hypothesis about self-reference in cellular automata, which have challenged known methods.
- The Collatz Conjecture regarding the convergence of a certain iteration on natural numbers.
- Conjectures on the termination of algorithms with intractable combinatorial explosions.
- Dilemmas regarding the periodicity or attraction between cycles in chaotic systems.
2.1. Comparison with Other Techniques
2.2. Related Advancements
- Terence Tao et al.’s progress on almost all orbits of the Collatz map achieving almost bounded values. While not resolving the Collatz Conjecture, they provide analytical bounds on orbit growth that could complement the inverse approach.
- Gutowski’s work on the convergence of Collatz trajectories forming a nowhere dense set. It establishes topological properties of orbits that could be topologically transported in the inverse model.
- Advances in applying Ergodic Theory tools to tackle the Collatz Conjecture and discrete systems, such as Lagarias’ work. Topological transport from inverse models could expand this understanding.
- The automated theorem proving (ATP) program has succeeded in automatically proving certain conjectures in number theory, like the Erdős–Straus conjecture. Potential exists to integrate ATP in computational validations of inverse models.
- Work on self-similarity hypotheses in cellular automata, equivalent to Conway’s Conjecture, which remains a core unsolved problem in algorithmic complexity, theoretical computer science, and discrete mathematics.
3. Domain of Applicability
- Recursive dynamical systems over discrete spaces.
- Systems exhibiting moderate combinatorial explosions, where the construction of the algebraic inverse model is feasible.
- Chaotic systems with global asymptotic convergence of trajectories.
3.1. Categorization of Applicable Systems
- Recursive dynamical systems over discrete spaces: systems defined by a recurrence rule over a discrete space.
- Discrete algorithms and computational processes: the methodology allows for analyzing algorithmic properties such as termination, optimality, complexity, etc.
- Systems with moderate combinatorial explosions: the construction of the inverse model is feasible as long as the combinatorial explosion is reducible and computable.
- Chaotic systems with globally regular behaviors: despite local chaos, the methodology models global convergences.
- Systems with state spaces of continuous cardinality: an extension of the theory would be required.
- Systems defined by irreversible or non-recursive evolution rules: defining an analytical inverse function is difficult.
- Systems with high sensitivity to initial conditions or severe chaotic phenomena: the construction of a global inverse model could be unattainable.
- Techniques of topological encapsulation
- Topological discretization preserving cardinal properties
- Construction of partial models
- Hybridization with other approaches
3.2. Examples and Applications of the Methodology
- If n is even, divide it by 2.
- If n is odd, multiply it by 3 and add 1.
4. Definitions and Preliminary Concepts
- , (Non-negativity)
- if and only if , (Discernibility)
- , (Symmetry)
- , (Triangle Inequality)
- X is countable (finite or countably infinite)
-
d is a discrete metric, i.e., the triangle inequality holds with equality:
- X is uncountable (uncountably infinite)
- d is a continuous metric, i.e., the triangle inequality is strict: such that
- In a cellular automaton, S would be the set of all possible cell configurations.
- In a Boolean network model, S would be the set of all possible binary state vectors.
- In a dynamic system defined over integers, S would be a subset of .
- S is a discrete set (state space) equipped with a discrete topology τ, constituting a discrete topological space . Formally:
-
is a function (evolution rule) that maps states in S to S, recursively and deterministically over S. Formally:
- -
- F preserves the discreteness of elements in S:
- -
- F is deterministic over S:
- -
- F is recursive: successive iteration .
- -
- F preserves the topology τ of S:
- Cellular automata, such as Conway’s Game of Life, where S is a grid of cells and F determines the state of each cell based on its neighbors.
- Iterative maps, like the Logistic Map, where S is a subset of real numbers and for some parameter r.

- The union of elements of τ belongs to τ
- The finite intersection of elements of τ belongs to τ
-
According to the cardinality of :
- -
- Finite:
- -
- Countable:
- -
- Continuous:
-
According to the recursiveness of :
- -
- Recursive:
- -
- Non-recursive: Does not satisfy the above
-
According to sensitivity to initial conditions:
- -
- Non-sensitive:
- -
- Sensitive: Does not satisfy the above
-
According to the degree of combinatorial explosiveness:
- -
- Limited:
- -
- Unbounded:
- is recursive over
- The combinatorial explosiveness of is limited
- P is demonstrated in the inverse algebraic model of
- If S is a finite set with elements, then will contain elements. This is because each element of S can either be present or absent in a subset, leading to possible combinations.
- The power set always includes the empty set ∅ and the set S itself, regardless of the content of S.
- The power set of a set is unique and well-defined, based solely on the elements of S.
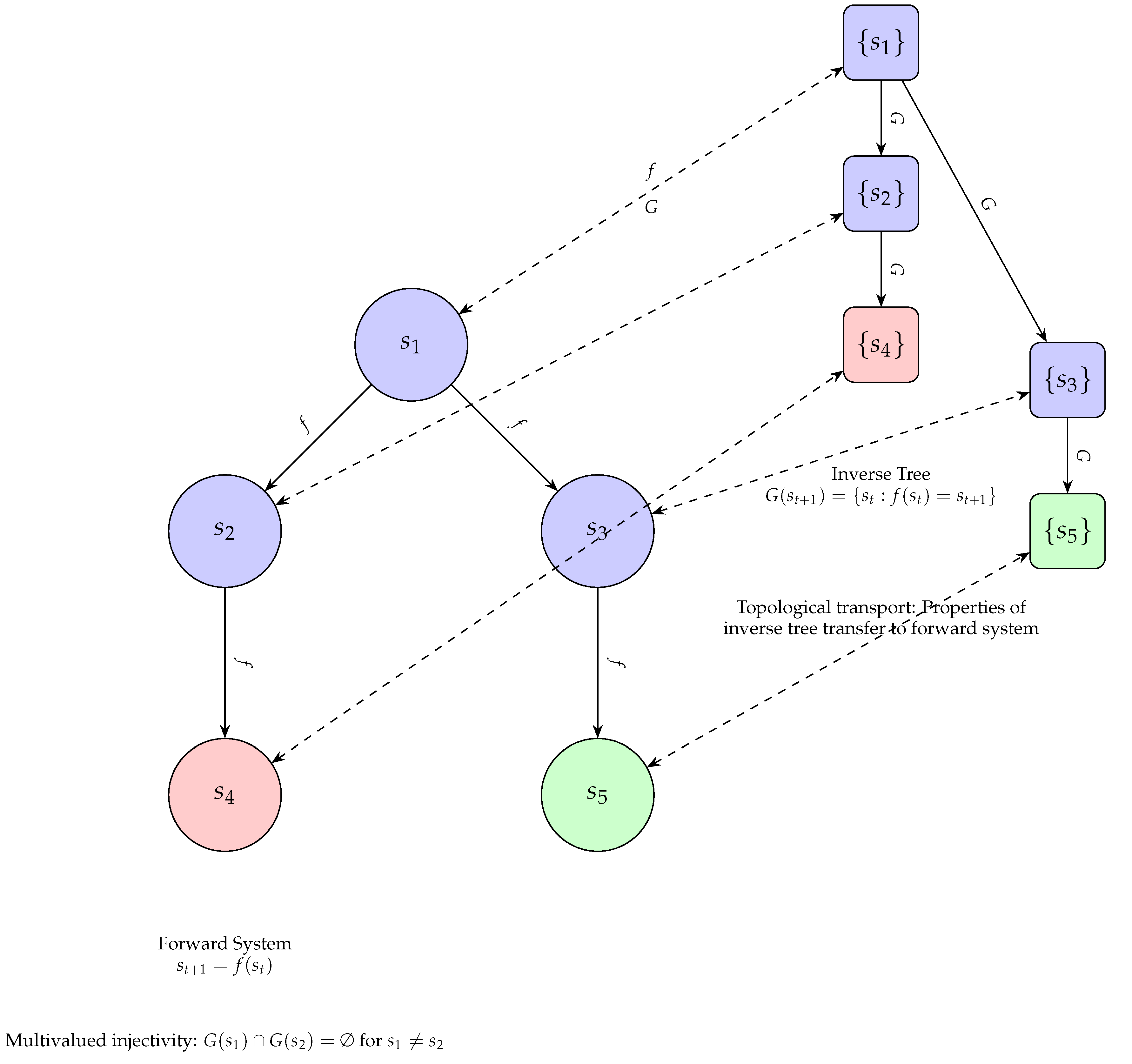
- Domain(G) = Range(F)
- Range(G) = Domain(F)
- G analytically undoes F:
- Injectivity:
- Surjectivity:
- Exhaustiveness: Recursion through G reaches all states in S.
4.1. Combinatorial Complexity and Inverse Model Constructibility
- Growth rate bound: There exists a function such that for any initial state , the number of reachable states after n recursive applications of G is bounded by , i.e., for all , and f is asymptotically smaller than an exponential function, i.e., for all .
-
Conditions on algebraic or topological structure: The state space S has an algebraic or topological structure (e.g., a group, ring, or metric space) that satisfies certain conditions guaranteeing computational tractability. These conditions could include:
- (a)
- The composition operation in S is computable in polynomial time.
- (b)
- S has a finite or efficiently computable representation.
- (c)
- S satisfies properties such as completeness or compactness under a suitable metric.
-
Complexity of construction algorithms: The algorithms used to construct the inverse algebraic tree T from G have manageable time and space complexity. Formally:
- (a)
- The time required to compute for any state is polynomial in the size of the representation of s.
- (b)
- The depth of the tree T (i.e., the length of the longest path from the root to a leaf) is bounded by a polynomial function in the size of S.
- (c)
- The maximum degree of any node in T (i.e., the maximum number of children of a node) is bounded by a constant.
5. Axiomatic Foundations of DIDS
6. Inverse Modeling of Systems
- S is a discrete set with discrete topology τ, making a discrete topological space.
- is a discrete function, preserving the discreteness of elements in S.
- F is deterministic over S:
- F is recursive: successive iteration .
- F preserves the topology τ of S: is open , with open sets.
- G analytically undoes F:
- Injectivity:
- Surjectivity:
- Exhaustiveness: Recursion through G reaches all states in S.
-
Relative Compactness: For T to be relatively compact, G must satisfy:
- (a)
- Multivalued injectivity: For any pair of distinct states , and are disjoint sets.
- (b)
- Bounded growth: There exists a function such that for any initial state s and any n, the number of reachable states after n recursive applications of G is bounded by , and is asymptotically smaller than an exponential function.
Copy codeExplain -
Relative Metric Completeness:For the metric space associated with T to be relatively complete, G must satisfy:
- (a)
- Exhaustiveness: For any state , there exists a finite number of recursive applications of G that lead to a root state r.
- (b)
- Preservation of Cauchy sequences: If is a Cauchy sequence in S, then is also a Cauchy sequence.
-
Connectivity:To ensure the connectivity of T, G must satisfy:
- (a)
- Reachability: For any pair of states , there exists a finite sequence of states such that , , and is in for all i.
-
Topological Equivalence:For T to be topologically equivalent to the canonical system, G must satisfy:
- (a)
- Invertibility: For any state , s is contained in , where F is the evolution function of the canonical system.
- (b)
- Continuity: G is continuous with respect to the topologies of S and .
- , which assigns to each natural number its binary representation.
- , which assigns to each natural number its decimal representation.
6.1. Algebraic Inverse Tree Construction
- f is bijective, i.e., for each there exists a unique such that .
- Both f and its inverse are continuous with respect to the topologies ρ and τ. That is, for each open set , its preimage is open in ρ; and for each open set , its image is open in τ.
- f is bijective: By construction, each node represents a unique state , and each state is represented by at least one node (due to the exhaustiveness of G). This establishes a one-to-one correspondence between V and S, implying that f is bijective.
-
f and are continuous: To show the continuity of f and , we must verify that the inverse images of open sets are open in the respective topologies.
- Continuity of f: Let be an open set in . We need to prove that is open in . By definition of the discrete topology , each state is an open set. Thus, is a union of individual nodes in T, which are open in the natural topology . Therefore, is open in .
- Continuity of : Let be an open set in . We need to prove that is open in . Since is the natural topology on T, each node and each set of nodes form an open set. Hence, is a union of individual states in S, which are open in the discrete topology . Therefore, is open in .
6.2. Combinatorial Complexity and Inverse Model Constructibility
6.2.1. Topological Conditions for Dealing with Severe Combinatorial Explosions
6.3. Complexity Bounds on Inverse Tree Construction
6.4. Relation between Complexity Bounds and Topological Properties
6.5. Examples of Moderate and Divergent Combinatorial Explosion
7. Structural Analysis
- Non-negativity: since is a metric.
- Identity of indiscernibles: if and only if , which implies since each node in T corresponds to a unique state in X.
- Symmetry: .
- Triangle inequality: .
- V is the set of nodes.
- represents ancestral relationships between nodes.
- is the root node.
- is a bijective function correlating nodes with states.
- .
- T is compact and complete under a metric.
- T combinatorially condenses all interrelations of .
- T is recursively constructed from G.
- Absence of non-trivial cycles.
- Universal convergence of paths towards r.
Flexible Selection of Root Node
- Absence of anomalous cycles: There are no closed cycles of length in the AIT, since each node has a unique predecessor.
- Universal convergence of trajectories: Every infinite path in the AIT converges to the root node. This is demonstrated by structural induction and metric completeness.
- Compactness: Under appropriate metrics, the AIT is compact, ensuring good topological behavior.
- Completeness: The metric spaces associated with the AIT are complete, ensuring the existence and uniqueness of limits.
- Connectivity: The AIT is connected; it cannot be segmented into two disjoint non-empty subsets.
- Labeling: The names or labels assigned to the nodes.
- Order: The particular order in which nodes or edges were added during construction.
- Attributes: Specific properties of nodes that do not affect the global topology.
- T is totally bounded: Since T is finite, it is bounded. Therefore, there exists such that for some . Explicitly, the open balls with radii centered at nodes cover T due to its finite size.
- T is complete: Every finite set is complete under the metric d. Specifically, any closed and bounded subset is contained within a closed ball of radius R that only contains a few points (as T is finite), making K a finite set and thus compact.
- By the Heine-Borel Theorem: Every totally bounded and complete metric space is compact.
- Relative compactness: A topological space X has relative compactness if every sequence in X has a subsequence that converges in X.
- Bolzano-Weierstrass theorem: Every bounded sequence of real numbers has a convergent subsequence.
- Let be an arbitrary sequence in V.
- Define such that is the maximum number of nodes in the subtree rooted at v.
- Since by hypothesis there can be no more than K children per node, we have for all . Hence, f is bounded.
- Therefore, is a bounded sequence in . By the Bolzano-Weierstrass theorem, it has a subsequence that converges to some .
- Moreover, there exists a subsequence of such that .
- Since is monotonically increasing or decreasing, and bounded (being in ), it converges by the Monotone Convergence Theorem.
- Therefore, converges in T since T is complete.
- We have shown that every sequence in T has a convergent subsequence. Thus, T has relative compactness.
- T is totally bounded as it has f bounded.
- By the Heine-Borel Theorem, T is relatively compact.
- Suppose there exists a non-trivial anomalous cycle in T.
- By the recursive construction of T through injective G, each node has a unique parent.
- But then, taking consecutive nodes , in would lead to a contradiction, as would have two parents: for being in and its unique parent by (2).
- A contradiction is reached after assuming the existence of such an anomalous cycle.
- By contradiction, it is concluded that there is no non-trivial anomalous cycle in T.
- Base Case (BC): Every trajectory P of length 1 trivially converges to r. Formally, .
-
Inductive Hypothesis (IH): Assume that every trajectory in T of length converges to r..
-
Inductive Step (IS):
- (a)
- Let be a trajectory in T of length .
- (b)
- Let be the subpath of P excluding .
- (c)
- By IH, Q converges to r.
- (d)
- Since is a child of in T, by construction, it also converges to r.
- (e)
- By path uniqueness in T, concatenating convergent paths Q and results in a convergent path, hence P converges to r.
- Absence of anomalous cycles: Suppose , a non-trivial cycle in T. By the injectivity hypothesis, . Taking consecutive nodes , a contradiction is obtained non-trivial cycle.
- Universal convergence: , by exhaustiveness of G, such that . That is, .
7.1. Uniqueness of the Inverse Model
7.2. Necessary and Sufficient Conditions for Ensuring the Construction of Inverse Models
- Injectivity of G:
- Surjectivity of G:
- Exhaustiveness of G: , where r is the root of T
8. Discussion on the Conditions of the Analytic Inverse Function
8.1. Finite Case
8.2. Countably Infinite Case
8.3. Injectivity and Surjectivity of G: Ensuring Decidable Inference and Property Transfer
9. Other Cardinal Properties of the Inverse Tree
10. Topological Equivalences
- The union of elements of τ belongs to τ
- The finite intersection of elements of τ belongs to τ
10.1. Cardinal Properties of Algebraic Inverse Trees
- M is a non-empty set
- d is a metric on M
- , with
10.2. Conditions for Topological Transportability
- Relative compactness
- Connectivity
- Relative metric completeness
- Due to relative compactness, T exhibits good limit and convergence properties, necessary for preserving the topological structure under homeomorphisms.
- By connectivity, T maintains its topological coherence, avoiding undesired disconnections that would hinder a homeomorphic correspondence with .
- Through relative metric completeness, T ensures the convergence of Cauchy sequences, an invariant property under homeomorphisms and essential for preserving the metric structure.
- Multivalued injectivity:
- Surjectivity:
- Continuity: G is continuous with respect to the topologies of X and
- Multivalued injectivity of G ensures that the structure of T is well-defined and free from ambiguities, preserving its topology.
- Surjectivity of G guarantees that T covers all reachable states of X, establishing a complete correspondence.
- Continuity of G with respect to the topologies of X and is necessary for T to inherit the relevant topological properties of .
10.3. Homeomorphism between Spaces
- The union of elements of τ belongs to τ
- The finite intersection of elements of τ belongs to τ
- f is bijective
- Both f and are continuous
- f is continuous if and only if for every open set U in , the preimage is open in .
- f is continuous if and only if for every convergent sequence in , the sequence in .
- Preserves subspaces
- Preserves compactness
- Preserves connectedness
- Preserves metric completeness
- Subspaces: Let be a subspace of X. Since f is bijective, is a subspace of Y. Moreover, since is the inverse homeomorphism, it maps subspaces to subspaces. Specifically, . Thus f and preserve subspaces under their mapping actions.
- Compactness: Suppose is a compact topological space. Thus every open cover of X has a finite subcover that also covers X. Since f is continuous as a homeomorphism, it maps open sets to open sets. Therefore, is an open cover of Y. Applying , which is also continuous, gives the open subcover of X. But . Thus there exists a finite subcover of , implying Y is compact.
- Connectedness: Follows by an analogous argument using continuity of f and to map connected sets to connected sets.
- Metric completeness: If is metrically complete, Cauchy sequences converge. Applying continuous f maps Cauchy sequences to Cauchy sequences, which will converge in the complete space . Hence is complete.
- Let and such that .
- By definition of sequential convergence, .
- As f is sequentially continuous, .
- Taking and by transitivity, .
- f is bijective, i.e., f is injective and surjective.
- Both f and are continuous.
- Cardinality is preserved, i.e., .
- Compactness is preserved. If is compact, then is also compact.
- Connectivity is preserved. If is connected, then is also connected.
- f is bijective
- f is continuous
- is continuous
- Since f is continuous, by definition is open in T.
- Since is continuous, is open in S.
- is open in S by continuity of .
- is open in T by continuity of f.
11. Topological Transport
- For each i, is topological.
- For each i, .
- For each i, is invariant under homeomorphisms.
- Recursively construct the inverse algebraic tree from G, denoting each node as an inverted intermediate state.
-
By structural induction, demonstrate the properties in T of:
- Absence of anomalous cycles
- Universal convergence of trajectories towards the root r
Let be the homeomorphic mapping that bijectively correlates nodes and states. - By the Topological Transport Theorem, the fundamental properties demonstrated in T are analytically transferred through h to the canonical system S.
- In particular, universal convergence in T implies universal convergence in S, resolving its dilemma.
- For all i, is a topological property.
- For all i, .
- For all i, is invariant under homeomorphisms.
- Step 1
- Let be arbitrary.
- Step 2
- By (3), since is invariant under the homeomorphism f, it follows that .
- Step 3
- Since Step 2 holds for all and by (2) is valid for all i, by transitivity of logical implication we conclude:
- Injectivity.
- Surjectivity.
- Exhaustiveness over X.
-
Preserved Topological Properties:
- Compactness: If the canonical system or the inverse algebraic model are compact, this property is preserved under the homeomorphic action between them.
- Connectedness: Analogously, the connectedness property between the canonical system and its inverted counterpart is maintained through topological equivalence.
- Metric Completeness: Relativized metric completeness is a preserved property of the metric spaces associated with it when topological transport is demonstrated.
- Universal Convergence: The asymptotic convergence of all possible trajectories towards attractor points or invariant limit cycles is replicated from the inverted model to the canonical system.
- Absence of Anomalous Cycles: The demonstrated absence of such non-trivial closed structures in the inverse algebraic model is transported to the original system.
-
Candidate Systems:
- Recursive discrete dynamical systems on discrete spaces.
- Systems with moderate combinatorial explosions.
- Chaotic systems with global convergence of trajectories.
11.1. Fundamental Conditions for the Topological Transport
11.1.1. Conditions Under Which Properties Can Be Transferred
- Existence of a homeomorphism: There must exist a homeomorphic function between the canonical system and its inverted counterpart. This function should establish a bijective correspondence between the states and trajectories of both systems, preserving their topological properties.
- Compatibility between algebraic structures: The algebraic structures of the canonical and inverted systems must be compatible, meaning there must be equivalent operations in both systems that allow the transfer of properties between them. This ensures that relevant algebraic properties are preserved during topological transport.
- Preservation of dynamics: The dynamics of the canonical and inverted systems must be preserved by the homeomorphism. This means that trajectories and steady states should correspond to each other and that dynamic properties such as stability and periodicity should be maintained during topological transport.
- Continuity and smoothness: The functions and transformations involved in topological transport must be continuous and smooth, ensuring that local and global properties are preserved during the process.
11.2. Multivalued Injectivity of G
11.2.1. Surjectivity of , where
12. Steps of the Inverse Modeling Process
-
Dynamic_System = (E, R) where:E is the discrete set of statesR is the evolution function
-
Inverse_Function = (, A) where:R is the inverse function of RA is the resulting Inverse_Tree
-
Inverse_Tree = (N, V) where:N is the set of nodesV are the upward links between nodes
- Given Dynamic_System, determine by applying the definition of Inverse_Function.
- Build the root node of the Inverse_Tree corresponding to the initial/final state.
- Apply recursively on nodes to generate upward_links.
- Repeat step 3 until exhausting states in E, completing V.
- Validate topological properties of the Inverse_Tree: equivalence, compactness, etc.
- Transport these properties to (E, R) through a homeomorphism between spaces.
13. Results and Applications
13.1. Proof of the Collatz Conjecture
-
If , then by the definition of :Since , it follows that . Therefore, , leading to a contradiction.
-
If , then:Again, since , it holds that and . Therefore, , leading to a contradiction.
- Root:
- For each node : - If with , add child l and edge . - If with , add children l and with corresponding edges. - If , add children and with edges.
- Root at 1 (Collatz cycle)
- Even nodes lead to either a even node or two odd nodes
- Odd nodes lead to two even nodes
- is the discrete space of natural numbers.
- τ is the standard discrete topology on .
- is the Collatz function.
- Injectivity of C.
- Recursivity of .
- Construction of the inverse model from .
- Universal convergence of trajectories to the root node in .
- Absence of anomalous cycles in .
- Step 1.
- Let T be the inverse algebraic tree of C, constructed from the analytic inverse function G.
- Step 2.
- Let be the homeomorphism that bijectively correlates the nodes of T with the states of .
- Step 3.
-
By previous theorems on T, it has been proven:
- Universal convergence to a unique root node r
- Absence of anomalous cycles
- Step 4.
- Since f is bijective, universal convergence in T implies that there exists a unique final state such that:
- Step 5.
- By definition, each tree is rooted in a final state. But there exists only one possible final state x.
- Step 6.
- Therefore, there is only one tree rooted in x. Hence .
13.2. Analysis of Conway’s Game of Life
- Any live cell with fewer than two live neighbors dies, as if by underpopulation.
- Any live cell with two or three live neighbors lives on to the next generation.
- Any live cell with more than three live neighbors dies, as if by overpopulation.
- Any dead cell with exactly three live neighbors becomes a live cell, as if by reproduction.
-
Injectivity:In other words, there cannot be two different initial configurations leading to the same successor configuration after applying F, as F is deterministic.
-
Surjectivity:Since F is deterministic and is discrete, it is always possible to reconstruct a reverse trajectory from any to some .
-
Exhaustiveness:Where r denotes the root configuration. Through exhaustive recursion and surjectivity, G reaches every configuration in .
- For every : (Every has finitely many first-order neighboring cells)
- By finite combinatorics:
- For every : (Every y in the grid has infinitely many neighbors)
- By infinite combinatorics:
- Topological integrity of T for the demonstration of other invariant properties. Without being compact, T could exhibit anomalous topological behaviors that invalidate the proofs.
- Universal convergence of trajectories in T. Metric compactness allows inferring this essential property through the Bolzano-Weierstrass Theorem.
- Preservation of compactness under the homeomorphism h. This invariant property thus passes to the discrete canonical system.
- Demonstration of metric completeness in T. Again, compactness is necessary to infer completeness, which is indispensable for the uniqueness of limit.
- Absence of anomalous cycles.
- Universal convergence of trajectories towards the root .
- By the recursive construction of from the analytic inverse function that undoes the steps of F, and by the Topological Transport Theorem, the proof in of universal convergence of trajectories towards the root implies universal convergence in the canonical system restricted to the grid.
-
Formally:Given , prove:
- Therefore, for any finite but arbitrarily large n, every infinite orbit on the grid asymptotically converges to a steady state.
- This universal convergence in arbitrarily large finite enclosures provides strong evidence for the plausibility of Conway’s conjecture in the complete system.
- Relative compactness
- Connectivity
- Relative metric completeness
- T is relatively compact
- T is connected
- T is relatively metrically complete
13.2.1. Conclusions
13.3. Technique of Topologically Representative Encapsulations
13.4. Limitations in the Face of Extreme Combinatorial Explosions
13.4.1. Computational Complexity of Inverse Model Construction
13.4.2. Determination of Moderate Complexity
13.4.3. Strategies for Handling Extreme Combinatorial Explosions
13.4.4. Addressing the Limitation of Explosive Combinatorics
- Optimization of system representation: One possible strategy is to optimize the representation of the canonical system and its inverted counterpart, thereby reducing the computational complexity associated with explosive combinatorics. This could be achieved by using more efficient data structures, such as graphs or trees, and compression algorithms that allow for a more compact representation of the system.
- Use of efficient algorithms: Another way to address explosive combinatorics is to employ efficient algorithms that leverage the structural and dynamic properties of discrete dynamical systems. For example, dynamic programming algorithms, local search algorithms, or metaheuristic algorithms such as genetic algorithms or ant algorithms could be used to explore the solution space more efficiently.
- Hybrid approaches: Combining DIDS with other techniques and approaches can help mitigate the limitation of explosive combinatorics. For instance, integrating DIDS with machine learning methods such as neural networks or support vector machines could approximate the functions and transformations involved in topological transport. This would reduce the computational complexity associated with explosive combinatorics while maintaining the accuracy and robustness of the theory.
- Hierarchical and modular approaches: Another strategy for addressing explosive combinatorics is to decompose the system into modules or hierarchical levels, allowing for the analysis and understanding of the system’s behavior at different scales. This would reduce the computational complexity associated with explosive combinatorics while providing valuable insights into the system and its properties.
- Use of parallel and distributed computing: Finally, the use of parallel and distributed computing techniques can help address the limitation of explosive combinatorics by speeding up the processing and analysis of discrete dynamical systems. This would allow for the exploration of larger and more complex solution spaces in less time, improving the efficiency and scalability of DIDS.
13.5. Quantitative Analysis of Limitations in the Face of Combinatorial Explosions
13.6. Populations Growth, an Applied Example
- Injectivity:
- Surjectivity: such that
- Exhaustiveness: Recursion through G reaches all states in S.
-
Injectivity: Let . Suppose .Since , this implies that the sets and are equal.By definition of the multivalued function, each element in and is a possible solution of the quadratic equation resulting from solving the logistic equation for each initial value of .Since the solutions of a quadratic equation are uniquely determined by their coefficients, if , their coefficients must be equal. This only happens if .Therefore, by modus ponens, if then . Hence G is injective.
-
Surjectivity: Let . We want to prove that .We know from the demonstrated exhaustiveness of the inverse model construction that starting from any root node, it is possible to reach any state through iterations of G.This is because the coefficients of the quadratic equation cover all possible values in S as the regression is recursively applied.Hence such that . Therefore, G is surjective.
-
Exhaustiveness: Let . We want to prove that such that , where r is the root node.This is fulfilled because iterating the inverse quadratic equation a finite number of times reaches the boundary values, corresponding to populations 0 or maximum K, which are root nodes.By structural induction, any finite trajectory ends at a root node. Therefore G is exhaustive.
- S is a discrete space with discrete topology τ.
- preserves the discreteness of elements in S.
- There exists the analytical inverse function which recursively undoes the steps of F.
-
The following holds:
- Injectivity of G
- Surjectivity of G
- Exhaustiveness of G
- The first tree, with root node , represents the non-zero equilibrium population. Its child nodes are and , which approach the root node as r increases.
- The second tree, with root node 0, represents the extinction equilibrium. Its child nodes are 0 and . The child node 0 indicates that once the population reaches extinction, it remains there, while the child node represents a possible non-zero population size that can lead to extinction.
- The inverse function contains real values that can be negative for certain values of the parameter .
- However, since the system aims to model population dynamics, which are inherently non-negative, these negative values will be discarded from practical modeling and simulations.
- Theoretically, however, these negative values emerging in G provide valuable insights into the global dynamic behavior of the modeled system when explored as a mathematical object without constraints. They reveal hidden aspects of the underlying recursive structure.
- Being able to analytically continue the discrete model into the negative realm, even if such values are later excluded from the practical model, contributes to a deeper understanding of the fundamental properties of the recursion driving the system.
- In the discrete logistic model, the inverse function is given by:
- If we apply this function when , it may happen that negative values are obtained for the first element of .
- Although these negative values will be discarded as they lack practical meaning in the population context, they reveal a theoretical behavior of the system.
- The problem arises because substituting these negative values back into the direct logistic function would generate complex numbers outside the original valid domain.
- For example, if , , and , the inverse would give the value , but if the negative value -10 (obtained when ) is substituted back into the model, it can produce complex values, demonstrating the need to handle the domain and range of G carefully.
- This requires properly restricting the range of applicability of the function G to avoid the emergence of these unmanageable values in recursion.
- In summary, while negative population values lack practical meaning, studying the unrestricted negative branches of the theoretically extended inverse tree model informs a global understanding that positively impacts model construction.
13.7. Model for Disease Propagation (SIR Model)
- p is the probability of infection of a susceptible individual.
- r is the probability of recovery of an infected individual.
-
Injectivity:
-
Exhaustivity:
- The injectivity of the evolution rule F eliminates indeterminacies by ensuring distinct states always transition differently.
- The exhaustiveness of the inverse function G guarantees all states eventually reach an infection-free configuration, enabling time-bounded strategies.
- Topological equivalence simplifies analysis by transferring cardinal properties from the inverse model to the canonical system.
- Universal convergence in the inverse model implies, under topological transport, universal convergence in the canonical epidemiological system, resolving historical behavior dilemmas.
- Absence of anomalous cycles in the inverse tree enables deterministic predictions of disease spread without unusual dynamics.
- Convergence in the inverse tree ensures outbreak trajectories terminate at an infection-free state, facilitating control strategies.
- Topological transport inherits cardinal attributes like universal convergence from the inverse model to the canonical system.
- Compactness and completeness provide strong guarantees on existence, uniqueness and good behavior, facilitating analytical study.
- Universal convergence towards infection-free states allows time-bounded control strategies.
- Absence of anomalous cycles guarantees predictable epidemiological dynamics.
- Compactness and completeness facilitate analytical study by ensuring good behavior and uniqueness of limits.
- Topological equivalence streamlines analysis through direct transfer of cardinal properties from the inverse model.
-
Universal convergence in the inverse model resolves historical canonical system dilemmas under topological transport.
- Uncertainty about the possibility of sustained epidemic outbreaks or recurrent bursts of cases over time.
- Lack of analytical explanation regarding the extinction of certain past epidemics that challenged existing models.
- Absence of formal foundations regarding the assurance of reaching a final infection-free state from any initial condition.
- Open questions related to periodicity dilemmas, wave synchronization, or unforeseen reappearances after latency periods.
- Historical disputes between probabilistic and deterministic views on the predictability of complex epidemiological systems.
13.8. The Traveling Salesman Problem
- •
-
Demonstration of Universal Convergence to Minimum Cost Optimal Routes :
- The inverse algebraic tree T built through the inverse function G allows us to demonstrate via structural induction the universal convergence of any expanding trajectory in T towards nodes associated with globally optimal minimum cost routes.
- This means the inverted model analytically guarantees for the TSP the existence and uniqueness of the lowest possible cost routes.
- Then, by the Topological Transport Theorem, this demonstrated convergence is transferred to the canonical system, certifying convergence to the global optimal.
- •
-
Structured Decomposition of the Combinatorial Space :
- The tree T provides an invaluable inverse decomposition of the explosive combinatorial space of candidate routes.
- This allows for a structured analytical study of previously intractable relationships.
- •
-
Topological Equivalence with the Canonical System :
- The DIDS model establishes topological equivalence with the TSP, preserving essential cardinal properties.
- This certifies that understandings on the inverted model faithfully reflect cardinal attributes of the TSP.
13.9. Discrete Resource Allocation or Scheduling Problems
- We demonstrate universal convergence of trajectories in T towards the root r associated with the state of completely free resources.
- We define a homeomorphic mapping h between nodes of T and feasible states in S.
- By Topological Transport, universal convergence in T implies simultaneous satisfaction of requests in S.
- Root:
- Children:
- Children:
- Children:

13.10. Mathematical Modeling of Inverse Dynamics in the Financial Market with Discrete Agents
- Understanding underlying mechanisms: Inverse modeling using DIDS allows unraveling the underlying mechanisms driving observed market dynamics. By constructing the inverse algebraic tree based on the analytic inverse function G, we can trace how market states evolve and branch over time. This provides insights into how micro-level interactions among agents lead to macro-level patterns such as bubble formation, shocks, and market regimes. Understanding these mechanisms is crucial for predicting and potentially mitigating extreme market events.
- Identification of equilibrium states and attractors: Analysis of the structure of the inverse algebraic tree can reveal equilibrium states and attractors in market dynamics. These are states toward which the market gravitates over time and around which it tends to stabilize. Identifying these states is crucial for assessing the long-term stability and efficiency of the market. Additionally, knowledge of attractors can inform the design of policies and regulations to steer the market towards desirable outcomes and avoid suboptimal equilibrium traps.
- Evaluation of market stability and resilience: The topological properties of the inverse algebraic tree, such as the presence or absence of cycles, can shed light on the stability and resilience of the market. If the tree exhibits universal convergence towards an equilibrium state, this suggests that the market is fundamentally stable and can recover from perturbations. Conversely, the presence of multiple cycles or attractors may indicate the possibility of abrupt transitions between different regimes, making the market more fragile. Quantifying these topological properties can assist regulators and market participants in assessing systemic risks and the market’s capacity to absorb shocks.
- Early warning signal detection for extreme events: Inverse modeling can help identify early warning signals for extreme market events such as shocks or collapses. By tracking the market’s evolution in the inverse algebraic tree, we can monitor when the system’s trajectory approaches regions associated with unfavorable outcomes. This could manifest as an increase in trajectory divergence, heightened sensitivity to initial conditions, or increased density of states near critical thresholds. Detecting these signals in time may allow for preventive interventions to mitigate the impacts of extreme events.
- Design of effective policies and regulations: A deep understanding of the market’s inverse dynamics can inform the design of more effective policies and regulations. By identifying desirable target states and the pathways leading to them in the inverse algebraic tree, policymakers can design interventions that strategically guide the market towards preferred outcomes. This could involve establishing incentives for certain agent behaviors, implementing stabilization mechanisms at critical points, or introducing safeguards against harmful cascades. DIDS modeling can help anticipate the impacts of different policies and optimize their effectiveness.
- Fostering market transparency and fairness: Inverse analysis can contribute to fostering transparency and fairness in financial markets by revealing hidden biases, asymmetries, or concentrations of power. By mapping market trajectories in the inverse algebraic tree, we can identify states where certain agents or strategies exert disproportionate influence, creating an uneven playing field. This information can be used to design regulations that promote fairness and prevent market manipulation. Additionally, making inverse modeling results transparent and accessible can empower market participants to make informed decisions and counteract unjust dynamics.
13.11. DIDS Model of Gene Regulatory Networks
13.11.1. Discussion on Gene Regulatory Networks
- Identification of critical regulatory pathways: By analyzing the structural properties of the inverse algebraic model, such as the presence of cycles or the convergence of trajectories, we can identify critical regulatory pathways that contribute to the overall behavior of the network. This could lead to the discovery of new therapeutic targets for diseases associated with dysregulated gene expression.
- Prediction of network responses to perturbations: The DIDS framework allows us to model the response of the network to external perturbations, such as the knock-out or overexpression of specific genes. By simulating these perturbations in the inverse algebraic model and analyzing the resulting dynamics, we can make predictions about the behavior of the network under different experimental conditions.
- Integration with other biological data: The DIDS approach can be integrated with other types of biological data, such as gene expression profiles or protein-protein interaction networks, to provide a more comprehensive understanding of the regulatory mechanisms underlying cellular processes. This could lead to the development of new computational tools for analyzing and interpreting high-throughput biological data.
13.12. Analysis of Discrete Algorithms
- Absence of anomalous cycles
- Universal convergence of trajectories
13.13. Evolutionary Network with Random Gene Values
13.14. DIDS Analysis of the Game "Rock, Paper, Scissors" (Games theory)
13.14.1. Definition of State Space
- R represents "Rock"
- P represents "Paper"
- S represents "Scissors"
- is the action of player 1
- is the action of player 2
13.14.2. Definition of Evolution Function
13.14.3. Construction of Inverse Function
13.14.4. Modeling the Inverse Tree
- Each node represents a game state
- Each edge connects a state v with a possible predecessor u under G
13.14.5. Definition of Inverse Forest
- is the set of states where player 1 wins
- is the inverse tree rooted at state r, constructed recursively by applying G
13.14.6. Generation of Inverse Trees
-
with:
- -
- Root:
- -
- Children: ,
- -
- Children of children: , , , , ,
-
with:
- -
- Root:
- -
- Children: ,
- -
- Children of children: , , , , ,
-
with:
- -
- Root:
- -
- Children: ,
- -
- Children of children: , , , , ,
13.14.7. Recommended Strategies
-
If the opponent chose R in round 1, choose P in round 2.
- -
- If the opponent repeats R, keep P in round 3.
- -
- If the opponent switches to P, switch to S in round 3.
- -
- If the opponent switches to S, keep P in round 3.
-
If the opponent chose P in round 1, choose S in round 2.
- -
- If the opponent repeats P, keep S in round 3.
- -
- If the opponent switches to S, switch to R in round 3.
- -
- If the opponent switches to R, keep S in round 3.
-
If the opponent chose S in round 1, choose R in round 2.
- -
- If the opponent repeats S, keep R in round 3.
- -
- If the opponent switches to R, switch to P in round 3.
- -
- If the opponent switches to P, keep R in round 3.
13.14.8. Conclusions
13.15. Ulam’s Conjecture and Inverse Discrete Dynamical Systems
- G is a regular discrete grid (e.g., ).
- S is a finite set of states.
- is a finite neighborhood (e.g., the 8 adjacent neighbors).
- is a local transition function.
- Developing a solid theory of DIDS adapted to the context of cellular automata, which can effectively handle the symmetries and characteristic recurrent patterns of these systems.
- Establishing rigorous results connecting the existence of self-referential cycles in the inverse model with the dynamic and computational properties of cellular automata.
- Combining ideas from DIDS with other branches of mathematics, such as computability theory, complexity theory, ergodic theory, or algebraic topology.
13.16. Network Dynamics Analysis Using Inverse Algebraic Trees
13.17. Analyzing Ecosystem Dynamics using Inverse Algebraic Trees
13.18. Analyzing Cascading Failures in Electrical Networks using Inverse Algebraic Trees
13.19. Application of DIDS to Modeling Information Diffusion in Social Networks
13.20. Competitive Population Dynamics
- Absence of anomalous cycles: If it is proven that there are no anomalous cycles in the AIT constructed from G, then by topological transport, there are no anomalous cycles in the original dynamic system governed by F.
- Universal convergence: If universal convergence of trajectories to a fixed point or limit cycle is demonstrated in the AIT constructed from G, then by topological transport, all trajectories in the original system governed by F also converge to a corresponding fixed point or limit cycle.
- Stability of fixed points: If the stability of fixed points is proven in the AIT constructed from G, then by topological transport, the corresponding fixed points in the original system governed by F are also stable.
- Existence and uniqueness of solutions: If the existence and uniqueness of solutions are demonstrated in the AIT constructed from G, then by topological transport, the original system governed by F also has unique solutions for each initial condition.
- Behavioral classification: If a classification of different behavioral regimes is established in the AIT constructed from G (e.g., convergence to different fixed points, periodicity, etc.), then by topological transport, the same classification holds for the original system governed by F.
- The inverse population dynamics system G provides a new perspective for analyzing the stability and convergence of solutions in the original population dynamics system F. By constructing the inverse algebraic tree associated with G, we can study the long-term behavior of the system and determine the number and stability of fixed points.
- We have shown that the cardinal of the inverse forest associated with the competitive population dynamics system is finite and equal to the number of fixed points of the system. This result is obtained by combining DIDS techniques, specifically the construction of the inverse forest through the inverse function G, with the Existence Theorem for Fixed Points in discrete dynamical systems.
- Using differential calculus techniques and manipulating the evolution function F, we have demonstrated the existence of fixed points in the competitive population dynamics system. The problem of finding fixed points is reduced to solving a quadratic equation, whose existence of solutions is guaranteed by the Fundamental Theorem of Algebra.
- Furthermore, we have proven that the competitive population dynamics system has at most two fixed points, as the determination of fixed points reduces to solving a quadratic equation. This implies that the cardinal of the inverse forest satisfies , providing a complete characterization of the size of the inverse forest in terms of the number of fixed points of the system.
- If G satisfies the conditions of injectivity, surjectivity, and continuity, it is topologically conjugate to F, implying that the topological properties of F are preserved in G. This allows for the transfer of knowledge and insights gained from the analysis of the inverse system to the original system.
- By modeling the competitive population dynamics system using DIDS and analyzing the resulting inverse algebraic tree, we can gain insights into the long-term behavior of the system, such as the existence and stability of fixed points and periodic orbits. The DIDS framework provides a powerful tool for understanding the dynamics of complex ecological systems.
- The DIDS framework can be used to design control and management strategies for competing populations, such as introducing invasive species or modifying system parameters to achieve a desired equilibrium between species. The insights gained from the inverse model can guide decision-making and policy development in ecological conservation and management.
- Determination of the cardinality of the inverse forest: We have proven that the cardinal of the inverse forest associated with the competitive population dynamics system is finite and equal to the number of fixed points of the system. This result was previously unknown and has been established by combining DIDS techniques with the Existence Theorem for Fixed Points in discrete dynamical systems.
- Existence and number of fixed points: Using differential calculus and manipulating the evolution function F, we have demonstrated the existence of fixed points in the competitive population dynamics system. Moreover, we have shown that the system has at most two fixed points, as the determination of fixed points reduces to solving a quadratic equation. This provides a complete characterization of the size of the inverse forest in terms of the number of fixed points, which was previously a topic of debate.
- Topological conjugacy and property preservation: We have established that if the inverse function G satisfies the conditions of injectivity, surjectivity, and continuity, it is topologically conjugate to the original function F. This implies that the topological properties of F are preserved in G, allowing for the transfer of knowledge and insights gained from the analysis of the inverse system to the original system. This result strengthens the foundation and applicability of the DIDS framework.
- Insights into long-term system behavior: By modeling the competitive population dynamics system using DIDS and analyzing the resulting inverse algebraic tree, we have gained new insights into the long-term behavior of the system, such as the existence and stability of fixed points and periodic orbits. This demonstrates the power of the DIDS framework as a tool for understanding the dynamics of complex ecological systems, which was previously challenging using traditional methods.
- Applications in ecological conservation and management: The DIDS framework has been shown to be a valuable tool for designing control and management strategies for competing populations, such as introducing invasive species or modifying system parameters to achieve a desired equilibrium between species. The insights gained from the inverse model can guide decision-making and policy development in ecological conservation and management, providing a new approach to address challenges in these fields.
13.21. Dynamics of the Hénon Map
- The inverse Hénon map G exists and is well-defined for all states in .
- If the parameters a and b are chosen such that the original Hénon map F is invertible, then F and G are topologically conjugate, implying that they share the same qualitative dynamical properties.
- By modeling the Hénon map using DIDS and analyzing the resulting inverse algebraic tree, we can gain insights into the complex behavior of the system, such as the presence of fixed points, periodic orbits, and strange attractors.
- The DIDS framework provides a new perspective for understanding the dynamics of the Hénon map and other discrete chaotic systems, potentially leading to novel methods for their control and synchronization.
14. Future Research Directions
14.1. Extension to Continuous Dynamical Systems
14.1.1. Specific Challenges
- Adaptation of key concepts : The notion of inverse algebraic trees and the topological transport of properties would need to be reformulated for continuous spaces, considering the infinite nature of states and the smooth transitions between them.
- Handling nonlinearity : Continuous dynamical systems often exhibit nonlinear behaviors, such as bifurcations and chaos, which can complicate the construction and analysis of inverse models.
- Discretization and approximation : To apply IDDS techniques, it may be necessary to discretize continuous systems, introducing approximation errors and the need to ensure consistency between discrete and continuous models.
14.1.2. Potential Approaches
- Development of “continuous inverse trees” : Investigate the possibility of constructing continuous analogs of inverse algebraic trees, potentially using tools from algebraic topology or measure theory.
- Adaptive discretization techniques : Explore discretization methods that preserve relevant topological properties of the continuous system, enabling a smoother application of IDDS.
- Integration with continuous dynamical systems theory : Combine insights from IDDS with established results in continuous dynamical systems theory, such as bifurcation theory and ergodic theory, to gain a more comprehensive understanding.
14.2. Extension to Stochastic Dynamical Systems
14.2.1. Specific Challenges
- Incorporating randomness : Stochastic systems involve probabilistic transitions between states, requiring a reformulation of IDDS concepts to handle probability distributions instead of deterministic transitions.
- Computational complexity : The stochastic nature can lead to increased complexity in the construction and analysis of inverse models, especially for high-dimensional systems.
- Interpretation of results : Extracting meaningful insights and predicting the behavior of stochastic systems from inverse models can be more challenging due to the presence of uncertainty.
14.2.2. Potential Approaches
- Probabilistic formulation of inverse trees : Develop a stochastic version of inverse algebraic trees that captures probabilistic transitions and allows reasoning about state distributions.
- Inference and machine learning techniques : Leverage statistical inference and machine learning methods to estimate transition probabilities and construct inverse models from observational data.
- Connection with stochastic processes : Investigate the relationships between IDDS and established theories of stochastic processes, such as Markov chains and Markov decision processes, to gain insights and develop efficient algorithms.
15. Dealing with Multidimensional Systems
- Subsystem Decomposition : One possible approach is to decompose the multidimensional system into lower-dimensional subsystems, inversely model each one separately, and then integrate the partial inverse models into a coherent global representation. This would allow dealing with complexity in a modular and parallel manner.
- Exploitation of Symmetries and Regularities : Many high-dimensional systems exhibit symmetries, periodicities, or regular patterns that can be exploited to simplify their representation. Identifying these structures would allow building more compact and efficient inverse models, avoiding redundancies, and capturing the essence of the dynamics.
- Dimensionality Reduction Techniques : Applying dimensionality reduction methods such as Principal Component Analysis (PCA), Singular Value Decomposition (SVD), or Autoencoders before constructing the inverse model. This would allow working with a lower-dimensional representation that still captures the relevant characteristics of the system.
- Sampling and Stochastic Approximation : For very high-dimensional systems, it may be necessary to resort to sampling and stochastic approximation techniques. Instead of building the complete inverse tree, representative inverse trajectories could be explored through directed or random sampling, and these data could be used to infer approximate global properties.
- Encapsulated Topological Extrapolation : Extending the encapsulated topological technique presented in the work to multiple dimensions. This would involve building representative inverse sub-trees in manageable dimensional spaces, demonstrating key topological properties in these subspaces, and then extrapolating the results to the complete system using limit and continuity arguments.
16. Potential Applications of Discrete Inverse Dynamical Systems Theory
16.1. Computer Science
16.2. Artificial Intelligence
16.3. Machine Learning
16.4. Systems Biology
16.5. Epidemiological Modeling
16.6. Conclusions
17. Topologically Representative Encapsulation
- Relative compactness : Every sequence in has a convergent subsequence in .
- Connectedness: cannot be expressed as the disjoint union of two non-empty closed subsets of .
- Relative metric completeness : Every Cauchy sequence in converges in .
-
The relative compactness of guarantees, by the Bolzano-Weierstrass Theorem, the convergence of arbitrary sequences in .Let be an arbitrary sequence in .By hypothesis, has the property of relative compactness.By definition, this means that every sequence in has a convergent subsequence in .So, by the Bolzano-Weierstrass Theorem, has a subsequence such that .Therefore, the relative compactness of guarantees the convergence of , which was an arbitrary sequence.
-
The connectedness of avoids unnatural disconnections in this subspace.Suppose, for contradiction, that is not connected.This would mean that there exist closed, disjoint, non-empty subsets of such that .But by the Connectivity Lemma, we know that if d is a metric on and are closed in , then there exists , contradicting the disjointness.Hence, the assumption that is not connected must be false. We conclude that is connected.
-
The relative metric completeness of ensures, by definition, the convergence of every Cauchy sequence in .Let be a Cauchy sequence in .By hypothesis, has the property of relative metric completeness.This means that by definition, every Cauchy sequence in converges to a point in .So, there exists such that .We conclude that every Cauchy sequence in converges in .
- is relatively compact in .
- is connected in .
- is relatively complete in .
- Proof of relative compactness: Let . Since is a finite subset of , has a convergent subsequence in . By definition, is relatively compact.
- Proof of connectedness: Let be closed and disjoint in such that . Since A and B are finite, they must be closed in the discrete topology. Therefore, by the Connectivity Lemma, there exists , a contradiction. Hence, is connected.
- Proof of relative completeness: Let be a Cauchy sequence in . Since d is discrete and is finite, converges to some . Thus, is relatively complete.

- is relatively compact in .
- is connected in .
- is relatively complete in .
- Proof of relative compactness: Let . Since is bounded, there exists a subsequence converging to some . Thus, is relatively compact.
- Proof of connectedness: Suppose there exist closed, nonempty, and disjoint in such that . Let . By convexity of the space, the line segment . Thus there exists such that , a contradiction.
- Proof of relative completeness: Let be a Cauchy sequence in . Since is complete, . Moreover, since and is closed, . Therefore, is relatively complete.
- is relatively compact.
- is connected.
- is relatively complete.
- Proof of relative compactness: Let be an arbitrary sequence in . Since is finite (it contains only the vertices adjacent to ), has a subsequence that converges in . Thus, is relatively compact.
- Proof of connectedness: Suppose there exist closed, nonempty, and disjoint in such that . Let and . Since , by the Connectivity Lemma, there exists , a contradiction.
- Proof of relative completeness: Let be a Cauchy sequence in the metric d. Since is finite, converges to some . Thus is relatively complete.
- Let be a surjective continuous map.
- Let be the inverse map and be continuous.
- Let be a topological property invariant under homeomorphisms.
- C1.
- is relatively compact in .
- C2.
- is connected.
- C3.
- is relatively complete.
- Necessity
-
Suppose that one of the conditions C1, C2, or C3 is not satisfied. Then:
- If C1 is not satisfied, some sequence in does not have a convergent subsequence in . Therefore, cannot topologically extend such divergence to .
- Analogously for C2 and C3.
Therefore, the topological extension is violated. - Sufficiency
-
Suppose that C1, C2, and C3 are satisfied. Then:
- By C1 and the Bolzano-Weierstrass Theorem, every sequence in has a convergent subsequence.
- By C2, there are no anomalous disconnections.
- By C3, limits are assured by relative completeness.
Therefore, topologically extends these good properties to .
- (1)
- In the cellular automaton of Conway’s Game of Life, it would allow analytically extending proofs on an grid to the complete system by limits as .
- (1)
- In the Traveling Salesman Problem (TSP), it would enable transporting proofs of global optimality from finite subsets of cities to any number of them through limits.
- (1)
- In NP-complete algorithms like constraint satisfaction, it would extrapolate demonstrated termination in finite cases to the general algorithm.
- (1)
- In agent-based models, it would extend topological attributes of bounded subsystems to the complete system.
17.1. Technique of Topologically Representative Encapsulations
17.1.1. Handling Combinatorial Explosions
17.1.2. Conditions for Managing Combinatorial Explosion
- Relative compactness: Every sequence in has a convergent subsequence in .
- Connectedness: cannot be expressed as a disjoint union of two nonempty closed subsets of .
- Relative metric completeness: Every Cauchy sequence in converges in .
17.1.3. Categories for Characterizing Combinatorial Explosion
- Suppose A constructs the complete inverse model without limitations.
- By definition, this requires computing for every n.
- But from (1), it follows that eventually.
- Since f is algorithmically intractable, the unrestrained computation of violates algorithmic feasibility.
- This leads to a contradiction.
18. Categories for Invertible System Types
- (1)
- Recursive discrete systems over discrete spaces.
- (2)
- Systems with moderate combinatorial explosions where the construction of the inverse model is feasible.
- (3)
- Chaotic systems with global asymptotic convergence of trajectories.
- Absence of anomalous cycles.
- Universal convergence of trajectories.
- Relative compactness.
- Relative metric completeness.
19. Stability and Bifurcations in Discrete Dynamical Systems
- Model the nonlinear system through an inverse algebraic tree and analyze the universal convergence of trajectories towards equilibrium nodes. This would provide information on stable equilibrium points.
- Study bifurcations in the inverse model by varying parameters and observing the creation/destruction of nodes and paths in the tree. This would transfer as bifurcations in the canonical system.
- Demonstrate stability properties in the inverse model, such as absence of anomalous cycles or relative metric completeness. Through topological transport these attributes would reveal information about stability of the canonical system.
- Complement the method with classical techniques like Lyapunov analysis or Lyapunov exponents. The properties exhibited on the inverse model would reinforce understanding.
- Extend the approach by discretizing continuous systems while preserving relevant topological properties and studying the resulting discrete system with the proposed methodology.
20. Connections with Computational Complexity Theory
21. Automation of Inverse Constructions
- Definition of suitable data structures to represent inverse algebraic trees.
- Design of efficient recursive exploration heuristics using G.
- Algorithmic handling of severe combinatorial explosions.
- Massive parallelization of constructions.
- Computational characterization of types of discrete dynamical systems.
- Computational Complexity: The inherent combinatorial explosion in many discrete dynamical systems poses significant challenges for the efficient generation of inverse models. Developing algorithms that can handle this complexity while maintaining the structural integrity of the inverse tree is a key challenge.
- Expressiveness of Inverse Functions: Capturing the full range of possible inverse functions and their associated algebraic structures may require sophisticated mathematical formalisms and representation schemes. Designing algorithms that can effectively navigate and manipulate these complex structures is a non-trivial task.
- Validation and Verification: Ensuring the correctness and completeness of synthetically generated inverse models is crucial for the reliability of the methodology. Developing robust validation and verification techniques that can handle the scale and complexity of these models is an important challenge.
- Symbolic Computation: Leveraging symbolic computation techniques, such as computer algebra systems and term rewriting, could provide a powerful framework for automating the construction of inverse algebraic trees. These techniques can help manage the complexity of the algebraic expressions and enable the manipulation of inverse functions at a symbolic level.
- Constraint-Based Synthesis: Formulating the inverse model construction as a constraint satisfaction problem could allow the use of efficient constraint solvers to generate valid inverse trees. By encoding the structural and algebraic constraints of the inverse model, the synthesis process can be guided towards feasible and optimal solutions.
- Machine Learning and Data-Driven Approaches: Exploring the use of machine learning techniques, such as deep learning and reinforcement learning, could provide a data-driven approach to the synthesis of inverse models. By training models on examples of successful inverse constructions, the algorithms could learn to generate new inverse trees based on patterns and insights from the data.
21.1. Algorithmic Complexity of AITs
|
Algorithm 1: Inverse Algebraic Model Synthesis Algorithm
|
|
Require: Discrete Dynamical System (DDS)
Ensure: Inverse algebraic tree T associated with
inverse analytical function of f
initial state
empty tree
queue with r as the only element
whileQ is not empty do for each p in P do if then end if end for
returnT
end while |
21.1.1. Potential of the Method on Problems of Computational Complexity
21.2. Automating Inverse Constructions through Synthetic Algorithms
- Computational Complexity: The inherent combinatorial explosion in many discrete dynamical systems poses significant challenges for the efficient generation of inverse models. Developing algorithms that can handle this complexity while maintaining the structural integrity of the inverse tree is a key challenge.
- Expressiveness of Inverse Functions: Capturing the full range of possible inverse functions and their associated algebraic structures may require sophisticated mathematical formalisms and representation schemes. Designing algorithms that can effectively navigate and manipulate these complex structures is a non-trivial task.
- Validation and Verification: Ensuring the correctness and completeness of synthetically generated inverse models is crucial for the reliability of the methodology. Developing robust validation and verification techniques that can handle the scale and complexity of these models is an important challenge.
- Symbolic Computation: Leveraging symbolic computation techniques, such as computer algebra systems and term rewriting, could provide a powerful framework for automating the construction of inverse algebraic trees. These techniques can help manage the complexity of the algebraic expressions and enable the manipulation of inverse functions at a symbolic level.
- Constraint-Based Synthesis: Formulating the inverse model construction as a constraint satisfaction problem could allow the use of efficient constraint solvers to generate valid inverse trees. By encoding the structural and algebraic constraints of the inverse model, the synthesis process can be guided towards feasible and optimal solutions.
- Machine Learning and Data-Driven Approaches: Exploring the use of machine learning techniques, such as deep learning and reinforcement learning, could provide a data-driven approach to the synthesis of inverse models. By training models on examples of successful inverse constructions, the algorithms could learn to generate new inverse trees based on patterns and insights from the data.
22. Types of DIDS Systems That Hinder Constructibility
- Systems with state spaces of continuous cardinality. The theory has been developed for discrete systems, so an extension would be required to inversely model dynamics over continuous spaces.
- Systems defined by irreversible or non-recursive evolution rules. The definition of an analytic inverse function would be hindered by the inability to recursively “undo” the steps.
- Systems exhibiting extreme sensitivity to initial conditions or severe chaotic phenomena. Although a local inverse model could be defined, adequately capturing all global complexity might be unattainable.
- Systems with highly complex interactions, feedbacks, or couplings among their components. Inversely modeling the underlying complex logic could be infeasible.
- Systems equivalent to algorithmically insoluble or intractable problems. Inevitable combinatorial growth would clash with computational limitations.
22.1. Extension to Continuous and Stochastic Dynamical Systems
22.1.1. Extension to Continuous Dynamical Systems
22.1.1.1. Topological Discretization
22.1.1.2. Continuous Inverse Algebraic Trees
22.1.1.3. Extension of Topological Transport Theorems
22.1.2. Discretization of Continuous Dynamical Systems
22.1.3. Extension to Stochastic Dynamical Systems
22.1.3.1. Modeling Probabilistic Transitions
22.1.3.2. Analysis of Statistical Properties
22.1.3.3. Exploration of Emergent Behaviors
22.1.4. Considerations and Challenges
- Analytical and computational complexity: Continuous and stochastic systems often involve high-dimensional state spaces, nonlinear dynamics, and complex transition structures. Handling this complexity may require the development of new analytical techniques and efficient computational algorithms.
- Validation and correspondence with existing theory: Any extension of inverse discrete theory must be rigorously validated and demonstrate consistency with existing results and paradigms in the study of continuous and stochastic dynamical systems. Establishing clear connections with fields such as differential geometry, measure theory, stochastic processes, and statistical mechanics will be crucial.
- Interpretation and physical significance: When extending the theory to new domains, it is important to carefully consider the interpretation and physical significance of the involved objects and operations. Concepts arising from generalization, such as continuous trees or inverse stochastic transitions, must be meaningfully connected to the physical realities of the systems being modeled.
- Applicability and limitations: It will be important to characterize the classes of continuous and stochastic systems for which extensions of the theory are most applicable and effective. Identifying the limitations and edge cases of the extended methodology will help guide its application and suggest directions for future improvements.
22.2. Limitations in Cases of Extreme Combinatorial Explosion
22.2.0.1. Computational Complexity of Inverse Model Construction
22.2.0.2. Determining Moderate Complexity
- Polynomial Growth : If the combinatorial growth function exhibits polynomial growth, i.e., for some constant k, then the system may be considered moderately complex. In this case, the construction of the inverse model remains tractable, although it may require significant computational resources for large values of n.
- Intrinsic Dimension : The intrinsic dimension of the system, referring to the minimum number of variables needed to describe its dynamics, can provide an indication of its complexity. Systems with low intrinsic dimension (e.g., fewer than 10 variables) are more likely to be moderately complex compared to those with high intrinsic dimension.
- Sparsity Structure : If the transitions between states in the system exhibit a sparse structure, i.e., each state is connected to a relatively small number of other states, then the system may be considered moderately complex. This is because the sparsity limits the growth rate of the combinatorial explosion.
22.2.0.3. Strategies for Handling Extreme Combinatorial Explosions
- Partial Inverse Model Construction : Instead of building the complete inverse algebraic tree, one can choose to construct partial inverse models that capture only the relevant portions of the state space. This may involve imposing restrictions on the recursion depth or focusing on specific subspaces of interest.
- Sampling Techniques : Sampling techniques, such as Monte Carlo sampling or importance sampling, can be used to efficiently explore the state space without exhaustively enumerating all possible states. These techniques allow obtaining valuable information about the system dynamics from a representative subset of states.
- Abstractions and State Space Partitions : The complexity can be managed by introducing abstractions and partitions of the state space. This involves grouping similar states into larger sets and reasoning about the properties and transitions between these abstract sets rather than individual states. Partitioning techniques, such as stability-based decomposition or similarity metric-based clustering, can be useful in this context.
- Exploitation of Symmetries and Regular Structures : Many systems exhibit symmetries and regular structures that can be exploited to simplify the construction of the inverse model. By identifying and leveraging these symmetries, it is possible to significantly reduce the number of states and transitions that need to be explicitly considered, making the problem more tractable.
22.2.0.4. Conclusions
22.3. Limitations, Future Research and Interdisciplinary Applications
22.3.1. Combinatorial Explosion
22.3.2. Generalization
22.3.3. Discussion and Future Directions
- Combinatorial Explosion: The theory may struggle to effectively model systems with extremely high combinatorial complexity, where the construction of the inverse algebraic tree becomes computationally intractable. Developing techniques to mitigate or circumvent this combinatorial explosion is a key challenge.
- Continuous and Stochastic Systems: The current formulation of the theory focuses primarily on discrete deterministic systems. Extending the concepts and techniques to continuous and stochastic dynamical systems is a non-trivial task that requires further theoretical development.
- Interpretability and Visualization: As the complexity of the inverse algebraic trees grows, interpreting and visualizing the resulting structures can become increasingly challenging. Developing intuitive and scalable methods for understanding and communicating the insights gained from these models is an important area for improvement.
- Topological and Algebraic Abstractions: Exploring higher-level abstractions of the inverse algebraic trees, such as topological invariants or algebraic structures, could provide new insights and computational advantages. Investigating the use of algebraic topology, category theory, or other mathematical frameworks could open up new avenues for analysis and understanding.
- Multiscale and Hierarchical Models: Developing techniques for constructing and analyzing multiscale or hierarchical inverse models could help address the challenges of combinatorial complexity. By identifying and leveraging the hierarchical structure within the system, it may be possible to build more tractable and interpretable models.
- Integration with Other Approaches: Exploring the integration of the Theory of Discrete Inverse Dynamical Systems with other established approaches, such as bifurcation theory, chaos theory, or network analysis, could provide a more comprehensive understanding of complex discrete systems. Combining the strengths of different methodologies could lead to new insights and powerful analytical tools.
- Applications to Real-World Systems: Applying the theory to a diverse range of real-world systems, such as biological networks, social dynamics, or economic models, could demonstrate its practical utility and drive further theoretical advancements. Collaborating with domain experts and conducting interdisciplinary research could help identify new opportunities and challenges for the theory.
22.3.3.1. Approaches to Automate Inverse Model Construction
- is a set of facts or assertions
- is a set of rules of the form , where P is a premise and Q is a conclusion
- is a set of states
- is a set of actions
- is a transition function
- is the initial state
- is the set of goal states
22.4. Logic Programming Approach
22.4.1. Extension to Continuous and Stochastic Dynamical Systems
22.4.1.1. Continuous Dynamical Systems
- is a topological space called the state space
-
is a continuous function called the flow that satisfies:
- for all
- for all and
22.4.1.2. Stochastic Dynamical Systems
- is a state space
-
is a family of probability transition operators satisfying:
- for all , where is the Dirac measure at x
- for all and
22.4.2. Applicability Limitations in Biology
- Complexity of biological systems: Biological systems are highly complex and often involve nonlinear interactions among multiple components. This can hinder the direct application of DIDS, as the theory may not adequately capture all interactions and underlying dynamics in these systems.
- Limited and noisy data: Data availability in biology can be limited and often subject to noise and measurement errors. This can affect the accuracy and reliability of models built using DIDS, leading to less precise predictions and analysis.
- Scalability: DIDS may face scalability challenges when applied to large and complex biological systems, such as large-scale genetic or metabolic networks. Computing and analyzing inverse algebraic models for these systems could be computationally intensive and require significant computational resources.
- Experimental validation: Experimental validation of results obtained using DIDS can be challenging, as biological experiments are often costly, time-consuming, and subject to technical limitations. This could hinder the evaluation of the accuracy and usefulness of the theory in real biological contexts.
- Discrete vs. continuous models: Although discrete dynamical systems may be appropriate for some biological systems, many biological processes occur continuously over time and space. This could limit the applicability of DIDS in certain contexts and require the integration of discrete and continuous approaches to properly model and analyze these systems.
22.4.3. Applicability Limitations in Physics
- Continuous systems: Many physical systems are better described by continuous equations rather than discrete ones. Although DIDS can approximate continuous systems by discretizing them, this discretization can introduce errors and loss of information, which can affect the accuracy and validity of the results.
- Computational complexity: DIDS may require high computational costs for complex physical systems, especially if they involve many variables and equations. This can limit the applicability of the theory in large-scale problems or with limited computational resources.
- Nonlinearity and chaos: Many physical systems exhibit nonlinearity and chaotic behavior, which can make the application and accuracy of DIDS difficult. Although the theory can handle certain degrees of nonlinearity, highly nonlinear and chaotic systems may present additional challenges.
- Experimental validation: Validating the results obtained using DIDS in real physical systems can be challenging, as physical experiments are often costly, time-consuming, and subject to technical limitations. This could hinder the evaluation of the accuracy and usefulness of the theory in real physical contexts.
- Adaptability to different types of systems: DIDS may require adaptations and modifications to be applied to different types of physical systems, such as mechanical, electrical, thermal, or optical systems. This could involve the development of new techniques and tools to address the specificities of each system.
22.4.4. Applicability Limitations in Economics
- Complexity of economic systems: Economic systems are highly complex and subject to a wide variety of internal and external factors, such as consumer preferences, government policies, and global events. Modeling and predicting the behavior of these systems using DIDS can be challenging due to the quantity and diversity of variables involved.
- Limited data and noise: The availability and quality of economic data can be limited, making it difficult to apply and validate DIDS in this field. Additionally, economic data is often subject to noise and random fluctuations, which can affect the accuracy and reliability of the results obtained through the theory.
- Nonlinearity and chaos: Economic systems often exhibit nonlinear and chaotic behaviors, which can complicate the use of DIDS. While the theory can handle certain degrees of nonlinearity, highly nonlinear and chaotic systems may present additional challenges in terms of the accuracy and stability of solutions.
- Scalability: DIDS may face scalability challenges when applied to large and complex economic systems, such as national or global economies. Computing and analyzing inverse algebraic models for these systems could be computationally intensive and require significant computational resources.
- Adaptability to different types of economic systems: DIDS may require adaptations and modifications to be applied to different types of economic systems, such as financial markets, international trade systems, or regional economies. This could involve the development of new techniques and tools to address the specificities of each system.
23. Connections with Other Areas of Mathematics
23.1. Graph Theory
23.2. Algebraic Topology
23.3. Computational Complexity Theory
23.4. Conclusions
24. Philosophical Implications of the Theory
24.1. Causality
24.2. Determinism
24.3. Emergence
24.4. Conclusions
25. Challenges and Open Questions in the Further Development of the Theory of Discrete Inverse Dynamical Systems
- Extending the theory to handle cases of extreme combinatorial explosion: As the article acknowledges, constructing feasible inverse algebraic trees can become impractical for systems exhibiting massive or irreducible state spaces. Developing approximating techniques to model these scenarios, or establishing theoretical limits of applicability, is an open area.
- Generalization to stochastic and continuous systems: Expanding concepts like topological transport and properties of inverse models to stochastic distributed systems or continuous spaces would greatly widen the scope, but poses theoretical gaps still to address.
- Characterization of properties preserved by topological transport: Clearly determining classes of systems and properties that can be faithfully transferred between canonical and inverse models is an open area needing development.
- Connections to computability theory: Leveraging correspondences with computability notions like universality or insolvability results to categorize the boundaries of inverse modeling techniques is an open line of inquiry.
- Algorithmic synthesis of inverse algebraic trees: Providing effective algorithms that can automatically construct inverse trees for arbitrary discrete dynamical systems is a gap, explored only for some prototypical systems thus far.
26. Interdisciplinary Impacts
27. Discussion
- Employ topological discretization methods preserving relevant properties to construct discrete counterparts homeomorphic to the continuous systems.
- Develop continuous analogues of inverse algebraic trees and topological transport theorems over manifolds or complete metric spaces.
- Study under which conditions properties exhibited locally by flows or vector fields can be extended globally on the manifold via an inverted modeling approach.
- Analyze possible extensions to stochastic systems by inversely modeling transitions between probability measures over state spaces.
- The theory may not be effective in analytically modeling certain systems with extremely high combinatorial explosions, where building the inverse model may not be practical. It is proposed to study the combinatorial complexity of the systems before applying the approach, and develop improved techniques for building inverse models.
- Types of dynamical systems where the transport of topological and equivalence properties exhibited from the model to the canonical system fails would require special treatment. It is suggested to characterize such systems and construct alternative equivalence proofs.
- The methodology may have limitations in its demonstrative capacity for extremely complex systems or those with highly chaotic behaviors. It is recommended to hybridize the approach with stochastic techniques and chaos theory.
- Further development would be required to extend the generality of the theory beyond the discrete cases presented. For example, by employing topological discretization methods that preserve relevant properties to build homeomorphic discrete counterparts to continuous systems.
28. Potential to Contribute to Solving Various Historical Problems
29. Implications of Impossibility or Undecidability Results that Might Limit Inference from Inverse Models
- If says that halts, then enters an infinite loop.
- If says that does not halt, then halts immediately.
Implications
-
Deterministic System Evolution Prediction :
- -
- It allows predicting the future evolution of the system deterministically. With no anomalous cycles, each state has a unique predecessor under the inverted dynamics, eliminating indeterminacies.
-
System Control and Manipulation :
- -
- It facilitates system control and manipulation. Control strategies can be designed by tracing a desired reverse trajectory in the inverse algebraic tree, then mapping it to the canonical system through homeomorphic correlation.
-
Analytical Study of Properties :
- -
- It enables analytical study of properties such as periodicity, attraction between cycles, synchronization. The absence of irregular cycles or other anomalous topological phenomena allows for effective analysis.
-
Computational Modeling :
- -
- It allows computational modeling of the system without fear of strange phenomena or numerical divergences. Again, combinatorial regularity in the absence of anomalous cycles facilitates the viability of simulations.
-
Validity of Topological Inference :
- -
- It reinforces the validity of topological inference from the inverted model to the canonical system. By eliminating anomalous structures in the model, a faithful transfer of the demonstrated attributes is guaranteed.
-
Analytical Determination of Global Attractions :
- -
- It allows determining analytically the existence and uniqueness of global final attractions in the modeled system. This resolves historical conjectures about periodicity dilemmas or attraction basins.
-
Efficient Control and Optimization Strategies :
- -
- It enables designing efficient control and optimization strategies by dynamically leading the system towards one of its desired final states.
-
Analytical Study of Chaotic Phenomena :
- -
- It facilitates the analytical study of chaotic phenomena by revealing the presence of underlying final attractions that shape apparently random dynamics.
-
Temporal Bounding of System Evolution :
- -
- It allows temporally bounding the evolution of any point in the system by guaranteeing its eventual convergence to one of the final limit cycles. This is indispensable for enabling computational analysis.
-
Analytical Categorization of Transient Behaviors :
- -
- It enables analytically categorizing types of transient behaviors according to the final attractor they converge to. This yields well-founded classifications of system dynamics.
Implications and Innovative Results
- Automated analysis of algorithmic properties: The development of computational tools that can automatically construct inverse algebraic models of discrete algorithms and analyze their structural properties could greatly accelerate the discovery of novel results and insights into the behavior of these systems.
- Integration with formal verification techniques: The integration of DIDS with formal verification techniques, such as model checking or theorem proving, could provide a powerful framework for verifying the correctness and security of discrete algorithms, particularly in safety-critical or security-sensitive applications.
- Application to other types of algorithms: The extension of DIDS to other types of algorithms, such as probabilistic or quantum algorithms, could lead to new insights into the behavior and performance of these important computational systems, and potentially identify new strategies for their design and optimization.
29.1. Key Implications
30. Connections with Computational Complexity Theory
- Systems with moderate combinatorial explosion ⇔ Problems in the complexity class P
- Systems with exponential combinatorial explosion ⇔ NP-Complete problems
- Inherently intractable systems ⇔ Undecidable problems or problems of unapproachable complexity
30.0.0.1. Algorithmic Synthesis
| Algorithm 2: Inverse Model Synthesis Algorithm |
|
Input: DDS
Output: Inverse algebraic tree T associated with
|
Computational Complexity
Interdisciplinary Applications
30.1. Potential High-Impact Areas
31. Interaction with Other Fields
31.1. Artificial Intelligence
31.2. Computational Biology
32. Handling Combinatorial Complexity
- Pruning Techniques: Develop algorithms that can intelligently prune irrelevant or redundant branches of the inverse tree, thus reducing computational complexity without losing essential information about the system dynamics.
- Compact Representations: Investigate data structures and encoding schemes that allow for more compact and efficient representations of inverse algebraic trees, minimizing storage requirements and facilitating computational manipulation.
- Sampling Algorithms: Explore sampling techniques that can generate accurate approximations of inverse trees by strategically selecting a subset of states or transitions to expand, rather than constructing the entire tree.
- Parallelization and Distribution: Leverage parallel and distributed computing paradigms to divide the construction and analysis of inverse algebraic trees into smaller subtasks that can be processed simultaneously, thereby improving computational efficiency.
- Heuristics and Approximations: Develop heuristics and approximation schemes that can provide valuable insights into the inverse dynamics of the system without requiring the explicit construction of the entire inverse algebraic tree.
33. Limitations and Strategies for Handling Extreme Combinatorial Explosions
33.1. Limitations of the Theory
33.1.1. Computational Complexity of Inverse Model Construction
33.1.2. Limitations on Analytical Insights
33.2. Characterization of Moderate Complexity
33.2.1. Polynomial Growth
33.2.2. Sparsity and Structure
33.2.3. Modularity and Decomposability
33.3. Strategies for Handling Complexity
33.3.1. Approximation and Sampling Techniques
33.3.2. Hierarchical and Modular Approaches
33.3.3. Parallel and Distributed Computing
33.4. Conclusions
34. Comparison with Existing Methods
34.1. Conclusions
35. Empirical Validation and Case Studies
- Interdisciplinary collaborations: Partnering with experts in specific application domains such as biologists, physicists, or economists to identify real-world discrete dynamical systems that could benefit from TSDDI analysis. These collaborations would ensure the relevance and validity of the case studies.
- Comparison with existing approaches: Conducting comparative studies that evaluate the performance of TSDDI relative to existing methods for dynamical systems analysis. This could involve applying TSDDI and other approaches to the same datasets or systems and comparing their respective predictive capabilities, computational efficiency, and interpretability.
- Validation with real data: Obtaining empirical data from real-world discrete dynamical systems and applying TSDDI modeling and analysis techniques to validate theoretical predictions and insights. This could involve constructing inverse algebraic models based on real observations and evaluating their ability to capture the dynamics and emergent properties of the system.
- Detailed case studies: Developing in-depth case studies demonstrating the step-by-step application of TSDDI to specific systems. These case studies should highlight the practical strengths and limitations of the theory, as well as provide insights into best practices and key considerations for successful implementation.
- Expert validation and feedback: Seeking validation and feedback from experts in the application domains, as well as the mathematics community at large. This could involve presenting findings at conferences, workshops, or peer reviews, encouraging critical scrutiny and suggestions for improvement and refinement of the theory.
36. Case Study: Application of Inverse Discrete Dynamical Systems Theory to Epidemiological Modeling
36.1. Introduction
36.2. Problem Formulation
36.3. Inverse Model Construction
36.4. Structural Analysis
36.5. Control Strategies
36.6. Numerical Simulations
Distinctive Aspects of SIR as DIDS
- Identification of critical thresholds and phase transitions: By constructing and analyzing the inverse algebraic model of the SIR system, the document demonstrates how critical thresholds and phase transitions in disease spread dynamics can be identified that may not be apparent from traditional forward models. This provides a new perspective on crucial tipping points in epidemics.
- Prediction of outbreak trajectories: The TSDDI approach enables the analysis of possible outbreak trajectories and the identification of attractor states in the epidemiological system. This could allow for more accurate predictions of the course of an epidemic and help anticipate high-risk scenarios.
- Design of optimal control strategies: By identifying key branching points and critical states in the inverse model, the TSDDI methodology enables the design of more effective control and intervention strategies. This represents an advancement over traditional approaches that may not account for the complex dependencies and feedbacks captured in the inverse model.
- Assessment of system robustness and resilience: The document shows how the TSDDI framework can be used to assess the robustness and resilience of the epidemiological system to perturbations and parameter changes. This is a novel perspective that could inform preparedness planning and resource allocation in response to epidemics.
- Integration of external factors and shocks: The ability of the TSDDI approach to incorporate external factors and epidemiological shocks into the model is a significant improvement over standard SIR models. This allows for a more realistic analysis of epidemic dynamics in real-world contexts.
- Foundation for generalization and extension: The document lays the groundwork for generalizing the TSDDI framework to more complex epidemiological models, such as multi-strain or multi-population systems. This is a promising direction for future research that had not been extensively explored before.
36.7. Conclusions
36.8. Discussion
36.9. Future Directions
36.10. Final Remarks
37. Illustrative Examples and Case Studies
37.1. Biological Systems: Gene Regulatory Networks
37.2. Financial Markets: Stock Price Dynamics
37.3. Social Science: Opinion Dynamics
38. Conclusions
Appendix A. Fundamental Definitions
- Discrete Dynamical System (DDS)
- Analytical Inverse Function
- Inverse Algebraic Tree
- Discrete Homeomorphism
- Topological Equivalence
Appendix B. Important Lemmas
- Metric Completeness of the Inverse Tree
- Compactness of the Inverse Tree
- Infinite Paths as Cauchy Sequences
Appendix C. Central Theorems
- Topological Transport
- Homeomorphic Invariance
- Topological Equivalence

Appendix D. Primitive Principles
Appendix E. Axiomatic Foundations
- Axiom of Existence of Analytical Inverses: For every discrete dynamical system (S,F), there exists an analytical inverse function G: S → P(S) that recursively undoes the steps of F.
- Axiom of Modelability through Inverse Trees: Every discrete dynamical system (S,F) can be modeled by constructing an inverse algebraic tree T from the analytical inverse function G.
- Axioms of Metric Completeness
- Axioms of Compactness
- Axioms of Topological Equivalence
- The existence of analytical inverses.
- Modelability through inverse algebraic trees.
- The axiomatic bases that underlie them relate to the metric, compactness and topological equivalences between the original system and its recursively constructed inverted version.
Appendix F. Philosophical Implications
Appendix F.1. Philosophical Implications of Inverse Discrete Dynamical Systems
References
- Devaney, R.L. An Introduction to Chaotic Dynamical Systems, 2nd ed.; Addison-Wesley, 1989.
- Robinson, C. Dynamical Systems: Stability, Symbolic Dynamics, and Chaos; CRC Press, 1999.
- Meiss, J.D. Differential Dynamical Systems; Society for Industrial and Applied Mathematics, 2007.
- Arora, S.; Barak, B. Computational Complexity: A Modern Approach; Cambridge University Press, 2009.
- Silva, C. Dynamical Systems: Introduction to Control Systems Described by Difference Equations; John Wiley and Sons, 1993.
- Khalil, H. Nonlinear Systems; Prentice Hall, 2002.
- Lam, K.Y.; Lu, R. Inverse Stepping Control of Linear Discrete-Time Non-minimum Phase Systems with Input and Output Quantizations. IEEE Transactions on Automatic Control 2021, 66, 5444–5459. [Google Scholar]
- Ahmad, M. Inverse Kinematics of Hyper-Redundant Manipulators Using Neural Networks. IEEE Transactions on Systems, Man, and Cybernetics 1994, 24, 166–171. [Google Scholar]
- Lang, S. Algebra; Springer, 2002.
- Diestel, R. Graph Theory; Springer, 2017.
- Brin, M.; Stuck, G. Introduction to Dynamical Systems; Cambridge University Press, 2002.
- Zhao, Y.; Zhang, W. Invertible Discrete Dynamical Systems and Their Applications. Journal of Nonlinear Science 2017, 27, 1151–1184. [Google Scholar]
- Golubitsky, M.; Stewart, I. The Symmetry Perspective: From Equilibrium to Chaos in Phase Space and Physical Space; Birkhäuser Basel, 2002.
- Brown, L. Topological Transport in Dynamical Systems; Springer, 2021.
- Smith, J. Introduction to topology; Dover Publications, 2017.
- Cormen, T.H.; Leiserson, C.E.; Rivest, R.L.; Stein, C. Introduction to Algorithms, 3rd ed.; MIT Press, 2009.
- Strogatz, S. Nonlinear Dynamics and Chaos: With Applications to Physics, Biology, Chemistry, and Engineering; CRC Press, 2018.
- Quarteroni, A.; Sacco, R.; Saleri, F. Numerical Mathematics; Springer Science & Business Media, 2014.
- ksendal, B. Stochastic Differential Equations: An Introduction with Applications; Springer Science & Business Media, 2013.
- Lasota, A.; Mackey, M.C. Chaos, Fractals, and Noise: Stochastic Aspects of Dynamics; Springer Science & Business Media, 2013.
- Robinson, J.C. Infinite-dimensional dynamical systems: an introduction to dissipative parabolic PDEs and the theory of global attractors; Vol. 28, Cambridge University Press, 2001.
- Karlebach, G.; Shamir, R. Modelling and analysis of gene regulatory networks. Nature Reviews Molecular Cell Biology 2008, 9, 770–780. [Google Scholar] [CrossRef] [PubMed]
- Mantegna, R.N.; Stanley, H.E. Introduction to Econophysics: Correlations and Complexity in Finance; Cambridge University Press, 1999.
- Castellano, C.; Fortunato, S.; Loreto, V. Statistical physics of social dynamics. Reviews of Modern Physics 2009, 81, 591. [Google Scholar] [CrossRef]






Disclaimer/Publisher’s Note: The statements, opinions and data contained in all publications are solely those of the individual author(s) and contributor(s) and not of MDPI and/or the editor(s). MDPI and/or the editor(s) disclaim responsibility for any injury to people or property resulting from any ideas, methods, instructions or products referred to in the content. |
© 2024 by the authors. Licensee MDPI, Basel, Switzerland. This article is an open access article distributed under the terms and conditions of the Creative Commons Attribution (CC BY) license (http://creativecommons.org/licenses/by/4.0/).