Preprint
Article

This version is not peer-reviewed.

From Glimmer to Grind: Unveiling the Conflict Potential beneath South Kalimantan's Diamonds

A peer-reviewed article of this preprint also exists.

Submitted:

12 February 2024

Posted:

12 February 2024

You are already at the latest version

Abstract
This study delves into the intricate social dynamics beneath South Kalimantan's traditional diamond mines, revealing a potential for conflict amidst the promise of economic uplift. Going beyond conventional economic and environmental perspectives, the research employs Galtung's Conflict Theory, examining the interplay of attitudes, behaviours, norms, values, and political influences. By adopting this nuanced approach, the study unveils hidden fault lines within these communities, providing a comprehensive understanding of how diverse factors converge to create discord. The consequences of unaddressed conflict include shattered livelihoods, environmental degradation, and fractured communities. The study employs rigorous quantitative methods to empower stakeholders in proactive conflict management, including questionnaires and Structural Equation Modeling (SEM) with data from 400 respondents. The findings underscore the significant roles of behaviours, attitudes, norms, and politics in fueling tension, with values demonstrating surprisingly less direct influence. This insight is a roadmap for conflict prevention and sustainable development, allowing stakeholders to tailor interventions based on specific conflict-driving factors. The study urges a shift from reactive to proactive measures, envisioning a future where prosperity continues to glimmer and communities thrive in harmony, free from conflict.
Keywords: 
;  ;  ;  ;  
Subject: 
Social Sciences  -   Sociology

1. Introduction

Artisanal diamond mining often shrouded in informality, harbours potential for conflict [1,2,3]. Territorial disputes over resource-rich land, power imbalances within hierarchical structures, and a lack of formal regulatory frameworks can ignite clashes between miners. Studies in Sierra Leone and Ghana illustrate this, highlighting how competition, exploitation, and the absence of clear rules can lead to violence and social discord [4,5]. Addressing these challenges demands a multi-pronged approach: formalising land rights, establishing fair trading mechanisms, implementing dispute resolution systems, and promoting environmental protection [6]. By tackling the root causes of conflict and empowering communities, the diamond industry can navigate towards a future that shines for both stones and those who bring them to light.
Diamond mining in South Kalimantan, Indonesia, has long been regarded as a beacon of economic promise, offering the prospect of financial uplift for communities nestled within the intricate network of traditional mines [7,8]. However, beneath the glittering surface of prosperity, the complex social dynamics that simmer beneath the veneer of economic potential are unveiled in this study. Traditional practices, where communities painstakingly excavate and process diamonds by hand, echo a familiar dissonance in the global symphony of resource-induced discord. While previous studies have dissected the economic and environmental dimensions of mining conflicts [9,10,11], they often leave the intricate social tapestry untangled.
In 1965, the province of South Kalimantan was illuminated by the radiant glow of the Intan Trisakti, an enormous diamond discovered among its traditional mines. With an impressive weight of 166 carats, this gemstone quickly gained legendary status, arousing desires for immense wealth and sparking intense envy and rivalry [12]. Nevertheless, its impact was both positive and negative. For some miners, the prospect of affluence ultimately became disillusioning as stories of unfulfilled commitments and inequitable allocation circulated over time. Intan Trisakti exposed the evident power disparities and predatory methods hidden beneath the glamorous facade of the industry rather than fostering community cohesion. The absence of this diamond still holds significant meaning as it represents the enduring historical tensions and conflicts that persistently affect the diamond mines in South Kalimantan [13]. It compels us to confront the lasting consequences of the past while working towards a fairer and more environmentally-friendly future for these communities.
Galtung’s Conflict Theory, a seminal framework in social science, provides a lens through which the interplay of attitudes, behaviours, norms, values, and political influences contributing to conflict can be systematically examined [14]. According to Galtung’s theory, conflicts are not merely isolated incidents but are deeply rooted in societal structures and relationships [15]. This makes it particularly relevant for the study as it allows exploring the underlying causes of conflict in South Kalimantan’s diamond mining communities, going beyond surface-level analysis. The choice of the theory is pertinent because visible manifestations of conflict are not only considered but the latent factors that give rise to tension are also delved into. Understanding these latent factors in diamond mining becomes crucial as they often represent the underpinnings of sustained discord within communities. By adopting this nuanced perspective, the study aims to comprehensively understand how diverse factors converge to create hidden fault lines, ultimately leading to conflict.
The academic landscape has overlooked the intricate social dynamics underpinning the diamond mining industry. Existing research has primarily focused on the tangible aspects of mining conflicts, such as land rights disputes [16,17,18] and resource depletion [19,20]. However, the social fabric of these communities, the very foundation upon which conflict arises and thrives, remains largely unexplored [21]. The study addresses this gap, shedding light on the less-explored aspects of social conflict in diamond mining communities. By doing so, the potential consequences of unaddressed conflict are uncovered, extending beyond economic setbacks to include shattered livelihoods, environmental degradation, and fractured communities.
Thus, the study unveils the surprising prominence of behaviours, attitudes, norms, and political factors in fueling discord, while values take a backseat. Ultimately, the study aims to pave the way for a future where the glimmer of prosperity illuminates thriving, conflict-free communities, not a landscape fractured by unaddressed dissonance.

2. Literature Review

A thorough exploration of the industry’s historical evolution is imperative to comprehend the intricate social dynamics beneath South Kalimantan’s traditional diamond mines. [12] and [13] contribute foundational insights, elucidating the growth, transformation, and profound impact of diamond mining on local communities. Akmiyati, et al.’s study, chronicles key milestones and shifts in mining practices, establishing a timeline contextualising present social dynamics. Noor et al.’s work complements this by delving into socio-economic implications, emphasising the industry’s and local communities’ intricate interplay. Together, these studies provide a nuanced historical foundation for understanding the current social complexities within South Kalimantan’s traditional diamond mines.
While the economic and environmental aspects of diamond mining have received significant scholarly attention [22,23], the focus often remains on the industry’s potential for economic development and its impact on the environment [24,25,26]. However, this narrow lens overlooks the intricate social dynamics that unfold within these communities, dynamics that shape not only the miners’ lives but also the potential for conflict and sustainable development. [22], for instance, highlights the economic potential of diamond mining, arguing that it can contribute to poverty reduction and regional development. Similarly, [23] emphasize the role of diamond mining in promoting economic diversification and job creation. While these perspectives are valuable, they need to capture the lived experiences of miners and the complex social fabric woven within these communities.
On the other hand, studies like [24,25] examination of environmental degradation caused by diamond mining and [26] analysis of its impact on biodiversity raise crucial concerns. However, focusing solely on these negative consequences risks overlooking the potential for positive social transformations and the agency of communities themselves in shaping their futures. Therefore, moving beyond the traditional economic and environmental narratives requires delving deeper into the social realities of diamond mining communities.
Galtung’s Conflict Theory, a robust theoretical framework, offers a lens to analyse the intricate interplay of attitudes, behaviours, norms, values, and political influences within social systems [27]. This framework transcends simplistic notions of direct violence and instead envisions conflict as a multifaceted system. At its core lies a “triad” composed of attitudes, behaviours, and contradictions. Attitudes encompass the beliefs, values, and ideologies held by different actors within the mining community [28]. These may include competition for resources, perceptions of fairness, and cultural norms surrounding resource sharing. Meanwhile, behaviours represent the observable actions and interactions between actors, ranging from peaceful cooperation to violent clashes [29]. Finally, contradictions lie at the heart of the conflict, highlighting incompatibilities between actors’ needs and desires [14].
While diamond mining often sparks narratives of economic opportunity and resource wealth, a deeper look reveals a complex social reality with potential contradictions. These contradictions, often rooted in disparities in access to resources, power imbalances, and conflicting values regarding environmental protection, can fuel simmering tensions and erupt into open conflict. To truly understand and address these conflicts, we must move beyond conventional economic and ecological lenses and delve into the social fabric of these communities. Here, Johan Galtung’s Conflict Theory offers a robust analytical framework [30,31].
Empirical evidence underscores the relevance of Galtung’s approach in resource-extraction contexts. A study by [4] examining diamond mining in Sierra Leone revealed how unequal access to mining pits and a culture of secrecy and mistrust exacerbated competition and violence. Similarly, research by [3] in Latin America documented how conflicting values regarding environmental protection between local communities and multinational corporations fueled disputes and hindered sustainable development.
Figure 1 highlights the interplay of factors contributing to discord.
Figure 1 illuminates the multifaceted reality of traditional diamond mining, where potent mixes of factors intertwine to create both opportunities and challenges. While diamonds undoubtedly represent a valuable natural resource, their extraction through traditional methods dances a precarious tango between livelihood dependence, cultural preservation, and the constant threat of conflict. This delicate equilibrium is evident in the intricate tapestry of local communities where traditional mining practices and government interference are deeply woven into the social fabric [32]. This adherence to ancestral norms and values (e.g., customary land rights and resource-sharing rituals) provides stability, identity, and cultural continuity [33,34]. These factors, in turn, can contribute to the continued viability of traditional mining methods [35,36,37], even in the face of modern alternatives.
However, preserving tradition can also become a breeding ground for potential conflict. Competition for scarce resources within the community, often exacerbated by fluctuations in diamond prices [38], can breed envy, mistrust, and accusations of unfairness. Furthermore, the clash between traditional practices and modern regulations can lead to tensions with external authorities and disruptions in mining activities [8]. These conflicts can further escalate when external expectations clash with local cultural values, creating a sense of alienation and resentment [39].
Empirical evidence further underscores this delicate dance. Studies conducted in artisanal and small-scale gold mining communities in Ghana [40] and artisanal diamond mining in Sierra Leone [41] reveal how competition for dwindling resources, coupled with conflicting expectations from governments and traditional authorities, can lead to violent land disputes, resource sabotage, and even physical confrontations.
Empirical studies on the relationship between attitudes, behaviours, norms, values, political influences, and conflict in resource-dependent communities further enrich our understanding. [42] work in Finnish communities revealed the significant contribution of social and cultural factors to conflict. Similarly, research by [43] in Ghana mining communities highlighted the role of political influences in shaping conflicts.
Therefore, we hypothesise:
 Hypothesis 1:
A strong correlation exists between attitudes and conflict in traditional diamond mines in South Kalimantan Province of Indonesia.
 Hypothesis 2:
A strong correlation exists between behaviour and conflict in traditional diamond mines in the South Kalimantan Province of Indonesia.
 Hypothesis 3:
A strong correlation exists between norms and conflict in traditional diamond mines in South Kalimantan Province of Indonesia.
 Hypothesis 4:
There is a strong correlation between values and conflict in traditional diamond mines in South Kalimantan Province of Indonesia.
 Hypothesis 5:
There is a strong correlation between politics and conflict in traditional diamond mines in South Kalimantan Province of Indonesia.
This stark reality underlines the need for nuanced interventions that respect cultural values while addressing the underlying conflict triggers in traditional mining environments [44,45]. While scholarship on the social dynamics of diamond mining in South Kalimantan remains limited, existing evidence suggests a complex and potentially conflict-laden history. In their work, “Banjarmasin Diamond: War Booty from Borneo in Amsterdam,” van [46] examine historical artefacts linked to the region’s diamond trade, hinting at historical tensions potentially impacting contemporary communities. Similarly, [47] “Provenance report regarding The Banjarmasin Diamond” sheds light on historical dynamics that might contribute to present-day social fractures. Though not directly focused on contemporary conflict resolution, these valuable studies serve as an essential backdrop for our present research. They underscore the need for a nuanced understanding of the specific factors shaping conflict and its resolution within South Kalimantan’s traditional diamond mining communities.
 Hypothesis 6:
Exploration of the multifaceted triggers fueling conflict within traditional diamond mines of Indonesia’s South Kalimantan Province demonstrates a positive association with effective conflict resolution.

3. Materials and Methods

3.1. Case Studies

The study occurred at diamond mines in Sarang Tiung Village of Cempaka District, Banjarbaru City, South Kalimantan Province, Indonesia. Cempaka sub-district is located at coordinates -3.5694123 to -3.4635220 S; 114.7853145 to 114.9450535 E—the diamond mining process, found in Figure 2.
The scorching sun cruelly shines on the dry ground of Sarang Tiung Village, its unforgiving rays reflecting the relentless labour of the diamond miners below. In the Cempaka District, fantasies of great wealth are pursued with sheer tenacity, using bare hands instead of tools like pickaxes and shovels. However, beneath the enticing prospect of riches comes a harsh reality much bleaker than the tales spoken by heated rocks.
They were inspired by the unearthed Intan Trisakti, the miners, whose bodies were engraved with the map of their labour. Every inhalation is a risk, laden with dust particles and the constant danger of mud floods. The atmosphere is laden with the spicy scent of sweat and despair as pickaxes striking against rock reverberate. This symphony of labour serves as a cover for the quiet cries of exhausted muscles and weary souls.
The passage of time seamlessly transitions from days to weeks, weeks to months, as the unyielding routine of labour provides only momentary glimpses of brightness. Their tummies are plagued by persistent hunger, a continuous reminder of the scanty provisions and the families who anxiously await them above. When they occur, the scant discoveries are a poignant recompense, serving as evidence of their selflessness and a clear reminder of the formidable challenges they face.
Shimmering emblems of affluence, the diamonds are a deceptive illusion in light of their hardship. Every discovered gem represents a small fraction of their requirements, reminding them of the vast gap between their aspirations and the unforgiving truth. The appeal of wealth diminishes as the actual price of striving for it becomes painfully apparent — one’s well-being compromised, loved ones overlooked, and existence consumed by the persistent quest for a transient fortune.
Here, amidst the relentless pursuit of fortune, miners grapple not just with the earth’s embrace but the complex conflict that arises from a confluence of attitudes, behaviours, norms, values, and political influences.
Attitudes clash as desperation sets in. Dreams of prosperity morph into envy when a neighbour unearths a gem, leading to suspicion and accusations of foul play. Behaviours fueled by personal gain manifest in claim jumping and resource hoarding, jeopardising the fragile communal trust that binds the miners together. Norms established for safety and resource sharing are tested, creating friction and resentment when individuals prioritise personal gain over collective well-being.
Values, long held as anchors of community cohesion, become battlegrounds. The gotong royong spirit of cooperation gets strained, replaced by individualism and a growing emphasis on self-reliance, as miners compete for increasingly scarce finds. Religious keimanan (faith) becomes a source of solace and division as competing interpretations fuel disagreements and mistrust.
Political influence adds another layer of complexity. Local authorities, entrusted with maintaining order and ensuring fair distribution of resources, can become embroiled in conflicts, their decisions perceived as biased or corrupt, further eroding trust and fueling resentment. External companies vying for mining rights can exacerbate tensions by playing factions against each other, manipulating community dynamics for their advantage.
This narrative encompasses more than just the account of the Sarang Tiung miners; it represents the hidden toll on human lives that frequently lies behind the attractive surface of resource extraction. This narrative explores the themes of perseverance and despair as individuals strive for their aspirations and make significant concessions, all within the confines of a business that offers great potential but ultimately falls short. As we gaze upon the glittering diamonds adorning our fingers, let us remember the hands who uncovered them, the backs that stooped under their weight, and the lives forever affected by the hard grind beneath the shine.

3.2. Data Collection

This research adopts a cross-sectional design and employs a quantitative paradigm to investigate the perspectives of rural inhabitants in a study site with a sample size of 400 participants. Data collection occurred between June and August 2023 through structured questionnaires featuring limited response options, aiming to gather numerical data. Participants were instructed to select the most applicable option on a Likert Scale ranging from 1 to 5, where 1 indicates strong disagreement, and 5 signifies strong agreement. The survey, consisting of 32 questions, was meticulously structured according to Galtung’s conflict theory. Essential questions in the questionnaire encompass variables of Attitudes (A), Behavior (B), Norms (N), Politics (P), Value (V), Conflicts (C), and Conflict Resolution (CR). Miners’ competition over mining locations, rough diamond sales, government permits, and mine proprietors’ competition for labour characterise the conflict landscape in diamond mining [27].
Quantitative data from the questionnaire is processed using Partial Least Square Structural Equation Modeling (PLS-SEM), providing a robust analytical approach to assess and validate the relationships proposed in the study model. The hypothesis testing was conducted by meticulously analysing the probability of each pathway. A probability of less than or equal to 0.05 is necessary to attain a statistically significant effect. Discriminant validity is demonstrated by factor loadings, which must exceed 0.50 to meet the acceptable criterion [48]. The model also utilises the traditional coefficient alpha, with a threshold of 0.60 or higher, to assess reliability (Bonett & Wright, 2014). The goodness of fit is measured using the Stone–Geisser Q-square test for predictive relevance [49](Chin, 2009), calculated with the formula Q2 = 1 – (1 – R1 2) (1 – R2 2) ... (1– Rn 2). This test comprehensively evaluates the model’s predictive relevance by considering multiple R-squared values.

4. Result

The demographic profiles of the respondents were analysed with a focus on age, employment status, education, and tenure in the current positions within the traditional diamond-mining sector. Most respondents (50.26%) fell within the 20-29 age group, signifying an entry-level presence, particularly in frontline roles. Regarding employment status, most were contracted employees, constituting 86.5% of the sample. Educational backgrounds revealed that a significant proportion pursued education at the senior high school level (52.85%), followed by junior high schools (29.02%), and 18.13% had graduated from elementary schools. Within the industry tenure, 72.54% of respondents had worked in the traditional diamond-mining sector for 1-5 years, while 22.8% had accumulated 6-10 years of experience. Notably, a mere 1.68% of respondents reported a tenure of over ten years with the organisation.
The demographics of the respondents paint a vivid picture of life in South Kalimantan’s traditional diamond mining sector. Young adults aged 20-29 dominate the workforce, drawn to the potential for immediate income and adventure even as the physically demanding nature of the work leads to high turnover. Most work as contracted employees, lacking the security of formal employment but offering flexibility in a sector where formal structures might be less prevalent. Their educational backgrounds, with a majority having completed senior high school, reflect the realities of Indonesia’s education system, where access to higher education can be limited. Few have stuck with the industry for more than a decade, suggesting that the challenges of unstable income, demanding conditions, and limited advancement opportunities push many to seek other paths. In essence, these demographics reveal a young, entry-level workforce facing the realities of a demanding and informal economy, where the allure of quick returns comes with the price of uncertainty and limited long-term prospects.
To ascertain the reliability and validity of the research instrument, Table 1 presents the validation process results. The factor loadings for most items surpass the critical threshold of 0.50, as [48] recommended. Additionally, each construct’s Cronbach’s alpha coefficients stand at 0.700, 0.788, 0.794, 0.866, 0.764, 0.771 and 0.742, respectively, exceeding the established threshold values. This robust analysis concludes that the research instrument exhibits high validity and reliability within traditional diamond mining.
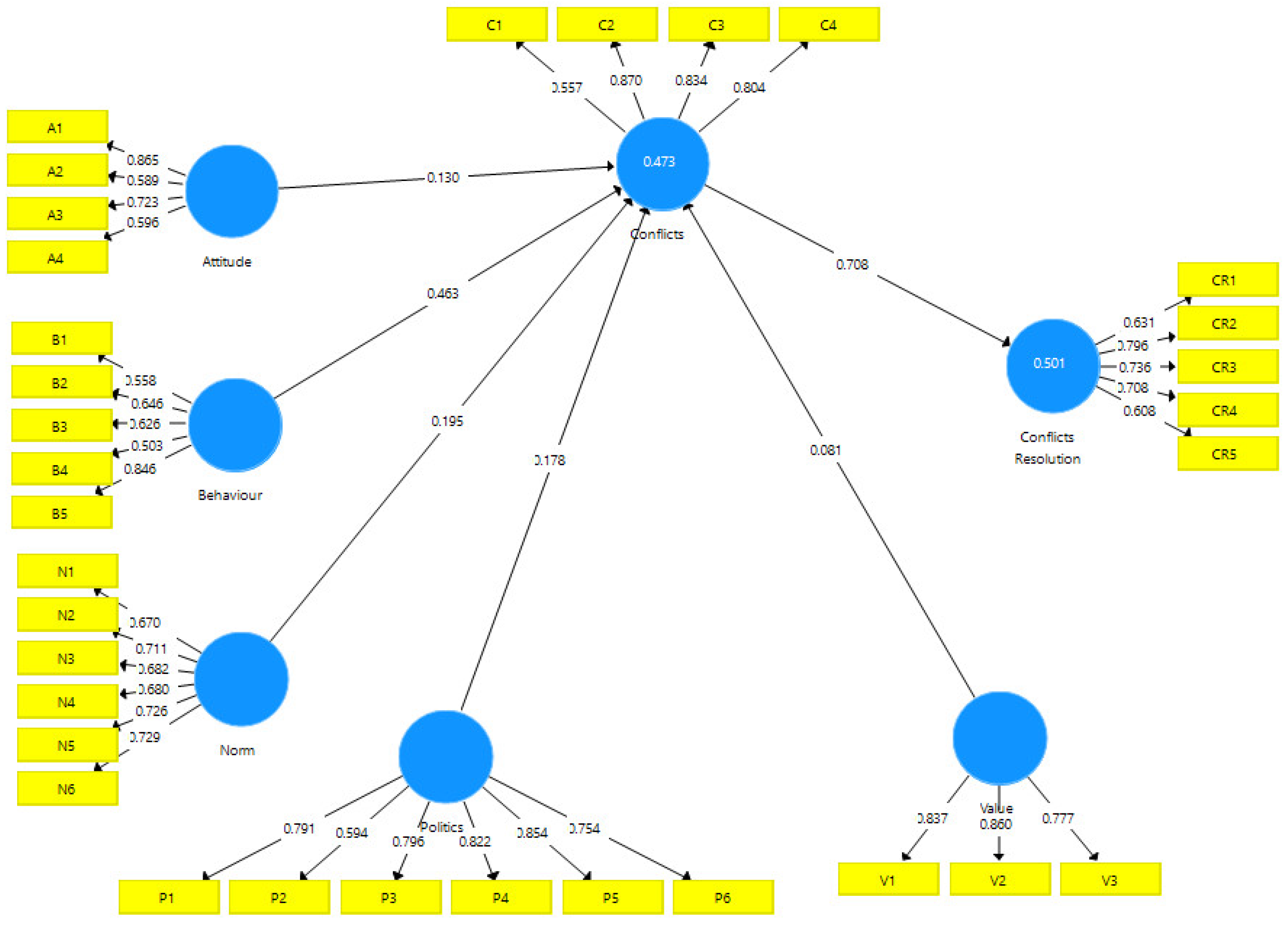
The specified research model is depicted in Figure 4.
The hypotheses are evaluated by analysing the CR (Critical Ratio) values and the significance values of the relationships between variables. The hypothesis is deemed valid if the significance value is below 0.05 [48]. The outcome of the structural equation modelling analysis conducted to examine the hypothesis is displayed in Table 2.
While all paths, except Value -> Conflict, reveal robust associations between attitude, behaviour, norms, politics, and conflict in traditional diamond mines, the absence of a significant link between values and conflict in conventional mines stands out. This lack of correlation suggests that the intricate web of factors influencing conflict in traditional mines is absent in their conventional counterparts. Furthermore, exploring the multifaceted drivers of conflict in traditional mines, the sixth hypothesis aligns with this observation by highlighting the importance of understanding the root causes for effective conflict resolution.
The predictive significance of the model is assessed using the Stone-Geisser Q-square test, as proposed by [49], which is calculated using the following formula:
Q2 = 1 – (1 – R1 2) (1 – R2 2) ... (1– Rn 2)
Accordingly, the Q-square predictive relevance is determined as follows:
Q 2 = 1 – (1 - R1 2) (1 – R2 2) (1 – R3 2) (1 – R4 2) (1 – R5 2) (1 – R6 2)
= 1 – (1 –0.39) (1–0.45) (1–0.21) (1 –0.19) (1–0.10) (1–0.15)
= 1 – (0.61) (0.55) (0.79) (0.81) (0.90) (0.85)
Since the Stone–Geisser Q-square test for predictive relevance is higher than 0.5, the predictive relevance requirement is satisfactory.

5. Discussion

Traditional diamond mining in South Kalimantan is not just a pursuit of riches; it’s a breeding ground for conflict fueled by competition at various levels. Miners fiercely compete for access to the most lucrative mining locations, leading to disputes over rights and potential clashes. Once the diamonds are unearthed, the battleground shifts to the sales arena, where miners engage in cutthroat competition, often resorting to exploitative practices to secure the best prices. This competitive spirit extends to mine proprietors, who vie for skilled labour, creating tension and potentially leading to unfair recruitment tactics. Finally, navigating the complex permit system becomes another arena for competition, with miners vying for government approval, a process susceptible to corruption and manipulation. These interconnected competitive dynamics paint a stark picture of the conflict-ridden reality that often lies beneath the alluring surface of diamond mining. Using a sociological perspective, the paper justifies the positive association between diamond mining and conflict by examining perceptions of attitudes, behaviours, norms, and political influences.
Miners’ attitudes toward diamond mining as a lucrative industry with abundant resources, attracting locals and carrying a historical legacy, positively associated with conflict [8,42,46]. While the dream of diamond wealth may initially unite miners, the underlying attitudes and their interaction with the complex social and environmental landscape of South Kalimantan often contribute to conflict. Understanding these dynamics through the lens of miners’ perceptions and historical context is crucial for crafting solutions addressing the root causes of conflict and promoting sustainable mining practices that benefit communities and the environment.
Miners often perceive diamond mining as a path to rapid economic gain, as seen in [12,13] studies, where South Kalimantan miners strongly believed in the industry’s profitability. This perception attracts numerous individuals and groups, intensifying competition over limited resources and fueling disputes over mining rights. Studies by [31,43] and [31] documented clashes between artisanal miners and large-scale companies vying for control of lucrative diamond-bearing areas. The perceived abundance of diamonds fosters a “boomtown” mentality, enticing miners to prioritise immediate gains over sustainability. This disregard for environmental regulations, as observed by [24], leads to deforestation, water pollution, and land degradation. These practices harm the ecosystem and create tensions with communities directly affected by the environmental damage. Diamond mining carries a long historical legacy in South Kalimantan, deeply embedded in local traditions and identities. As shown in [46], this legacy creates established community power structures, often favouring traditional elites over newcomers or marginalised groups. These imbalances can breed resentment and fuel conflicts over resource access and decision-making power. The promise of wealth attracts locals and individuals from outside communities. This influx can disrupt established social dynamics and create competition for resources and jobs. Research by [50] highlights how the arrival of outsiders in Kalimantan’s mining areas led to social tensions and conflicts over access to land and opportunities.
Miners’ behaviours, including group solidarity during the conflict, affiliation with marketing organisations, creation of conflict resolution bodies, collective issue-addressing mechanisms, and diverse motivations for mining, are associated with conflict, aligning with prior research [35,36,37]. The behaviours exhibited by miners in South Kalimantan’s traditional diamond mining sector are multifaceted and demonstrably linked to conflict. While some, like group solidarity and collective issue-addressing, hold the potential for positive outcomes, others, like affiliation with exploitative marketing organisations or competition driven by diverse motivations, can exacerbate tensions and fuel conflict. Understanding these complex dynamics and their historical context is crucial for designing effective interventions to promote peaceful and sustainable mining practices in the region.
Facing external threats, miners often forge strong bonds within their communities. This solidarity, however, can morph into exclusionary practices and resistance to regulations, potentially exacerbating tensions with authorities or rival groups. For instance, a study by [51] documented cases in which miners in South and East Kalimantan collectively defied environmental regulations, leading to clashes with authorities. Affiliation with organisations responsible for gathering and marketing mined diamonds can give miners collective bargaining power and market access. However, these organisations can also become breeding grounds for corruption, price manipulation, and internal power struggles, ultimately contributing to conflict. Research by [52] found that internal disputes and allegations of unfair pricing practices frequently marred diamond marketing cooperatives in Indonesia. Establishing community-based conflict resolution mechanisms within mining communities represents a positive step towards mitigating conflict. These bodies, often guided by traditional customs and norms, offer a platform for miners to address disputes internally. However, their effectiveness can be hampered by limited authority, lack of transparency, and potential bias within the community. A study by [53] highlighted the challenges such bodies face in South Kalimantan, where influential individuals often exert undue influence over decision-making processes. Miners often come together to address issues that give rise to tensions, such as resource depletion, environmental degradation, or unfair treatment by authorities. While collective action can be a powerful tool for advocacy and change, it can also escalate into confrontations if grievances remain unaddressed. For example, a report by [54] documented instances where miners in Kalimantan staged protests and blockades in response to perceived injustices, sometimes resulting in violent clashes with security forces. The diverse motivations driving miners to engage in this activity – from subsistence needs to entrepreneurial aspirations – can create friction within communities. Competition for resources, differing risk tolerances, and conflicting economic goals can all contribute to tensions and disagreements. A study by [55] found that artisanal miners with immediate financial needs in Indonesia were more likely to engage in risky and environmentally destructive practices, leading to conflicts with miners prioritising long-term sustainability.
Norms reflected in adherence to and transmission of established norms regarding mining techniques, cultural customs, and rituals, coupled with the involvement of diverse stakeholders like local communities, governing bodies, and NGOs in upholding mining regulations, positively associated with conflict in traditional South Kalimantan diamond mining. This dynamic, driven by the urgency to secure livelihoods and protect the environment, aligns with previous research highlighting the multifaceted nature of conflict within regulated mining contexts [33,34]. Navigating the complexities of traditional diamond mining in South Kalimantan requires recognising the positive intentions behind adherence to norms and regulations. However, it is equally important to acknowledge how these efforts can become entangled in power struggles, conflicting interpretations, and the struggle for resources, ultimately leading to conflict. Addressing these challenges necessitates understanding all stakeholders’ diverse motivations and perspectives and fostering collaborative solutions that balance cultural traditions, environmental protection, and sustainable development.
Deeply ingrained in the mining process are customary techniques, cultural rituals, and beliefs passed down through generations. This intergenerational transmission fosters strong adherence to these norms, creating a sense of community identity and belonging [35,36,37]. However, these norms can become flashpoints for conflict when competing interpretations or demands for modernisation arise. For example, a study by [50] highlighted clashes between artisanal miners clinging to traditional digging methods and larger companies advocating for more efficient but culturally insensitive techniques. Upholding mining regulations presents another layer of complexity. While essential for environmental protection and resource management, their enforcement often involves a complex interplay between local communities, governing bodies, and NGOs. A study by [24] documented instances where local communities in South Kalimantan, motivated by both securing sustenance and environmental protection, vigilantly monitored mining activities to ensure adherence to regulations. However, this engagement can sometimes lead to tension and conflict with government officials perceived as corrupt or ineffective, resulting in accusations and power struggles. Understanding this intricate web of norms, regulations, and diverse stakeholders becomes crucial when analysing the positive association between compliance and conflict. While upholding established standards and regulations offers a sense of order and protection, conflicting interpretations, competition for resources, and tensions with authorities can all contribute to discord within and between communities. This aligns with findings from [40] and [41], who identified similar dynamics in other resource-rich regions.
Politics reflected local government involvement in South Kalimantan’s traditional diamond mining, encompassing strict regulations, monitoring activities, tax collection, healthcare provision, wealth management, and diamond sales facilitation, positively associated with conflict. This aligns with previous studies highlighting the complex dynamics arising from such interventions [55].
While local government involvement aims to bring order through strict regulations, monitoring activities, tax collection, healthcare provision, wealth management, and diamond sales facilitation. However, it can be positively associated with conflict. This seemingly paradoxical situation demands closer examination through the lens of traditional practices, government characteristics, and empirical evidence. South Kalimantan’s local government implements stringent regulations to control mining activities. While aiming to curb environmental damage and ensure resource sustainability, these regulations can create friction with miners accustomed to traditional, less formalised practices. A study by [56] documented instances where miners clashed with authorities over perceived unfair or impractical regulations, leading to protests and accusations of corruption. Close monitoring of mining activities by government officials often fuels mistrust and resentment within communities. Miners perceive this monitoring as intrusive and disrespectful of their traditional autonomy, as observed in research by [57]. This can lead to information hiding, inspection resistance, and conflict. Tax collection is another flashpoint. While necessary for government revenue and development, Indonesian miners often view taxes as exploitative, especially when combined with perceived inefficiencies or corruption within the local administration. A study by [58] highlighted how opaque tax collection processes fostered suspicion and fueled conflict between miners and authorities. Government-provided healthcare is appreciated by miners struggling with occupational hazards. However, concerns about ulterior motives can arise. Some suspect the government uses healthcare programs to gather personal data or control their movements, as documented in [59] research. This fuels distrust and undermines the intended benefits of these programs. Government initiatives for managing miners’ wealth, aiming to prevent exploitation and promote financial security, can ironically become entangled in power struggles. Miners might perceive these programs as paternalistic or lacking transparency, leading to accusations of mismanagement and favouritism towards specific groups, as seen in [53] study. Diamond sales facilitation efforts by the government, intended to combat illegal trading and ensure fair prices, can become breeding grounds for conflict. Miners often suspect manipulation and collusion with preferred buyers, as [13] reported. This lack of trust creates market instability and fuels disputes between miners and government agencies.
Understanding the characteristics of Indonesian public administration, known for its bureaucratic complexities and historical instances of corruption [60], adds another layer to this conflict dynamic. While local government involvement initially aims to bring order and manage resources, the specific implementation methods often clash with traditional practices, breed mistrust, and create power imbalances. These factors and the complexities of Indonesian public administration contribute to the positive association between government involvement and conflict in South Kalimantan’s traditional diamond mining.
The values perceived as historical significance, economic importance, and embodiment of social values (cooperation, trust, and tolerance) associated with diamond mining conflicts in South Kalimantan do not exhibit a positive association with conflict, conflicting with previous studies of [44] and [45].
While resource extraction often fuels conflict through competing claims to historical significance, economic gains, and social cohesion, South Kalimantan’s diamond mining presents a compelling anomaly. Here, the values typically associated with resource-driven discord dance to a different tune.
Firstly, South Kalimantan’s historical narrative might hold the key. Unlike regions burdened by colonial exploitation, its diamond story might emphasise shared cultural heritage and collective prosperity, minimising competition over historical claims. Strong community bonds, nurtured by cooperation and trust, could channel resource management peacefully, unlike other areas where power structures exploit these values. A closer examination of historical narratives and community dynamics through qualitative research methods could solidify this explanation. Secondly, the specificities of Indonesian governance in South Kalimantan might play a role. Unlike regions plagued by informal practices and perceived corruption, its mining governance might foster trust and legitimacy through transparent resource distribution or effective collaboration between communities and authorities. Studies comparing South Kalimantan’s governance practices with other Indonesian regions could illuminate this possibility.
Furthermore, economic diversification beyond diamonds could be a contributing factor. If South Kalimantan boasts a thriving agricultural or tourism sector, it could mitigate the financial dependence and competition often associated with resource extraction. Analysing the economic landscape and its potential impact on conflict dynamics would be crucial.
South Kalimantan’s diamond mining presents a valuable case study in defying the typical narrative of resource-driven conflict. By delving into the specific historical, social, and governance contexts, alongside the potential role of external actors, we can gain invaluable insights into how seemingly conflict-inducing factors can, under certain circumstances, contribute to peaceful resource management. This nuanced understanding holds significant implications for crafting effective conflict mitigation strategies in other resource-rich regions, reminding us that context, not pre-determined scripts, should guide our approach.
Far from operating in a conflict vacuum, miners in traditional diamond mining communities actively seek solutions, aligning with studies emphasising the importance of understanding conflict sources for effective resolution. This resonates with the emphasis on preserving harmony in collectivist societies like Indonesia [61].
In Indonesian culture, the keluarga, encompassing immediate and extended family, forms the bedrock of support and social control. This directly translates to conflict resolution, as miners first turn to keluarga members for mediation and reconciliation. Research by [62] in Indonesia documented how people prioritise family-based solutions due to their trust in kinship networks and shared values. This aligns with the collectivist principle of gotong royong, emphasizing cooperation [63], where family members collaborate to resolve disputes internally. However, miners might involve extended family members as issues escalate, reflecting the broader community ethos. Studies by [64] observed how people relied on adat (customary law) and respected elders within the extended family to mediate complex disputes. This demonstrates the importance of togetherness in seeking solutions considering the wider community’s well-being. For more intricate disputes, miners might seek the involvement of official figures, such as village heads or religious leaders. This suggests trust in local governance or a desire for broader community involvement, resonating with the Indonesian value of consensus building through deliberation. A study by [65] highlighted how local people valued the legitimacy and fairness of involving such figures. However, this also showcases the interplay between collectivism and centralised authority as miners navigate the need for community-based solutions while respecting established leadership structures. The miners demonstrated flexibility by involving additional parties, like mediators or community leaders, which further underscores the dynamic nature of conflict resolution in these communities. This aligns with the kearifan lokal, local wisdom principle, where adaptable solutions are prioritised based on specific contexts [53]. Some miners also utilise legal means, highlighting their awareness of and access to formal systems. This showcases the plurality and diversity in conflict resolution approaches, where informal and formal mechanisms coexist and complement each other.
Understanding how Indonesian collectivist values shape conflict resolution in diamond mining communities provides valuable insights for crafting effective interventions. By recognising the importance of family, extended kinship networks, and community involvement, alongside the interplay with formal systems, we can move beyond one-size-fits-all approaches and develop strategies that resonate with the unique cultural context of these communities.

6. Conclusions

While the economic allure of diamond mining draws individuals to South Kalimantan, a more profound social reality simmers beneath the surface. This study goes beyond traditional financial and environmental perspectives, employing Johan Galtung’s Conflict Theory as a lens to dissect the intricate social dynamics at play. The research unveils hidden fault lines within these communities through this nuanced approach, offering a comprehensive understanding of how diverse factors converge to create discord. Unlike previous studies prioritising economics and environment, this research delves into the complex interplay of attitudes, behaviours, norms, values, and political influences. This holistic approach reveals a surprising truth: values, often considered anchors of stability, may have a less direct impact on conflict than previously thought. Instead, behaviours, attitudes, norms, and political dynamics emerge as more potent drivers of discord within these communities. The consequences of unaddressed conflict are stark, encompassing shattered livelihoods, environmental degradation, and fractured communities. This study empowers stakeholders by providing awareness of the problem and a deeper understanding of its intricate anatomy. This research represents a significant advancement in understanding conflict within resource-rich communities. Moving beyond typical economic and environmental frameworks offers a holistic perspective that opens doors for future research. Deeper dives into specific conflict-driving factors, longitudinal studies examining their evolution over time, and community-based participatory research empowering communities to identify and address their dynamics are just a few potential avenues for exploration. This study serves as a call to action for stakeholders, urging a shift from reactive firefighting to proactive prevention. By building upon this foundation, we can move towards a future where South Kalimantan’s diamond mines become a symbol of economic prosperity, social harmony, and sustainable development. The diamonds may be the initial draw, but the social fabric ultimately determines whether they become a blessing or a curse.

Author Contributions

Conceptualization, RR, DA, JJ and KPH; methodology, RR, DA, and IR; validation, IR, KPH, and JJ; formal analysis, DA; investigation, RR, IR, JJ; resources, DA; data curation KPH, IR, and JJ; writing—original draft preparation, RR, DA, IR and JJ; writing—review and editing, IR and KPH; visualization, DA, MM and IR; supervision, RR; project administration, IR, KPH; funding acquisition, RR, MM and KPH. All authors have read and agreed to the published version of the manuscript.

Funding

This research is supported by Lambung Mangkurat University (Grant number: 615/UN.8/PG/2023).

Institutional Review Board Statement

Not applicable.

Informed Consent Statement

Not applicable.

Data Availability Statement

Data are contained within the article.

Conflicts of Interest

The authors declare no conflict of interest.

References

  1. Bazillier, R.; Gibertini, B.; Jackson, S. Gold and Diamond Artisanal Mining in Liberia: Under the Umbrella of (in) Formality? Resources Policy 2023, 86, 104287. [Google Scholar] [CrossRef]
  2. Rushemuka, M. N.; Côte, M. Artisanal and Small-Scale Mining through a “Labour Regime” Lens: Consolidating a Research Agenda on Labour Exploitation. J Rural Stud 2024, 105, 103189. [Google Scholar] [CrossRef]
  3. Arce, M.; Nieto-Matiz, C. Mining and Violence in Latin America: The State’s Coercive Responses to Anti-Mining Resistance. World Dev 2024, 173, 106404. [Google Scholar] [CrossRef]
  4. Maconachie, R.; Conteh, F. Artisanal Mining Policy Reforms, Informality and Challenges to the Sustainable Development Goals in Sierra Leone. Environ Sci Policy 2021, 116, 38–46. [Google Scholar] [CrossRef]
  5. Adomako-Kwakye, C.; Mensah, R. O. Social Legitimacy as the Unresolved Driver in Mining Conflicts: A Case Study of Ghana. In The Palgrave Handbook of Arbitration in the African Energy and Mining Sectors; Springer, 2023; pp 1–27.
  6. Kumah, R. Chinese Participation in Ghana’s Illegal Small-Scale Gold Mining: Linking Local Pull Factors to Distributional Inequities. Extr Ind Soc 2023, 16, 101356. [Google Scholar] [CrossRef]
  7. Rajiani, I.; Widyanti, R. Boosting Sustainability Performance through Supply Chain Quality Management in the Mining Industry. Polish Journal of Management Studies 2021, 24. [Google Scholar]
  8. Rajiani, I.; Normuslim, N. Knowledge Management and Organizational Learning to Improve the Organizational Performance of Mines in Indonesia. Journal of Infrastructure, Policy and Development 2023, 7, 2227. [Google Scholar] [CrossRef]
  9. García-Estévez, J.; Vargas-Prieto, A.; Ariza, J. Mining-Energy Boom and Local Institutional Capacities-the Case of Colombia. Extr Ind Soc 2024, 17, 101387. [Google Scholar] [CrossRef]
  10. Mononen, T.; Sihvonen, J.; Sairinen, R.; Tiainen, H. Local Governance of the Mining Industry—Five Finnish Examples. Resources Policy 2023, 82, 103478. [Google Scholar] [CrossRef]
  11. Dar, S. A.; Ganie, D. H.; Teeli, J. I.; Bhat, S. U. A Policy Approach for Sustainable Governance of Sand Mining Activities in NW Kashmir Himalayas. Extr Ind Soc 2023, 13, 101204. [Google Scholar] [CrossRef]
  12. Akmiyati, N.; Damoiko, R. M.; Ulfah, R.; Najmi, H.; Abdurrahim, A. Y.; Rahiem, M. D. H.; Ramli, M. Socio-Economic Analysis of Traditional Diamond Mining Community in Banjarbaru City, South Kalimantan. In IOP Conference Series: Earth and Environmental Science; IOP Publishing, 2020; Vol. 572, p 012046.
  13. Noor, M.; Indrawati, N. K. What Is Traditional Leadership of Tatuha Luang?: The Ethnographic Studies at Diamond Mining in Kalimantan, Indonesia. International Journal of Professional Business Review 2023, 8, e03299–e03299. [Google Scholar] [CrossRef]
  14. Turbanti, G. Conflict Analysis. In Philosophy of Communication; Springer, 2023; pp 153–170.
  15. Wintersteiner, W. ‘Conceptualising Change in the World System’: Towards a More Complex and Comprehensive Understanding of Peace and Conflict Research. In Shifting Protracted Conflict Systems Through Local Interactions; Routledge, 2024; pp 57–78.
  16. Adam, J. N.; Adams, T.; Gerber, J.-D.; Haller, T. Decentralization for Increased Sustainability in Natural Resource Management? Two Cautionary Cases from Ghana. Sustainability 2021, 13, 6885. [Google Scholar] [CrossRef]
  17. Del Río Duque, M. L.; Rodríguez, T.; Pérez Lora, Á. P.; Löhr, K.; Romero, M.; Castro-Nunez, A.; Sieber, S.; Bonatti, M. Understanding Systemic Land Use Dynamics in Conflict-Affected Territories: The Cases of Cesar and Caquetá, Colombia. PLoS One 2022, 17, e0269088. [Google Scholar] [CrossRef] [PubMed]
  18. Durán-Díaz, P. Sustainable Land Governance for Water–Energy–Food Systems: A Framework for Rural and Peri-Urban Revitalisation. Land (Basel) 2023, 12, 1828. [Google Scholar] [CrossRef]
  19. Xiong, Y.; Guo, H.; Nor, D. D. M. M.; Song, A.; Dai, L. Mineral Resources Depletion, Environmental Degradation, and Exploitation of Natural Resources: COVID-19 Aftereffects. Resources Policy 2023, 85, 103907. [Google Scholar] [CrossRef]
  20. Mew, M. C. Why and When Do Reserves Estimates in Mining Change and Innovations Take Place? Ecological Economics 2024, 217, 108085. [Google Scholar] [CrossRef]
  21. Slavich, G. M.; Roos, L. G.; Mengelkoch, S.; Webb, C. A.; Shattuck, E. C.; Moriarity, D. P.; Alley, J. C. Social Safety Theory: Conceptual Foundation, Underlying Mechanisms, and Future Directions. Health Psychol Rev 2023, 17, 5–59. [Google Scholar] [CrossRef] [PubMed]
  22. Spaggiari, R. I. The Mobilong Alluvial Diamond Field of Southeast Cameroon: Revised Economic Potential and Sedimentological Attributes. Journal of African Earth Sciences 2023, 197, 104779. [Google Scholar] [CrossRef]
  23. Weldegiorgis, F. S.; Dietsche, E.; Ahmad, S. Inter-Sectoral Economic Linkages in the Mining Industries of Botswana and Tanzania: Analysis Using Partial Hypothetical Extraction Method. Resources 2023, 12, 78. [Google Scholar] [CrossRef]
  24. Hidayat, A. S.; Rajiani, I.; Arisanty, D. Sustainability of Floodplain Wetland Fisheries of Rural Indonesia: Does Culture Enhance Livelihood Resilience? Sustainability 2022, 14, 14461. [Google Scholar] [CrossRef]
  25. Omotehinse, A. O.; De Tomi, G. Mining and the Sustainable Development Goals: Prioritizing SDG Targets for Proper Environmental Governance. Ambio 2023, 52, 229–241. [Google Scholar] [CrossRef] [PubMed]
  26. Bansah, K. J. Artisanal and Small-Scale Mining Formalization in Ghana: The Government’s Approach and Its Implications for Cleaner and Safer Production. J Clean Prod 2023, 399, 136648. [Google Scholar] [CrossRef]
  27. Webel, C.; Galtung, J. Handbook of Peace and Conflict Studies; Routledge London, 2007; Vol. 7.
  28. Paulson, J.; Tikly, L. Reconceptualizing Violence in International and Comparative Education: Revisiting Galtung’s Framework. Comp Educ Rev 2023, 67, 771–796. [Google Scholar] [CrossRef]
  29. McInerney, W. W.; Archer, D. T. Men’s Violence Prevention and Peace Education: Drawing on Galtung to Explore the Plurality of Violence (s), Peace (s), and Masculinities. Men Masc 2023, 26, 69–90. [Google Scholar] [CrossRef]
  30. Vélez-Torres, I.; Méndez, F. Slow Violence in Mining and Crude Oil Extractive Frontiers: The Overlooked Resource Curse in the Colombian Internal Armed Conflict. Extr Ind Soc 2022, 9, 101017. [Google Scholar] [CrossRef]
  31. Ullah, R.; Inayat, M. Conflict Transformation in Balochistan: Considering Agonistic Dialogue for Ending Violent Conflict. Pakistan Journal of Humanities and Social Sciences 2023, 11, 3723–3731. [Google Scholar] [CrossRef]
  32. Meutia, A. A.; Lumowa, R.; Sakakibara, M. Indonesian Artisanal and Small-Scale Gold Mining—a Narrative Literature Review. Int J Environ Res Public Health 2022, 19, 3955. [Google Scholar] [CrossRef] [PubMed]
  33. Boiral, O.; Heras-Saizarbitoria, I.; Brotherton, M. Sustainability Management and Social License to Operate in the Extractive Industry: The Cross-cultural Gap with Indigenous Communities. Sustainable Development 2023, 31, 125–137. [Google Scholar] [CrossRef]
  34. Aketema, J.; Ladzepko, Y. J. Indigenizing, and Developing Africa: The Role of Indigenous Cultural Norms and Values. J Black Stud 2023, 00219347231172217. [Google Scholar] [CrossRef]
  35. Novoselov, A.; Potravny, I.; Novoselova, I.; Gassiy, V. Sustainable Development of the Arctic Indigenous Communities: The Approach to Projects Optimization of Mining Company. Sustainability 2020, 12, 7963. [Google Scholar] [CrossRef]
  36. Fraser, J. Mining Companies and Communities: Collaborative Approaches to Reduce Social Risk and Advance Sustainable Development. Resources Policy 2021, 74, 101144. [Google Scholar] [CrossRef]
  37. Li, G.; Hu, Z.; Li, P.; Yuan, D.; Feng, Z.; Wang, W.; Fu, Y. Innovation for Sustainable Mining: Integrated Planning of Underground Coal Mining and Mine Reclamation. J Clean Prod 2022, 351, 131522. [Google Scholar] [CrossRef]
  38. Aniche, E. T.; Alumona, I. M.; Iwuoha, V. C.; Isike, C.; Nnamani, R. G. ‘Your Land or Your Life’! ECOWAS Free Movement Regime, Migration, and Resource Conflicts in West Africa. Society 2023, 1–13. [Google Scholar] [CrossRef]
  39. Glynn, T.; Maimunah, S. Seeing Empathy as Resistance: A Conjunctural Photovoice Study of Women and Mining in Indonesia. Gender, Place & Culture 2023, 1–23.
  40. Kazapoe, R. W.; Amuah, E. E. Y.; Abdiwali, S. A.; Dankwa, P.; Nang, D. B.; Kazapoe, J. P.; Kpiebaya, P. Relationship between Small-Scale Gold Mining Activities and Water Use in Ghana: A Review of Policy Documents Aimed at Protecting Water Bodies in Mining Communities. Environmental Challenges 2023, 100727. [Google Scholar] [CrossRef]
  41. Pijpers, R. J. Global Corporations and Local Dependencies: Resource Redistribution and the Reconfiguration of Dependency Relations in Sierra Leone. World Dev Perspect 2024, 33, 100569. [Google Scholar] [CrossRef]
  42. Kangas, K.; Brown, G.; Kivinen, M.; Tolvanen, A.; Tuulentie, S.; Karhu, J.; Markovaara-Koivisto, M.; Eilu, P.; Tarvainen, O.; Similä, J. Land Use Synergies and Conflicts Identification in the Framework of Compatibility Analyses and Spatial Assessment of Ecological, Socio-Cultural and Economic Values. J Environ Manage 2022, 316, 115174. [Google Scholar] [CrossRef]
  43. Amoako, C.; Adarkwa, K. K.; Koranteng, K. A. The Politics of Artisanal Small-Scale Gold Mining (ASM) in the Akyem Abuakwa Traditional Area of Ghana. Journal of Contemporary African Studies 2022, 40, 222–237. [Google Scholar] [CrossRef]
  44. Tseer, T.; Musah, H.; Avogo, J. Multi-Agency Collaboration in Conflict Resolution: A Case Study of the Bole Traditional Area. Society 2023, 60, 200–211. [Google Scholar] [CrossRef]
  45. Gena, A. M.; Jarra, K. I. An Appraisal of the Practice of Indigenous Conflict Resolution Mechanisms in Building a Culture of Peace in Bale Zones, Oromia National Regional State, Ethiopia. Heliyon 2023, 9. [Google Scholar] [CrossRef]
  46. van Leeuwen, S.; Zwaan, J. C. Banjarmasin Diamond: War Booty from Borneo in Amsterdam. Journal of Gemmology 2023, 38. [Google Scholar] [CrossRef]
  47. Stutje, K. Provenance report regarding The Banjarmasin Diamond. PPROCE provenance reports.
  48. Hair, J. F.; Howard, M. C.; Nitzl, C. Assessing Measurement Model Quality in PLS-SEM Using Confirmatory Composite Analysis. J Bus Res 2020, 109, 101–110. [Google Scholar] [CrossRef]
  49. Chin, W. W. Bootstrap Cross-Validation Indices for PLS Path Model Assessment. In Handbook of partial least squares: Concepts, methods and applications; Springer, 2009; pp 83–97.
  50. Toumbourou, T. D.; Dressler, W. H. The Politics of Misalignment: NGO Livelihood Interventions and Exclusionary Land Claims in an Indonesian Oil Palm Enclave. Crit Asian Stud 2023, 1–26. [Google Scholar] [CrossRef]
  51. Zamroni, A.; Putri, W. E. C.; Sagala, S. T. Evaluation of Corporate Social Responsibility Programs for Local Communities around Mining Companies in Kalimantan, Indonesia: Environmental, Economic, and Social Perspectives. Sustinere: Journal of Environment and Sustainability 2022, 6, 66–78. [Google Scholar] [CrossRef]
  52. Furkan, L. M.; Handayani, R. B.; Septiani, E. Competitive Diamond of Artisanal and Small Scale Gold Mining Industrial Cluster in Lombok Island, Indonesia. In 18th International Symposium on Management (INSYMA 2021); Atlantis Press, 2021; pp 325–330.
  53. Arisanty, D.; Rajiani, I.; Mutiani, M.; Hastuti, K. P.; Abbas, E. W.; Rosadi, D. Social Capital of Banjarese for Peatland Fire Mitigation: Combining of Local Wisdom and Environment. World 2023, 4, 745–757. [Google Scholar] [CrossRef]
  54. Nasir, M. Coal Mining Operations and Environmental Rights Violations in the East Kalimantan Province, Indonesia. In The Asian Yearbook of Human Rights and Humanitarian Law; Brill Nijhoff, 2023; pp 241–267.
  55. Meutia, F.; Nurdin, N.; Winarni, S. Development of E-Student Worksheets Based on Multiple Representations of Factors Affecting Reaction Rates. Jurnal Penelitian Pendidikan IPA 2021, 7, 129. [Google Scholar] [CrossRef]
  56. Gamu, J. K.; Soendergaard, N. Governance Capture and Socio-Environmental Conflict: A Critical Political Economy of the Global Mining Industry’s Prior Consultation Regime. Rev Int Polit Econ 2023, 1–25. [Google Scholar] [CrossRef]
  57. MacNeil, R.; Beauman, M. Understanding Resistance to Just Transition Ideas in Australian Coal Communities. Environ Innov Soc Transit 2022, 43, 118–126. [Google Scholar] [CrossRef]
  58. Tegnan, H.; Karjoko, L.; Barkhuizen, J.; Bajrektarevic, A. H. Mining Corruption and Environmental Degradation in Indonesia: Critical Legal Issues. Bestuur 2021, 9, 90. [Google Scholar] [CrossRef]
  59. Shahid, J.; Ahmad, R.; Kiani, A. K.; Ahmad, T.; Saeed, S.; Almuhaideb, A. M. Data Protection and Privacy of the Internet of Healthcare Things (IoHTs). Applied Sciences 2022, 12, 1927. [Google Scholar] [CrossRef]
  60. Satispi, E.; Rajiani, I.; Murod, M.; Andriansyah, A. Human Resources Information System (HRIS) to Enhance Civil Servants’ Innovation Outcomes: Compulsory or Complimentary? Adm Sci 2023, 13, 32. [Google Scholar] [CrossRef]
  61. Rajiani, I.; Kot, S. Javanese Indonesia: Human Resource Management Issues in a Uniquely Collectivist Culture. Cultural Management: Science and Education 2020, 4, 9–21. [Google Scholar] [CrossRef]
  62. Hos, J.; Kusujiarti, S.; Jumintono; Upe, A.; Arsyad, M.; Hasniah; Dharta, F. Y.; Natanson, J. Conflict Management in Multiethnic Communities: A Case Study in Southeast Sulawesi, Indonesia. J Int Migr Integr 2022, 23, 1963–1985. [Google Scholar] [CrossRef]
  63. Rajiani, I. Greening Public Organisations: Is There Room for pro-Environmental Public Servants to Participate? Administratie si Management Public 2023, No. 41, 145–162. [Google Scholar] [CrossRef]
  64. Diab, A. L.; Pabbajah, M.; Nurina Widyanti, R.; Muthalib, L. M.; Fajar Widyatmoko, W. Accommodation of Local Wisdom in Conflict Resolution of Indonesia’s Urban Society. Cogent Soc Sci 2022, 8, 2153413. [Google Scholar] [CrossRef]
  65. Utami, A. S.; Oue, H. Traditional Value and Its Function in Managing Modern Irrigation System in West Sumatra Indonesia. Sustain Water Resour Manag 2023, 9, 54. [Google Scholar] [CrossRef]
Figure 1. Source of conflict.
Figure 1. Source of conflict.
Preprints 98744 g001
Figure 2. Research location.
Figure 2. Research location.
Preprints 98744 g002
Figure 3. The diamond mining process.
Figure 3. The diamond mining process.
Preprints 98744 g003
Figure 4. Conflicts Model at Traditional Diamond Mines in Indonesia.
Figure 4. Conflicts Model at Traditional Diamond Mines in Indonesia.
Preprints 98744 g004
Table 1. Validity and Reliability Measurement.
Table 1. Validity and Reliability Measurement.
Construct &
Cronbach’s Alpha
Indicators Loading Factor
Attitude (A)
0.700
A1 (lucrative industry) 0.864
A2 (abundant diamonds) 0.590
A3 (attractive) 0.725
A4 (inherited) 0.592
Behaviour (B)
0.788
B1 (solidarity in conflict) 0.558
B2 (organisation to market) 0.646
B3 (organisation to solve conflict) 0.626
B4 (convening to tensions) 0.603
B5 ( motivation to engage in mining) 0.846
Norm (N)
0.795
N1 (adhered to conventions) 0.667
N2 (transmitted norms) 0.711
N3 ( adhered to standards) 0.682
N4 (upholding the mining regulations) 0.679
N5 (safeguard the people’s sustenance) 0.726
N6 (safeguard the environment) 0.729
Politic (P)
0.866
P1 (Government’s mining restrictions) 0.791
P2 (Government mining monitors) 0.592
P3 (Government’s mining taxes) 0.795
P4 (Government’s health insurance) 0.822
P5 (Government’s consideration of the miners’ wealth) 0.855
P6 (Government’s facilities for selling rough diamonds) 0.754
Value (V)
0.765
V1 (historical significance) 0.833
V2 (economic significance) 0.860
V3 (social values) 0.779
Conflict (C)
0.772
C1 (competition to secure mining locations) 0.556
C2 (competitive selling of rough diamonds) 0.870
C3 (competition to attract and secure staff) 0.834
C4 (competition to get mining permits) 0.803
Conflict Resolution (CR)
0.741
CR 1 (involvement of family members) 0.631
CR 2 (participation of extended family members) 0.796
CR 3 (involvement of official or public figures) 0.737
CR 4 (involvement of other parties ) 0.708
CR 5 (Legal means) 0.610
Table 2. Path relationship among construct.
Table 2. Path relationship among construct.
Path Estimates R2 CR P-Value Conclusion
Attitude -> Conflict 0.125 0.39 3,493 0.001 Significant
Behaviour -> Conflict 0.463 0.45 9.473 0.000 Significant
Norm -> Conflict 0.196 0.21 4.311 0.000 Significant
Politic -> Conflict 0.179 0.19 3.268 0.001 Significant
Value -> Conflict 0.078 0.10 1.951 0.052 Not Significant
Conflict -> Conflict Resolution 0.708 0.15 25.108 0.000 Significant
Disclaimer/Publisher’s Note: The statements, opinions and data contained in all publications are solely those of the individual author(s) and contributor(s) and not of MDPI and/or the editor(s). MDPI and/or the editor(s) disclaim responsibility for any injury to people or property resulting from any ideas, methods, instructions or products referred to in the content.
Copyright: This open access article is published under a Creative Commons CC BY 4.0 license, which permit the free download, distribution, and reuse, provided that the author and preprint are cited in any reuse.
Prerpints.org logo

Preprints.org is a free preprint server supported by MDPI in Basel, Switzerland.

Subscribe

Disclaimer

Terms of Use

Privacy Policy

Privacy Settings

© 2025 MDPI (Basel, Switzerland) unless otherwise stated