Submitted:
02 January 2024
Posted:
03 January 2024
You are already at the latest version
Abstract
Keywords:
1. Introduction
2. Results
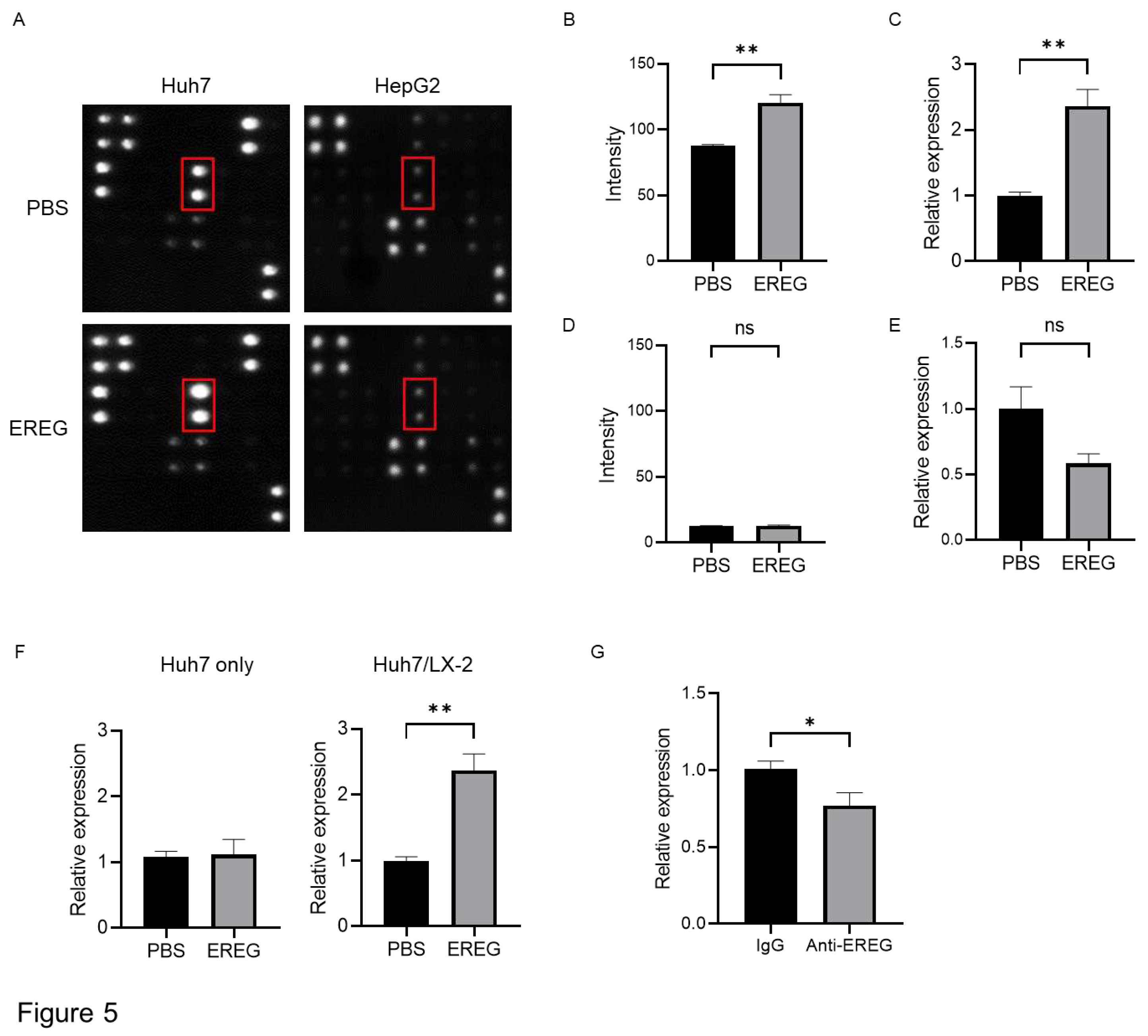
2.1. LPS Induces the Production of EREG from LX-2 Cells In Vitro
2.2. Administration with LPS Accelerates the Development of Huh7/LX-2 Xenografted Tumors In Vivo
2.3. EREG Promoted Cell Proliferation, Migration/Invasion Activity of Liver Cancer Cells Expressing EGFR In Vitro
2.4. EREG Drives the Cell Migration and Invasion Activity of Liver Cancer Cells with EGFR
2.5. EREG Promotes the Production of Interleukin 8 (IL-8) from Cancer Cells through the Expression of EGFR
2.6. Elevation of IL-8 is Closely Linked to the Progression of Neovascularization in Tumor Tissue
3. Discussion
4. Conclusion
5. Materials and Methods
5.1. Experimental Mouce Model
5.2. Cell Lines and Cell Culture
5.3. Cell Proliferation Assay
5.4. Cell Migration/Invasion Assays
5.5. RNA Isolation and Real-Time Quantitative PCR
5.6. Western Blotting
5.7. Detection of Angiogenesis Proteins
5.8. ELISA Measurement
5.9. Immunohistochemistry Staining
5.10. Immunocytochemistry Staining
5.11. Statistical Analysis
Author Contributions
Funding
Institutional Review Board Statement
Informed Consent Statement
Data Availability Statement
Acknowledgments
Conflicts of Interest
References
- Llovet, J. M.; Kelley, R. K.; Villanueva, A.; Singal, A. G.; Pikarsky, E.; Roayaie, S.; Lencioni, R.; Koike, K.; Zucman-Rossi, J.; Finn, R. S. Hepatocellular carcinoma. Nat Rev Dis Primers 2021, 7, 6. [Google Scholar] [CrossRef] [PubMed]
- Kulik, L.; El-Serag, H. B. Epidemiology and Management of Hepatocellular Carcinoma. Gastroenterology 2019, 156, 477–491.e1. [Google Scholar] [CrossRef] [PubMed]
- McGlynn, K. A.; Petrick, J. L.; London, W. T. Global epidemiology of hepatocellular carcinoma: an emphasis on demographic and regional variability. Clin Liver Dis 2015, 19, 223–238. [Google Scholar] [CrossRef] [PubMed]
- Yang, J. D.; Hainaut, P. Gores, G. J.; Amadou, A.; Plymoth, A.; Roberts, L. R. A global view of hepatocellular carcinoma: trends, risk, prevention and management. Nat Rev Gastroenterol Hepatol 2019, 16, 589–604. [CrossRef] [PubMed]
- Riordan, S.M.; Williams, R. The intestinal flora and bacterial infection in cirrhosis. J Hepatol 2006, 45, 744–757. [Google Scholar] [CrossRef] [PubMed]
- Lu, Y.; Xu, J.; Chen, S.; Zhou, Z.; Lin, N. Lipopolysaccharide promotes angiogenesis in mice model of HCC by stimulating hepatic stellate cell activation via TLR4 pathway. Acta Biochim Biophys Sin (Shanghai) 2017, 49, 1029–1034. [Google Scholar] [CrossRef]
- Yu, L. X.; Yan, H. X.; Liu, Q.; Yang, W.; Wu, H. P.; Dong, W. Tang, L.; Lin, Y.; He, Y. Q.; Zou, S. S.; et al. Endotoxin accumulation prevents carcinogen-induced apoptosis and promotes liver tumorigenesis in rodents. Hepatology 2010, 52, 1322–1333.
- Dapito, D. H.; Mencin, A.; Gwak, G. Y.; Pradere, J. P.; Jang, M. K.; Mederacke, I.; Caviglia, J. M.; Khiabanian, H.; Adeyemi, A.; Bataller, R.; et al. Promotion of hepatocellular carcinoma by the intestinal microbiota and TLR4. Cancer Cell 2012, 21, 504–516. [Google Scholar] [CrossRef] [PubMed]
- Riese, D.J.; Cullum, R.L. Epiregulin: roles in normal physiology and cancer. Semin Cell Dev Biol 2014, 28, 49–56. [Google Scholar] [CrossRef] [PubMed]
- Toyoda, H.; Komurasaki, T.; Uchida, D.; Takayama, Y.; Isobe, T.; Okuyama T.; Hanada, K; Epiregulin. A novel epidermal growth factor with mitogenic activity for rat primary hepatocytes. J Biol Chem 1995, 270, 7495–7500.
- Tomita, K.; Haga, H.; Mizuno, K.; Katsumi, T.; Sato, C.; Okumoto, K.; Nishise, Y.; Watanabe, H.; Saito, T.; Ueno, Y. Epiregulin promotes the emergence and proliferation of adult liver progenitor cells. Am J Physiol Gastrointest Liver Physiol 2014, 307, G50–G57. [Google Scholar] [CrossRef]
- Liu, S.; Ye, D.; Xu, D.; Liao, Y.; Zhang, L.; Liu, L.; Yu, W.; Wang, Y.; He, Y.; Hu, J.; et al. , Autocrine epiregulin activates EGFR pathway for lung metastasis via EMT in salivary adenoid cystic carcinoma. Oncotarget 2016, 7, 25251–25263. [Google Scholar] [CrossRef]
- Pastore, S.; Mascia, F.; Mariani, V.; Girolomoni, G. The epidermal growth factor receptor system in skin repair and inflammation. J Invest Dermatol 2008, 128, 1365–1374. [Google Scholar] [CrossRef] [PubMed]
- Hsu, D.; Fukata, M.; Hernandez, Y. G.; Sotolongo, J. P.; Goo, T.; Maki, J.; Hayes, L. A.; Ungaro, R. C.; Chen, A.; Breglio, K. J.; Xu, R.; Abreu, M. T. Toll-like receptor 4 differentially regulates epidermal growth factor-related growth factors in response to intestinal mucosal injury. Lab Invest 2010, 90, 1295–1305. [Google Scholar] [CrossRef]
- Kuramochi, H.; Nakajima, G.; Kaneko, Y.; Nakamura, A.; Inoue, Y.; Yamamoto, M.; Hayashi, K. Amphiregulin and Epiregulin mRNA expression in primary colorectal cancer and corresponding liver metastases. BMC Cancer 2012, 12, 88. [Google Scholar] [CrossRef] [PubMed]
- Shirasawa, S.; Sugiyama, S.; Baba, I.; Inokuchi, J.; Sekine, S.; Ogino, K.; Kawamura, Y.; Dohi, T.; Fujimoto, M.; Sasazuki, T. Dermatitis due to epiregulin deficiency and a critical role of epiregulin in immune-related responses of keratinocyte and macrophage. Proc Natl Acad Sci U S A 2004, 101, 13921–13926. [Google Scholar] [CrossRef]
- Kubo, N.; Araki, K.; Kuwano, H.; Shirabe, K. Cancer-associated fibroblasts in hepatocellular carcinoma. World J Gastroenterol 2016, 22, 6841–6850. [Google Scholar] [CrossRef] [PubMed]
- Leonardi, G. C.; Candido, S.; Cervello, M.; Nicolosi, D.; Raiti, F.; Travali, S.; Spandidos, D. A.; Libra, M. The tumor microenvironment in hepatocellular carcinoma (review). Int J Oncol 2012, 40, 1733–1747. [Google Scholar]
- Jin, H.; Shi, Y.; Lv, Y.; Yuan, S.; Ramirez, C. F. A.; Lieftink, C.; Wang, L.; Wang, S.; Wang, C.; Dias, M. H.; Jochems, F. EGFR activation limits the response of liver cancer to lenvatinib. Nature, 2021, 595, 730–734. [Google Scholar] [CrossRef] [PubMed]
- Shu, Z.; Fan, M.; Tu, B.; Tang, Z.; Wang, H.; Li, H.; Li, H.; Yuan, M.; Bai, J.; Huo, S.; Wang, L. The Lin28b/Wnt5a axis drives pancreas cancer through crosstalk between cancer associated fibroblasts and tumor epithelium. Nat Commun 2023, 14, 6885. [Google Scholar] [CrossRef]
- Makino, Y.; Hikita, H.; Kodama, T.; Shigekawa, M.; Yamada, R.; Sakamori, R.; Eguchi, H.; Morii, E.; Yokoi, H.; Mukoyama, M.; Hiroshi, S.; Tatsumi, T.; Takehara, T. CTGF mediates tumor-stroma interactions between hepatoma cells and hepatic stellate cells to accelerate HCC progression. Cancer Res 2018, 78, 4902–4914. [Google Scholar] [CrossRef]
- Zhang, C.; Jin, Y.; Marchetti, M.; Lewis, M. R.; Hammouda, O. T.; Edgar, B. A. EGFR signaling activates intestinal stem cells by promoting mitochondrial biogenesis and beta-oxidation. Curr Biol 2022, 32, 3704–3719.e7. [Google Scholar] [CrossRef]
- Ciardiello, F.; Tortora, G. EGFR antagonists in cancer treatment. N Engl J Med 2008, 358, 1160–1174. [Google Scholar] [CrossRef]
- Nagahara, T.; Shiraha, H.; Sawahara, H.; Uchida, D.; Takeuchi, Y.; Iwamuro, M.; Kataoka, J.; Horiguchi, S.; Kuwaki, T.; Onishi, H. Hepatic stellate cells promote upregulation of epithelial cell adhesion molecule and epithelial-mesenchymal transition in hepatic cancer cells. Oncol Rep 2015, 34, 1169–1177. [Google Scholar] [CrossRef]
- Di Donato, M.; Di Zazzo, E.; Salvati, A.; Sorrentino, C.; Giurato, G.; Fiore, D.; Proto, M. C.; Rienzo, M.; Casamassimi, A.; Gazzerro, P. RIZ2 at the crossroad of the EGF/EGFR signaling in colorectal cancer. J Transl Med 2023, 21, 736. [Google Scholar] [CrossRef] [PubMed]
- Singh, S.; Yeat, N. Y.; Wang, Y. T.; Lin, S. Y.; Kuo, I. Y.; Wu, K. P.; Wang, W. J.; Wang, W. C.; Su, W. C.; Wang, Y. C. PTPN23 ubiquitination by WDR4 suppresses EGFR and c-MET degradation to define a lung cancer therapeutic target. Cell Death Dis 2023, 14, 671. [Google Scholar] [CrossRef]
- Zhang, L.; Xu, Y.; Cai, E.; Zheng, M.; Liu, L.; Wang, Q.; Li, S. TSPAN8 regulates EGFR/AKT pathway to enhance metastasis in gastric cancer. Mol Biol Rep 2023, 50, 7955–7965. [Google Scholar] [CrossRef] [PubMed]
- Liu, Y.; Zhang, Y.; Chen, S.; Zhong, X.; Liu, Q. Effect of LGR4/EGFR signaling on cell growth and cancer stem cell-like characteristics in liver cancer. Cytokine 2023, 165, 156185. [Google Scholar] [CrossRef]
- Sun, L.; Pan, J.; Yu, L.; Liu, H.; Shu, X.; Sun, L.; Lou, J.; Yang, Z.; Ran, Y. Tumor endothelial cells promote metastasis and cancer stem cell-like phenotype through elevated Epiregulin in esophageal cancer. Am J Cancer Res 2016, 6, 2277–2288. [Google Scholar] [PubMed]
- Bormann, F.; Stinzing, S.; Tierling, S.; Morkel, M.; Markelova, M. R.; Walter, J.; Weichert, W.; Roßner, F.; Kuhn, N.; Perner, J. Epigenetic regulation of Amphiregulin and Epiregulin in colorectal cancer. Int J Cancer 2019, 144, 569–581. [Google Scholar] [CrossRef]
- Taylor, D. S.; Cheng, X.; Pawlowski, J. E.; Wallace, A. R.; Ferrer, P.; Molloy, C. J. Epiregulin is a potent vascular smooth muscle cell-derived mitogen induced by angiotensin II, endothelin-1, and thrombin. Proc Natl Acad Sci U S A 1999, 96, 1633–1638. [Google Scholar] [CrossRef]
- Mise, M.; Arii, S.; Higashituji, H.; Furutani, M.; Niwano, M.; Harada, T.; Ishigami, S.; Toda, Y.; Nakayama, H. Clinical significance of vascular endothelial growth factor and basic fibroblast growth factor gene expression in liver tumor. Hepatology 1996, 23, 455–464. [Google Scholar] [CrossRef] [PubMed]
- Yoong, K. F.; Afford, S. C.; Jones, R.; Aujla, P.; Qin, S.; Price, K.; Hubscher, S. G.; Adams, D. H. Expression and function of CXC and CC chemokines in human malignant liver tumors: a role for human monokine induced by gamma-interferon in lymphocyte recruitment to hepatocellular carcinoma. Hepatology 1999, 30, 100–111. [Google Scholar] [CrossRef] [PubMed]
- Sparmann, A.; Bar-Sagi, D. Ras-induced interleukin-8 expression plays a critical role in tumor growth and angiogenesis. Cancer Cell 2004, 6, 447–458. [Google Scholar] [CrossRef] [PubMed]
- Yang, W. W.; Yang, L. Q.; Zhao, F.; Chen, C. W.; Xu, L. H.; Fu, J.; Li, S. L.; Ge, X. Y. Epiregulin promotes lung metastasis of salivary adenoid cystic carcinoma. Theranostics 2017, 7, 3700–3714. [Google Scholar] [CrossRef]
- Omi, K.; Matsuo, Y.; Ueda, G.; Aoyama, Y.; Kato, T.; Hayashi, Y.; Imafuji, H.; Saito, K.; Tsuboi, K.; Morimoto, M. Escin inhibits angiogenesis by suppressing interleukin-8 and vascular endothelial growth factor production by blocking nuclear factor-kappaB activation in pancreatic cancer cell lines. Oncol Rep 2021, 45. [Google Scholar] [CrossRef] [PubMed]
- Peng, S.; Chen, Y.; Gong, Y.; Li, Z.; Xie, R.; Lin, Y.; Zou, B.; Li, J.; Zeng, L, Predictive value of intratumour inflammatory cytokine mRNA levels of hepatocellular carcinoma patients and activation of two distinct pathways govern IL-8 induced epithelial-mesenchymal transition in human hepatic cancer cell lines. Cytokine 2019, 119, 81–89.
- Huang, P.; Xu, X.; Wang, L.; Zhu, B.; Wang, X.; Xia, J. The role of EGF-EGFR signalling pathway in hepatocellular carcinoma inflammatory microenvironment. J Cell Mol Med 2014, 18, 218–230. [Google Scholar] [CrossRef]
- Miller, H.; Czigany, Z.; Lurje, I.; Reichelt, S.; Bednarsch, J.; Strnad, P.; Trautwein, C.; Roderburg, C.; Tacke, F.; Gaisa, N. T. Impact of angiogenesis- and hypoxia-associated polymorphisms on tumor recurrence in patients with hepatocellular carcinoma undergoing surgical resection. Cancers (Basel) 2020, 12. [Google Scholar] [CrossRef]
- Kitagawa, K.; Moriya, K.; Kaji, K.; Saikawa, S.; Sato, S.; Nishimura, N.; Namisaki, T.; Akahane, T.; Mitoro, A.; Yoshiji, H. Atorvastatin augments gemcitabine-mediated anti-cancer effects by inhibiting Yes-associated protein in human cholangiocarcinoma cells. Int J Mol Sci 2020, 21. [Google Scholar] [CrossRef]






| Human | Forward | Reverse | Accession number |
|---|---|---|---|
| CDK1 | TTGGATTCTATCCCTCCTGG | CTGGAGTTGAGTAACGAGCTGA | NM_001786.5 |
| CDK2 | TGGTACCGAGCTCCTGAAAT | GAATCTCCAGGGAATAGGGC | NM_052827.4 |
| CYCLINA1 | CCGTGGAGTCTGAAGCAATG | CTCCTGTACTGCCCATTTGC | NM_001413923.1 |
| CYCLINB1 | GAACCTGAGCCAGAACCTGA | ACAGGTCTTCTTCTGCAGGG | NM_031966.4 |
| CYCLIND1 | CCGTCCATGCGGAAGATC | ATGGCCAGCGGGAAGAC | NM_053056.3 |
| CYCLINE1 | CGCTGATGAAGATGCACACA | ACAGAAGAGAACGTGGAGCA | NM_001322262.2 |
| CDK4 | CCCACACAAGCGAATCTCTG | ACCCTCCATAGCCTCAGAGA | NM_000075.4 |
| CDK6 | AGGCATTTTGGGAACTGTTG | TCCCATCCACTTCAAAGGAG | NM_001145306.2 |
| EREG | ACTGGTGTCCGATGTGAACA | TTCAGACTTGCGGCAACTCT | NM_001432.3 |
| EGF | CAGGGAAGATGACCACCACT | CAGTTCCCACCACTTCAGGT | NM_001963.6 |
| HBEGF | TGGGAACTCACTTTCCCTTG | CAGCTCCAATGTTCCCTGTT | NM_001945.3 |
| GAPDH | GTCTCCTCTGACTTCAACAGCG | ACCACCCTGTTGCTGTAGCCAA | NM_002046.7 |
| TGFA | AATCCATCAGCAGGGATCTG | GATTTGGCCTGAAATGCCTA | NM_003236.4 |
| AREG | TGGATTGGACCTCAATGACA | AGCCAGGTATTTGTGGTTCG | NM_001657.3 |
| BTC | GCTCATTCATGCCCTTTCTC | AATTTCGAGAGCCACCATTG | NM_001316963.2 |
| IL-8 | TAGCAAAATTGAGGCCAAGG | AAACCAAGGCACAGTGGAAC | NM_000584.4 |
| FLT1 | TCACTCAGCGCATGGCAATA | CTCTCCTTCCGTCGGCATTT | NM_001159920.2 |
| KDR | CAAGTGGCTAAGGGCATGGA | ATTTCAAAGGGAGGCGAGCA | NM_002253.4 |
| PECAM1 | GACGTGCAGTACACGGAAGT | GGAGCCTTCCGTTCTAGAGTAT | NM_000442.5 |
| Mouse | Forward | Reverse | Accession number |
| Cd34 | GGGTAGCTCTCTGCCTGATG | TCTCTGAGATGGCTGGTGTG | NM_133654.4 |
Disclaimer/Publisher’s Note: The statements, opinions and data contained in all publications are solely those of the individual author(s) and contributor(s) and not of MDPI and/or the editor(s). MDPI and/or the editor(s) disclaim responsibility for any injury to people or property resulting from any ideas, methods, instructions or products referred to in the content. |
© 2024 by the authors. Licensee MDPI, Basel, Switzerland. This article is an open access article distributed under the terms and conditions of the Creative Commons Attribution (CC BY) license (https://creativecommons.org/licenses/by/4.0/).