Submitted:
09 December 2023
Posted:
12 December 2023
You are already at the latest version
Abstract
Keywords:
1. Introduction
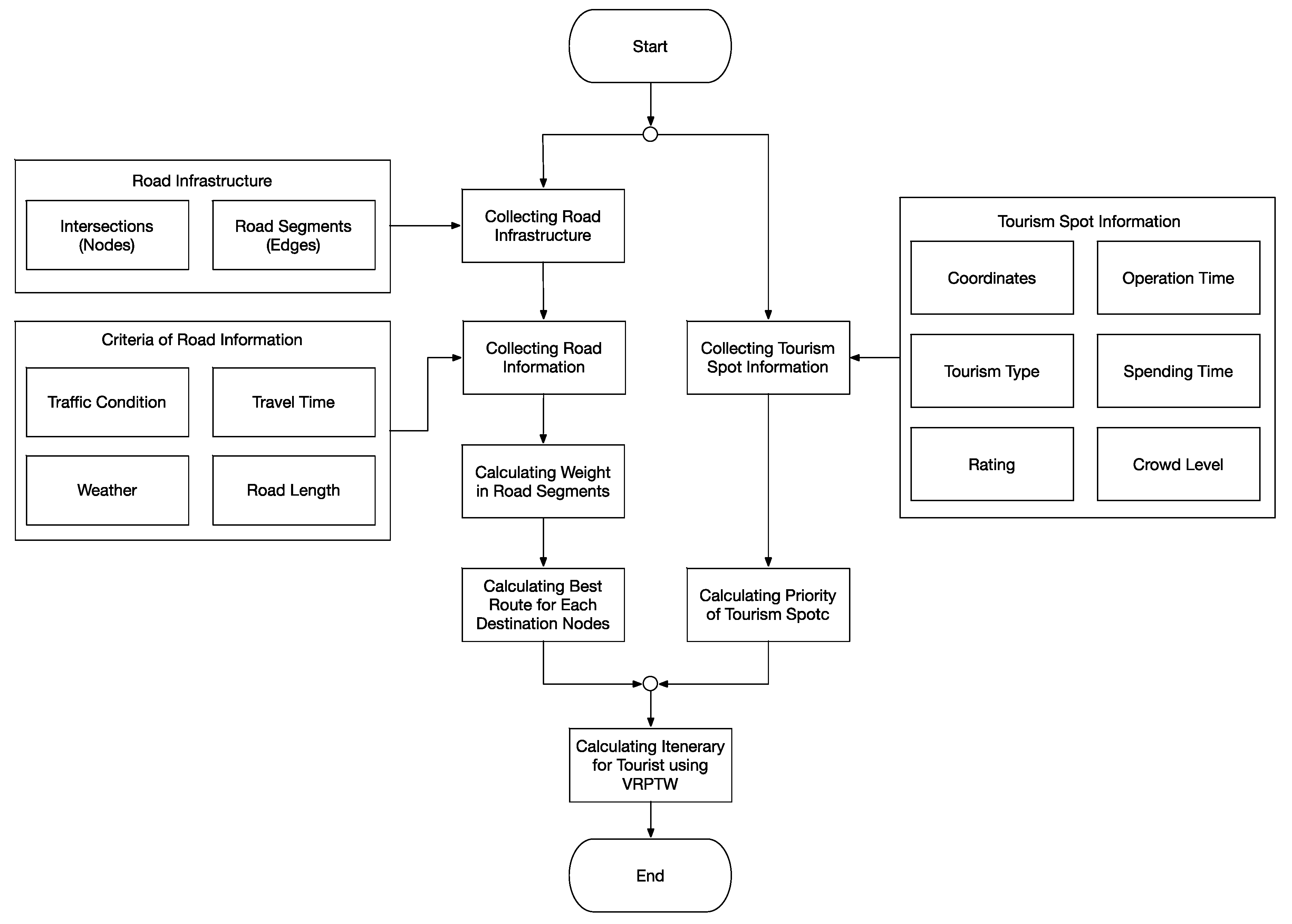
2. Materials and Methods
2.2. Gathering Road Information
2.2.1. Road Infrastructure
2.2.2. Traffic Condition
2.2.3. Weather Information
2.3. Route Planning
2.3.1. Road Weight Calculations
2.3.2. Shortest Path Calculations
2.4. Tourism Spot Information
2.5. Vehicle Routing Problem Time Windows
3. Results
3.1. Road Information
3.1.1. Road Infrastructure
3.1.2. Traffic Condition
3.1.3. Weather Condition
3.1.4. Road Weight Compilation
- Criteria Weight Compilation
3.2. The Best Routes Calculation
3.3. VRPTW Implementation
4. Discussion
4.1. The Best Routes Calculation
4.2. The Itinerary Recommendation
5. Conclusions
Author Contributions
Funding
Data Availability Statement
Acknowledgments
Conflicts of Interest
References
- Nasution, S.M.; Husni, E.; Kuspriyanto, K.; Yusuf, R. Heterogeneous Traffic Condition Dataset Collection for Creating Road Capacity Value. Big Data Cogn. Comput. 2023, 7. [Google Scholar] [CrossRef]
- Disparbudbandungbarat INFORMASI DESTINASI WISATA DI SEKITAR KABUPATEN BANDUNG BARAT Available online:. Available online: https://s1-tk.cc/wisatakbb (accessed on 5 December 2023).
- Gunawan, R.D.; Napianto, R. Implementation of Dijkstra ’ S Algorithm in Determining the Shortest Path ( Case Study : Specialist Doctor Search in Bandar Lampung ). Int. J. Inf. Syst. Comput. Sci. 2019, 3, 98–106. [Google Scholar]
- Herlawati, H.; Atika, P.D.; Yusuf, A.Y.P.; Khasanah, F.N.; Retnoningsih, E.; Sanusi, B.A.; Wakhid, G.H. Android-Based Shortest Path Finding Using A-Star (A*) Algorithm in Bekasi City. PIKSEL Penelit. Ilmu Komput. Sist. Embed. Log. 2021, 9, 197–210. [Google Scholar] [CrossRef]
- CHOOSUMRONG, S.; RAGHAVAN, V.; BOZON, N. Multi-Criteria Emergency Route Planning Based on Analytical Hierarchy Process and PgRouting. Geoinformatics 2012, 23, 159–167. [Google Scholar] [CrossRef]
- Xiang, Q.J.; Ma, Y.F.; Lu, J. Optimal Route Selection in Highway Network Based on Travel Decision Making. IEEE Intell. Veh. Symp. Proc. 2007, 1266–1270. [Google Scholar] [CrossRef]
- Nasution, S.M.; Husni, E.; Kuspriyanto, K.; Yusuf, R. Personalized Route Recommendation Using F-AHP-Express. Sustain. 2022, 14, 1–28. [Google Scholar] [CrossRef]
- Saaty, T.L. Decision Making With The Analytic Hierarchy Process. Int. J. Serv. Sci. 2008, 1, 83–98. [Google Scholar] [CrossRef]
- He, S. Research on Tourism Route Recommendation Strategy Based on Convolutional Neural Network and Collaborative Filtering Algorithm. Secur. Commun. Networks 2022, 2022. [Google Scholar] [CrossRef]
- Zheng, Y.T.; Yan, S.; Zha, Z.J.; Li, Y.; Zhou, X.; Chua, T.S.; Jain, R. GPSView: A Scenic Driving Route Planner. ACM Trans. Multimed. Comput. Commun. Appl. 2013, 9, 1–18. [Google Scholar] [CrossRef]
- Zakariya, K.; Haron, R.C.; Tukiman, I.; Rahman, S.A.A.; Harun, N.Z. Landscape Characters for Tourism Routes: Criteria to Attract Special Interest Tourists to The Kuala Selangor - Sabak Bernam Route. J. Malaysian Inst. Planners 2020, 18, 430–441. [Google Scholar] [CrossRef]
- Kiruthika, R.; Yiping, L.; Laohakangvalvit, T.; Sripian, P.; Sugaya, M. Recommendation of Sustainable Route Optimization for Travel and Tourism; Springer Nature Switzerland, 2023; Vol. 14048 LNCS. ISBN 978303135 6773.
- Malik, S.; Kim, D.H. Optimal Travel Route Recommendation Mechanism Based on Neural Networks and Particle Swarm Optimization for Efficient Tourism Using Tourist Vehicular Data. Sustain. 2019, 11. [Google Scholar] [CrossRef]
- Braekers, K.; Ramaekers, K.; Van Nieuwenhuyse, I. The Vehicle Routing Problem: State of the Art Classification and Review. Comput. Ind. Eng. 2016, 99, 300–313. [Google Scholar] [CrossRef]
- Kallehauge, B.; Larsen, J.; Madsen, O.B.G.; Solomon, M.M. Vehicle Routing Problem with Time Windows. Column Gener. 2005, 67–98. [Google Scholar]
- El-Sherbeny, N.A. Vehicle Routing with Time Windows: An Overview of Exact, Heuristic and Metaheuristic Methods. J. King Saud Univ. - Sci. 2010, 22, 123–131. [Google Scholar] [CrossRef]
- Priyo Anggodo, Y.; Kartika Ariyani, A.; Khaerul Ardi, M.; Firdaus Mahmudy, W. Optimization of Multi-Trip Vehicle Routing Problem With Time Windows Using Genetic Algorithm. J. Enviromental Eng. Sustain. Technol. 2016, 3, 92–97. [Google Scholar] [CrossRef]
- Vargas-Munoz, J.E.; Srivastava, S.; Tuia, D.; Falcao, A.X. OpenStreetMap: Challenges and Opportunities in Machine Learning and Remote Sensing. IEEE Geosci. Remote Sens. Mag. 2021, 9, 184–199. [Google Scholar] [CrossRef]
- TomTom REAL TIME & HISTORICAL TRAFFIC TomTom Delivers a Unique Proposition.
- Open Weather.
- George, B.; Kim, S. Spatio-Temporal Networks Modeling and Algorithms; SpringerBriefs in Computer Science, 2013.
- Liu, Z.; Zhang, W.; Gao, X.; Meng, H.; Tan, X.; Zhu, X.; Xue, Z.; Ye, X.; Zhang, H.; Wen, S.; et al. Robust Movement-Specific Vehicle Counting at Crowded Intersections. IEEE Comput. Soc. Conf. Comput. Vis. Pattern Recognit. Work. 2020, 2020, 2617–2625. [Google Scholar] [CrossRef]
- Das, P.; Ribas-Xirgo, L. Parameter Estimation for Optimal Path Planning in Internal Transportation. CoRR 2018, abs/1808.0, 1–11. [Google Scholar]
- Qu, Y.; Li, L.; Liu, Y.; Chen, Y. Travel Routes Estimation in Transportation Systems Modeled by Petri Nets. IEEE Int. Conf. Veh. Electron. Saf. 2010, 73–77. [Google Scholar]
- Safira, E.; Khuluqi, F.S. Analisis Tingkat Kemacetan dan Faktor Penyebab Kemacetan Lalu Lintas Di Jalan Sultan Hamid Ii Kecamatan Pontianak Selatan. Georeference J. Kaji. Ilmu dan Pendidik. Geogr. Univ. Tanjungpura 2023, 1, 36–43. [Google Scholar] [CrossRef]
- Yang, Z.S.; Cai, C.Q.; Bao, L.X. Intelligent In-Vehicle Control and Navigation Based on Multi-Route Traffic Optimization. Proc. 2006 Int. Conf. Mach. Learn. Cybern. 2006, 2006, 962–966. [Google Scholar] [CrossRef]
- Ge, Y.; Li, H.; Tuzhilin, A. Route Recommendations for Intelligent Transportation Services. IEEE Trans. Knowl. Data Eng. 2021, 33, 1169–1182. [Google Scholar] [CrossRef]
- Nasution, S.M.; Husni, E.; Kuspriyanto, K.; Yusuf, R.; Yahya, B.N. Contextual Route Recommendation System in Heterogeneous Traffic Flow. Sustain. 2021, 13. [Google Scholar] [CrossRef]
- Manual Kapasitas Jalan Indonesia; PT. Bina Karya (Persero), 1997.
- Peraturan Menteri Perhubungan No: KM 14 Tahun 2006 Tentang Manajemen Dan Rekayasa Lalu Lintas Di Jalan.
- Aziz, A.; Nasution, S.M.; Setianingsih, C. Analysis Simple Additive Weighting and Genetic Algorithm for Traffic Management System. Int. J. Integr. Eng. 2020, 12, 104–112. [Google Scholar] [CrossRef]
- Eltarabishi, F.; Omar, O.H.; Alsyouf, I.; Bettayeb, M. Multi-Criteria Decision Making Methods And Their Applications-- A Literature Review. Proc. Int. Conf. Ind. Eng. Oper. Manag. 2020. [Google Scholar]
- Nguyen, H.D.; Lo, W.T.; Sheu, R.K. An AHP-Based Recommendation System for Exclusive or Specialty Stores. Proc. - 2011 Int. Conf. Cyber-Enabled Distrib. Comput. Knowl. Discov. CyberC 2011 2011, 16–23. [Google Scholar] [CrossRef]
- Chandak, M.M.A.; Borkar, P. Review on Optimal Route Guidance Using Analytical Hierarchy Process. Int. Conf. Intell. Syst. Control 2015, 9. [Google Scholar]
- Deng, Z.; Wang, J. Multi-Sensor Data Fusion Based on Improved Analytic Hierarchy Process. IEEE Access 2020, 8, 9875–9895. [Google Scholar] [CrossRef]
- Shafiq, M. Dynamic Route Optimization for Heterogeneous Agent Envisaging Topographic of Maps. SUMO 2018- Simulating Auton. Intermodal Transp. Syst. 2018, 2, 206–217. [Google Scholar]
- Duc, D.N.; Huu, T.T.; Nananukul, N. A Dynamic Route-Planning System Based on Industry 4.0 Technology. Algorithms 2020, 13. [Google Scholar] [CrossRef]
- KESKİN, B.; ÖZCAN, E. Floyd-Warshall Algorithm in Shortest Path Optimizations: Example of Logistics Centers. Demiryolu Mühendisliği 2023, 82–92. [Google Scholar] [CrossRef]
- Ramadhan, Z.; Putera Utama Siahaan, A.; Mesran, M. Prim and Floyd-Warshall Comparative Algorithms in Shortest Path Problem. 2018, 47–58. [CrossRef]
- Candra, A.; Budiman, M.A.; Hartanto, K. Dijkstra’s and A-Star in Finding the Shortest Path: A Tutorial. 2020 Int. Conf. Data Sci. Artif. Intell. Bus. Anal. DATABIA 2020 - Proc. 2020, 28–32. [Google Scholar] [CrossRef]
- George, B. Spatio-Temporal Networks: Modeling and Algorithms; 2008; ISBN 9781461449171.
- Lanning, D.R.; Harrell, G.K.; Wang, J. Dijkstra’s Algorithm and Google Maps. 2014, 3–5.
- Suardinata, S.; Rusmi, R.; Lubis, M.A. Determining Travel Time and Fastest Route Using Dijkstra Algorithm and Google Map. Sistemasi 2022, 11, 496. [Google Scholar] [CrossRef]
- Delling, D.; Sanders, P.; Schultes, D.; Wagner, D. Engineering and Augmenting Route Planning Algorithms. Algorithmics of Large and Complex Networks 2009, 5515, 117–139. [Google Scholar]
- Galán-Garćía, J.L.; Aguilera-Venegas, G.; Galán-Garćia, M.Á.; Rodríguez-Cielos, P. A New Probabilistic Extension of Dijkstra’s Algorithm to Simulate More Realistic Traffic Flow in a Smart City. Appl. Math. Comput. 2015, 267, 780–789. [Google Scholar] [CrossRef]
- Kristina, S.; Doddy Sianturi, R.; Husnadi, R. Application of the Capacitated Vehicle Routing Problem (CVRP) Model Using Google OR-Tools to Map Drug Delivery Routes to Pharmaceutical Wholesale Companies (Penerapan Model Capacitated Vehicle Routing Problem (CVRP) Menggunakan Google OR-Tools Untuk Penen. J. Telemat. 2020, 15, 101–106. [Google Scholar]
- Hasibuan, H.S.; Suwilo, S.; Sitompul, O.S. Fleet Size from Split Delivery in Vehicle Routing Problems. J. Phys. Conf. Ser. 2019, 1255. [Google Scholar] [CrossRef]
- Toth, P.; Vigo, D. Models, Relaxations and Exact Approaches for the Capacitated Vehicle Routing Problem. Discret. Appl. Math. 2002, 123, 487–512. [Google Scholar] [CrossRef]
- Helal, N.; Pichon, F.; Porumbel, D.; Mercier, D.; Lefèvre, É. The Capacitated Vehicle Routing Problem with Evidential Demands. Int. J. Approx. Reason. 2018, 95, 124–151. [Google Scholar] [CrossRef]
- Masmoudi, M.A.; Hosny, M.; Koç, Ç. The Fleet Size and Mix Vehicle Routing Problem with Synchronized Visits. Transp. Lett. 2022, 14, 427–445. [Google Scholar] [CrossRef]
- Afrizal, F. Penerapan Metode Vehiclea Routing Problem With Time Windows ( VRPTW ) Pada Penentuan Rute Distribusi Ikan Gurami Dan Nila. 2021, 691–697.












| Area | Latitude | Longitude | No. of Nodes | No. Of Edges |
|---|---|---|---|---|
| Bandung | Min: -6.83693 Max: -6.96987 |
Min: 107.54499 Max: 107.73983 |
28,879 | 68,029 |
| Lembang | Min: -6.75604 Max: -6.86499 |
Min: 107.57134 Max: 107.6610 |
5,336 | 12,070 |
| Weather Condition | Detailed Condition |
|---|---|
| Dry | Clear sky, few, scatter, broken, and overcast clouds |
| Rain | Light, moderate, heavy intensity, very heavy rain, etc. |
| Preferences | Criteria 1 | Criteria 2 | Criteria 3 | Criteria 4 |
|---|---|---|---|---|
| Criteria 1 | 1 | 3 | 3 | 5 |
| Criteria 2 | 1/3 | 1 | 1/5 | 1/3 |
| Criteria 3 | 1/3 | 5 | 1 | 7 |
| Criteria 4 | 1/5 | 3 | 1/7 | 1 |
| Criteria 1 | Criteria 2 | Criteria 3 | Criteria 4 | |
|---|---|---|---|---|
| Criteria 1 | 1 | 3 | 3 | 5 |
| Criteria 2 | 1/3 | 1 | 1/5 | 1/3 |
| Criteria 3 | 1/3 | 5 | 1 | 7 |
| Criteria 4 | 1/5 | 3 | 1/7 | 1 |
| Total | 1.867 | 12 | 4.343 | 13.333 |
| Criteria 1 | Criteria 2 | Criteria 3 | Criteria 4 | Criteria Weight (Averaged Row) |
|
|---|---|---|---|---|---|
| Criteria 1 | 0.536 | 0.250 | 0.691 | 0.375 | 0.463 |
| Criteria 2 | 0.179 | 0.083 | 0.046 | 0.025 | 0.083 |
| Criteria 3 | 0.179 | 0.417 | 0.230 | 0.525 | 0.338 |
| Criteria 4 | 0.107 | 0.250 | 0.033 | 0.075 | 0.116 |
| Name of Tourism Spots | Coordinates | Opening Time | Closing Time | Duration | Rating |
|---|---|---|---|---|---|
| Farmhouse Lembang | -6.832751, 107.605311 | 32400 | 72000 | 10800 | 4.4 |
| Dusun Bambu | -6.789715, 107.579163 | 36000 | 72000 | 10800 | 4.5 |
| Floating Market Lembang | -6.81979, 107.618408 | 32400 | 68400 | 10800 | 4.5 |
| Tebing Keraton | -6.834154, 107.663733 | 28800 | 52200 | 7200 | 4.5 |
| Gunung Batu Lembang | -6.830264, 107.636098 | 0 | 86338.8 | 14400 | 4.6 |
| Curug Dago Pakar | -6.865551, 107.618148 | 28800 | 61200 | 7200 | 4.1 |
| Taman Begonia | -6.826042,107.63835 | 25200 | 61200 | 7200 | 4.4 |
| Grafika Cikole | -6.785136,107.651469 | 28800 | 57600 | 10800 | 4.4 |
| Kampung Gajah Wonderland | -6.829372, 107.595603 | 28800 | 64800 | 14400 | 4.2 |
| Location | Coordinates | Opening Time | Closing Time | Duration |
|---|---|---|---|---|
| Santika | -6.907670, 107.611769 | 25200 | 72000 | 0 |
| Time | Location | Current Speed (KpH) | Free Flow Speed (KpH) | Current Travel Time (s) | Free Flow Travel Time (s) | Saturation Degree (%) | Traffic Condition (A-F) |
|---|---|---|---|---|---|---|---|
| 06:07:38 | (-6.8815738, 107.5787958) | 47 | 61 | 531 | 409 | 68.852 | E |
| 06:07:49 | (-6.8698634, 107.5814747) | 45 | 61 | 554 | 409 | 78.689 | E |
| 06:09:00 | (-6.9077766, 107.5723946) | 42 | 60 | 594 | 416 | 90 | F |
| 06:12:26 | (-6.8656363, 107.5818828) | 39 | 69 | 649 | 416 | 130.435 | F |
| 06:12:26 | (-6.8641757, 107.5814459) | 58 | 71 | 306 | 250 | 54.93 | D |
| 06:43:43 | (-6.9348241, 107.6232444) | 77 | 77 | 1222 | 1222 | 0 | A |
| Preferences | Route Length | Traffic Condition | Travel Time | Weather |
|---|---|---|---|---|
| Route Length | 1 | 1/7 | 1/3 | 1/2 |
| Traffic Condition | 7 | 1 | 5 | 5 |
| Travel Time | 3 | 1/5 | 1 | 2 |
| Weather | 2 | 1/5 | 1/2 | 1 |
| Total | 13.000 | 1.543 | 6.833 | 8.500 |
| Preferences | Route Length | Traffic Condition | Travel Time | Weather | Criteria Weight (Average) |
|---|---|---|---|---|---|
| Route Length | 0.077 | 0.093 | 0.049 | 0.059 | 0.069 |
| Traffic Condition | 0.538 | 0.648 | 0.732 | 0.588 | 0.627 |
| Travel Time | 0.231 | 0.130 | 0.146 | 0.235 | 0.186 |
| Weather | 0.154 | 0.130 | 0.073 | 0.118 | 0.119 |
| Preferences | Route Length | Traffic Condition | Travel Time | Weather | Total | Initial Criteria Weight |
|
|---|---|---|---|---|---|---|---|
| Route Length | 0.069 | 0.090 | 0.062 | 0.059 | 0.280 | 0.069 | 4.040 |
| Traffic Condition | 0.485 | 0.627 | 0.928 | 0.593 | 2.632 | 0.627 | 4.200 |
| Travel Time | 0.208 | 0.125 | 0.186 | 0.237 | 0.756 | 0.186 | 4.074 |
| Weather | 0.139 | 0.125 | 0.093 | 0.119 | 0.475 | 0.119 | 4.008 |
| 4.081 | |||||||
| ) | 0.027 | ||||||
| ) | 0.030 | ||||||
| Origin | Destination | Path (via Nodes) |
|---|---|---|
| Farmhouse Lembang | Floating Market Lembang | [8761228379, 5400248699], [5400248699, 5400248696], [5400248696, 305869145], [305869145, 5400248865], [5400248865, 8760931390], [8760931390, 9852588117], [9852588117, 5397880241], [5397880241, 1013572351], [1013572351, 5416066120], [5416066120, 1947081886], [1947081886, 5397880795], [5397880795, 5397880798], [5397880798, 6056551911], [6056551911, 5397880800], [5397880800, 1013572350], [1013572350, 5864608126], [5864608126, 5397880801], [5397880801, 1013572346], [1013572346, 7284311010], [7284311010, 1942487012], [1942487012, 1942486992], [1942486992, 1942486971], [1942486971, 4705498029], [4705498029, 5416066056], [5416066056, 5394799134], [5394799134, 5394799129], [5394799129, 7284426093], [7284426093, 1837534382], [1837534382, 6056725416], [6056725416, 634441870], [634441870, 634442418], [634442418, 634441900], [634441900, 1942487002], [1942487002, 8879877402], [8879877402, 1942487004], [1942487004, 1942486995], [1942486995, 1942486981], [1942486981, 5394792893], [5394792893, 5394799137], [5394799137, 5394799139], [5394799139, 1942486977], [1942486977, 1942486984] |
| Dusun Bambu | Taman Begonia | [4119238397, 8410429741], [8410429741, 8759319125], [8759319125, 5852590915], [5852590915, 634454943], [634454943, 5852590936], [5852590936, 8408198279], [8408198279, 6386090342], [6386090342, 9854874644], [9854874644, 7353097673], [7353097673, 3671288846], [3671288846, 4247860639], [4247860639, 5287124277], [5287124277, 4247893016], [4247893016, 5356025600], [5356025600, 3470310971], [3470310971, 5356025393], [5356025393, 5356025390], [5356025390, 5287056198], [5287056198, 5356025385], [5356025385, 3987298953], [3987298953, 5357984915], [5357984915, 5356025620], [5356025620, 4247892991], [4247892991, 3987299360], [3987299360, 3987299361], [3987299361, 5287048116], [5287048116, 634455275], [634455275, 634455279], [634455279, 6385344985], [6385344985, 634455292], [634455292, 1947086762], [1947086762, 1947086761], [1947086761, 634455308], [634455308, 3976361389], [3976361389, 7480019079], [7480019079, 5426148707], [5426148707, 5864807973], [5864807973, 3110200349], [3110200349, 5369327473], [5369327473, 3110224312], [3110224312, 3110224316], [3110224316, 3110224319], [3110224319, 3110214291], [3110214291, 6021063501], [6021063501, 3110214304], [3110214304, 3110214932], [3110214932, 3110214949], [3110214949, 3110225041], [3110225041, 1931997172], [1931997172, 6054277318], [6054277318, 5397880753], [5397880753, 1933113076], [1933113076, 3110200563], [3110200563, 5153610086], [5153610086, 5153610098], [5153610098, 634455123], [634455123, 7483750023], [7483750023, 3987325773], [3987325773, 634455134], [634455134, 3987325783], [3987325783, 3987325785], [3987325785, 7301214730], [7301214730, 5397880490], [5397880490, 6142082192], [6142082192, 5416067430], [5416067430, 3987325788], [3987325788, 6142081882], [6142081882, 634455078], [634455078, 5400698452], [5400698452, 677319967], [677319967, 1788598488], [1788598488, 8414325936], [8414325936, 677319946], [677319946, 2852996472], [2852996472, 4119238445], [4119238445, 2852996458], [2852996458, 4551396728], [4551396728, 5862995481], [5862995481, 5287107596], [5287107596, 1013565370], [1013565370, 4119238427], [4119238427, 4119243597], [4119243597, 4119238424], [4119238424, 5397880507], [5397880507, 5397880511], [5397880511, 5287041492], [5287041492, 1013564791], [1013564791, 1107766030], [1107766030, 5287041144], [5287041144, 1933308819], [1933308819, 11171121457], [11171121457, 8086733976], [8086733976, 10166759113], [10166759113, 307949886], [307949886, 5416066397], [5416066397, 5394799158], [5394799158, 8410797345], [8410797345, 1781530227], [1781530227, 5394799171], [5394799171, 5394799173], [5394799173, 5394799159], [5394799159, 5397880499], [5397880499, 1107766302], [1107766302, 9855030754], [9855030754, 5391602954], [5391602954, 1107766141], [1107766141, 1107766071], [1107766071, 5416066209], [5416066209, 8410711531], [8410711531, 5416066207], [5416066207, 5864755177], [5864755177, 5864715427], [5864715427, 1933484679], [1933484679, 634455164], [634455164, 4852689606], [4852689606, 5397463235], [5397463235, 5287049056], [5287049056, 6380695258], [6380695258, 9859714946], [9859714946, 6707385662], [6707385662, 6707385660] |
| Route | Path (via Tourism Spot) | Rating (avg) |
|---|---|---|
| Route – 1 | Source → Museum Geologi Bandung → Curug Dago Pakar → Taman Hutan Raya Ir. H. Djuanda → Sink | 4.433 |
| Route – 2 | Source → Dago Dream Park → Taman Begonia → Floating Market Lembang → Kampung Daun → Sink | 4.425 |
| Route – 3 | Source → Gunung Batu Lembang → Observatorium Bosscha → The Great Asia Afrika → Farmhouse Lembang → Sink | 4.5 |
| Route – 4 | Source → Grafika Cikole → De Ranch Lembang → Tebing Keraton → Curug Maribaya → Sink | 4.375 |
| Route – 5 | Source → Curug Cimahi → DusunBambu → Kampung Gajah Wonderland → Sink | 4,267 |
| Route | Total Intersections | Total Travel Time (s) |
|---|---|---|
| 8761228379, 5400248699, 5400248696, 305869145, 5400248865, 8760931390, 9852588117, 5397880241, 1013572351, 5416066120, 1947081886, 5397880795, 5397880798, 6056551911, 5397880800, 1013572350, 5864608126, 5397880801, 1013572346, 7284311010, 1942487012, 1942486992, 1942486971, 4705498029, 5416066056, 5394799134, 5394799129, 7284426093, 1837534382, 6056725416, 634441870, 634442418, 634441900, 634442426, 634442434, 5416065933, 1954824861, 5416066033, 5416065940, 5416065934, 1107504793, 5416066024, 5394792902, 5397880789, 5397880786, 1954824888, 634442384, 634442373, 5287106749, 6411818337, 634442401, 8413725290, 634442394, 634442392, 5394672214, 5409499524, 5409499529, 634442201, 5287068009, 5287068011, 634442111, 634442097, 634442096, 634442018, 634442011, 634442010, 634442004, 634441999, 5287067990, 5400248439, 5864754682 | 71 | 838.637 |
| 8761228379, 5400248699, 5400248696, 305869145, 5400248865, 8760931390, 9852588117, 5397880241, 1013572351, 5416066120, 1947081886, 5397880795, 5397880798, 6056551911, 5397880800, 1013572350, 5864608126, 5397880801, 1013572346, 7284311010, 1013565673, 1942487012, 1942486992, 1942486971, 4705498029, 5416066056, 5394799134, 5394799129, 7284426093, 1837534382, 6056725416, 634441870, 634442418, 634441900, 634442426, 634442434, 5416065933, 1954824861, 5416066033, 5416065940, 5416065934, 1107504793, 5416066024, 5394792902, 5397880789, 5397880786, 1954824888, 634442384, 634442373, 5287106749, 6411818337, 634442401, 8413725290, 634442394, 634442392, 5394672214, 5409499524, 5409499529, 634442201, 5287068009, 5287068011, 634442111, 634442097, 634442096, 634442018, 634442011, 634442010, 634442004, 634441999, 5287067990, 5400248439, 5864754682 | 72 | 839.646 |
| 8761228379, 5400248699, 5400248696, 305869145, 5400248865, 8760931390, 9852588117, 5397880241, 1013572351, 5416066120, 1947081886, 5397880795, 5397880798, 6056551911, 5397880800, 1013572350, 5864608126, 5397880801, 1013572346, 7284311010, 1942487012, 1942486992, 1942486971, 4705498029, 5416066056, 5394799134, 5394799129, 7284426093, 1837534382, 6056725416, 634441870, 634442418, 634441900, 634442426, 634442434, 5416065933, 1954824861, 5416066033, 5416065940, 5416065934, 1107504793, 5416066024, 5394792902, 5397880789, 5397880786, 1954824888, 634442384, 634442373, 5287106749, 6411818337, 634442401, 8413725290, 634442394, 7211858967, 5287039849, 5287039852, 5287039854, 5409499940, 5287039866, 1745879005, 10155083344, 5397463221, 1745878903, 1745879025, 1745878961, 5409491286, 6707385598, 5409491284, 1745878973, 1745878962, 634441999, 5287067990, 5400248439, 5864754682 | 74 | 924.92 |
| 8761228379, 5400248699, 5400248696, 305869145, 5400248865, 8760931390, 9852588117, 5397880241, 1013572351, 5416066120, 1947081886, 5397880795, 5397880798, 6056551911, 5397880800, 1013572350, 5864608126, 5397880801, 1013572346, 7284311010, 1013565673, 1942487012, 1942486992, 1942486971, 4705498029, 5416066056, 5394799134, 5394799129, 7284426093, 1837534382, 6056725416, 634441870, 634442418, 634441900, 634442426, 634442434, 5416065933, 1954824861, 5416066033, 5416065940, 5416065934, 1107504793, 5416066024, 5394792902, 5397880789, 5397880786, 1954824888, 634442384, 634442373, 5287106749, 6411818337, 634442401, 8413725290, 634442394, 7211858967, 5287039849, 5287039852, 5287039854, 5409499940, 5287039866, 1745879005, 10155083344, 5397463221, 1745878903, 1745879025, 1745878961, 5409491286, 6707385598, 5409491284, 1745878973, 1745878962, 634441999, 5287067990, 5400248439, 5864754682 | 75 | 925.929 |
| Number of Stops Requested | Maximum Stops Calculation | Itinerary Recommendations |
CPU Usage (%) | Memory Usage (%) | Processing Time (s) |
|---|---|---|---|---|---|
| 1 | 1 | 18 | 24.9 | 65.0 | 4.881 |
| 2 | 2 | 9 | 32.1 | 64.4 | 6.621 |
| 3 | 3 | 6 | 34.2 | 64.1 | 16.549 |
| 4 | 4 | 5 | 35.6 | 63.6 | 50.855 |
| 5 | 4 | 5 | 34.7 | 64.2 | 160.412 |
| 6 | 4 | 5 | 30.3 | 59.7 | 347.895 |
| 7 | 4 | 5 | 30.8 | 52.9 | 583.106 |
Disclaimer/Publisher’s Note: The statements, opinions and data contained in all publications are solely those of the individual author(s) and contributor(s) and not of MDPI and/or the editor(s). MDPI and/or the editor(s) disclaim responsibility for any injury to people or property resulting from any ideas, methods, instructions or products referred to in the content. |
© 2024 by the authors. Licensee MDPI, Basel, Switzerland. This article is an open access article distributed under the terms and conditions of the Creative Commons Attribution (CC BY) license (https://creativecommons.org/licenses/by/4.0/).