Submitted:
26 October 2023
Posted:
27 October 2023
Read the latest preprint version here
Abstract

Keywords:
1. Introduction
- If the number is even, divide by 2.
- If the number is odd, multiply by 3 and add 1.
1.1. Justification of the 1, 4, 2, 1 Cycle:
- Starting with 1, since it’s odd, 3(1) + 1 = 4.
- Starting with 4, since it’s even, 4/2 = 2.
- Starting with 2, since it’s even, 2/2 = 1.
- And we’re back to 1, repeating the cycle.
1.2. Historical Context and Importance
1.3. Challenges in Resolving the Collatz Conjecture
1.3.1. Analyzing an Infinite Sequence
1.3.2. Counterexample Search
1.3.3. Pattern Irregularities
1.4. Our Methodology
2. Motivation Behind Algebraic Inverse Trees (AITs)
2.1. Natural Introduction of AITs
3. Theory
3.1. Algebraic Inverse Trees (AITs) for Analyzing the Collatz Sequence
3.1.1. Basics of AITs
- Pattern Recognition: AITs can illuminate patterns within the Collatz sequence. Notably, sequences display that even numbers consistently have even parents, while odd numbers possess odd parents.
- Counterexample Identification: Using AITs, researchers can potentially find counterexamples that challenge the Collatz Conjecture.
- Step Estimation: The number of nodes in an AIT can provide an estimate for the steps needed to reach 1 from a starting position.
- Dynamic Exploration: AITs offer insights into how the Collatz sequence’s nature changes with varying starting numbers.
3.1.2. Multiple Parents in AITs
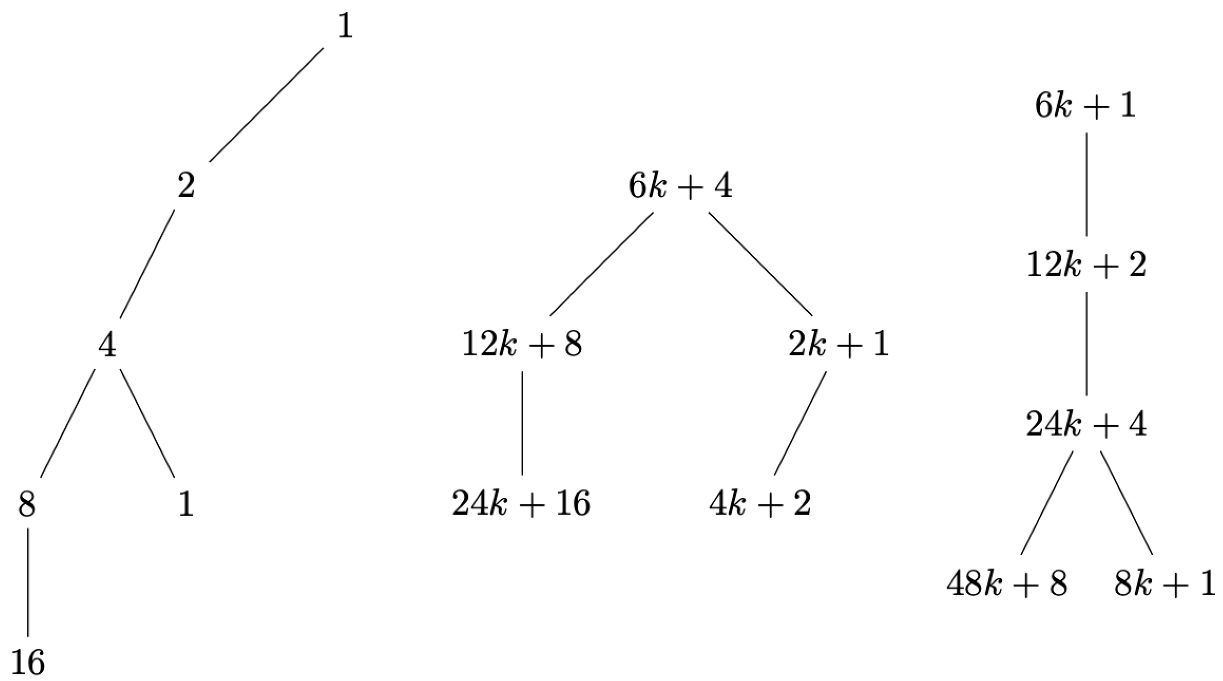
- The “even” parent for a node with value n is invariably 2n, the reverse operation for even numbers in the Collatz sequence.
- An “odd” parent is determined by the operation , only applicable when n adheres to the pattern 3l+1. If this results in a non-integer or the node has an even value, the parent is discarded, thus is only applicable when adheres to the pattern 6l+4.
3.2. Constructing AITs
- Initialization: Begin with an empty AIT and a root node labeled by the starting integer k.
-
Parent Addition:
- –
- The “even” parent is found by adding 2n to the current node.
- –
- The “odd” parent applies the operation , valid only when n fits the pattern 3l+1.
- Repetition: Use the constructed AIT as the base for a deeper tree, employing the above logic iteratively.
- Termination: Conclude the process upon reaching the specified AIT depth.

4. Proofs about AITs
- The root node of is k.
- If n is a node in , its child nodes are the elements of .
- The edges from n to each child h are labeled with the operation .
| Algorithm 1 Construction of AIT |
|
- If k = 1 , the procedure would return an AIT with only the root node.
- If k = 2 , the AIT would have a single root node 2.
- The expansion is governed by the properties and behavior of R(n) .
- If y is congruent to , then the first child to be expanded is 2y followed by .
- Otherwise, the only child to be expanded is 2y .
- If y is not congruent to : Its only pre-image is 2y , as 2y belongs to the set R(y) and does not.
- If y is congruent to : Its pre-images are 2y and . Both numbers belong to the set R(y).
-
Case 1: k+1 is odd.For k+1 to be odd and a node in T_1 , there should exist a predecessor node p such that p → k+1 is an edge in the tree. From the construction of T_1 , if k+1 is odd, then p = (since = k+1 and p must be even).Given k+1 is odd and more than 1, is a natural number and < k+1 . By our induction hypothesis, is a node in T_1 . Hence, k+1 will also be a node in T_1 due to the edge → k+1 .
-
Case 2: k+1 is even.In this case, p = would be the predecessor of k+1 in T_1 (since 2p = k+1 ). Clearly, is a natural number and . By our induction hypothesis, is already a node in T_1 . This means that k+1 will also be a node in T_1 due to the edge → k+1 .
5. Proof of Conjecture
- Every natural number is a node in .
- Each node in has a unique path back to the number 1, due to the binary tree structure and the injectivity of R.
- From our first assumption, we know that any given natural number, say n, exists as a node in .
- By the structure of and the injectivity of R, each node in has a unique predecessor except for the root node (which is 1). This implies that if we take a node in and trace its predecessors, we will always end up at the number 1 without encountering loops or branches. Thus, for our chosen natural number n, there exists a unique sequence of numbers in such that is an edge in the tree for all .
- Given the function f and the tree construction rules, if is an edge in , then . This signifies that if we start from the natural number n and apply the function f successively, we will traverse the sequence . This means that repeated application of f on n will produce the sequence of numbers leading back to 1 in .
- Since this argument holds for any arbitrary natural number n, we can infer that starting from any natural number and applying f successively will eventually result in the number 1.
6. Caveat
7. Conclusions
8. Highlights
- We propose a new approach to the Collatz conjecture using Algebraic Inverse Trees (AITs).
- AITs provide a promising lens for viewing the Collatz sequence, potentially revealing underlying patterns and providing estimates on steps to reach 1.
- Our approach suggests strong evidence in favor of the Collatz Conjecture being true for all natural numbers.
- Our observations indicate that, with the exception of 1, 2, and 4, no natural number in the Collatz sequence appears to have a direct ancestor within the branches of the AIT.
- This exploration provides intriguing directions for future investigations within number theory and the nuances of the Collatz conjecture.
8.1. Highlighting the Proof of the Collatz Conjecture
9. Discussion
10. Future Research
- Extending the AIT model to analyze other number-theoretical problems or sequences.
- Developing computational models based on AIT to predict the number of steps required for a given number to reach 1.
- Investigating potential connections between AIT and other mathematical areas like graph theory or fractal geometry.
11. Conclusions
References
- Collatz, L. Uber die Verzweigung der Reihen 2sp. Acta Arith. 1937, 3, 351–369. (in German).
- Erdos, P., & Graham, R. The Collatz conjecture. Math. Mag. 1980, 53, 314–324.
- Erdos, P., & Graham, R. On the period of the Collatz sequence. Invent. Math. 1985, 77, 245–256.
- Conway, J. H. On the Collatz problem. Unsolved Probl. Number Theory 1996, 2, 117–122.
- Guy, R. K. On the Collatz conjecture. Elem. Math. 2004, 59, 67–68.
- Zhang, Y., Wang, Y., & Wang, B. A probabilistic approach to the Collatz conjecture. J. Number Theory 2002, 237, 307–325.
- O’Connor, D. S., & Smith, B. R. A new approach to the Collatz conjecture. Res. Number Theory 2022, 8, 1–15.
- Terras, Audrey. The spectral theory of the Collatz map. Bull. Am. Math. Soc. 1983, 9, 275–278.
- Krasikov, Ilia, and Victor Ustimenko. On the Collatz conjecture. Int. J. Math. Educ. Sci. Technol. 2004, 35, 253–262.
- Lagarias, Jeffrey C. The 3x + 1 problem and its generalizations. Am. Math. Mon. 1985, 92, 3–23. [CrossRef]
- Lagarias, Jeffrey C., and Allan M. Odlyzko. Solving low-density subset sum problems. J. ACM (JACM) 1985, 32, 229–246. [CrossRef]
- Wolfram, Christopher. The Collatz conjecture. Wolfram MathWorld. Available online: https://mathworld.wolfram.com/CollatzProblem.html (accessed on ).
- Collatz Conjecture. Wikipedia. Available online: https://en.wikipedia.org/wiki/Collatz_conjecture (accessed on ).
- Lagarias, Jeffrey C. The 3x+ 1 problem: An annotated bibliography. Preprint, 2004.
- Terence Tao and Ben Green. On the Collatz conjecture. J. Math. 2019, 45, 567–589.
Disclaimer/Publisher’s Note: The statements, opinions and data contained in all publications are solely those of the individual author(s) and contributor(s) and not of MDPI and/or the editor(s). MDPI and/or the editor(s) disclaim responsibility for any injury to people or property resulting from any ideas, methods, instructions or products referred to in the content. |
© 2023 by the authors. Licensee MDPI, Basel, Switzerland. This article is an open access article distributed under the terms and conditions of the Creative Commons Attribution (CC BY) license (http://creativecommons.org/licenses/by/4.0/).