Submitted:
25 September 2023
Posted:
26 September 2023
You are already at the latest version
Abstract
Keywords:
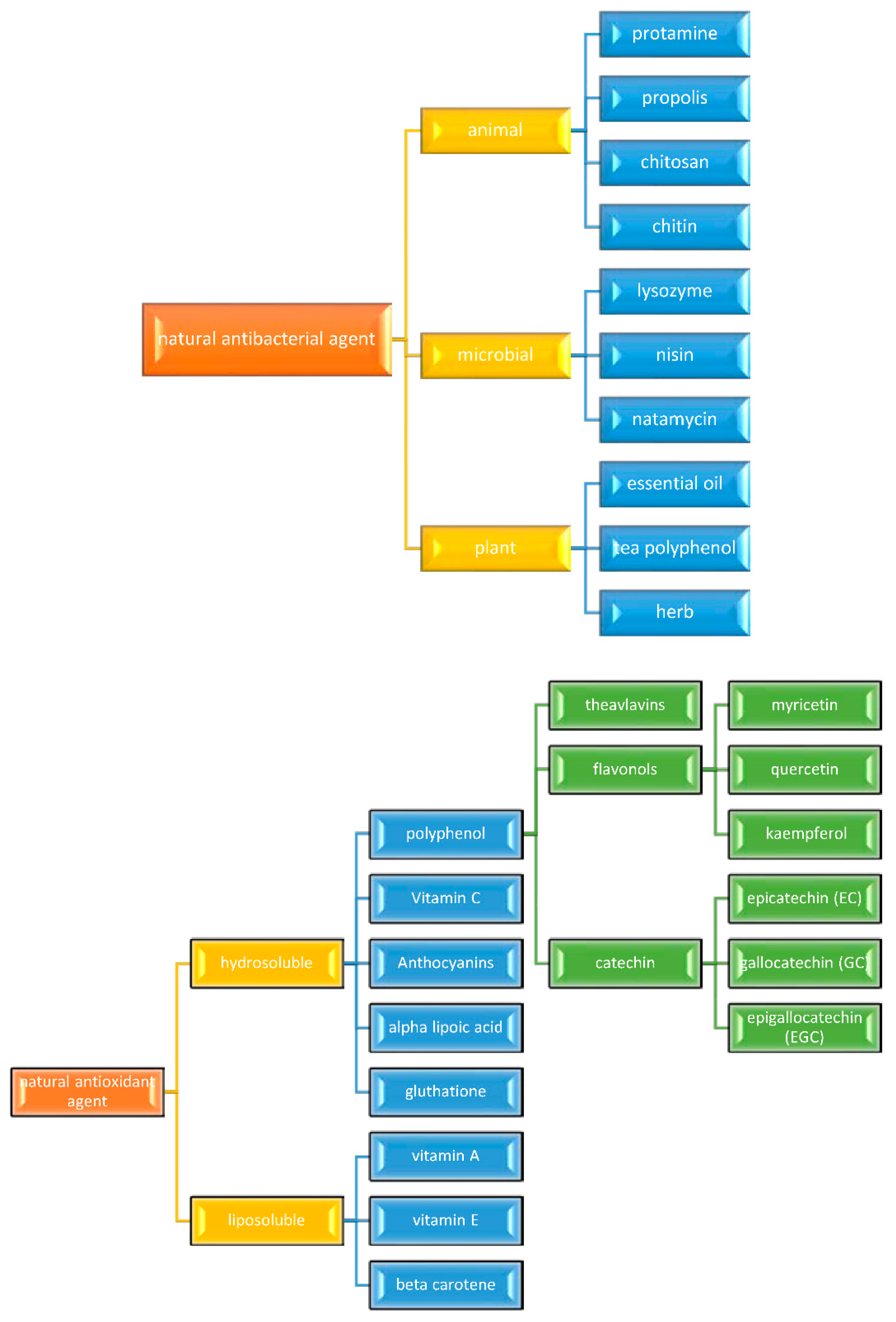
1. Introduction
2. Effect of the Antibacterial and Antioxidant Agent from Natural Extract on Physical-Mechanical Properties
2.1. Tensile Properties
2.2. Water Vapour Transmission Rate (WVTR)
3. Effect of the Antibacterial and Antioxidant Agent from Natural Extract on Microstructure of Smart Packaging
- Compatibilizers are additives used to improve the compatibility between two or more polymers with differing properties. In food packaging, where different polymers may need to work together, compatibilizers help create a cohesive structure and improve properties like adhesion, mechanical strength, and barrier performance. Compatibilizers achieve this by promoting interfacial interactions between polymers that would otherwise phase separate or have weak interactions.
- Surface modification encompasses the adjustment of material surface characteristics to amplify adhesion, wettability, and harmonization with additional substances. Surface modification assumes paramount significance in optimizing the interplay between packaging materials and the contents. Methodologies such as plasma treatment, Layer-by-Layer (LbL) Assembly, and chemical grafting engender the introduction of functional groups onto the surface, fostering an augmented propensity for adhesion or coating. This, in turn, elevates the packaging material's barrier properties, print quality, and holistic performance.
- Polymeric blending techniques offer effective ways to improve adhesion and compatibility between hydrophilic or hydrophobic polymer materials in smart packaging systems.
- Chemical modification involves changing the chemical structure of the polymer to achieve the desired properties. Functional groups can be introduced to improve compatibility, adhesion, or specific interactions. In food packaging, chemical modification can adapt the properties of the packaging material to meet specific requirements.
4. Effect of the Antibacterial and Antioxidant Agent from Natural Extract on Colony Reduction

5. Effect of the Antibacterial and Antioxidant Agent from Natural Perishable Food Shelf Life
6. Future Trend of Smart Packaging System
- Cost Developing and incorporating smart packaging can be expensive, potentially increasing the overall cost of production and affecting product pricing.
- Compatibility: Ensuring compatibility between different components of smart packaging, such as sensors and communication systems, can be challenging.
- Data Security: Smart packaging often collects and transmits data, raising concerns about data security, privacy, and potential breaches.
- Regulations: Compliance with regulatory standards and certifications can be intricate, especially in industries like pharmaceuticals and food where safety is crutial.
- Consumer Acceptance: Introducing new technology to consumers may require education and demonstration to ensure their understanding and willingness to use smart packaging.
- Sustainability: Balancing the integration of electronics with sustainable and recyclable packaging materials can be challenging.
- Technical Reliability: Ensuring the reliability and accuracy of sensors and communication systems over the entire product lifecycle can be complex.
7. Conclusions
Author Contributions
Funding
Institutional Review Board Statement
Informed Consent Statement
Data Availability Statement
Acknowledgments
Conflicts of Interest
References
- Abedi-Firoozjah, R.; Salim, S.A.; Hasanvand, S.; Assadpour, E.; Azizi-Lalabadi, M.; Prieto, M.A.; Jafari, S.M. Application of smart packaging for seafood: A comprehensive review. Comprehensive reviews in food science and food safety 2023, 22, 1438–1461. [Google Scholar] [CrossRef] [PubMed]
- Agrawal, S.; Budhwani, D.; Gurjar, P.; Telange, D.; Lambole, V. Pullulan based derivatives: Synthesis, enhanced physicochemical properties, and applications. Drug Delivery 2022, 29, 3328–3339. [Google Scholar] [CrossRef] [PubMed]
- Ahmad, K.; Afridi, M.; Khan, N.A.; Sarwar, A. Quality deterioration of postharvest fruits and vegetables in developing country Pakistan: a mini overview. Asian Journal of Agriculture and Food Sciences 2021, 9. [Google Scholar] [CrossRef]
- Ahmed, S.; Sameen, D.E.; Lu, R.; Li, R.; Dai, J.; Qin, W.; Liu, Y. Research progress on antimicrobial materials for food packaging. Critical Reviews in Food Science and Nutrition 2022, 62, 3088–3102. [Google Scholar] [CrossRef] [PubMed]
- Ailli, A.; Handaq, N.; Touijer, H.; Gourich, A.A.; Drioiche, A.; Zibouh, K.; Zair, T. Phytochemistry and Biological Activities of Essential Oils from Six Aromatic Medicinal Plants with Cosmetic Properties. Antibiotics 2023, 12, 721. [Google Scholar] [CrossRef]
- Akshaykranth, A.; Jayarambabu, N.; Rao, T.V.; Kumar, R.R.; Rao, L.S. Novel nanocomposite polylactic acid films with Curcumin-ZnO: structural, thermal, optical and antibacterial properties. Current Research in Green and Sustainable Chemistry 2022, 5, 100332. [Google Scholar] [CrossRef]
- Alonso-Esteban, J.I.; Carocho, M.; Barros, D.; Velho, M.V.; Heleno, S.; Barros, L. Chemical composition and industrial applications of Maritime pine (Pinus pinaster Ait.) bark and other non-wood parts. Reviews in Environmental Science and Bio/Technology 2022, 21, 583–633. [Google Scholar] [CrossRef]
- Andrade, M.A.; Barbosa, C.H.; Cerqueira, M.A.; Azevedo, A.G.; Barros, C.; Machado, A.V.; Ramos, F. PLA films loaded with green tea and rosemary polyphenolic extracts as an active packaging for almond and beef. Food Packaging and Shelf Life 2023, 36, 101041. [Google Scholar] [CrossRef]
- Andrade, M.A.; Barbosa, C.H.; Mariño-Cortegoso, S.; Barbosa-Pereira, L.; Sendón, R.; Buonocore, G.G.; Ramos, F. LDPE and PLA Active Food Packaging Incorporated with Lemon by-Products Extract: Preparation, Characterization and Effectiveness to Delay Lipid Oxidation in Almonds and Beef Meat. Foods 2023, 12, 2450. [Google Scholar] [CrossRef]
- Ardjoum, N.; Chibani, N.; Shankar, S.; Fadhel, Y.B.; Djidjelli, H.; Lacroix, M. Development of antimicrobial films based on poly (lactic acid) incorporated with Thymus vulgaris essential oil and ethanolic extract of Mediterranean propolis. International Journal of Biological Macromolecules 2021, 185, 535–542. [Google Scholar] [CrossRef]
- Aziman, N.; Abdullah, N.; Bujang, A.; Mohd Noor, Z.; Abdul Aziz, A.; Ahmad, R. Phytochemicals of ethanolic extract and essential oil of Persicaria hydropiper and their potential as antibacterial agents for food packaging polylactic acid film. Journal of Food Safety 2021, 41, e12864. [Google Scholar] [CrossRef]
- Baranwal, J.; Barse, B.; Fais, A.; Delogu, G.L.; Kumar, A. Biopolymer: A sustainable material for food and medical applications. Polymers 2022, 14, 983. [Google Scholar] [CrossRef] [PubMed]
- Bikiaris, N.D.; Koumentakou, I.; Samiotaki, C.; Meimaroglou, D.; Varytimidou, D.; Karatza, A.; Papageorgiou, G.Z. Recent Advances in the Investigation of Poly (lactic acid)(PLA) Nanocomposites: Incorporation of Various Nanofillers and their Properties and Applications. Polymers 2023, 15, 1196. [Google Scholar] [CrossRef] [PubMed]
- Bonnenfant, C.; Gontard, N.; Aouf, C. Biobased and biodegradable polymers in a circular economy context: Understanding quercetin and gallic acid impacts on PHBV thermal properties. Polymer Degradation and Stability 2022, 201, 109975. [Google Scholar] [CrossRef]
- Bouslamti, M.; El Barnossi, A.; Kara, M.; Alotaibi, B.S.; Al Kamaly, O.; Assouguem, A.; Benjelloun, A.S. Total polyphenols content, antioxidant and antimicrobial activities of leaves of Solanum elaeagnifolium Cav. from Morocco. Molecules 2022, 27, 4322. [Google Scholar] [CrossRef] [PubMed]
- Carpena, M.; Nuñez-Estevez, B.; Soria-Lopez, A.; Garcia-Oliveira, P.; Prieto, M.A. Essential oils and their application on active packaging systems: A review. Resources 2021, 10, 7. [Google Scholar] [CrossRef]
- Carrascosa, C.; Raheem, D.; Ramos, F.; Saraiva, A.; Raposo, A. Microbial biofilms in the food industry—A comprehensive review. International Journal of Environmental Research and Public Health 2021, 18, 2014. [Google Scholar] [CrossRef]
- Chen, M.; Yan, X.; Cheng, M.; Zhao, P.; Wang, Y.; Zhang, R.; Chen, M. Preparation, characterization and application of poly (lactic acid)/corn starch/eucalyptus leaf essential oil microencapsulated active bilayer degradable film. International Journal of Biological Macromolecules 2022, 195, 264–273. [Google Scholar] [CrossRef]
- Chen, S.; He, S.; Xu, X.; Wang, H. Transcriptomic responses of foodborne pathogens to the food matrix. Current Opinion in Food Science 2021, 42, 23–30. [Google Scholar] [CrossRef]
- Cheng, J.; Lin, X.; Wu, X.; Liu, Q.; Wan, S.; Zhang, Y. Preparation of a multifunctional silver nanoparticles polylactic acid food packaging film using mango peel extract. International Journal of Biological Macromolecules 2021, 188, 678–688. [Google Scholar] [CrossRef]
- Chong, W.J.; Shen, S.; Li, Y.; Trinchi, A.; Pejak, D.; Kyratzis, I.L.; Wen, C. Additive manufacturing of antibacterial PLA-ZnO nanocomposites: Benefits, limitations and open challenges. Journal of Materials Science & Technology 2022, 111, 120–151. [Google Scholar]
- Chowdhury, M.A. H.; Ashrafudoulla, M.; Mevo, S.I. U.; Mizan, M.F. R.; Park, S.H.; Ha, S.D. Current and future interventions for improving poultry health and poultry food safety and security: A comprehensive review. Comprehensive Reviews in Food Science and Food Safety 2023, 22, 1555–1596. [Google Scholar] [CrossRef] [PubMed]
- Cui, H.; Xu, R.; Hu, W.; Li, C.; Abdel-Samie, M.A.; Lin, L. Effect of soy protein isolate nanoparticles loaded with litsea cubeba essential oil on performance of lentinan edible films. International Journal of Biological Macromolecules 2023, 242, 124686. [Google Scholar] [CrossRef] [PubMed]
- Cvek, M.; Paul, U.C.; Zia, J.; Mancini, G.; Sedlarik, V.; Athanassiou, A.; Athanassiou, A. Biodegradable films of PLA/PPC and curcumin as packaging materials and smart indicators of food spoilage. ACS Applied Materials & Interfaces 2022, 14, 14654–14667. [Google Scholar]
- Dai, L.; Li, R.; Liang, Y.; Liu, Y.; Zhang, W.; Shi, S. Development of Pomegranate Peel Extract and Nano ZnO Co-Reinforced Polylactic Acid Film for Active Food Packaging. Membranes 2022, 12, 1108. [Google Scholar] [CrossRef] [PubMed]
- Das, A.; Ringu, T.; Ghosh, S.; Pramanik, N. A comprehensive review on recent advances in preparation, physicochemical characterization, and bioengineering applications of biopolymers. Polymer Bulletin 2022, 1–66. [Google Scholar] [CrossRef]
- Das, J.; Mishra, H.N. A comprehensive review of the spoilage of shrimp and advances in various indicators/sensors for shrimp spoilage monitoring. Food Research International 2023, 113270. [Google Scholar] [CrossRef] [PubMed]
- Desai, H.; Mehta, T.; Shah, N. Azeotropic dehydrative (solution) polycondensation of lactic acid to polylactic acid (PLA): A in-depth review of an overlooked method for manufacturing PLA. Polymer-Plastics Technology and Materials 2023, 1–9. [Google Scholar] [CrossRef]
- Deshmukh, R.K.; Gaikwad, K.K. Natural antimicrobial and antioxidant compounds for active food packaging applications. Biomass Conversion and Biorefinery 2022, 1–22. [Google Scholar] [CrossRef]
- Dsouza, A.; Constantinidou, C.; Arvanitis, T.N.; Haddleton, D.M.; Charmet, J.; Hand, R.A. Multifunctional composite hydrogels for bacterial capture, growth/elimination, and sensing applications. ACS Applied Materials & Interfaces 2022, 14, 47323–47344. [Google Scholar]
- Filipini, G.; Romani, V.P.; Guimarães Martins, V. Biodegradable and active-intelligent films based on methylcellulose and jambolão (Syzygium cumini) skins extract for food packaging. Food Hydrocolloids 2020, 109, 106139. [Google Scholar] [CrossRef]
- Fiore, A.; Park, S.; Volpe, S.; Torrieri, E.; Masi, P. Active packaging based on PLA and chitosan-caseinate enriched rosemary essential oil coating for fresh minced chicken breast application. Food Packaging and Shelf Life 2021, 29, 100708. [Google Scholar] [CrossRef]
- Fontes, M.R. V.; Contessa, C.R.; Moraes, C.C.; Zavareze, E.D. R.; Dias, A.R. G. Antimicrobial properties of PLA membranes loaded with pink pepper (Schinus terebinthifolius Raddi) essential oil applied in simulated cream cheese packaging. Food Biophysics 2023, 18, 107–119. [Google Scholar] [CrossRef]
- Freeland, B.; McCarthy, E.; Balakrishnan, R.; Fahy, S.; Boland, A.; Rochfort, K.D.; Gaughran, J. A review of polylactic acid as a replacement material for single-use laboratory components. Materials 2022, 15, 2989. [Google Scholar] [CrossRef] [PubMed]
- Freitas, P.A.; Gil, N.J. B.; González-Martínez, C.; Chiralt, A. Antioxidant poly (lactic acid) films with rice straw extract for food packaging applications. Food packaging and shelf life 2022, 34, 101003. [Google Scholar] [CrossRef]
- Ganesan, A.R.; Sudheer, S.M.; Bhat, R. Biopolymers as sustainable alternatives in the food packaging industry. In Sustainable Development and Pathways for Food Ecosystems (pp. 227-258); Academic Press, 2023. [Google Scholar]
- Gui, H.; Zhao, M.; Zhang, S.; Yin, R.; Hu, C.; Fan, M.; Li, L. Active antioxidant packaging from essential oils incorporated polylactic acid/poly (butylene adipate-co-terephthalate)/thermoplastic starch for preserving straw mushroom. Foods 2022, 11, 2252. [Google Scholar] [CrossRef] [PubMed]
- Gunny, A.A. N.; Leem, S.J.; Makhtar, M.M. Z.; Zainuddin, N.I.; Mohd Roslim, M.H.; Raja Hashim, R.H.; Rafatullah, M. The Use of Essential Oil Embedded in Polylactic Acid/Chitosan-Based Film for Mango Post-Harvest Application against Pathogenic Fungi. Polymers 2023, 15, 2722. [Google Scholar] [CrossRef]
- He, X.; Pu, Y.; Chen, L.; Jiang, H.; Xu, Y.; Cao, J.; Jiang, W. A comprehensive review of intelligent packaging for fruits and vegetables: Target responders, classification, applications, and future challenges. Comprehensive Reviews in Food Science and Food Safety 2023, 22, 842–881. [Google Scholar] [CrossRef]
- He, X.; Pu, Y.; Chen, L.; Jiang, H.; Xu, Y.; Cao, J.; Jiang, W. A comprehensive review of intelligent packaging for fruits and vegetables: Target responders, classification, applications, and future challenges. Comprehensive Reviews in Food Science and Food Safety 2023, 22, 842–881. [Google Scholar] [CrossRef]
- He, Z.; Zhang, X.; Song, Z.; Li, L.; Chang, H.; Li, S.; Zhou, W. Quercetin inhibits virulence properties of Porphyromas gingivalis in periodontal disease. Scientific reports 2020, 10, 18313. [Google Scholar] [CrossRef]
- Hojatoleslami, M.; Ahari, H.; Larijani, K.; Sharifan, A. Preservation effect of Lippia citriodora and Laurus nobilis nanoemulsions incorporated with polylactic acid composite film for rainbow trout fillet packaging. Food Science and Technology 2022, 42, e83921. [Google Scholar] [CrossRef]
- Imade, E.E.; Ajiboye, T.O.; Fadiji, A.E.; Onwudiwe, D.C.; Babalola, O.O. Green synthesis of zinc oxide nanoparticles using plantain peel extracts and the evaluation of their antibacterial activity. Scientific African 2022, 16, e01152. [Google Scholar] [CrossRef]
- Janjarasskul, T.; Suppakul, P. Active and intelligent packaging: The indication of quality and safety. Critical reviews in food science and nutrition 2018, 58, 808–831. [Google Scholar] [CrossRef] [PubMed]
- Javaherzadeh, R.; Bafroee, A.T.; Kanjari, A. Preservation effect of Polylophium involucratum essential oil incorporated poly lactic acid/nanochitosan composite film on shelf life and sensory properties of chicken fillets at refrigeration temperature. Lwt 2020, 118, 108783. [Google Scholar] [CrossRef]
- Jeong, E.W.; Baek, Y.; Lee, H.G. Development of propolis extract-loaded nanoparticles with chitosan and hyaluronic acid for improving solubility and stability. LWT 2023, 181, 114738. [Google Scholar]
- Khan, S.; Monteiro, J.K.; Prasad, A.; Filipe, C.D.; Li, Y.; Didar, T.F. Material Breakthroughs in Smart Food Monitoring: Intelligent Packaging and On-Site Testing Technologies for Spoilage and Contamination Detection. Advanced Materials 2023, 2300875. [Google Scholar] [CrossRef] [PubMed]
- Khanna, A.; Jain, S.; Burgio, A.; Bolshev, V.; Panchenko, V. Blockchain-enabled supply chain platform for Indian dairy industry: safety and traceability. Foods 2022, 11, 2716. [Google Scholar] [CrossRef]
- Klinmalai, P.; Srisa, A.; Laorenza, Y.; Katekhong, W.; Harnkarnsujarit, N. Antifungal and plasticization effects of carvacrol in biodegradable poly (lactic acid) and poly (butylene adipate terephthalate) blend films for bakery packaging. Lwt 2021, 152, 112356. [Google Scholar] [CrossRef]
- Kumari, S.V.G.; Pakshirajan, K.; Pugazhenthi, G. Recent advances and future prospects of cellulose, starch, chitosan, polylactic acid and polyhydroxyalkanoates for sustainable food packaging applications. International Journal of Biological Macromolecules 2022. [Google Scholar] [CrossRef]
- Laorenza, Y.; Harnkarnsujarit, N. Carvacrol, citral and α-terpineol essential oil incorporated biodegradable films for functional active packaging of Pacific white shrimp. Food chemistry 2021, 363, 130252. [Google Scholar] [CrossRef]
- Liu, D.; Li, H.; Jiang, L.; Chuan, Y.; Yuan, M.; Chen, H. Characterization of active packaging films made from poly (lactic acid)/poly (trimethylene carbonate) incorporated with oregano essential oil. Molecules 2016, 21, 695. [Google Scholar] [CrossRef] [PubMed]
- Loest, D.; Uhland, F.C.; Young, K.M.; Li, X.Z.; Mulvey, M.R.; Reid-Smith, R.; Carson, C.A. Carbapenem-resistant Escherichia coli from shrimp and salmon available for purchase by consumers in Canada: a risk profile using the Codex framework. Epidemiology & Infection 2022, 150, e148. [Google Scholar]
- Lu, W.; Cui, R.; Zhu, B.; Qin, Y.; Cheng, G.; Li, L.; Yuan, M. Influence of clove essential oil immobilized in mesoporous silica nanoparticles on the functional properties of poly (lactic acid) biocomposite food packaging film. Journal of Materials Research and Technology 2021, 11, 1152–1161. [Google Scholar] [CrossRef]
- Lukic, I.; Vulic, J.; Ivanovic, J. Antioxidant activity of PLA/PCL films loaded with thymol and/or carvacrol using scCO2 for active food packaging. Food Packaging and Shelf Life 2020, 26, 100578. [Google Scholar] [CrossRef]
- Madureira, J.; Melgar, B.; Alves, V.D.; Moldão-Martins, M.; Margaça, F.M.; Santos-Buelga, C.; Cabo Verde, S. Effect of Olive Pomace Extract Application and Packaging Material on the Preservation of Fresh-Cut Royal Gala Apples. Foods 2023, 12, 1926. [Google Scholar] [CrossRef] [PubMed]
- Mao, L.; Bai, Z.; Yao, J.; Liu, Y. Development of novel poly (lactic acid) active multilayer composite films by incorporating catechol-functionalized layered clay into chitosan/poly (vinyl alcohol) coatings. Progress in Organic Coatings 2022, 170, 107000. [Google Scholar] [CrossRef]
- Marano, S.; Laudadio, E.; Minnelli, C.; Stipa, P. Tailoring the barrier properties of PLA: A state-of-the-art review for food packaging applications. Polymers 2022, 14, 1626. [Google Scholar] [CrossRef]
- Maroufi, L.Y.; Ghorbani, M.; Mohammadi, M.; Pezeshki, A. Improvement of the physico-mechanical properties of antibacterial electrospun poly lactic acid nanofibers by incorporation of guar gum and thyme essential oil. Colloids and Surfaces A: Physicochemical and Engineering Aspects 2021, 622, 126659. [Google Scholar] [CrossRef]
- Martínez-Aguilar, V.; Peña-Juárez, M.G.; Carrillo-Sanchez, P.C.; López-Zamora, L.; Delgado-Alvarado, E.; Gutierrez-Castañeda, E.J.; Gonzalez-Calderon, J.A. Evaluation of the Antioxidant and Antimicrobial Potential of SiO2 Modified with Cinnamon Essential Oil (Cinnamomum Verum) for Its Use as a Nanofiller in Active Packaging PLA Films. Antioxidants 2023, 12, 1090. [Google Scholar] [CrossRef]
- Martins, C.; Vilarinho, F.; Silva, A.S.; Andrade, M.; Machado, A.V.; Castilho, M.C.; Ramos, F. Active polylactic acid film incorporated with green tea extract: Development, characterization and effectiveness. Industrial crops and products 2018, 123, 100–110. [Google Scholar] [CrossRef]
- Melo, J.; Quintas, C. Minimally processed fruits as vehicles for foodborne pathogens. AIMS microbiology 2023, 9, 1. [Google Scholar] [CrossRef] [PubMed]
- Mohammed, M.; Rahman, R.; Mohammed, A.M.; Adam, T.; Betar, B.O.; Osman, A.F.; Dahham, O.S. Surface treatment to improve water repellence and compatibility of natural fiber with polymer matrix: Recent advancement. Polymer Testing 2022, 107707. [Google Scholar] [CrossRef]
- Mohan, S.; Panneerselvam, K. Development of polylactic acid based functional films reinforced with ginger essential oil and curcumin for food packaging applications. Journal of Food Measurement and Characterization 2022, 16, 4703–4715. [Google Scholar] [CrossRef]
- Mohd Aris, Z.F.; Bavishi, V.; Sharma, R.; Nagarajan, R. Barrier properties and abrasion resistance of biopolymer-based coatings on biodegradable poly (lactic acid) films. Polymer Engineering & Science 2019, 59, 1874–1881. [Google Scholar]
- Moreno-Serna, V.; Oyarzún, C.; Ulloa-Flores, M.T.; Rivas, L.; Sepúlveda, F.A.; Loyo, C.; Zapata, P.A. Venus antiqua Clamshell-Derived Calcium Oxide Nanoparticles for the Preparation of PLA/d-Limonene/CaO Nanocomposites with Antimicrobial Properties. ACS Sustainable Chemistry & Engineering 2023. [Google Scholar]
- Mouhoubi, R.; Lasschuijt, M.; Carrasco, S.R.; Gojzewski, H.; Wurm, F.R. End-of-life biodegradation? how to assess the composting of polyesters in the lab and the field. Waste Management 2022, 154, 36–48. [Google Scholar] [CrossRef] [PubMed]
- Nasrollahi, N.; Ghalamchi, L.; Vatanpour, V.; Khataee, A.; Yousefpoor, M. Novel polymeric additives in the preparation and modification of polymeric membranes: A comprehensive review. Journal of Industrial and Engineering Chemistry 2022, 109, 100–124. [Google Scholar] [CrossRef]
- Olonisakin, K.; Wen, A.; He, S.; Lin, H.; Tao, W.; Chen, S.; Yang, W. The Development of Biodegradable PBAT-Lignin-Tannic Acid Composite Film: Properties, Biodegradability, and Potential Barrier Application in Food Packaging. Food and Bioprocess Technology 2023, 1–16. [Google Scholar] [CrossRef]
- Ordoñez, R.; Atarés, L.; Chiralt, A. Biodegradable active materials containing phenolic acids for food packaging applications. Comprehensive Reviews in Food Science and Food Safety 2022, 21, 3910–3930. [Google Scholar] [CrossRef]
- Osmólska, E.; Stoma, M.; Starek-Wójcicka, A. Application of Biosensors, Sensors, and Tags in Intelligent Packaging Used for Food Products—A Review. Sensors 2022, 22, 9956. [Google Scholar] [CrossRef]
- Oyom, W.; Zhang, Z.; Bi, Y.; Tahergorabi, R. Application of starch-based coatings incorporated with antimicrobial agents for preservation of fruits and vegetables: A review. Progress in Organic Coatings 2022, 166, 106800. [Google Scholar] [CrossRef]
- Pabon, K.S. M.; Aponte, A.A. A.; Duque, J.F. S.; Villada, H.S. Characterization and antimicrobial efficacy of active biocomposite containing polylactic acid, oregano essential oil and nisin for pork storage. Food Science and Technology 2021, 42, e67420. [Google Scholar] [CrossRef]
- Palai, B.; Mohanty, S.; Nayak, S.K. Synergistic effect of polylactic acid (PLA) and Poly (butylene succinate-co-adipate)(PBSA) based sustainable, reactive, super toughened eco-composite blown films for flexible packaging applications. Polymer Testing 2020, 83, 106130. [Google Scholar] [CrossRef]
- Partovi, R.; Talebi, F.; Babaei, A.; Sharifzadeh, A. Antimicrobial Activity of Polylactic Acid Film Incorporated With Marjoram and Clove Essential Oils on Microbial and Chemical Properties of Minced Beef During Refrigerated Storage. International Journal of Enteric Pathogens 2020, 8, 25–31. [Google Scholar] [CrossRef]
- Partovi, R.; Talebi, F.; Babaei, A.; Sharifzadeh, A. Antimicrobial Activity of Polylactic Acid Film Incorporated With Marjoram and Clove Essential Oils on Microbial and Chemical Properties of Minced Beef During Refrigerated Storage. International Journal of Enteric Pathogens 2020, 8, 25–31. [Google Scholar] [CrossRef]
- Pirsa, S.; Sani, I.K.; Mirtalebi, S.S. Nano-biocomposite based color sensors: Investigation of structure, function, and applications in intelligent food packaging. Food Packaging and Shelf Life 2022, 31, 100789. [Google Scholar] [CrossRef]
- Popescu, P.A.; Palade, L.M.; Nicolae, I.C.; Popa, E.E.; Miteluț, A.C.; Drăghici, M.C.; Popa, M.E. Chitosan-Based Edible Coatings Containing Essential Oils to Preserve the Shelf Life and Postharvest Quality Parameters of Organic Strawberries and Apples during Cold Storage. Foods 2022, 11, 3317. [Google Scholar] [CrossRef] [PubMed]
- Porta, R.; Sabbah, M.; Di Pierro, P. Biopolymers as food packaging materials. International Journal of Molecular Sciences 2020, 21, 4942. [Google Scholar] [CrossRef] [PubMed]
- Priyanka, S.; Namasivayam, S.K. R.; Bharani, R.A.; John, A. Biocompatible green technology principles for the fabrication of food packaging material with noteworthy mechanical and antimicrobial properties A sustainable developmental goal towards the effective, safe food preservation strategy. Chemosphere 2023, 139240. [Google Scholar] [CrossRef]
- Radusin, T.; Torres-Giner, S.; Stupar, A.; Ristic, I.; Miletic, A.; Novakovic, A.; Lagaron, J.M. Preparation, characterization and antimicrobial properties of electrospun polylactide films containing Allium ursinum L. extract. Food Packaging and Shelf Life 2019, 21, 100357. [Google Scholar] [CrossRef]
- Ribeiro, A.M.; Estevinho, B.N.; Rocha, F. Preparation and incorporation of functional ingredients in edible films and coatings. Food and Bioprocess Technology 2021, 14, 209–231. [Google Scholar] [CrossRef]
- Rout, S.; Tambe, S.; Deshmukh, R.K.; Mali, S.; Cruz, J.; Srivastav, P.P.; de Oliveira, M.S. Recent trends in the application of essential oils: The next generation of food preservation and food packaging. Trends in Food Science & Technology 2022. [Google Scholar]
- Salimnejhad, Z.; Hassanzadazar, H.; Aminzare, M. Epinecidin-1 (an active marine antimicrobial peptide): Effects on the survival of inoculated Escherichia Coli O157: H7 And Staphylococcus aureus bacteria, antioxidant, and sensory attributes in raw milk. Food Science & Nutrition 2023. [Google Scholar]
- Sangeetha, G.; Vijayalakshmi, M. Role of smart sensors in minimizing food deficit by prediction of shelf-life in agricultural supply chain. Principles of internet of things (IoT) ecosystem: insight paradigm 2020, 153–175. [Google Scholar]
- Sedarat, Z.; Taylor-Robinson, A.W. Biofilm formation by pathogenic bacteria: applying a staphylococcus aureus model to appraise potential targets for therapeutic intervention. Pathogens 2022, 11, 388. [Google Scholar] [CrossRef] [PubMed]
- Sharma, S.; Barkauskaite, S.; Duffy, B.; Jaiswal, A.K.; Jaiswal, S. Characterization and antimicrobial activity of biodegradable active packaging enriched with clove and thyme essential oil for food packaging application. Foods 2020, 9, 1117. [Google Scholar] [CrossRef] [PubMed]
- Sharma, S.; Gupta, V.; Mudgal, D. Current trends, applications, and challenges of coatings on additive manufacturing based biopolymers: A state of art review. Polymer Composites 2022, 43, 6749–6781. [Google Scholar] [CrossRef]
- Shlush, E.; Davidovich-Pinhas, M. Bioplastics for food packaging. Trends in Food Science & Technology 2022, 125, 66–80. [Google Scholar]
- Silva, F.V. M. Pasteurization of Food and Beverages by High Pressure Processing (HPP) at Room Temperature: Inactivation of Staphylococcus aureus, Escherichia coli, Listeria monocytogenes, Salmonella, and Other Microbial Pathogens. Applied Sciences 2023, 13, 1193. [Google Scholar] [CrossRef]
- Silva, L.N.; Da Hora, G.C. A.; Soares, T.A.; Bojer, M.S.; Ingmer, H.; Macedo, A.J.; Trentin, D.D. S. Myricetin protects Galleria mellonella against Staphylococcus aureus infection and inhibits multiple virulence factors. Scientific Reports 2017, 7, 2823. [Google Scholar] [CrossRef]
- Srisa, A.; Harnkarnsujarit, N. Antifungal films from trans-cinnamaldehyde incorporated poly (lactic acid) and poly (butylene adipate-co-terephthalate) for bread packaging. Food Chemistry 2020, 333, 127537. [Google Scholar] [CrossRef]
- Stanley, J.; John, A.; Pušnik Črešnar, K.; Fras Zemljič, L.; Lambropoulou, D.A.; Bikiaris, D.N. Active Agents Incorporated in Polymeric Substrates to Enhance Antibacterial and Antioxidant Properties in Food Packaging Applications. Macromol 2022, 3, 1–27. [Google Scholar] [CrossRef]
- Stoleru, E.; Vasile, C.; Irimia, A.; Brebu, M. Towards a bioactive food packaging: Poly (lactic acid) surface functionalized by chitosan coating embedding clove and argan oils. Molecules 2021, 26, 4500. [Google Scholar] [CrossRef] [PubMed]
- Sundar, N.; Stanley, S.J.; Kumar, S.A.; Keerthana, P.; Kumar, G.A. Development of dual purpose, industrially important PLA–PEG based coated abrasives and packaging materials. Journal of Applied Polymer Science 2021, 138, 50495. [Google Scholar] [CrossRef]
- Suwanamornlert, P.; Kerddonfag, N.; Sane, A.; Chinsirikul, W.; Zhou, W.; Chonhenchob, V. Poly (lactic acid)/poly (butylene-succinate-co-adipate)(PLA/PBSA) blend films containing thymol as alternative to synthetic preservatives for active packaging of bread. Food Packaging and Shelf Life 2020, 25, 100515. [Google Scholar] [CrossRef]
- Tagrida, M.; Gulzar, S.; Nilsuwan, K.; Prodpran, T.; Zhang, B.; Benjakul, S. Polylactic acid film coated with electrospun gelatin/chitosan nanofibers containing betel leaf ethanolic extract: properties, bioactivities, and use for shelf-life extension of Tilapia slices. Molecules 2022, 27, 5877. [Google Scholar] [CrossRef] [PubMed]
- Taib, N.A. A. B.; Rahman, M.R.; Huda, D.; Kuok, K.K.; Hamdan, S.; Bakri, M.K. B.; Khan, A. A review on poly lactic acid (PLA) as a biodegradable polymer. Polymer Bulletin 2023, 80, 1179–1213. [Google Scholar] [CrossRef]
- Thakur, N.; Raposo, A. Development and application of fruit and vegetable based green films with natural bio-actives in meat and dairy products: A review. Journal of the Science of Food and Agriculture 2023. [Google Scholar] [CrossRef] [PubMed]
- Wang, D.; Sun, Z.; Sun, J.; Liu, F.; Du, L.; Wang, D. Preparation and characterization of polylactic acid nanofiber films loading Perilla essential oil for antibacterial packaging of chilled chicken. International Journal of Biological Macromolecules 2021, 192, 379–388. [Google Scholar] [CrossRef] [PubMed]
- Wang, J.; Zhao, F.; Huang, J.; Li, Q.; Yang, Q.; Ju, J. Application of essential oils as slow-release antimicrobial agents in food preservation: Preparation strategies, release mechanisms and application cases. Critical Reviews in Food Science and Nutrition 2023, 1–26. [Google Scholar] [CrossRef]
- Almasi, H.; Jahanbakhsh Oskouie, M.; Saleh, A. A review on techniques utilized for design of controlled release food active packaging. Critical reviews in food science and nutrition 2021, 61, 2601–2621. [Google Scholar] [CrossRef] [PubMed]
- Khuntia, A.; Kumar, R.; Premjit, Y.; Mitra, J. Release behavior of vitamin C nanoliposomes from starch–vitamin C active packaging films. Journal of Food Process Engineering 2022, 45, e14075. [Google Scholar] [CrossRef]
- Kuai, L.; Liu, F.; Chiou, B.S.; Avena-Bustillos, R.J.; McHugh, T.H.; Zhong, F. Controlled release of antioxidants from active food packaging: A review. Food Hydrocolloids 2021, 120, 106992. [Google Scholar] [CrossRef]
- Westlake, J.R.; Tran, M.W.; Jiang, Y.; Zhang, X.; Burrows, A.D.; Xie, M. Biodegradable biopolymers for active packaging: demand, development and directions. Sustainable Food Technology 2023, 1, 50–72. [Google Scholar] [CrossRef]
- Wu, W.; Liu, L.; Goksen, G.; Demir, D.; Shao, P. Multidimensional (0D-3D) nanofillers: Fascinating materials in the field of bio-based food active packaging. Food Research International 2022, 157, 111446. [Google Scholar] [CrossRef] [PubMed]
- Xue, W.; Zhu, J.; Sun, P.; Yang, F.; Wu, H.; Li, W. Permeability of biodegradable film comprising biopolymers derived from marine origin for food packaging application: A review. Trends in Food Science & Technology 2023. [Google Scholar]
- Zeid, A.; Karabagias, I.K.; Nassif, M.; Kontominas, M.G. Preparation and evaluation of antioxidant packaging films made of polylactic acid containing thyme, rosemary, and oregano essential oils. Journal of food processing and preservation 2019, 43, e14102. [Google Scholar] [CrossRef]
- Zeng, L.; Jin, S.; Fu, Y.Q.; Chen, L.S.; Yin, J.F.; Xu, Y.Q. A targeted and untargeted metabolomics analysis of'Oriental Beauty'oolong tea during processing. Beverage Plant Research 2022, 2, 1–10. [Google Scholar] [CrossRef]
- Zhang, W.; Zhao, J.; Ma, Y.; Li, J.; Chen, X. The effective components of herbal medicines used for prevention and control of fish diseases. Fish & shellfish immunology 2022, 126, 73–83. [Google Scholar]
- Zhang, X.; Li, Y.; Guo, M.; Jin, T.Z.; Arabi, S.A.; He, Q.; Liu, D. Antimicrobial and UV blocking properties of composite chitosan films with curcumin grafted cellulose nanofiber. Food Hydrocolloids 2021, 112, 106337. [Google Scholar] [CrossRef]
- Zhou, X.; Yang, R.; Wang, B.; Chen, K. Development and characterization of bilayer films based on pea starch/polylactic acid and use in the cherry tomatoes packaging. Carbohydrate Polymers 2019, 222, 114912. [Google Scholar] [CrossRef] [PubMed]
- Zhou, Y.; Chen, X.; Chen, T.; Chen, X. A review of the antibacterial activity and mechanisms of plant polysaccharides. Trends in Food Science & Technology 2022, 123, 264–280. [Google Scholar]






| Plant | Active components |
| Jamun | β-humulen, α-guaiene, Caryophyllene, α-humulene, β-elemene |
| Propolis | dihydrochrysin, pinostrobin, caryophyllene and chrysin |
| Green tea | epigallo-catechin gallate |
| Clove | eugenol, eugenyl acetate and caryophyllene |
| Turmeric | α-turmerone, β-turmerone and ar-turmerone |
| Cinnamon | cinnamaldehyde, camphor, cinnamyl-acetate, caryophyllene, trans α-bergamotene, caryophillene oxide, linalool, geraniol, bornyl acetate, eugenol , γ-elemene, α-copaene, guaiol, and α-cubebene |
| Lemon | limonene, p-mentha-3,8-diene, β-pinene, γ-terpinene, myrcene, sabinene, myrcene, and geranial |
| Cymbopogon | myrcene, limonene, citral, geraniol, citronellol, geranyl acetate, neral, and nerol |
| Thymol | p-cymene, γ-terpinene and thymol |
| Eucalyptus | 1,8-cineol and α-pinene |
| Oregano | rosmarinic acid, linalool, thymol, carvacrol, tannins, flavonoids, triterpenes, phenol carvacrol, and thymol. |
| Syzygium aromaticum | eugenyl acetate, eugenol, and β-caryophyllene |
| PLA/Active agent composition (%) | Active agent | Tensile srength (MPa) | Elongation at breaks (%) | Referencee | ||
|---|---|---|---|---|---|---|
| a | b | a | b | |||
| 98/2 | green tea extract | 12.52 | 10.29 | 260.11 | 121.95 | Andrade et al., 2023 |
| 95/5 | carvacrol | 26.8 | 16.4 | 267.3 | 194.9 | Klinmalai et al.,2021 |
| 97/3 | clove essential oil | 43.30 | 11.8 | 2.60 | 30.7 | Lu et al., 2021 |
| 98/2 | mango peel exctract | 57.77 | 46.48 | 6.77 | 14.31 | Cheng et al., 2021 |
| 99/1 | thyme essential oil | 2.90 | 3.90 | 11.33 | 23.19 | Maroufi et al., 2021 |
| 95/5 | mediterranean propolis extract | 36.80 | 26.2 | 2.9 | 3.0 | Ardjoum et al., 2021 |
| 91/9 | thyme essential oil | 64.16 | 49.81 | 3.08 | 175.99 | Suwanamornlert et al., 2020 |
| 95/5 | thymol | 29.6 | 4.02 | 176.4 | 76.61 | Lukic et al., 2020 |
| 98/2 | rice straw exctract | 34 | 34 | 6 | 3.4 | Freitas et al., 2020 |
| 99.5/0.5 | pomegranate peel exctract | 88.7 | 67.92 | 47.3 | 69.04 | Dai et al., 2022 |
| Film composition | WVTR (g/m2/s x 10-4) | Effect on film properties | Reference | |
|---|---|---|---|---|
| a | b | |||
| PLA-Cinnamon essential oil | 0.345 | 0.793 |
|
Aguilar et al., 2023 |
| PLA- Betel leaf ethanolic extract | 0.410 | 0.30 |
|
Tagrida et al., 2022 |
| PLA/PBAT-Pepermint essential oil | 0.916 | 1.036 |
|
Gui et al., 2022 |
| PLA-Rosemary essential oil | 1.70 | 1.58 |
|
Fiore et al., 2021 |
| PLA-Carvacrol essential oil | 0.045 | 0.043 |
|
Laorenza et al., 2021 |
| PLA-PEG | 6.28 | 6.44 |
|
Sundar et al., 2021 |
| PLA/PBSA | 0.175 | 0.129 |
|
Palai et al., 2020 |
| PLA/PBAT-Trans-cinnamaldehyde | 0.154 | 0.169 |
|
Srisa et al., 2020 |
| PLA-Pea Starch | 0.22 | 0.27 |
|
Zhou et al., 2019 |
| PLA-Chitosan | 3.75 | 0.085 |
|
Mohd aris at al., 2019 |
| PLA/PHB-Cinnamaldehyde | 0.26 | 0.69 |
|
Ma et al., 2018 |
| PLA-Oregano Essential Oil | 0.112 | 0.135 |
|
Liu et al., 2016. |
| Polymers | Inhibitory effect | Reference |
| PLA- pink pepper essential oil | Pink pepper essential oil contains myrcene, which has antimicrobial action against S. aureus and L. monocytogenes, resulting in an inhibitory effect on day 21 of storage for L. monocytogenes and S. aureus were 30 and 62%, respectively. | Fontes et al., 2023 |
| PLA-d-Limonene essential oil | Regardless of irradiation source or d-limonene loading, PLA/limonene films demonstrated 99.99% efficiency against Escherichia coli. | Serna et al., 2023 |
| PLA-Polyphenols quarcetin | The antibacterial level of reducing bacterial colonies against Escherichia coli films based on PLA increased to 87.8% with the addition of the polyphenol quercetin. | Mao et al., 2022 |
| PLA-Ginger Essential Oil | The bacterial growth of the PLA/Ginger Essential Oil composite film was gradually stopped because of the presence of α-zingiberene and β-sesquiphellandrene. | Mohan et al., 2022 |
| PLA-Carvacrol essential oil | Carvacrol-containing films inhibited the growth of Rhizopus sp and Penicillium sp. | Klinmalai et al., 2021 |
| PLA-Argan essential oil | The addition of argan essential oil was able to reduce the bacterial colonies of E. coli (86.5%), L. monocytogenes (72.2%) and S. Typhimurium (81.9%). | Stoleru et al., 2021 |
| PLA-Persicaria hydropiper extract | The antibacterial activity of the ethanol extract of Persicaria hydropiper was able to reduce the growth of S. aureus (12.5%) but was unable to reduce the growth of E. coli and S. Typhimurium. | Aziman et al., 2021 |
| PLA-Oregano essential oil | The growth inhibition of S. Typhimurium, E. coli, and L. monocytogenes was up to 99%, after the addition of oregano oil stopped the growth of pathogenic bacteria in vitro. | Pabo et al., 2021 |
| PLA-Thyme essential oil | E. coli growth was slightly inhibited by thyme oil film (2.76%). | Sharma et al., 2020 |
| PLA- Allium ursinum extract | Antimicrobial activity of Allium ursinum extract reduced colony growth of S. aureus (53%) and E. coli (100%) | Radusin et al., 2019 |
| Polymers | Methodology | Activity | References |
| PLA-Lemon extract | Lipid Oxidation Assays of almond including: Thiobarbituric acid-reactive substances (TBARS), Fat extraction, Peroxide value, p-Anidisine value |
|
Andrade et al., 2023 |
| PLA-Olive Pomace Extract | Physicochemical parameters (hardness, weight loss, and color) were evaluated for 12 days of storage at 4 °C. |
|
Madureira et al., 2023 |
| PLA- Lippia citriodora essential oil | The Quality Index Method (QIM) was used to perform sensory analysis on the rainbow trout fillet skin appearance (shiny to dull), the color of the fillets (pink to dark pink), the odor (freshness, seaweed, sour and rancid), and the texture (firm, elastic, soft, and very soft) |
|
Hojatoleslami et al., 2022 |
| PLA-Perilla essential oil | Kjeldahl distillation was used to determine the TVB-N content of chicken breast fillets. |
|
Wang et al., 2021 |
| PLA-Marjoram essential oil | The total volatile base nitrogen (TVB-N) content of meat samples was determined using the AOAC (Association of Official Analytical Chemists) method. |
|
Partovi et al., 2020 |
| PLA-Oregano essential oil | TVC was calculated to track when minced fish began to deteriorate microbiologically (TVC > 7 log cfu/g). Thiobarbituric acid (TBA) based on Malondialdehyde (MDA) value and Sensory evaluation (acceptability test) was performed using hedonic scale point with 9 (most liked) and 1 (least liked) for minced fish. |
|
Zeid et al., 2019 |
| PLA-Green tea extract | smoked salmon tested based on fat extraction to examine peroxide value, p-Anidisine value and TBARS. |
|
Martins et al., 2018 |
Disclaimer/Publisher’s Note: The statements, opinions and data contained in all publications are solely those of the individual author(s) and contributor(s) and not of MDPI and/or the editor(s). MDPI and/or the editor(s) disclaim responsibility for any injury to people or property resulting from any ideas, methods, instructions or products referred to in the content. |
© 2023 by the authors. Licensee MDPI, Basel, Switzerland. This article is an open access article distributed under the terms and conditions of the Creative Commons Attribution (CC BY) license (http://creativecommons.org/licenses/by/4.0/).
