Submitted:
22 August 2023
Posted:
24 August 2023
You are already at the latest version
Abstract
Keywords:
MSC: 62M10; 62H11
1. Introduction
- RQ1:
- How to integrate GSTARIMA model with heteroskedastic errors using Kriging method?
- RQ2:
- How to forecast climate phenomena using the integration of GSTARIMA and Kriging models through a data analysis life cycle approach?
2. Materials and Methods
2.1. Theoritical Background
2.1.1. The Generalized Space Time Autoregressive Integrated Moving Average (GSTARIMA)Model
- : the value of the observation at time ,
- : the value of the observation at time ,
- : a parameter that indicates the influence of the value of on the value of
- : the value of error.
- : a vector of variables of size at time ,
- : vector of variables of size at time
- : spatial order in the th autoregressive,
- : spatial order of the th moving average,
- : autoregressive and space time parameters at time order and spatial order of size in the form of diagonal matrix ,
- : MA parameters at time order and spatial order of size in the form of diagonal matrix
- : weight matrix of size at spatial order containing and ,
- : error vector of size at time , assuming
2.1.2. Autoregressive Conditional Heteroscedasticity (ARCH) Model
- : the conditional variance at time
- : the intercept or constant error,
- : ARCH model parameters,
- dan .
2.1.3. Kriging Method
- : semivariogram value at distance ,
- : observation value at location
- : observation value at location
- : many pairs of data that have distance ,
- : distance between 2 locations.
- : distance between sample locations,
- : sill value,
- : range.
- : Kriging estimator at unobserved location ,
- : the ith data location adjacent to the unsampled location ,
- : expectation value of ,
- : expectation value of
- : many sample data used for estimation,
- : weight value at location .
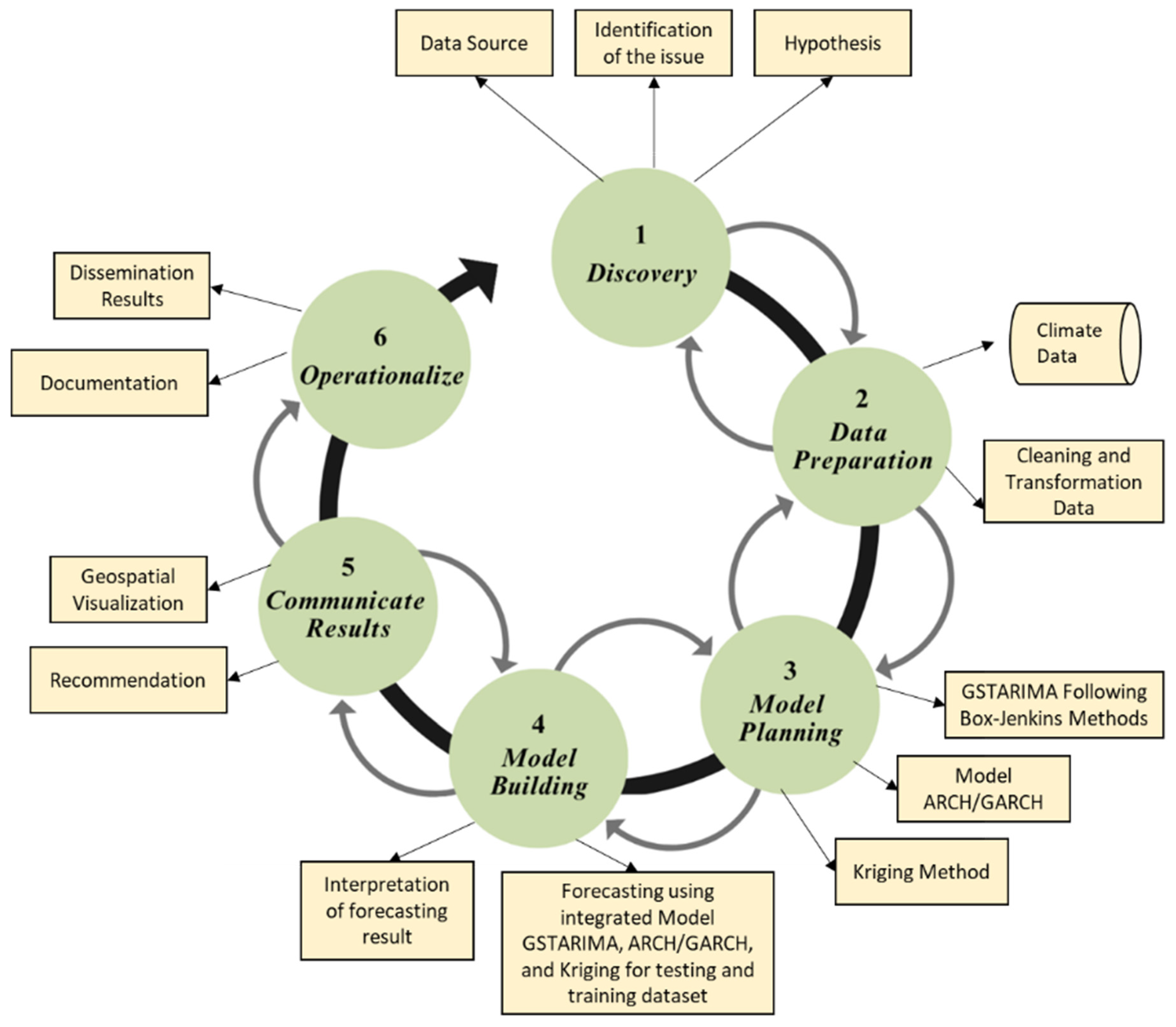
2.1.4. Data Analytics Life Cycle
- Discovery -> At this stage, researchers must study, search and investigate facts, identify problems, and develop context and understanding of the data sources needed to support research.
- Data Preparation -> Next, data is cleaned to identify missing values or noisy data. The results of data cleaning are transformed by aggregating daily data into monthly or according to the needs of the analysis. In this case, pre-processing data is obtained and ready for processing and analysis.
- Model Planning -> At this stage, the model planning that will be used for analysis is carried out.
- Model Building -> Researchers divide the results of data preparation into in-sample data (training) and out-sample data (testing) to do forecasting.
- Communicate Results -> Researchers present forecasting results using visualizations in the form of time series plots, choropleth maps, diagrams, and others.
- Operationalize -> The final stage is operationalized, and researchers provide final reports, recommendations, scripts, and technical documents. In addition, researchers can also apply the Model to the appropriate environment.
2.2. Collected Article
- The publication type selected is article research and conference paper.
- Written in English
- The range of article publications is 2000-2023.
- The title, abstract, or keywords contain the words presented in Table 2.
- (a)
- Duplicate selection aims to remove duplicate articles found. Duplication can be found in databases or literature sources with almost the same or similar structure. Duplication selection stage can be conducted with special software such as Jabref and Mendeley reference managers to compare titles, abstracts, and content.
- (b)
- The relevance of the title and abstract is selected by assessing and ensuring that it matches the topic criteria. Titles and abstracts of selected articles are read in their entirety and irrelevant ones are excluded at this stage.
- (c)
- The full selection aims to determine whether the discussion and content in the article are relevant to the topic. All articles are accessed and read manually to ensure their appropriateness. Articles that fail to meet the established criteria or do not pertain to the subject matter under investigation are hereby excluded from the subsequent phases of the process.
3. Results
3.1. Results of Literature Search and Dataset Analysis
- (a)
- At the initial stage, duplicate selection is conducted to identify 161 articles as duplicates and removed from the study.
- (b)
- The selection stage is based on the relevance of the title and abstract, where 35 articles are selected as relevant and considered for further research.
- (c)
- In the full paper accessibility selection stage, a total of 60 articles can be accessed and downloaded for further selection.
- (d)
- In the full paper relevance selection stage, the entire contents of the 18 articles are read and analyzed to determine their relevance. Relevant papers were also added from another method with citation search, resulting in 32 relevant articles. So that a total of 48 review articles are obtained that are relevant to the topic discussed.
4. Discussion
4.1. GAP Analysis
4.2. The Framework for model integration for climate forecast
4.2.1. The Integration of GSTARIMA Model with Heteroskedastic error and Kriging Method for forecasting
4.2.2. Data Analytics Life Cycle for Climate Forecasting
5. Conclusions
Author Contributions
Funding
Data Availability Statement
Acknowledgments
Conflicts of Interest
References
- Werndl, C. On Defining Climate and Climate Change. In Proceedings of the British Journal for the Philosophy of Science; Oxford University Press, July 1 2016; Vol. 67, pp. 337–364.
- Nunes, L.J.R. Analysis of the Temporal Evolution of Climate Variables Such as Air Temperature and Precipitation at a Local Level: Impacts on the Definition of Strategies for Adaptation to Climate Change. Climate 2022, 10. [Google Scholar] [CrossRef]
- Pörtner, H.O.; Roberts, D.C.; Adams, H.; Adler, C.; Aldunce, P.; Ali, E.; Ibrahim, Z.Z. Climate Change 2022: Impacts, Adaptation and Vulnerability; IPCC: Switzerland, 2022. [Google Scholar]
- Alfarizi, M. Yuniarty Literature Review of Climate Change and Indonesia’s SDGs Strategic Issues in a Multidisciplinary Perspective. In Proceedings of the IOP Conference Series: Earth and Environmental Science; Institute of Physics, 2022; Vol. 1105. [CrossRef]
- Kelman, I. Linking Disaster Risk Reduction, Climate Change, and the Sustainable Development Goals. Disaster Prev Manag 2017, 26, 254–258. [Google Scholar] [CrossRef]
- Nerini, F.; Francesco; Sovacool; Benjamin; Hughes; Cozzi Connecting Climate Action with Other Sustainable Development Goals. Nat Sustain 2019, 2. [CrossRef]
- Sipayung, S.B.; Nurlatifah, A.; Siswanto, B.; Slamet, L.S. Analysis of Climate Change Impact on Rainfall Pattern of Sambas District, West Kalimantan. In Proceedings of the IOP Conference Series: Earth and Environmental Science; Institute of Physics Publishing, May 16 2018; Vol. 149. [CrossRef]
- Medeiros, E.S. de; Lima, R.R. de; Santos, C.A.C. dos Spatiotemporal Kriging for Days without Rainfall in a Region of Northeastern Brazil. Climate 2023, 11. [Google Scholar] [CrossRef]
- Borovkova, S.A.; Lopuhaä, H.P.; Nurani, B. Generalized STAR Model with Experimental Weights. In Proceedings of the Proceedings of the 17th International Workshop on Statistical Modelling; 2002; pp. 139–147. [Google Scholar]
- Di Giacinto, V. A Generalized Space-Time ARMA Model with an Application to Regional Unemployment Analysis in Italy. Int Reg Sci Rev 2006, 29, 159–198. [Google Scholar] [CrossRef]
- Min, X.; Hu, J.; Zhang, Z. Urban Traffic Network Modeling and Short-Term Traffic Flow Forecasting Based on GSTARIMA Model. 13th International IEEE Annual Conference on Intelligent Transportation Systems 2010, 1535–1540. [Google Scholar] [CrossRef]
- Nainggolan, N.; Ruchjana, B.N.; Darwis, S.; Siregar, R.E. GSTAR Models with ARCH Errors and The Simulation. Third International Conference on Mathematics and Natural Sciences 2010, 1075–1084. [Google Scholar]
- Bonar, H.; Ruchjana, B.N.; Darmawan, G. Development of Generalized Space Time Autoregressive Integrated with ARCH Error (GSTARI – ARCH) Model Based on Consumer Price Index Phenomenon at Several Cities in North Sumatera Province. In Proceedings of the AIP Conference Proceedings; 2017; p. 20009. [Google Scholar] [CrossRef]
- Elfiyan, I.; Ruchjana, B.N.; Bachrudin, A. GSTARI Model Approach By Involving Exogenous Variables To Predict Active Family Planning Participants. Proceedings of the Unpad Statistics National Seminar 2015, 5, 410–423. [Google Scholar]
- Ditago, A.P.; Suhartono, S. Simulation Study of Parameter Estimation Two-Level GSTARX-GLS Model. IPTEK Journal of Proceedings Series 2016. [Google Scholar] [CrossRef]
- Monika, P.; Ruchjana, B.N.; Abdullah, A.S. GSTARI-X-ARCH Model with Data Mining Approach for Forecasting Climate in West Java. Computation 2022, 10, 204. [Google Scholar] [CrossRef]
- Dhaher, G.; Shexo, A. Using Kriging Technique to Interpolate and Forecasting Temperatures Spatio-Temporal Data. European Journal of Pure and Applied Mathematics 2023, 16, 373–385. [Google Scholar] [CrossRef]
- Dai, H.; Huang, G.; Wang, J.; Zeng, H.; Zhou, F. Spatio-Temporal Characteristics of PM2.5 Concentrations in China Based on Multiple Sources of Data and LUR-GBM during 2016–2021. Int J Environ Res Public Health 2022, 19, 6292. [Google Scholar] [CrossRef] [PubMed]
- Abdullah, A.S.; Matoha, S.; Lubis, D.A.; Falah, A.N.; Jaya, I.G.N.M.; Hermawan, E.; Ruchjana, B.N. Implementation of Generalized Space Time Autoregressive (GSTAR)-Kriging Model for Predicting Rainfall Data at Unobserved Locations in West Java. Applied Mathematics and Information Sciences 2018, 12, 607–615. [Google Scholar] [CrossRef]
- Pfeifer, P.E.; Deutsch, S.J. A STARIMA Model-Building Procedure with Application to Description and Regional Forecasting. Transactions, Institute of British Geographers 1980, 5, 330–349. [Google Scholar] [CrossRef]
- Pfeifer, P.E.; Deutsch, S.J. A Three-Stage Iterative Procedure for Space-Time Modeling A Three-Stage Iterative Procedure for Space-Time Modeling Space-Time Modeling STARIMA STAR STMA Time Series Modeling Three-Stage Model Building Procedure. Technometrics 1980, 22, 35–47. [Google Scholar] [CrossRef]
- Engle, R.F. Autoregressive Conditional Heteroscedasticity with Estimates of the Variance of United Kingdom Inflation. Econometrica 1982, 50, 987. [Google Scholar] [CrossRef]
- Montero, J.-M.; Fernandez-Aviles, G.; Mateu, J. Spatial and Spatio-Temporal Geostatistical Modeling and Kriging; First Edition.; John Wiley & Sons, Ltd. 2015. [Google Scholar]
- Dietrich, D.; Heller, B.; Yang, B. Data Science & Big Data Analytics; John Wiley & Sons, Inc., 2015; ISBN 978-1-118-87613-8. [Google Scholar] [CrossRef]
- Matthew J Page; Joanne E McKenzie; Patrick M Bossuyt; Isabelle Boutron; Tammy C Hoffmann; Cynthia D Mulrow The PRISMA 2020 Statement: An Updated Guideline for Reporting Systematic Reviews. [CrossRef]
- Osayande, I.; Ogunyemi, O.; Gwacham-Anisiobi, U.; Olaniran, A.; Yaya, S.; Banke-Thomas, A. Prevalence, Indications, and Complications of Caesarean Section in Health Facilities across Nigeria: A Systematic Review and Meta-Analysis. Reprod Health 2023, 20. [Google Scholar] [CrossRef]
- Saboyá Acosta, L.P.; Urbina-Cardona, J.N. Current State of Knowledge of Páramo Amphibians in Colombia: Spatio Temporal Trends and Information Gaps to Be Strengthened for Effective Conservation. Trop Conserv Sci 2023, 16. [Google Scholar] [CrossRef]
- Sukono; Juahir, H.; Ibrahim, R.A.; Saputra, M.P.A.; Hidayat, Y.; Prihanto, I.G. Application of Compound Poisson Process in Pricing Catastrophe Bonds: A Systematic Literature Review. Mathematics 2022, 10. [Google Scholar] [CrossRef]
- Ibrahim, R.A.; Sukono; Napitupulu, H.; Ibrahim, R.I. How to Price Catastrophe Bonds for Sustainable Earthquake Funding? A Systematic Review of the Pricing Framework. Sustainability (Switzerland) 2023, 15. [CrossRef]
- Firdaniza, F.; Ruchjana, B.N.; Chaerani, D.; Radianti, J. Information Diffusion Model in Twitter: A Systematic Literature Review. Information (Switzerland) 2022, 13. [Google Scholar] [CrossRef]
- Gil, M.; Wróbel, K.; Montewka, J.; Goerlandt, F. A Bibliometric Analysis and Systematic Review of Shipboard Decision Support Systems for Accident Prevention. Saf Sci 2020, 128. [Google Scholar] [CrossRef]
- Li, J.; Jiang, Y. The Research Trend of Big Data in Education and the Impact of Teacher Psychology on Educational Development During COVID-19: A Systematic Review and Future Perspective. Front Psychol 2021, 12. [Google Scholar] [CrossRef]
- Bravo-Toledo, L.; Barreto-Pio, C.; López-Herrera, J.; Milla-Figueroa, C.; Pilco-Nuñez, A.; Virú-Vásquez, P. Global Research Trends in Emergy and Wastewater Treatment: A Bibliometric Analysis. Environmental Research, Engineering and Management 2023, 79, 16–36. [Google Scholar] [CrossRef]
- Tian, H.; Chen, J. A Bibliometric Analysis on Global EHealth. Digit Health 2022, 8. [Google Scholar] [CrossRef] [PubMed]
- Mohamed, B.; Marzouk, M. Bibliometric Analysis and Visualisation of Heritage Buildings Preservation. Herit Sci 2023, 11. [Google Scholar] [CrossRef]
- Kumar, R.R.; Sarkar, K.A.; Dhakre, D.S.; Bhattacharya, D. A Hybrid Space–Time Modelling Approach for Forecasting Monthly Temperature. Environmental Modeling & Assessment 2022, 28, 317–330. [Google Scholar] [CrossRef]
- Mukhaiyar, U.; Ramadhani, S. The Generalized STAR Modeling with Heteroscedastic Effects. CAUCHY: Jurnal Matematika Murni dan Aplikasi 2022, 7, 158–172. [Google Scholar] [CrossRef]
- Permatasari, N.P.; Chotimah, H.; Permana, P.; Tarigan, W.S.; Toharudin, T.; Ruchjana, B.N. Application of GSTARI (1, 1, 1) Model for Forecasting the Consumer Price Index (CPI) in Three Cities in Central Java. Jurnal Teori dan Aplikasi Matematika 2022, 6, 134–143. [Google Scholar] [CrossRef]
- Kuo, P.-F.; Huang, T.-E.; Putra, I.G.B. Comparing Kriging Estimators Using Weather Station Data and Local Greenhouse Sensors. Sensors 2021, 21, 1853. [Google Scholar] [CrossRef]
- Iriany, A.; Rosyida, D.; Arifin, A. A Comparison of GSTAR-SUR Models and a Hybrid GSTAR-SUR/Neural Network Model on Residuals of Precipitation Forecasting. Commun Stat Simul Comput 2021, 50, 2782–2792. [Google Scholar] [CrossRef]
- Prastuti, M.; Aridinanti, L.; Dwiningtyas, W.P. Spatio-Temporal Models with Intervention Effect for Modelling the Impact of Covid-19 on the Tourism Sector in Indonesia. J Phys Conf Ser 2021, 1821, 12044. [Google Scholar] [CrossRef]
- Alawiyah, M.; Kusuma, D.A.; Ruchjana, B.N. Application of Generalized Space Time Autoregressive Integrated (GSTARI) Model in the Phenomenon of Covid-19. J Phys Conf Ser 2021, 1722, 12035. [Google Scholar] [CrossRef]
- Iriany, A.; Aini, N.N.; Sulistyono, A.D. Spatio Temporal Modelling for Government Policy the COVID-19 Pandemic in East Java. CAUCHY 2021, 6, 218–226. [Google Scholar] [CrossRef]
- Yundari, Y.; Rizki, S.W. Invertibility of Generalized Space-Time Autoregressive Model with Random Weight. CAUCHY 2021, 6, 246–259. [Google Scholar] [CrossRef]
- Alawiyah, M.; Kusuma, D.A.; Ruchjana, B.N. GSTARI-ARCH Model and Application on Positive Confirmed Data for COVID-19 in West Java. Media Statistika 2021, 14, 146–157. [Google Scholar] [CrossRef]
- Primageza, H.; Vinarti, R.A.; Tyasnurita, R.; Riksakomara, E.; Muklason, A. Comparison of NNs-ARIMAX and NNs-GSTARIMAX on Rice Price Forecasting in Indonesia. In Proceedings of the 2021 International Conference on Advanced Computer Science and Information Systems (ICACSIS); 2021; pp. 1–8. [Google Scholar] [CrossRef]
- Zhang, R.; Yang, S.; Wang, Y.; Wang, S.; Gao, Z.; Luo, C. Three-Dimensional Regional Oceanic Element Field Reconstruction with Multiple Underwater Gliders in the Northern South China Sea. Applied Ocean Research 2020, 105, 102405. [Google Scholar] [CrossRef]
- Su, H.; Shen, W.; Wang, J.; Ali, A.; Li, M. Machine Learning and Geostatistical Approaches for Estimating Aboveground Biomass in Chinese Subtropical Forests. For Ecosyst 2020, 7, 64. [Google Scholar] [CrossRef]
- Iriany, A.; Rosyida, D.; Sulistyono, A.D.; Ruchjana, B.N. Precipitation Forecasting Using Neural Network Model Approach. In Proceedings of the IOP Conference Series: Earth and Environmental Science; Institute of Physics Publishing, 2020; Vol. 458. [CrossRef]
- Sulistyono, A.D.; Hartawati; Iriany, A.; Suryawardhani, N.W.; Iriany, A. Rainfall Forecasting in Agricultural Areas Using GSTAR-SUR Model. In Proceedings of the IOP Conference Series: Earth and Environmental Science; Institute of Physics Publishing, 2020; Vol. 458. [CrossRef]
- Akbar, M.S.; Setiawan; Suhartono; Ruchjana, B.N.; Prastyo, D.D.; Muhaimin, A.; Setyowati, E. A Generalized Space-Time Autoregressive Moving Average (GSTARMA) Model for Forecasting Air Pollutant in Surabaya. J Phys Conf Ser 2020, 1490, 12022. [Google Scholar] [CrossRef]
- Pramoedyo, H.; Ashari, A.; Fadliana, A. Application of GSTAR Kriging Model in Forecasting and Mapping Coffee Berry Borer Attack in Probolinggo District. J Phys Conf Ser 2020, 1563, 12005. [Google Scholar] [CrossRef]
- Ashari, A.; Efendi, A.; Pramoedyo, H. GSTARX-SUR Modeling Using Inverse Distance Weighted Matrix and Queen Contiguity Weighted Matrix for Forecasting Cocoa Black Pod Attack in Trenggalek. Conference: Proceedings of the 13th International Interdisciplinary Studies Seminar 2020. [CrossRef]
- Pramoedyo, H.; Ashari, A.; Fadliana, A. Forecasting and Mapping Coffee Borer Beetle Attacks Using GSTAR-SUR Kriging and GSTARX-SUR Kriging Models. ComTech: Computer, Mathematics and Engineering Applications 2020, 11, 65–73. [Google Scholar] [CrossRef]
- Ji, S.; Dong, J.; Wang, Y.; Liu, Y. Research on CPI Prediction Based on Space-Time Model. Proceedings - 2019 6th International Conference on Dependable Systems and Their Applications, DSA 2019 2020. [CrossRef]
- Sjahid, M.; Akbar; Setiawan; Suhartono; Ruchjana, B.N.; Prastyo, D.D. Prediction of PM10 Pollutant in Surabaya Using Generalized Space-Time Autoregressive Moving Average. Investigacion Operacional 2020, 41, 990–998. [Google Scholar]
- Hølleland, S.; Karlsen, H.A. A Stationary Spatio-Temporal GARCH Model. J Time Ser Anal 2019, 41, 177–209. [Google Scholar] [CrossRef]
- Venetsanou, P.; Anagnostopoulou, C.; Loukas, A.; Lazoglou, G.; Voudouris, P. Minimizing the Uncertainties of RCMs Climate Data by Using Spatio-Temporal Geostatistical Modeling. Earth Sci Inform 2018, 12, 183–196. [Google Scholar] [CrossRef]
- Novianto, M.A.; Suhartono; Prastyo, D.D.; Suharsono, A.; Setiawan GSTARIX Model for Forecasting Spatio-Temporal Data with Trend, Seasonal and Intervention. J Phys Conf Ser 2018, 1097, 12076. [CrossRef]
- Akbar, M.S.; Setiawan; Suhartono; Ruchjana, B.N.; Riyadi, M.A.A. GSTAR-SUR Modeling With Calendar Variations And Intervention To Forecast Outflow Of Currencies In Java Indonesia. J Phys Conf Ser 2018, 974, 12060. [Google Scholar] [CrossRef]
- Jamilatuzzahro; Caraka, R.E.; Herliansyah, R.; Asmawati, S.; Sari, D.M.; Pardamean, B. Generalized Space Time Autoregressive of Chili Prices. In Proceedings of the 2018 International Conference on Information Management and Technology (ICIMTech); 2018; pp. 1–9. [CrossRef]
- Yundari, Y.; Pasaribu, U.S.; Mukhaiyar, U. Error Assumptions on Generalized STAR Model. Journal of Mathematical and Fundamental Sciences 2017, 49, 136–155. [Google Scholar] [CrossRef]
- Nainggolan, N.; Titaley, J. Development of Generalized Space Time Autoregressive (GSTAR) Model. In Proceedings of the AIP Conference Proceedings; 2017; p. 20034. [Google Scholar]
- Nisak, S.C. Seemingly Unrelated Regression Approach for GSTARIMA Model to Forecast Rain Fall Data in Malang Southern Region Districts. CAUCHY 2016, 4, 57–64. [Google Scholar] [CrossRef]
- Setiawan, S.; Prastuti, M. S-GSTAR-SUR Model for Seasonal Spatio Temporal Data Forecasting. Malaysian Journal of Mathematical Sciences 2016, 10, 53–65. [Google Scholar]
- Suhartono; Wahyuningrum, S.R.; Setiawan; Akbar, M.S. GSTARX-GLS Model for Spatio-Temporal Data Forecasting. Malaysian Journal of Mathematical Sciences 2016, 10, 91–103. [Google Scholar]
- Mukhaiyar, U. The Goodness of Generalized STAR in Spatial Dependency Observations Modeling. In Proceedings of the AIP Conference Proceedings; 2015; p. 20008. [Google Scholar] [CrossRef]
- Setiawan, A.; Aidi, M.N.; Sumertajaya, I.M. Modelling of Forecasting Monthly Inflation By Using Varima and Gstarima Models. Forum Statistika Dan Komputasi 2015, 20. [Google Scholar]
- Shu-qin, S.; Qi-wen, C.; Yan-min, Y.; Hua-jun, T.; Peng, Y.; Wen-bin, W.; Heng-zhou, X.; Jia, L.I.U.; Zheng-guo, L. Influence of Climate and Socio-Economic Factors on the Spatio-Temporal Variability of Soil Organic Matter: A Case Study of Central Heilongjiang Province, China. J Integr Agric 2014, 13, 1486–1500. [Google Scholar] [CrossRef]




| Damage Category | Number of units |
|---|---|
| Destroyed | 607 |
| Heavily Damaged | 13.776 |
| Light Damage | 50.699 |
| Moderate Damage | 22.167 |
| Threatened | 27.459 |
| Submerged/Buried | 828.452 |
| Total | 943.160 |
| Codes | Keywords |
|---|---|
| A | ("Spatio Temporal" OR "GSTAR" OR "GSTARIMA" OR "Generalized Space Time Autoregressive") |
| B | (“Heteroscedasticity” OR “ARCH” OR “GARCH” OR “Seemingly Unrelated Regression” OR “SUR” OR “Kriging Method”) |
| C | (“Data Analytics Life Cycle” OR “Data Mining” OR “Big Data Approach” OR “Climate Change” OR “Extreme Rainfall” OR “Weather” OR “Temperature”) |
| D | A AND B AND C |
| Codes | Scopus | Dimensions | EBSCO-Host | Total |
| A | 101,483 | 69,050 | 34,024 | 213,557 |
| B | 339,122 | 515,898 | 266,242 | 1,121,262 |
| C | 1,381,753 | 4,046,170 | 2,097,770 | 7,525,693 |
| D | 77 | 71 | 138 | 286 |
| References | Model(s) | Dataset | Application | Model Assumptions | Model Performance Analysis | |||||||
| MA Component | Exogenous Variable | Hetero. Error | Kriging Method | MAPE | RMSE | MSE | Accuracy | |||||
| Dhaher et al. (2023) | [17] | Kriging, Spatio-Temporal | Temperature Data in Mosul and Baghdad city | Interpolate and Forecasting Temperatures | - | - | - | ✓ | - | A) Mosul = 0.16 B) Baghdad= 1.05 C) A+B=0.61 |
- | - |
| Dai et al. (2022) | [18] | LUR, LightGBM, ML, Kriging | PM2.5 site monitoring data (http://106.37.208.233:20035/) |
Spatio-Temporal Characteristics of PM2.5 Concentrations | - | - | - | ✓ | - | - | - | R2= 0.976 (average for 2016–2021) |
| Kumar et al. (2022) | [36] | STARMA, GARCH | Temperature Data (https://power.larc.nasa.gov/data-accessviewer/) | Forecasting Monthly Temperature | ✓ | - | ✓ | - | MAPE for Max. Temperature 2-4% and MAPE for Temperature Range 10-12% | - | - | - |
| Monika et al. (2022) | [16] | GSTARI-X-ARCH | Climate Data (https://power.larc.nasa.gov/data-accessviewer/) | Forecasting Climate in West Java | - | ✓ | ✓ | - | MAPE In-Sample= 20%, MAPE Outsample= 19% | - | - | - |
| Mukhaiyar et al. (2022) | [37] | GSTAR | The average daily wind speed from NOAA | Predict the occurrence of Hurricane Katrina | - | - | ✓ | - | MAPE= 6.86 | - | MSE=0.86 | MAD=0.70 |
| Permatasi et al. (2022) | [38] | GSTARI | The Consumer Price Index (CPI) data | Forecasting the CPI in Three Cities in Central Java | - | - | - | - | MAPE <10% | - | - | - |
| Kuo et al. (2021) | [39] | Kriging | The sensors and the weather stations (http://e-service.cwb.gov.tw) | Comparing Kriging Estimators | - | - | - | ✓ | - | RMSE<3 | - | MAE<3 |
| Iriany et al. (2021) | [40] | GSTAR, SUR, NN | Precipitation data | Comparison GSTAR-SUR-NN for precipitation forecasting | - | - | ✓ | - | - | RMSE=5.8684 | - | MAD=3.8917 |
| Prastuti et al. (2021) | [41] | GSTARX | The number of foreign tourist arrivals to Indonesia |
Forecasting the number of foreign tourist arrivals to Indonesia during COVID-19 |
- | ✓ | - | - | - | RMSE Jakarta= 21039, Bali= 32687, Surabaya=2228 | - | - |
| Alawiyah et al. (2021) | [42] | GSTARI | The daily positive covid-19 positive patients | Forecasting Covid-19 in West Java | - | - | - | - | - | - | - | - |
| Iriany et al. (2021) | [43] | GSTAR | The daily data of the cumulative number of COVID-19 cases(www.covid19.go.id) |
Forecasting Covid-19 in East Java | - | - | - | - | MAPE=1.43 | RMSE=0.005 | - | - |
| Yundari et al. (2021) | [44] | GSTAR, Kernel Weight | The tea production data | Forecasting tea production | - | - | - | - | - | RMSE= 10-20 | - | - |
| Alawiyah et al. (2021) | [45] | GSTARI-ARCH | Positive confirmed data for Covid-19 | Forecasting Covid-19 in West Java | - | - | ✓ | - | - | RMSE=1.24356 | - | - |
| Primageza et al. (2021) | [46] | NNs-GSTARIMAX | Historical data on the average price of rice in the period January 1,2008, to December 31,2019 (weekly) | Rice Price Forecasting in Indonesia | ✓ | ✓ | - | - | NNs-GSTARIMAX= 1.09% | - | - | - |
| Zhang et al. (2020) | [47] | Spatio-Temporal, Kriging | Data for three fixed locations from APDRC (Asia-Pacific Data Research Center) |
- | - | - | - | ✓ | - | - | MSE=0.744 | MAE=0.751 |
| Su et al. (2020) | [48] | ML, Kriging | NFI datasets | Estimating aboveground biomass |
- | - | - | ✓ | - | RF=52.08% RFOK=52.05% RFCK=51.60% |
- | RF=24.56 RFOK=23.47 RFCK=22.14 |
| Iriany et al. (2020) | [49] | GSTAR, SUR, NN | Precipitation Data in Malang | Precipitation Forecasting | - | - | ✓ | - | - | General= 5.3131 | - | R2= 0.6177 |
| Sulistyono et al. (2020) | [50] | GSTAR, SUR | Rainfall Data | Rainfall forecasting in agricultural areas | - | - | ✓ | - | - | Training=5.779 Testing=10.433 |
- | - |
| Akbar et al. (2020) | [51] | GSTARMAX | Air Pollutant Data | Forecasting Air Pollutant in Surabaya |
✓ | ✓ | ✓ | - | - | A smaller RMSE Value | - | - |
| Pramoedyo et al. (2020) | [52] | GSTAR Kriging | The percentage of coffee berry borer infestation and monthly rainfall | Forecasting and mapping coffee berry borer attack |
- | ✓ | ✓ | ✓ | GSTAR-SUR=5.04 GSTAR-Kriging=5.11 |
GSTAR-SUR=0.03 GSTAR-Kriging=0.04 |
- | - |
| Ashari et al. (2020) | [53] | GSTARX-SUR | The percentage of coffee berry borer infestation and monthly rainfall | Forecasting and mapping coffee berry borer attack |
- | ✓ | ✓ | - | MAPE<15% | - | - | - |
| Pramoedyo et al. (2020) | [54] | GSTARX-SUR-Kriging | The percentage of coffee berry borer infestation and monthly rainfall | Forecasting and mapping coffee berry borer attack |
- | ✓ | ✓ | ✓ | GSTAR-Kriging=6.63% GSTARX-Kriging=6.18% |
GSTAR-Kriging=0.0434 GSTARX-Kriging=0.0423 |
- | - |
| Ji et al. (2020) | [55] | GSTARI | The montly CPI data | CPI Prediction | - | - | - | - | - | - | - | Dalian=38.29% Shenyang=7.71% Changchun=17.49% |
| Sjahid et al. (2020) | [56] | GSTARMA | The concentration of PM10 pollutants | Prediction of PM10 pollutant in surabaya | ✓ | - | - | - | - | - | - | - |
| Hølleland et al. (2019) | [57] | ST-GARCH | Dataset of sea surface temperature anomalies | - | ✓ | - | ✓ | - | - | - | - | - |
| Venetsanou et al. (2018) | [58] | ST-Kriging | Precipitation and temperature dataset | Prediction precipitation and tem-perature | - | - | - | ✓ | - | - | Prec. MPI=25.7 and 0.3 Prec.HadGEM2=30.3 and 304.8 Temp. MPI=8.9 and 2.5 Temp. HadGEM2=6.6 and 14.7 |
- |
| Novianto et al. (2018) | [59] | GSTARIX | Tourist arrival data in Indonesia |
Prediction tourist arrival | - | ✓ | - | - | - | Jakarta=40.41 Denpasar=44.89 Surabaya=2.761 Surakarta=398 |
- | - |
| Akbar et al. (2018) | [60] | GSTARX-SUR | Rupiah outflow data in Java, Indonesia | Forecast Outflow Of Currencies | - | ✓ | ✓ | - | MAPE<10% | - | - | - |
| Jamilatuzzahro et al. (2018) | [61] | GSTAR | The Weekly Progress of Retail Prices | Prediction Chili Prices | - | - | - | - | - | Jakarta=17406,22 Bandung=15830,43 Semarang=15754,02 D.I Yogyakarta=15103,99 |
- | - |
| Abdullah et al. (2018) | [19] | GSTAR-Kriging | Rainfall Data | Predicting Rainfall Data at Unobserved Locations in West Java |
- | - | - | ✓ | Model 1=8.97% Model II=12.51% Model III=7.72% |
- | - | - |
| Bonar et al. (2017) | [13] | GSTARI-ARCH | CPI data in North Sumaterat, Indonesia | Forecasting CPI | - | - | ✓ | - | - | - | - | - |
| Yundari et al. (2017) | [62] | GSTAR | The monthly tea production |
Forecasting tea production | - | - | - | - | - | Parakan Salah=1.16 Sinumbra=1.70 Rancabali=5.15 Rancabolang=9.94 Panyairan=7.28 |
- | - |
| Nainggolan et al. (2017) | [63] | GSTAR-ARCH | - | - | - | - | - | - | - | - | - | - |
| Nisak (2016) | [64] | GSTARIMA-SUR | Rain Fall Data in Malang Southern Region Districts |
Forecasting rainfall | ✓ | - | ✓ | - | - | Tangkilsari=5.263 | - | R2=0.6481 |
| Setiawan et al. (2016) | [65] | S-GSTAR-SUR | The number of tourist arrivals | Forecasting tourist arrivals | - | - | ✓ | - | - | GSTAR-SUR=13,60 | - | - |
| Ditago et al. (2016) | [15] | GSTARX-GLS | The impact of Ramadhan effect | Adding a predictor of calendar variation model | - | ✓ | - | - | - | NRMSE closed to 0 | - | - |
| Suhartono et al. (2016) | [66] | GSTARX-GLS | Inflation Data | Inflation forecasting | - | ✓ | - | - | GSTARX-OLS=0.801 GSTARX-GLS=0.826 |
- | - | |
| Mukhaiyar (2015) | [67] | GSTAR-Kriging | The monthly tea production | Forecasting tea production | - | - | - | ✓ | - | - | - | SSR |
| Setiawan et al. (2015) | [68] | GSTARIMA | Inflation Data | Inflation forecasting | ✓ | - | - | - | - | RMSE=0.9199 | - | - |
| Shu-qin et al. (2014) | [69] | GWR, Kriging | Climate and Socio-economic variable | Variability of Soil Organic Matter influenced by climate and socio-economic | - | - | - | ✓ | - | - | - | - |
| Nainggolan et al. (2010) | [12] | GSTAR-ARCH | Simulation data | - | - | - | ✓ | - | - | - | - | - |
| Min et al. (2010) | [11] | GSTARIMA | The traffic flow data | Short-term traffic flow forecasting | ✓ | - | - | - | - | - | MSE=7246 | - |
| Giacinto (2006) | [10] | GSTARMA | Unemployment data | Regional Unemployment Analysis in Italia | ✓ | - | - | - | - | - | - | - |
| Borovkova et al. (2002) | [9] | GSTAR | Montly oil production | Forecasting oil production | - | - | - | - | - | - | - | R2=0.9227 |
Disclaimer/Publisher’s Note: The statements, opinions and data contained in all publications are solely those of the individual author(s) and contributor(s) and not of MDPI and/or the editor(s). MDPI and/or the editor(s) disclaim responsibility for any injury to people or property resulting from any ideas, methods, instructions or products referred to in the content. |
© 2023 by the authors. Licensee MDPI, Basel, Switzerland. This article is an open access article distributed under the terms and conditions of the Creative Commons Attribution (CC BY) license (http://creativecommons.org/licenses/by/4.0/).
