Submitted:
16 August 2023
Posted:
22 August 2023
You are already at the latest version
Abstract
Keywords:
1. Introduction
2. Materials and methods
2.1. Laboratory animal
2.2. Animal serum and Aortic vessel
2.3. Non-targeted metabolomics analysis
2.4. Data analysis
3. Result
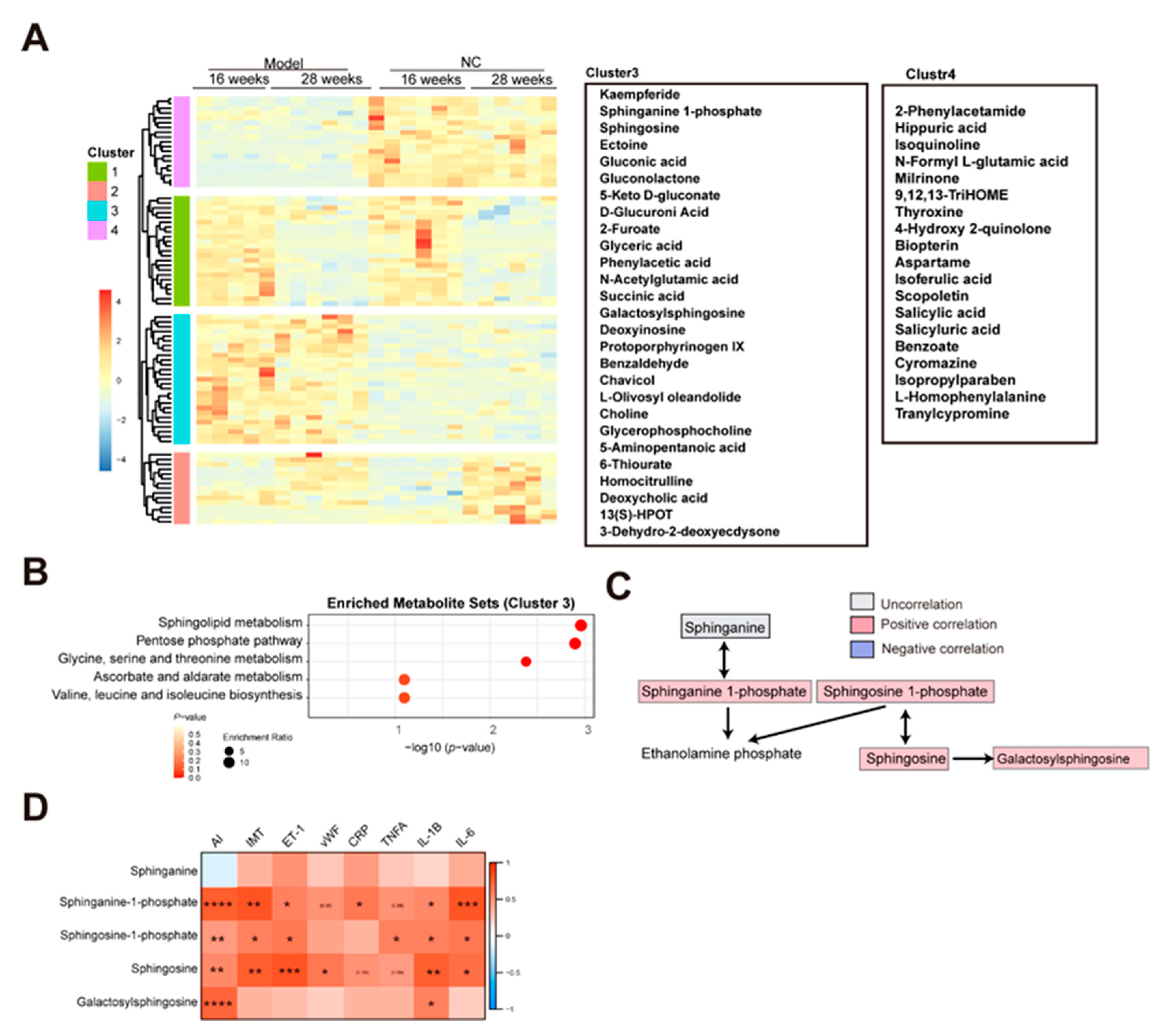
3.1. Identification of differential abundance metabolites in the development of AS based on the untargeted metabolome
3.2. The characteristics of metabolites enriched in the AS model group
3.3. Phenylalanine metabolism was reduced in the AS model group
3.4. Gluconolactone was enriched in the late stage of AS
3.5. Biopterin was reduced in the late stage of AS
4. Discussion
Author Contributions
Funding
Data Availability Statement
Acknowledgments
References
- Acosta, S., Johansson, A., and Drake, I. (2021). Diet and Lifestyle Factors and Risk of Atherosclerotic Cardiovascular Disease-A Prospective Cohort Study. Nutrients 13. [CrossRef]
- Becht, E., McInnes, L., Healy, J., Dutertre, C.A., Kwok, I.W.H., Ng, L.G., Ginhoux, F., and Newell, E.W. (2018). Dimensionality reduction for visualizing single-cell data using UMAP. Nat Biotechnol. [CrossRef]
- Cao, Y., Liu, Z., Ma, W., Fang, C., Pei, Y., Jing, Y., Huang, J., Han, X., and Xiao, W. (2023). Untargeted metabolomic profiling of sepsis-induced cardiac dysfunction. Front Endocrinol (Lausanne) 14, 1060470. [CrossRef]
- Christoffersen, C., Obinata, H., Kumaraswamy, S.B., Galvani, S., Ahnström, J., Sevvana, M., Egerer-Sieber, C., Muller, Y.A., Hla, T., Nielsen, L.B., et al. (2011). Endothelium-protective sphingosine-1-phosphate provided by HDL-associated apolipoprotein M. Proc Natl Acad Sci U S A 108, 9613-9618. [CrossRef]
- Dias, P., Pourova, J., Voprsalova, M., Nejmanova, I., and Mladenka, P. (2022). 3-Hydroxyphenylacetic Acid: A Blood Pressure-Reducing Flavonoid Metabolite. Nutrients 14. [CrossRef]
- Iida, M., Harada, S., and Takebayashi, T. (2019). Application of Metabolomics to Epidemiological Studies of Atherosclerosis and Cardiovascular Disease. Journal of atherosclerosis and thrombosis 26, 747-757. [CrossRef]
- Kattoor, A.J. Kattoor, A.J., Pothineni, N.V.K., Palagiri, D., and Mehta, J.L. (2017). Oxidative Stress in Atherosclerosis. Current atherosclerosis reports 19, 42. [CrossRef]
- Laitinen, T.T., Nuotio, J., Rovio, S.P., Niinikoski, H., Juonala, M., Magnussen, C.G., Jokinen, E., Lagström, H., Jula, A., Viikari, J.S.A., et al. (2020). Dietary Fats and Atherosclerosis From Childhood to Adulthood. Pediatrics 145. [CrossRef]
- Lecce, L., Xu, Y., V'Gangula, B., Chandel, N., Pothula, V., Caudrillier, A., Santini, M.P., d'Escamard, V., Ceholski, D.K., Gorski, P.A., et al. (2021). Histone deacetylase 9 promotes endothelial-mesenchymal transition and an unfavorable atherosclerotic plaque phenotype. J Clin Invest 131. [CrossRef]
- Pang, Z., Zhou, G., Ewald, J., Chang, L., Hacariz, O., Basu, N., and Xia, J. (2022). Using MetaboAnalyst 5.0 for LC-HRMS spectra processing, multi-omics integration and covariate adjustment of global metabolomics data. Nat Protoc 17, 1735-1761. [CrossRef]
- Roth, G.A., Mensah, G.A., and Fuster, V. (2020). The Global Burden of Cardiovascular Diseases and Risks: A Compass for Global Action. Journal of the American College of Cardiology 76, 2980-2981. [CrossRef]
- Schissel, S.L., Tweedie-Hardman, J., Rapp, J.H., Graham, G., Williams, K.J., and Tabas, I. (1996). Rabbit aorta and human atherosclerotic lesions hydrolyze the sphingomyelin of retained low-density lipoprotein. Proposed role for arterial-wall sphingomyelinase in subendothelial retention and aggregation of atherogenic lipoproteins. J Clin Invest 98, 1455-1464. [CrossRef]
- Shim, J., Al-Mashhadi, R.H., Sørensen, C.B., and Bentzon, J.F. (2016). Large animal models of atherosclerosis--new tools for persistent problems in cardiovascular medicine. The Journal of pathology 238, 257-266. [CrossRef]
- Skoura, A., Michaud, J., Im, D.S., Thangada, S., Xiong, Y., Smith, J.D., and Hla, T. (2011). Sphingosine-1-phosphate receptor-2 function in myeloid cells regulates vascular inflammation and atherosclerosis. Arterioscler Thromb Vasc Biol 31, 81-85. [CrossRef]
- Stamilio, D.M., and Scifres, C.M. (2014). Extreme obesity and postcesarean maternal complications. Obstetrics and gynecology 124, 227-232. [CrossRef]
- Toyama, H., Furuya, N., Saichana, I., Ano, Y., Adachi, O., and Matsushita, K. (2007). Membrane-bound, 2-keto-D-gluconate-yielding D-gluconate dehydrogenase from "Gluconobacter dioxyacetonicus" IFO 3271: molecular properties and gene disruption. Applied and environmental microbiology 73, 6551-6556. [CrossRef]
- Wang, R., Wang, M., Ye, J., Sun, G., and Sun, X. (2021). Mechanism overview and target mining of atherosclerosis: Endothelial cell injury in atherosclerosis is regulated by glycolysis. International journal of molecular medicine 47, 65-76. [CrossRef]
- Wang, X., Liu, R., Zhu, W., Chu, H., Yu, H., Wei, P., Wu, X., Zhu, H., Gao, H., Liang, J., et al. (2019). UDP-glucose accelerates SNAI1 mRNA decay and impairs lung cancer metastasis. Nature 571, 127-131. [CrossRef]
- Willibald, M., Cosentino, F., Lütolf, R.B., Fleisch, M., Seiler, C., Hess, O.M., Meier, B., and Lüscher, T.F. (2000). Tetrahydrobiopterin Improves Endothelial Function in Patients with Coronary Artery Disease. Journal of Cardiovascular Pharmacology 35, 173-178. [CrossRef]
- Wong, C.M., Wong, K.H., and Chen, X.D. (2008). Glucose oxidase: natural occurrence, function, properties and industrial applications. Applied microbiology and biotechnology 78, 927-938. [CrossRef]
- Xu, S., Kamato, D., Little, P.J., Nakagawa, S., Pelisek, J., and Jin, Z.G. (2019). Targeting epigenetics and non-coding RNAs in atherosclerosis: from mechanisms to therapeutics. Pharmacol Ther 196, 15-43. [CrossRef]
- Xu, S., Pelisek, J., and Jin, Z.G. (2018). Atherosclerosis Is an Epigenetic Disease. Trends Endocrinol Metab 29, 739-742. [CrossRef]
- Yang, Q., Xu, Y., Shen, L., Pan, Y., Huang, J., Ma, Q., Yu, C., Chen, J., Chen, Y., and Chen, M. (2022). Guanxinning Tablet Attenuates Coronary Atherosclerosis via Regulating the Gut Microbiota and Their Metabolites in Tibetan Minipigs Induced by a High-Fat Diet. J Immunol Res 2022, 7128230. [CrossRef]
- Zhao, D., Liu, J., Wang, M., Zhang, X., and Zhou, M. (2019). Epidemiology of cardiovascular disease in China: current features and implications. Nature reviews Cardiology 16, 203-212. [CrossRef]
- Zhu, Y., Xian, X., Wang, Z., Bi, Y., Chen, Q., Han, X., Tang, D., and Chen, R. (2018). Research Progress on the Relationship between Atherosclerosis and Inflammation. Biomolecules 8. [CrossRef]





Disclaimer/Publisher’s Note: The statements, opinions and data contained in all publications are solely those of the individual author(s) and contributor(s) and not of MDPI and/or the editor(s). MDPI and/or the editor(s) disclaim responsibility for any injury to people or property resulting from any ideas, methods, instructions or products referred to in the content. |
© 2023 by the authors. Licensee MDPI, Basel, Switzerland. This article is an open access article distributed under the terms and conditions of the Creative Commons Attribution (CC BY) license (http://creativecommons.org/licenses/by/4.0/).