Submitted:
11 August 2023
Posted:
14 August 2023
You are already at the latest version
Abstract
Keywords:
1. Introduction
2. Materials and Methods
2.1. Cells and Viruses
2.2. Reverse Transcription (RT) and Polymerase Chain Reaction (PCR) and cDNA Cloning
2.3. Construction of Baculovirus Surface Display Vectors Carrying Multiple Expression
2.3.1. Cassettes.
2.4. Preparation of Recombinant Bacmid DNA and Construction of Recombinant Baculoviruses
2.5. Confocal Microscopy
2.6. Optimum Conditions for Production of Viral Proteins
2.7. Expression of PRRSV Proteins in E.coli and Establishment of PRRSV ELISA
2.8. Sodium Dodecyl Sulfate Polyacrylamide Gel Electrophoresis (SDSP-AGE) and Western Blot Analysis
2.9. Immunization of SPF Pigs and Measurement of Viral Proteins Titers
2.10. Virus Neutralization Test and Analysis of IFN-γ and IL-4 in Swine Immunized with Different Antigens
2.11. Ethics Statement
3. Results
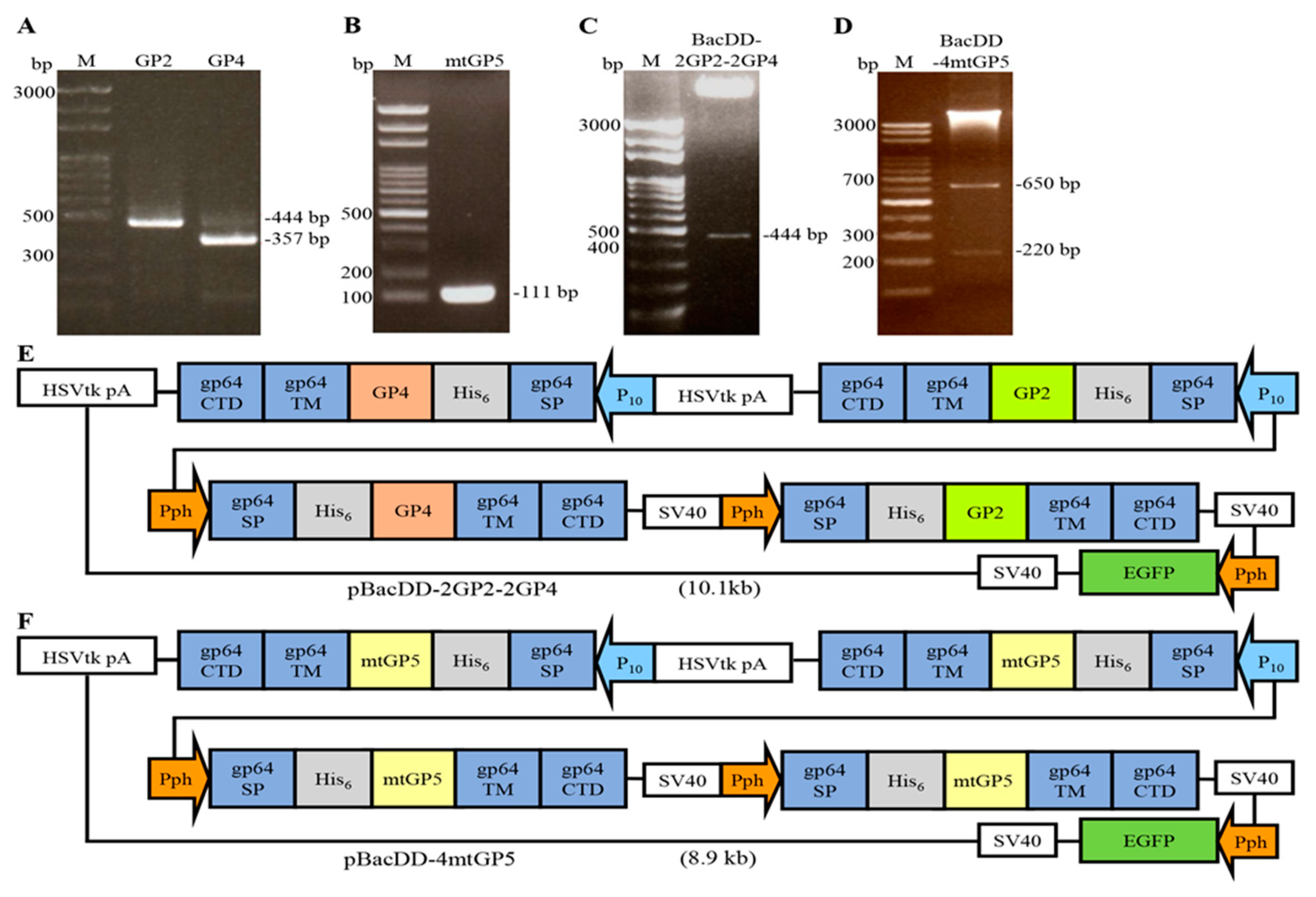
3.1. PCR Amplification of the PRRSV GP2, GP4, and mtGP5 Genes and Construction of Baculovirus Surface Display Vectors pBacSC-mtGP5, pBacDD-2GP2-2GP4, and pBacDD-4mtGP5
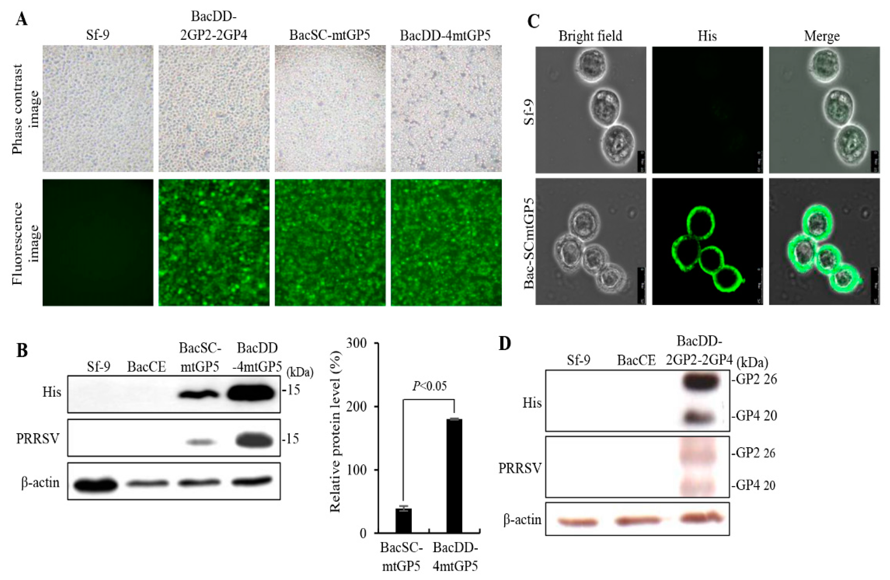
3.2. Preparation of Genetically Recombinant Baculoviruses BacSC-mtGP5, BacDD-2GP2-2GP4, and BacDD-4GP5
3.3. Optimal Conditions for Expressing Recombinant PRRSV Protein
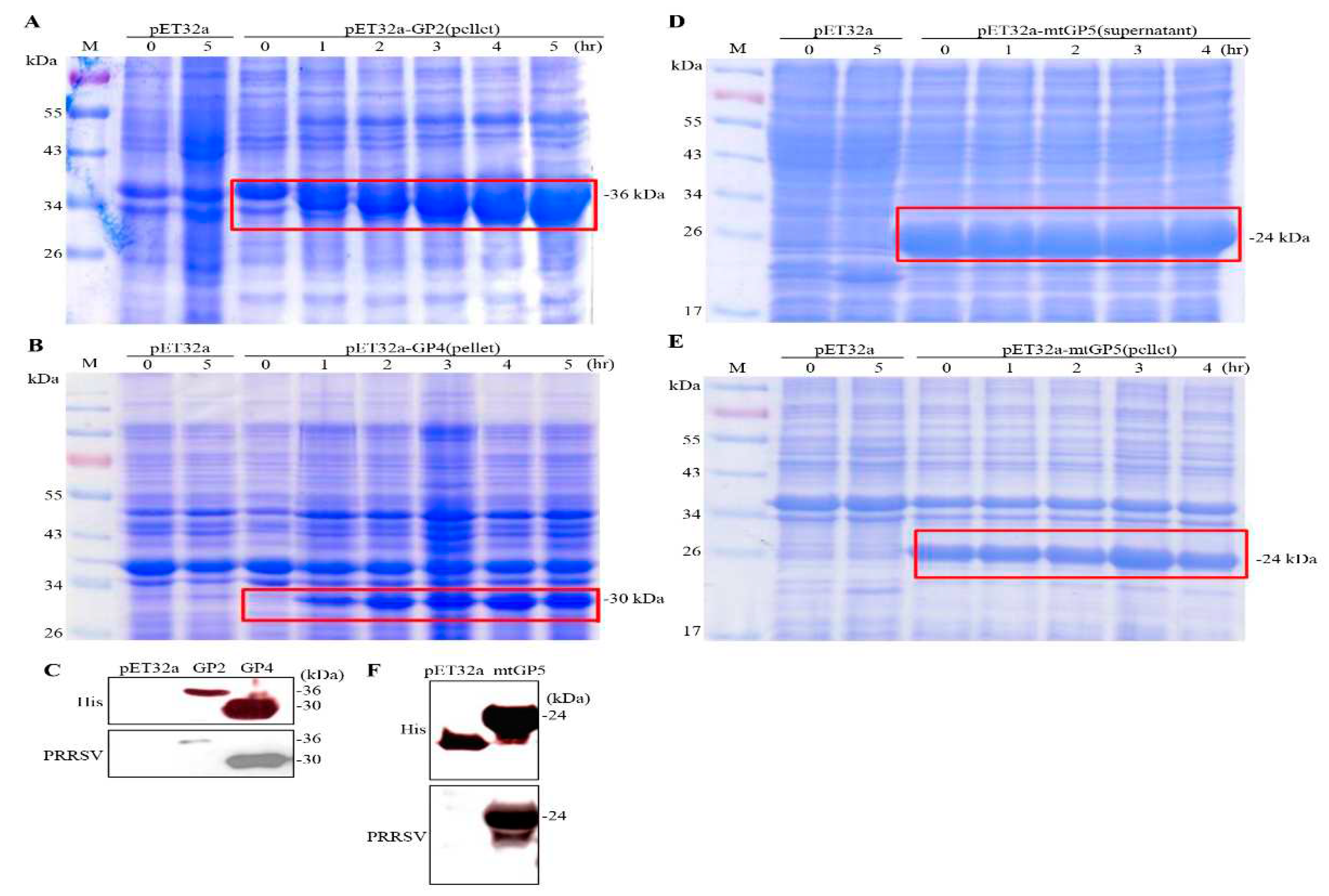
3.4. Expression of GP2, GP4, and mtGP5 Proteins of PRRSV in E. coli
3.5. Analysis of the Levels of Serum Antibodies and Neutralizing Antibodies in SPF Pigs Immunized with the Subunit Vaccine (BacD4D-2GP2-2GP4 and BacD4D-4mtGP5-Infected Sf-9 Cell Lysates)
3.6. Analysis of IFN-γ and IL-4 in Swine Immunized with the BacD4D-2GP2-2GP4 and BacD4D-4GP5 Subunit Vaccines
3.7. Preparation of Genetically Recombinant Baculoviruses BacDD-GP2-GP3-2GP4 and BacDD-2mtGP5-2M
3.9. Analysis of the Serum Antibody Levels of Mice Immunized with the Subunit Vaccine (BacDD-GP2-GP3-2GP4 and BacDD-2mtGP5-2M)
4. Discussion
Supplementary Materials
Author Contributions
Funding
Institutional Review Board Statement
Informed Consent Statement
Data Availability Statement
Conflicts of Interest
References
- Cavanagh, D. Nidovirales: a new order comprising Coronaviridae and Arteriviridae. Arch. Virol. 1997, 142, 629–633. [Google Scholar] [PubMed]
- Meulenberg, J.J. PRRSV, the virus. Vet. Res. 2000, 31, 11–21. [Google Scholar] [CrossRef] [PubMed]
- Meulenberg, J.J.; Hulst, M.M.; de Meijer, E.J.; Moonen, P.L.; den Besten, A.; de Kluyver, E.P.; Wensvoort, G.; Moormann, R.J. Lelystad virus, the causative agent of porcine epidemic abortion and respiratory syndrome (PEARS), is related to LDV and EAV. Virology 1993, 19, 62–72. [Google Scholar] [CrossRef] [PubMed]
- Meulenberg, J.J.; Petersen den Besten, A.; de Kluyver, E.; van Nieuwstadt, A.; Wensvoort, G.; Moormann, R.J. Molecular characterization of Lelystad virus. Vet. Microbiol. 1997, 55, 197–202. [Google Scholar] [CrossRef] [PubMed]
- Snijder, E.J.; Meulenberg, J.J. The molecular biology of arteriviruses. J Gen Virol. 1998, 79 Pt 5, 961–979. [Google Scholar] [CrossRef] [PubMed]
- Yun, S.I.; Lee, Y.M. Overview: replication of porcine reproductive and respiratory syndrome virus. J. Microbiol. 2013, 51, 711–723. [Google Scholar] [CrossRef]
- Snijder, E.J.; Wassenaar, A.L.; Spaan, W.J. Proteolytic processing of the replicase ORF1a protein of equine arteritis virus. J. Virol. 1994, 68, 5755–564. [Google Scholar] [CrossRef]
- Chen, Z.; Lawson, S.; Sun, Z.; Zhou, X.; Guan, X.; Christopher-Hennings, J.; et al. Identification of two auto-cleavage products of nonstructural protein 1 (nsp1) in porcine reproductive and respiratory syndrome virus infected cells: nsp1 function as interferon antagonist. Virology. 2010, 398, 87–97. [Google Scholar] [CrossRef]
- Li, Y.; Tas, A.; Snijder, E.J.; Fang, Y. Identification of porcine reproductive and respiratory syndrome virus ORF1a-encoded non-structural proteins in virus infected cells. J. Gen. Virol. 2012, 93 Pt 4, 829–839. [Google Scholar] [CrossRef]
- Firth, A.E.; Zevenhoven-Dobbe, J.C.; Wills, N.M.; Go, Y.Y.; Balasuriya, U.B.; Atkins, J.F.; et al. Discovery of a small arterivirus gene that overlaps the GP5 coding sequence and is important for virus production. J. Gen. Virol. 2011, 92 Pt 5, 1097–1106. [Google Scholar]
- Johnson, C.R.; Griggs, T.F.; Gnanandarajah, J.; Murtaugh, M.P. Novel structural protein in porcine reproductive and respiratory syndrome virus encoded by an alternative ORF5 present in all arteriviruses. J. Gen. Virol. 2011, 92 Pt 5, 1107–1116. [Google Scholar] [CrossRef]
- Wensvoort, G.; Terpstra, C.; Pol, J.M.; ter Laak, E.A.; Bloemraad, M.; de Kluyver, E.P.; et al. Mystery swine disease in The Netherlands: the isolation of Lelystad virus. Vet. Q. 1991, 13, 121–130. [Google Scholar] [CrossRef] [PubMed]
- Benfield, D.A.; Nelson, E.; Collins, J.E.; Harris, L.; Goyal, S.M.; Robison, D.; et al. Characterization of swine infertility and respiratory syndrome (SIRS) virus (isolate ATCC VR-2332). J Vet Diagn Invest. 1992, 4, 127–133. [Google Scholar] [CrossRef] [PubMed]
- Paton, D.J.; Brown, I.H.; Edwards, S.; Wensvoort, G. 'Blue ear' disease of pigs. Vet. Rec. 1991, 128, 617. [Google Scholar] [CrossRef] [PubMed]
- Murtaugh, M.P.; Stadejek, T.; Abrahante, J.E.; Lam, T.T.; Leung, F.C. The ever-expanding diversity of porcine reproductive and respiratory syndrome virus. Virus Res. 2010, 154, 18–30. [Google Scholar] [CrossRef]
- Wensvoort, G.; Terpstra, C.; Pol, J.M.; ter Laak, E.A.; Bloemraad, M.; de Kluyver, E.P.; et al. Mystery swine disease in The Netherlands: the isolation of Lelystad virus. Vet. Q. 1991, 13, 121–130. [Google Scholar] [CrossRef]
- Benfield, D.A.; Nelson, E.; Collins, J.E.; Harris, L.; Goyal, S.M.; Robison, D.; et al. Characterization of swine infertility and respiratory syndrome (SIRS) virus (isolate ATCC VR-2332). J. Vet. Diagn. Invest. 1992, 4, 127–133. [Google Scholar] [CrossRef]
- Chung, W.B.; Lin, M.W.; Chang, W.F.; Hsu, M.; Yang, P.C. Persistence of porcine reproductive and respiratory syndrome virus in intensive farrow-to-finish pig herds. Can. J. Vet. Res. 1997, 61, 292–8. [Google Scholar]
- Cho, J.G.; Dee, S.A. Porcine reproductive and respiratory syndrome virus. Theriogenology. 2006, 66, 655–662. [Google Scholar] [CrossRef]
- Neumann, E.J.; Kliebenstein, J.B.; Johnson, C.D.; Mabry, J.W.; Bush, E.J.; Seitzinger, A.H.; et al. Assessment of the economic impact of porcine reproductive and respiratory syndrome on swine production in the United States. J Am Vet Med Assoc. 2005, 227, 385–392. [Google Scholar] [CrossRef]
- Nieuwenhuis, N.; Duinhof, T.F.; van Nes, A. Economic analysis of outbreaks of porcine reproductive and respiratory syndrome virus in nine sow herds. Vet. Rec. 2012, 170, 225. [Google Scholar] [CrossRef] [PubMed]
- Rossow, K.D. Porcine reproductive and respiratory syndrome. Vet. Pathol. 1998, 35, 1–20. [Google Scholar] [CrossRef] [PubMed]
- Chang, C.C.; Chung, W.B.; Lin, M.W.; Weng, C.N.; Yang, P.C.; Chiu, Y.T.; Chang, W.F.; Chu, R.M. Porcine reproductive and respiratory syndrome (PRRS) in Taiwan I. Viral isolation. J. Chin. Soc. Vet. Sci. 1993, 19, 268–276. [Google Scholar]
- Chueh, L.L.; Lee, K.; Wang, F.I.; Pang, V.F.; Weng, C.N. Sequence analysis of the nucleocapsid protein gene of the porcine reproductive and respiratory syndrome virus Taiwan MD-001 strain. Adv. Exp. Med. Biol. 1998, 440, 795–799. [Google Scholar]
- Smith, G.E.; Vlak, J.M.; Summers, M.D. Physical Analysis of Autographa californica Nuclear Polyhedrosis Virus Transcripts for Polyhedrin and 10,000-Molecular-Weight Protein. J. Virol. 1983, 45, 215–225. [Google Scholar] [CrossRef]
- Mäkelä, A.R.; Oker-Blom, C. Baculovirus display: a multifunctional technology for gene delivery and eukaryotic library development. Adv. Virus Res. 2006, 68, 91–112. [Google Scholar]
- Borg, J.; Nevsten, P.; Wallenberg, R.; Stenstrom, M.; Cardell, S.; Falkenberg, C.; et al. Amino-terminal anchored surface display in insect cells and budded baculovirus using the amino-terminal end of neuraminidase. J. Biotechnol. 2004, 114, 21–30. [Google Scholar] [CrossRef]
- Wang, S.; Fang, L.; Fan, H.; Jiang, Y.; Pan, Y.; Luo, R.; et al. Construction and immunogenicity of pseudotype baculovirus expressing GP5 and M protein of porcine reproductive and respiratory syndrome virus. Vaccine 2007, 25, 8220–8227. [Google Scholar] [CrossRef]
- Lin, Y.H.; Lee, L.H.; Shih, W.L.; Hu, Y.C.; Liu, H.J. Baculovirus surface display of sigma C and sigma B proteins of avian reovirus and immunogenicity of the displayed proteins in a mouse model. Vaccine. 2008, 26, 6361–6367. [Google Scholar] [CrossRef]
- Lu, H.Y.; Chen, Y.H.; Liu, H.J. Baculovirus as a vaccine vector. Bioengineered 2012, 3, 1–4. [Google Scholar] [CrossRef]
- Balasuriya, U.B.; Timoney, P.J.; McCollum, W.H.; MacLachlan, N.J. Phylogenetic analysis of open reading frame 5 of field isolates of equine arteritis virus and identification of conserved and nonconserved regions in the GL envelope glycoprotein. Virology 1995, 214, 690–697. [Google Scholar] [CrossRef] [PubMed]
- Yang, L.; Frey, M.L.; Yoon, K.J.; Zimmerman, J.J.; Platt, K.B. Categorization of North Ameri Can porcine reproductive and respiratory syndrome viruses: epitopic profiles of the N, M, GP5 and GP3 proteins and susceptibility to neutralization. Arch Virol. 2000, 145, 1599–619. [Google Scholar] [CrossRef] [PubMed]
- Jiang, W.; Jiang, P.; Wang, X.; Li, Y.; Du, Y. Enhanced immune responses of mice inoculated recombinant adenoviruses expressing GP5 by fusion with GP3 and/or GP4 of PRRS virus. Virus Res. 2008, 136, 50–57. [Google Scholar] [CrossRef] [PubMed]
- Plagemann, P.G. The primary GP5 neutralization epitope of North American isolates of porcine reproductive and respiratory syndrome virus. Vet Immunol Immunopathol. 2004, 102, 263–75. [Google Scholar] [CrossRef] [PubMed]
- Jiang, W.; Jiang, P.; Li, Y.; Wang, X.; Du, Y. Analysis of immunogenicity of minor envelope protein GP3 of porcine reproductive and respiratory syndrome virus in mice. Virus Genes. 2007, 35, 695–704. [Google Scholar] [CrossRef]
- Cao, J.; Wang, X.; Du, Y.; Li, Y.; Wang, X.; Jiang, P. CD40 ligand expressed in adenovirus can improve the immunogenicity of the GP3 and GP5 of porcine reproductive and respiratory syndrome virus in swine. Vaccine 2010, 28, 7514–7522. [Google Scholar] [CrossRef]
- Das, P.B.; Vu, H.L.X.; Dinh, P.X.; Cooney, J.L.; Kwon, B.; Osorio, F.A.; Pattnaik, A.K. Glycosylation of minor envelope glycoproteins of porcine reproductive and respiratory syndrome virus in infectious virus recovery, receptor interaction, and immune response. Virology. 2011, 410, 385–394. [Google Scholar] [CrossRef]
- Tung, M.C.; Lu, H.Y.; Chang, Y.K.; Huang, W.R.; Liao, T.L.; Wu, H.Y.; Chang, C.D.; Nielsen, B.L.; Liu, H.J. Baculovirus surface display of the HA protein of H5N2 avian influenza virus and its immunogenicity against a lethal challenge with H5N1 virus in chickens. Vet, Microbiol. 2020, 243, 108640. [Google Scholar] [CrossRef]
- Chen, Y.Y.; Yang, W.C.; Chang, Y.K.; Wang, C.Y.; Huang, W.R.; Li, J.Y.; Wu, H.Y.; Chang, C.D.; Nielsen, B.L.; Liu, H.J. Construction of polycistronic baculovirus surface display vectors to express the PCV2 Cap(d41) protein and its immunogenicity of the expressed proteins in mice and swine. Vet. Res. 2020, 51, 112. [Google Scholar] [CrossRef]
- Yang, D.G.; Chung, Y.C.; Lai, Y.K.; Lai, C.W.; Liu, H.J.; Hu, Y.C. Avian influenza virus hemagglutinin display on baculovirus envelope: cytoplasmic domain affects virus properties and vaccine potential. Mol. Ther. 2007, 15, 989–996. [Google Scholar] [CrossRef]
- Chiu, H.C.; Huang, W.R.; Liu, J.H.; Chi, P.I.; Nielsen, B.L.; Liao, T.L.; Liu, H.J. Mechanistic insights into avian reovirus p17-modulated suppression of cell-cycle CDK/cyclin complexes and enhancement of p53 and cyclin H interaction. J. Biol. Chem. 2018, 293, 12542–12562. [Google Scholar] [CrossRef] [PubMed]
- Liu, H.J.; Kuo, L.C.; Hu, Y.C.; Liao, M.H.; Lien, Y.Y. Development of an ELISA for the detection of antibodies to avian reovirus in chickens. J. Virol. Methods 2002, 102, 129–138. [Google Scholar] [CrossRef] [PubMed]
- Lowry, O.H.; Rosebrough, N.J.; Farr, A.L.; Randall, R.J. Protein measurement with folin phenol reagent. J. Biol. Chem. 1951, 193, 265. [Google Scholar] [CrossRef]
- Fort, M.; Fernandes, L.T.; Nofrarias, M.; Diaz, I.; Sibila, M.; Pujols, J.; Mateu, E.; Segales, J.J. Development of cell-mediated immunity to porcine circovirus type 2 (PCV2) in caesarean-derived, colostrum-deprived piglets. Vet Immunol Immunopathol. 2009, 129, 101–107. [Google Scholar] [CrossRef]
- Carter, Q.L.; Curiel, R.E. Interleukin-12 (IL-12) ameliorates the effects of porcine respiratory and reproduc-tive syndrome virus (PRRSV) infection. Vet. Immunol. Immunopathol. 2005, 107, 105–118. [Google Scholar] [CrossRef] [PubMed]
- Thanawongnuwech, R.; Thacker, E.L. Interleukin-10, interleukin-12, and interferon-gamma levels in the respiratory tract following mycoplasma hyopneumoniae and PRRSV infection in pigs. Viral Immunol. 2003, 16, 357–367. [Google Scholar] [CrossRef]
- Reed, L.J.; Muench, H. A simple method of estimating fifty percent endpoints. Am. J. Epidemiol. 1938, 27, 493–497. [Google Scholar] [CrossRef]
- Weiland, E.; Wieczorek-Krohmer, M.; Kohl, D.; Conzelmann, K.K.; Weiland, F. Monoclonal antibodies to the GP5 of porcine reproductive and respiratory syndrome virus are more effective in virus neutralization than monoclonal antibodies to the GP4. Vet. Microbiol. 1999, 66, 171–186. [Google Scholar] [CrossRef]
- Israrul, H.; Ansari, I.H.; Kwon, B.; Osorio, F.A.; Pattnaik, A.K. Influence of N-linked glycosylation of porcine reproductive and respiratory syndrome virus GP5 on virus infectivity, antigenicity, and ability to induce neutralizing antibodies. J. Virol. 2006, 80, 3994–4004. [Google Scholar]
- Lopez, O.J.; Oliveira, M.F.; Garcia, A.; Kwon, B.J.; Doster, A.; Osorio, F.A. Protection against porcine reproductive and respiratory syndrome virus (PRRSV) infection through passive transfer of PRRSV-neutralizing antibodies is dose dependent. Clin. Vaccine Immunol. 2007, 14, 269–275. [Google Scholar] [CrossRef]
- Botner, A. Diagnosis of PRRS. Vet. Microbiol. 1997, 55, 295–301. [Google Scholar] [CrossRef] [PubMed]
- Singh, M.; O'Hagan, D. Advances in vaccine adjuvants. Nat. Biotechnol. 1999, 17, 1075–1081. [Google Scholar] [CrossRef] [PubMed]







| Gene | Accession no. | Sequence (5’-3’)* | Location | Expectedsize (bp) |
|---|---|---|---|---|
| GP2 | NC001961.1 | F:GTCGACTCACCATCGCCGGTT(SalI) | 12193-12207 | 444 |
| R:GGATCCACTCAAAGTACTATTATACAC(BamHI) | 14282-14303 | |||
| GP2 | NC001961.1 | F:GCTAGCTCACCATCGCCGGTTGGCTG(NheI) | 12193-12210 | 444 |
| R:ATCGATACTCAAAGTACTATTATACAC(ClaI) | 14282-14303 | |||
| GP3 | NC001961.1 | F:GTCGACTGCCTCACCCGGCAAGC(SalI) | 12864-12880 | 318 |
| R:GGATCCTGAAATGTTGTCATGGCG(BamHI) | 5443-5461 | |||
| GP4 | NC001961.1 | F:GCATGCCCATGTTTCAGTTCGAG(SphI) | 13313-13330 | 267 |
| R:ACCGGT TCCCTTTTCGCTCATCTC(AgeI) | 4430-4448 | |||
| GP4 | NC001961.1 | F:CTCGAGCCATGTTTCAGTTCGAG(XhoI) | 13313-13329 | 267 |
| R:GAATTC TCCCTTTTCGCTCATCTC(EcoRI) | 4430-4448 | |||
| GP5 | NC001961.1 | F:CTACTCGAGATGTTGGGGAAATGCTTGACC(Xho I) | 5441-5465 | 111 |
| R:ATCTCTAGACTCAGGACGACCCCATTGTTC(Xba I) | 6055-6079 | |||
| GP5 | NC001961.1 | F:GCGGCCGCATGTTGGGGAAATGCTTGACC(Not I) | 12354-12375 | 111 |
| R:GTCGACCTCAGGACGACCCCATTGTTC(Sal I) | 2407-2428 | |||
| GP5 | NC001961.1 | F:GCATGCATGTTGGGGAAATGCTTGACC(SphI) | 12354-12375 | 111 |
| R:ACCGGT CTCAGGACGACCCCATTGTTC(AgeI) | 2407-2428 | |||
| GP5 | NC001961.1 | F:CATATGATGTTGGGGAAATGCTTGACC(NdeI) | 12354-12375 | 111 |
| R:GCTAGCCTCAGGACGACCCCATTGTTC(NheI) | 2407-2428 | |||
| M | NC001961.1 | F:CTCGAGATGGGGTCGTCCCTAGAC(Xho I) | 14377-14395 | 48 |
| R:GAATTCCTGCGGAGCCGTGCT(EcoRI) | 6767-6782 | |||
| M | NC001961.1 | F:CATATGATGGGGTCGTCCCT(NdeI) | 14377-14391 | 48 |
| R:GCTAGCCTGCGGAGCCGTGC(Nhe I) | 6767-6781 |
Disclaimer/Publisher’s Note: The statements, opinions and data contained in all publications are solely those of the individual author(s) and contributor(s) and not of MDPI and/or the editor(s). MDPI and/or the editor(s) disclaim responsibility for any injury to people or property resulting from any ideas, methods, instructions or products referred to in the content. |
© 2023 by the authors. Licensee MDPI, Basel, Switzerland. This article is an open access article distributed under the terms and conditions of the Creative Commons Attribution (CC BY) license (http://creativecommons.org/licenses/by/4.0/).
