Preprint
Article

This version is not peer-reviewed.

Dynamics of Physicochemical Properties, Flavor, and Microbial Communities of Salt-Free Bamboo Shoots during Natural Fermentation: Correlation between Microorganisms and Metabolites

A peer-reviewed article of this preprint also exists.

Submitted:

24 July 2023

Posted:

25 July 2023

You are already at the latest version

Abstract
Fermented bamboo shoots are a distinctive ingredient in Southern cuisine. In this study, headspace solid-phase microextraction (HS-SPME) combined with gas chromatography-mass spectrometry (GC-MS), and 16S rRNA high-throughput sequencing technology (HTS) were employed to investigate the relationship among physicochemical properties, characteristic volatile compounds, and core microbial communities. The results show that the chewiness, fracturability, hardness, and pH decreased, while total acidity increased during 60d-fermentation. The contents of reducing sugar and nitrite reached the peak on the 14th day of fermentation and then decreased. A total of 80 volatile compounds were detected during sour bamboo shoot fermentation, with 2,4-Di-tert-butylphenol having the highest concentration. Among them, 12 volatile compounds (VIP ≥ 1) were identified as characteristic aroma substances of sour bamboo shoots. The dominant bacterial phyla in sour bamboo shoots were Firmicutes and Proteobacteria, while Bacillus and Acinetobacter were the dominant genus. Correlation analysis showed that Firmicutes positive correlation with 3,6-Nonadien-1-ol, (E,Z)-, Oxalic acid, isobutyl hexyl ester ,(-)-O-Acetylmalic anhydride, TA Bacillus was negative correlation with Silanediol, dimethyl-, and Oxime-, methoxy-phenyl-. This study provides a theoretical basis for screening flavor-enhancing microorganisms as fermentation agents in sour bamboo shoots, which can contribute to the improvement of their quality.
Keywords: 
;  ;  ;  

1. Introduction

Fermented vegetables originated during the Shang and Zhou periods, around 3,100 years ago, and have become one of the important traditional fermented foods both domestically and internationally [1]. Fermented bamboo shoots are now commonly used in Southern Chinese households and are a traditional fermented food in Guangxi and surrounding regions, with a long history. They are soaked in spring water or low-salt water and naturally fermented to acquire a sour taste. The distinctive aroma and flavor of sour bamboo shoots are beloved by locals [2].
The flavor of fermented vegetables is usually closely related to microorganisms. Different regions' fermented vegetables exhibit differences in dominant microbial communities and flavor-associated microbial communities. For example, Lactobacillus in Sichuan paocai (pickled vegetables), Jiangxi-jiancai (fermented vegetables), and Northeast-jiancai are considered as the core functional microbial groups influencing flavor [3]. The main microbial communities in vegetable fermentation were lactic acid bacteria (LABs), including Leuconostoc, Weissella, Lactococcus, and Lactobacillus, etc., and these microbial communities contribute to the maturation of fermented vegetables [4,5,6,7]. Sour bamboo shoots contain a rich resource of lactic acid bacteria, including Lactobacillus, Streptococcus, Lactococcus, and Weissella. Microbial metabolism is crucial in the flavor of sour bamboo shoots. For example, in a study by Xu et al. (2020), the authors investigated the progression of bacterial and fungal communities and changes in key odorants during the fermentation of red pepper. The results revealed that species such as Aspergillus, Bacillus, Brachybacterium, Microbacterium, and Staphylococcus were responsible for producing the majority of the key odorants throughout the fermentation process [8]. Lactobacillus and Streptococcus showed a significant positive correlation with certain organic acids, low threshold aldehydes, phenols, as well as high threshold alcohols and esters. The complex microbial community provides the foundation for flavor development, and the two are closely intertwined[9]. Therefore, it is important to investigate the relationship between the flavor of sour bamboo shoots and microorganisms.
In this study, fresh bamboo shoots were fermented in water bottles filled with mineral water for 60 days. Flavor compounds, physicochemical properties (pH, titratable acidity, nitrate content, and reducing sugar content), and textural properties were determined on the 1st, 7th, 14th, 21st, 28th, and 60th day of fermentation. Additionally, 16S rRNA high-throughput sequencing (HTS) was used to detect the microbial community to observe its composition and dynamic changes. Through the analysis of these indicators, we can delve into the relationship between the flavor, quality, microbiota, and other aspects of fermented bamboo shoots. This will contribute to a better understanding of the fermentation mechanism of sour bamboo shoots and offer valuable theoretical references for the standardization of traditional sour bamboo shoot production techniques.

2. Materials and Methods

2.1. Preparation of Bamboo Shoots

Fresh Jipo bamboo shoots were collected from Leshan, Sichuan Province, China, and quickly transported to the laboratory within 24 hours. Approximately 10 kg of bamboo shoots were peeled off, leaving the tender edible part, then the shoots were washed and cut into 13 cm long, 0.5 cm wide, and 0.5 cm thick strips. These strips were placed in plastic bottles with a total volume of 0.5 L (50 g) and filled with sterile water. The bottles were sealed and fermented at room temperature for 60 days. During the fermentation process, samples were collected on the 1st, 7th, 14th, 21st, 28th, and 60th day, resulting in a total of six samples labeled as JPW1, JPW2, JPW3, JPW4, JPW5, and JPW6. The collected bamboo shoot samples were immediately subjected to texture analysis, while the collected fermentation liquid samples were stored in a -80℃ freezer for subsequent analysis.

2.2. Texture analysis

The texture of sour bamboo shoots during fermentation was evaluated using a TA-XT Plus texture analyzer. Uniform sour bamboo shoot strips (30 mm × 5 mm × 5 mm) were positioned beneath the P36R probe for texture measurement. The analysis was conducted with the following measurement parameters: pre-test speed of 2 mm/s, test speed of 1 mm/s, post-test speed of 1 mm/s, and a compression of 70% during testing, pause time of 5 seconds, data acquisition rate of 400 pps, trigger force of 5g.

2.3. Determination of pH and total acid (TA)

The pH of the samples was determined using a precise pH meter (PHS-25, Greifensee, Switzerland). The total acidity (TA) was measured according to the standard GB/T 12456-2021 [10].

2.4. Determination of reducing sugar content

The reducing sugar content of the fermentation liquids was measured follow to the GB 5009.7-2021 [11] and the direct titration method was used for determination.

2.5. Determination of nitrite content

The nitrite content in bamboo shoot fermentation liquid was measured by the spectrophotometric method according to GB 5009.33-2016 [12]. Place 18 g of bamboo shoot fermentation liquid in a 250 mL volumetric flask, add 2.5 mL of saturated borax solution, and then add 12 mL of 70 °C water. Mix well, heat in a boiling water bath for 15 minutes, remove and cool in cold water, and then let it cool to room temperature. Quantitatively transfer the above extraction solution to a beaker, add 1ml of 106 g/L potassium ferrocyanide solution, shake well, and then add 5 mLof 220 g/L zinc acetate solution to precipitate proteins. Add water to make it up to 40ml, shake well, let it stand for 30 minutes, remove the upper fat layer, filter the supernatant with filter paper, and reserve the filtrate. Take 8ml of the filtered solution into a 10 mL stoppered colorimetric tube, add 0.4 mL of 4g/L sulfanilic acid solution, mix well, and after standing for 3-5 minutes, add 0.2 mL of 2 g/L naphthyl ethylenediamine hydrochloride solution. Add water to the mark, mix well, let it stand for 15 minutes, and measure the absorbance at 538nm using a 1cm cuvette. Each sample was measured in three times. Based on the measured absorbance, find the corresponding mass of nitrite (micrograms) in the bamboo shoot fermentation liquid from the nitrite standard curve, and use the formula to calculate the nitrite content (mg/kg).

2.6. Determination of volatile compounds

To determine the volatile compounds in bamboo shoot fermentation liquid during different fermentation processes, this study made appropriate modifications based on the method reported by He et al [13]. Analysis was performed using the headspace solid-phase microextraction (HS-SPME) technique and gas chromatography-mass spectrometry (GC-MS). First, after adding 100μL of an internal standard solution containing 38.12μg of cyclohexanone to the samples for quantitative analysis, 8mL of bamboo shoot fermentation liquid and 3g of sodium chloride were placed in a 10mL headspace vial for pretreatment. The vial was then preheated for 10 minutes in a 60°C water bath. Next, a divinylbenzene/carboxylic acid/polydimethylsiloxane (CAR/PDMS/DVB, 65μm) fiber was used for headspace adsorption of volatile compounds for 30 minutes, followed by desorption of the volatile compounds from the fiber onto a 250°C heated GC injection port for 5 minutes. For gas chromatography analysis, a temperature program was set as follows: initial temperature 40°C, increased at a rate of 12°C/min to 100°C and held for 2 minutes, increased at a rate of 5°C/min to 120°C, further increased at a rate of 8°C/min to 180°C and held for 5 minutes, then increased at a rate of 12°C/min to 210°C, and finally increased at a rate of 8°C/min to 250°C for the final temperature. A flexible capillary column (HP-5MS, 30 m × 0.25 mm × 0.25μm) was used, with the mass spectrometer set at a source temperature of 230°C, an ionization potential of 70eV, and a mass scan range of 40-400 m/z. Lastly, preliminary identification of the compounds was performed using the NIST 17 mass spectral library, and volatile compounds with a match quality greater than 85% were selected for qualitative analysis.

2.7. Microbial analysis

The total genomic DNA from the bamboo shoot fermentation liquid was extracted according to the cetyltrimethylammonium bromide (CTAB) method. And took triplicate samples of bamboo shoot fermentation liquid at different fermentation stages, with 5mL of DNA extracted from each sample. Next, performed PCR amplification on the extracted DNA using the universal primers 338F and 806R, and only selected samples with brightness readings between 400-550bp for sequencing. To obtain more accurate and reliable results, using the Illumina platform for PE250bp sequencing to provide paired-end reads of 250bp. Finally, using Trimatic v0.33 software for filtering, cutadapt 1.9.1 software to eliminate primer sequences, and the dada2 method in QIME2 2020.6 for denoising to analyze the raw reads obtained.

2.8. Statistical analysis

The IBM SPSS Statistics 25.0 software was utilized for statistical analysis. Significance differences between two groups of data were determined through one-way analysis of variance (ANOVA) and post hoc Tukey's honestly significant difference (HSD) tests. Additionally, Pearson correlation networks and cell landscape (3.9.0) interaction networks were employed to explore the interactions between physicochemical properties, flavor, and microbiota. Throughout this process, mean values ± standard deviation (SD) were used to represent all measured values. A significance level of 0.05 was used to determine statistical significance, with a p-value below this threshold considered as statistically significant.

3. Results and discussion

3.1. Physiochemical property analysis

3.1.1. Texture analysis of bamboo shoots

Evaluating the quality of pickled bamboo shoots involves considering various factors, including texture. Hardness, fracturability, and chewiness are particularly important aspects of texture assessment [14]. As shown in Figure 1, the hardness of pickled bamboo shoots significantly decreases within the first 1-14 days and slowly decreases from day 14 to day 60. During the fermentation process, the fracturability and chewiness of pickled bamboo shoots gradually decrease in a relatively stable and slow manner. The softening of pickled bamboo shoots may be caused by a decrease in cell membrane permeability due to the pH decrease during fermentation or by the hydrolysis of native pectin in pickled bamboo shoots [15].

3.1.2. Physicochemical properties of fermentation liquids

The flavor quality of pickled bamboo shoots is closely related to their acidity, and an appropriate increase in acidity helps enhance the flavor of the product [16]. During the fermentation process, lactic acid bacteria decompose and utilize carbohydrates in bamboo shoots to produce organic acids, thus forming the flavor of pickled bamboo shoots. With the accumulation of organic acids, the pH and titratable acidity (TA) change [17]. As shown in Figure 2, the pH of the fermentation broth remains stable throughout the fermentation process and then decreases significantly, while the total acidity increases. The decline in pH levels could potentially be attributed to the presence of Bacillus spores and lactic acid bacteria [18]. During the fermentation of pickled bamboo shoots, the entry of lactic acid bacteria or airborne microorganisms into the fermentation system causes changes in acidity. As fermentation progresses, the ethanol content gradually decreases, indicating the generation of acidic components, leading to an increase in the acidity of the sample with prolonged fermentation time [19]. However, when the acidity reaches a certain level, the growth of lactic acid bacteria may be inhibited due to the reduction of nutrients in the fermentation environment, resulting in a slow increase in acidity in the later stages [20].
As shown in Figure 2, the content of reducing sugars shows an upward trend from day 1 to day 14 during fermentation, possibly due to the flow of some bamboo shoot juice into the fermentation broth after cutting. Additionally, during the fermentation process, polysaccharides and disaccharides in bamboo shoots undergo hydrolysis, leading to the generation of reducing sugars and an increase in their content [21]. From day 14 to day 60, there is a significant downward trend in reducing sugar content, possibly because the growth metabolism of microorganisms during fermentation consumes the carbon source. With the rapid reproduction of microorganisms, the carbon source is continuously utilized and depleted, resulting in a significant decrease in reducing sugar content.
Nitrite is a recognized chemical carcinogen mainly produced by nitrite-reducing bacteria during vegetable fermentation [22]. The content of nitrites may be related to the growth of spoilage microorganisms [23]. As shown in Figure 2, the nitrite content of pickled bamboo shoots increases during the first 1-14 days of fermentation, possibly due to the rapid proliferation of harmful microorganisms such as Enterobacteriaceae in the initial stage of fermentation, leading to a rapid increase in nitrite content [24]. A "nitrite peak" appears on day 14, followed by a significant decrease. On the one hand, this may be due to the presence of microorganisms with efficient nitrite degradation capabilities during fermentation, effectively reducing the production of nitrites in pickled bamboo shoots [15]. On the other hand, as fermentation progresses, lactic acid bacteria gradually form dominant microbial populations, inhibiting the growth of harmful microorganisms and thereby suppressing nitrite production [24].

3.2. Volatile compounds

3.2.1. Dynamic changes in volatile compounds of fermented bamboo shoots

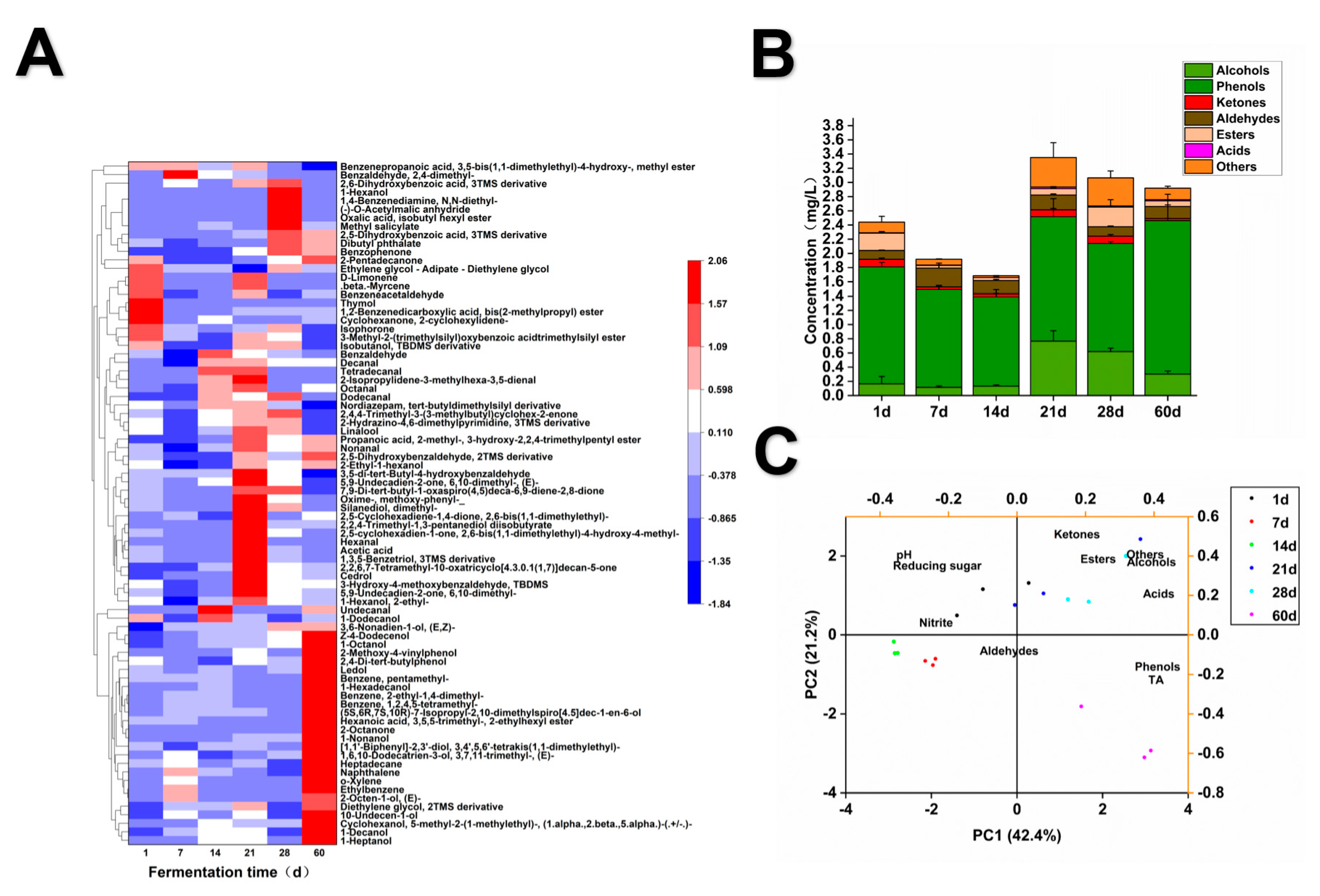
Under specific detection conditions, headspace solid-phase microextraction-gas chromatography-mass spectrometry (HSSPME/GC-MS) spectroscopy was employed to analyze the volatile compounds in fermented bamboo shoot samples [9]. It detected and quantified various volatile compounds present in fermented bamboo shoot fermentation liquor. The volatile flavor compounds in fermented bamboo shoots primarily include phenols, aldehydes, alcohols, esters, as well as other ketones and furans, which are the major contributors to the unique flavor of fermented bamboo shoots [9]. As shown in Figure 3 A, a total of 80 volatile compounds were detected and identified throughout the fermentation process of bamboo shoots. Among them, alcohols and esters had a greater variety of substances, which are likely important contributors to the pleasant aroma in fermented vegetables [25]. Alcohols accounted for the largest number of volatile compounds, with a total of 24, followed by aldehydes and ketones, accounting for 14 and 12 compounds, respectively. At day 1 of fermentation, a total of 53 volatile compounds were detected in the fermented bamboo shoot liquor, including 12 alcohols, 10 aldehydes, 10 ketones, 8 esters, 3 acids, 2 phenols, and 8 other volatile compounds. Silanediol, dimethyl-, 2,4-Di-tert-butylphenol, and 1,2-Benzenedicarboxylic acid, bis(2-methylpropyl) ester had significantly higher contents than other volatile compounds, making them the major volatile substances at day 1 of fermentation. At day 7, the content of volatile compounds decreased, and some volatile compounds even disappeared, such as 1-Hexanol, 2-ethyl-, Linalool, and 2-Pentadecanone. As the fermentation proceeded, both the variety and content of volatile compounds increased. At day 21, the volatile compounds reached their peak, with a total of 65 compounds identified, including 20 alcohols, 13 aldehydes, 11 ketones, 8 esters, 4 acids, 3 phenols, and 6 other volatile compounds. Among them, Oxime-, methoxy-phenyl-_, 2,4-Di-tert-butylphenol, and Silanediol, dimethyl- had the highest contents.
From Figure 3B, it can be observed that the levels of volatile flavor compounds showed a trend of initial decrease, followed by an increase, and then gradually decreased again. The total content of volatile compounds reached its peak at day 21 of fermentation. Throughout the fermentation process, among the volatile compounds, phenols exhibited the highest content, followed by alcohols and aldehydes. The content of phenolic volatile compounds generally decreased at first and then increased. The variety of phenolic compounds increased during fermentation, with the detection of 2,4-Di-tert-butylphenol, 2-Methoxy-4-vinylphenol, and 1,3,5-Benzetriol, 3TMS derivative. Among them, 2,4-Di-tert-butylphenol had the highest content, and it has been found to be a candidate compound related to anti-diabetic enzymes [26]. The content of alcohol and aldehyde volatile compounds was next after phenols. Alcohols contribute pleasing aromas but have a higher odor threshold, and their impact on characteristic aromas in fermented vegetables is not significant [27]. As the fermentation progressed, the number of alcohol volatile compounds increased, including 1-Heptanol, 2-Octen-1-ol, (E)-, 1-Decanol, 1-Nonanol, Cedrol, among others. The content of aldehyde volatile compounds generally increased and then decreased, but it increased compared to day 1 of fermentation. The aldehyde compound with the highest content was 2,5-Dihydroxybenzaldehyde, 2TMS derivative, followed by Benzaldehyde, 2,4-dimethyl-. Most aldehyde compounds can provide a fresh, fruity, and nutty aroma to fermented vegetables [28]. Aldehyde compounds are mainly formed through the carbon chain oxidation or decarboxylation of unsaturated fatty acids, which are exothermic reactions during fermentation and easily reduced to alcohol compounds. Although their content in bamboo shoots is not high, these compounds have a low threshold [29]. Ester substances are one of the characteristic flavor components in fermented foods [27]. Esters are primarily formed by microbial metabolism during fermentation through the combined action of acyl-coenzyme A and alcohol acyltransferases, as well as by the reaction of acids with alcohols catalyzed by lipases [9]. Ester compounds in bamboo shoots primarily serve to decrease strong odors, enhance aroma, and provide a balancing effect. They also contribute to increasing the content of health-promoting compounds [30]. Ketones contribute to aroma, but their content in bamboo shoots is relatively low, so their impact on the flavor of bamboo shoots may be limited [31]. Acid compounds are mainly formed by microbial biochemical reactions utilizing starch, fat, protein, and other organic substances [32]. The quantity of other volatile compounds remained relatively stable with a slight decrease. Due to variations in raw materials, processing methods, and environmental changes during fermentation, the content and variety of volatile flavor components in fermented bamboo shoots may differ.
As shown in Figure 3C, the analysis shows that PC1 and PC2 explain 42.2% and 21.2% of the total variance, respectively, with a cumulative value of 63.4%. The distance between day 60 of fermentation and other fermentation days is relatively large, indicating significant changes in the physicochemical properties and flavor compared to day 1 of fermentation. The distance between day 7 and day 14 is relatively close, suggesting similar flavors, which is consistent with the results of the column chart of volatile compounds (Figure 3-6b). At day 1 of fermentation, the content of volatile compounds was closely related to pH, reducing sugar content, and nitrite content. Representative volatile compounds at day 7 and day 14 of fermentation were aldehydes. At day 21 and day 28 of fermentation, the representative volatile compounds were ketones, esters, alcohols, acids, and other compounds. At day 60, the representative volatile compounds were phenols, strongly associated with total acid content.

3.2.2. Characteristic volatile compounds of fermented bamboo shoots

By conducting an OPLS-DA analysis and obtaining VIP (variable importance in the projection) values, compounds with a VIP value of ≥1 were considered as contributing to the formation of the aroma in fermented bamboo shoots. According to our knowledge, 2,4-dimethylbenzaldehyde and 2,4-di-tert-butylphenol were detected as the main volatile compounds in fermented bamboo shoots for the first time, and these differences could be attributed to factors such as the type of raw materials, the growth environment of the raw materials, and fermentation conditions [33].
The table below presents the volatile compounds with VIP values ≥1, arranged according to their VIP values. As shown in Table 1, the compound with the highest VIP value is 1-Heptanol, which has a floral aroma [31] that contributes to the floral aroma of fermented bamboo shoots and is considered to have the greatest contribution to the flavor formation of fermented bamboo shoots. Phenolic volatile compounds have the highest content in bamboo shoots, and phenolic volatile substances typically produce off-flavors and irritating odors [31]. 2,4-Di-tert-butylphenol is the second compound after 1-Heptanol, considered to have a significant contribution to the flavor of fermented bamboo shoots. Benzaldehyde, 2,4-dimethyl- also has a VIP value greater than 1 and is considered to contribute to the flavor of fermented bamboo shoots with an almond/spicy flavor [34]. Alcohols have pleasant aromas. Silanediol, dimethyl-, and 3,6-Nonadien-1-ol, (E,Z)- have a relatively smaller contribution, but they provide a unique aroma to fermented bamboo shoots. Ester compounds with complex flavors have relatively less content throughout the fermentation process but have a variety of types. Although Oxalic acid, isobutyl hexyl ester, and 1,2-Benzenedicarboxylic acid, bis(2-methylpropyl) ester have VIP values greater than 1, their impact on the flavor is relatively minor, contributing slightly to the aroma of fermented bamboo shoots. O-Xylene has a faint aromatic odor, and Isophorone has a tobacco/woody aroma. D-Limonene contributes relatively less, has a lemon-like taste, and is a natural ingredient found in many citrus fruits, vegetables, and spices. It has a small content in bamboo shoots and may have a limited impact on the flavor of fermented bamboo shoots [31].

3.3. Microorganisms

The microorganisms in pickled bamboo shoots are mainly bacteria, including the genera Lactobacillus, Weissella, Leuconostoc, Lactococcus, Enterobacter, and Serratia, which are commonly enriched in fermented vegetables [9]. Throughout the pickled bamboo shoot fermentation process, lactic acid bacteria mainly produce metabolites such as lactic acid, acetic acid, and ethanol, which help maintain the acidic environment necessary for fermentation [35,36]. These metabolites play an important role in giving pickled bamboo shoots a certain flavor, as well as serving as the basis for the formation of acids and esters during the fermentation process.
Alpha diversity is a comprehensive index of microbial richness and evenness in the habitat [37]. Chao1 index and ACE index are used to compare community abundance [38], while Shannon and Simpson index are used to compare community diversity [39]. As shown in Table S2, the coverage of the experimental samples is all 1, indicating that the sequencing results can basically represent the actual situation of the samples [40]. Chao1, ACE, Shannon, and Simpson all showed a trend of first increasing, then decreasing, and then increasing again. By comparing the Chao1, Simpson, and Shannon indices of the six fermentation stages, it can also be observed that the species diversity, species richness, and evenness of pickled bamboo shoots at 21 days of fermentation were higher than other fermentation stages. This phenomenon is due to the proliferation of microorganisms and increased species richness during the 1-day to 21-day fermentation stage. During the 21-day to 28-day fermentation stage, the bacterial community structure gradually became more singular, with some bacteria becoming dominant as the fermentation environment changed. From 28-60 days of fermentation, there may be the growth of miscellaneous bacteria in the fermentation bottles, leading to an increase in species richness [41]. PCoA and UPGMA analysis (Figures S2 and S3) revealed significant differences in microbial structure during the later stages of fermentation (21-60 days), with minimal fluctuation during the earlier stages.

3.3.1. Analysis of Beta Diversity during the Fermentation Process of Sour Bamboo Shoots

The following Figure 4A shows the top ten abundant phyla detected at the phylum level. At the phylum level, representatives include Cyanobacteria, Proteobacteria, Firmicutes, and Bacteroidetes[9]. Except for day 1 of fermentation, Firmicutes has the highest relative abundance in all other stages, indicating that Firmicutes is the dominant phylum during the 7-60 day stage of fermentation. At day 1 of fermentation, Proteobacteria has the highest relative abundance at 66.45%, followed by Firmicutes at 28.54%. Proteobacteria plays a dominant role during this stage. Except for day 1 of fermentation, Firmicutes has the highest relative abundance in all other stages, indicating that Firmicutes is the dominant phylum during the 7-60 day stage of fermentation. Therefore, Firmicutes plays a major role in the entire fermentation process, followed by Proteobacteria.
The following Figure 4B shows the top ten abundant genera detected at the genus level. It can be seen from the figure that the dominant bacterial genera vary under different fermentation conditions. At day 1 of fermentation, the dominant bacterial genus is unclassified_Acinetobacter. At day 7, 14, 60 of fermentation, the dominant bacterial genus is unclassified_Bacillus. At day 21 of fermentation, the dominant bacterial genus is Lactobacillus_iners. At day 28 of fermentation, the dominant bacterial genus is unclassified_Paenibacillus. Studies have shown that the microbial community in traditional fermented pickled bamboo shoots has a high diversity, mainly including genera like Lactobacillus, Lactococcus, Weissella, Shuttleworthia, Enterobacter, and Actinobacillus [42]. The dominant genera identified in this sequencing are consistent with previous reports. The relative abundance of unclassified_Enterobacteriaceae gradually decreases with fermentation time, as lactic acid produced by lactic acid bacteria inhibits the growth of unclassified_Enterobacteriaceae. Lactobacillus is mostly facultative anaerobes with strong acid tolerance, making them more suitable for growth and metabolism in the low oxygen environment of the mid to late fermentation stages [43]. The relative abundance of Enterococcus shows a decreasing trend initially and then increases with fermentation. Enterococcus can produce short-chain fatty acids and organic acids in the human body and degrade sugars through glycolysis and pentose phosphate pathways [44].

3.3.2. Representative bacteria in sour bamboo shoots

LDA effect size (LEfSe) was employed as a statistical tool to assess dissimilarities among bacterial groups, discover distinctive features with diverse abundances and associated categories, and explore potential biomarkers [45]. Species with LDA values greater than 4 were selected for mapping [46]. As shown in Figure 5, on the first day of fermentation, sour bamboo shoots included 2 species biomarkers, 2 genus biomarkers, 1 family biomarker, 1 order biomarker, 1 class biomarker, 1 phylum biomarker. On the 21st day of fermentation, sour bamboo shoots included 5 family biomarkers, 4 species biomarkers, 4 genus biomarkers, 2 order biomarkers, 3 class biomarkers, 3 phylum biomarkers. On the 28th day of fermentation, sour bamboo shoots included 1 species biomarker, 1 genus biomarker, 1 family biomarker, 1 order biomarker, 1 class biomarker, 1 phylum biomarker. On the 60th day of fermentation, sour bamboo shoots included 1 species biomarker, 1 genus biomarker, 1 family biomarker, and 1 domain biomarker. Combining the analysis of Alpha diversity and Beta diversity, as well as the succession between dominant bacterial phyla and genera, it can be inferred that the microbial succession process during the fermentation of pickled bamboo shoots is Proteobacteria gradually replaced by Firmicutes.

3.3.3. The relationship between the physicochemical properties flavor, and microbial composition of pickled bamboo shoots

The physicochemical properties and major volatile compounds during fermentation are closely related to the quantity and types of microbial communities. By using Pearson correlation analysis, the relationship between the physicochemical properties of pickled bamboo shoots, characteristic volatile compounds (VIP ≥ 1), and dominant bacterial phyla (top ten) and genera (top ten) of the microbial community were studied.
The microbial population may be a key factor in the formation of volatile flavor substances in Sour shoots [3,47,48,49]. As shown in Figure 6A, the vertical axis represents volatile flavor compounds with VIP values greater than 1, as well as basic indicators such as pH, total acid, nitrite, and reducing sugar. The horizontal axis represents the top ten dominant bacterial phyla. P≤0.05 represents a significant correlation. When the correlation coefficient is 1, it indicates a positive correlation, while when the correlation coefficient is -1, it indicates a negative correlation. At the phylum level, Firmicutes and Proteobacteria are the dominant bacterial phyla. As shown in the figure, Firmicutes showed a significant positive correlation with 3,6-Nonadien-1-ol, (E,Z)-, and a significant negative correlation with D-Limonene. Proteobacteria showed a significant positive correlation with 1,2-Benzenedicarboxylic acid, bis(2-methylpropyl) ester, and a significant negative correlation with 3,6-Nonadien-1-ol, (E,Z)-. Alcohol compounds are related to the aroma of pickled bamboo shoots, while ester compounds mainly reduce the irritating odor[27,30]. This indicates that Firmicutes is beneficial to the aroma production of pickled bamboo shoots, Proteobacteria is beneficial for reducing the irritating odor of pickled bamboo shoots. Cyanobacteria showed a significant positive correlation with nitrite content, indicating that Cyanobacteria is beneficial for the nitrite content in pickled bamboo shoots. Firmicutes showed a negative correlation with brittleness, hardness, and chewiness, indicating that it is not conducive to the texture of pickled bamboo shoots, which will cause the pickled bamboo shoots to become soft and decrease the taste. Proteobacteria showed the opposite trend, and it showed a positive correlation with the three texture indicators of pickled bamboo shoots, indicating that it is conducive to the texture of pickled bamboo shoots.
As shown in Figure 6B, at the genus level, the vertical axis represents volatile flavor compounds with VIP values greater than 1, as well as basic indicators such as pH, total acid, nitrite, and reducing sugar. The horizontal axis represents the top ten dominant bacterial genera. Unclassified_Acinetobacter and unclassified_Lactococcus showed a significant positive correlation with 1,2-Benzenedicarboxylic acid, bis(2-methylpropyl) ester, and a significant negative correlation with 3,6-Nonadien-1-ol, (E,Z)-, indicating that these two genera are not beneficial for the aroma of pickled bamboo shoots[25]. Unclassified_Paenibacillus showed a significant positive correlation with (-)-O-Acetylmalic anhydride and Oxalic acid, isobutyl hexyl ester. Unclassified_Enterococcus showed a significant positive correlation with o-Xylene. Unclassified_Cyanobacteriales showed a significant positive correlation with nitrite. This indicates that unclassified_Cyanobacteriales will influence the safety of pickled bamboo shoots. When its content increases, it will lead to an increase in nitrite content in pickled bamboo shoots, which will have an impact on consumer's health when the nitrite content reaches a certain level [22]. Unclassified_Enterobacteriaceae showed a significant positive correlation with Benzaldehyde, 2,4-dimethyl-. Unclassified_Hungateiclostridiaceae showed a significant positive correlation with o-Xylene, 2,4-Di-tert-butylphenol, and total acid, and a significant negative correlation with pH and reducing sugar. This indicates that unclassified_Hungateiclostridiaceae is conducive to the formation of the flavor of pickled bamboo shoots but not to the texture. Unclassified_Acinetobacter and unclassified_Lactococcus showed a positive correlation with the chewiness, hardness, and brittleness of pickled bamboo shoots, indicating that both genera are beneficial to the texture of pickled bamboo shoots.

4. Conclusions

Through the above experimental investigation, the relationship between the physicochemical properties of pickled bamboo shoots, characteristic volatile compounds, and core microbial communities was studied. The study found that throughout the fermentation process, the fracturability, hardness, chewiness, and pH of the pickled bamboo shoots showed a decreasing trend, while the total acidity showed an increasing trend. The content of reducing sugars and nitrite rapidly increased from days 1-14, reaching a peak at day 14, and then rapidly decreased. The content of reducing sugars showed a significant negative correlation with the total acidity and a significant positive correlation with pH. The pickled bamboo shoots's hardness and chewiness were significantly positively correlated with each other and positively correlated with the total acidity, but negatively correlated with the reducing sugar content. The fracturability, chewiness, and pH of the sour bamboo shoots was a significant positive correlation with each other and a negative correlation with the total acidity. The total acidity showed a significant negative correlation with pH. Of the 80 identified volatile compounds, phenolic volatile compounds had the highest content, and there were 24 types of alcohol volatile compounds. At least 12 volatile compounds (VIP≥1) were identified as characteristic aroma substances of pickled bamboo shoots. Among them, 1-heptanol was considered the most significant volatile compound contributing to the formation of pickled bamboo shoots flavor. At the phylum level, the dominant phyla in the pickled bamboo shoots were Firmicutes and Proteobacteria. Firmicutes showed a significant positive correlation with 3,6-nonadien-1-ol (E, Z), while Proteobacteria showed a significant positive correlation with 1,2-benzenedicarboxylic acid, bis (2-methylpropyl) ester and a significant negative correlation with 3,6-nonadien-1-ol (E, Z). Proteobacteria also showed a positive correlation with the chewiness, crispiness, and hardness of pickled bamboo shootss. At the genus level, the dominant genera in the pickled bamboo shoots were unclassified_Bacillus and classified_Acinetobacter. Unclassified_Bacillus showed a negative correlation with Silanediol, dimethyl-, and oxime-, methoxy-phenyl-, while classified_Acinetobacter showed a significant positive correlation with 1,2-benzenedicarboxylic acid, bis (2-methylpropyl) ester and a significant negative correlation with 3,6-nonadien-1-ol (E, Z). It also showed a positive correlation with pickled bamboo shoots's chewiness, crispiness, and hardness. The findings of this study provide valuable references for the advancement of industrial-scale production of sour bamboo shoots.

Supplementary Materials

The following supporting information can be downloaded at the website of this paper posted on Preprints.org. Figure S1: Correlation among reducing sugar, hardness, fracturability, chewiness, TA, pH, and nitrite of sour bamboo shoots conducted by Pearson’s correlation analysis; Figure S2: Total ion flow of volatile compounds in sour bamboo shoots during the fermentation process; Figure S3: PCoA analysis of the microbial community in sour bamboo shoots during fermentation process; Figure S4: UPGMA analysis of the microbial community in sour bamboo shoots during fermentation process; Table S1: Volatile compounds of sour bamboo shoots during fermentation measure by GC-MS; Table S2: Alpha diversity of the microbial community in sour bamboo shoots during the fermentation process.

Author Contributions

Conceptualization, Q.C. and S.H.; investigation, Z.L., X.X., and W.D.; writing—original draft preparation, X.X. and Z.L.; writing—review and editing, Z.L. and Q.C.; funding acquisition, Y.Z. and S.H. All authors have read and agreed to the published version of the manuscript.

Funding

This research was funded by the National Key R&D Program of China (2021YFD2200504_1 and 2021YFD2200505_2), Science and Technology Project of Sichuan Province, China (2023JDRC0130, 2021YFYZ0006 and 2022NSFSC0093), and Ph.D. Foundation (no. 22zx7).

Institutional Review Board Statement

Not applicable.

Informed Consent Statement

Not applicable.

Data Availability Statement

Data is shown in the article.

Acknowledgments

The authors would like to acknowledge the National Key R&D Program of China, Sichuan Provincial Department of Science and Technology for the research project funds received for the project. The authors would like to thank the Southwest University of Science and Technology for the internal project fund to support the research.

Conflicts of Interest

The authors declare no conflict of interest.

References

  1. Liu. (2017). Use of psychrotolerant lactic acid bacteria (Lactobacillus spp. and Leuconostoc spp.) isolated from chinese traditional paocai for the quality improvement of Paocai products. Journal of Agricultural And Food Chemistry, 65(12): 2580-2587.
  2. Qin, Y., Zhao, X., Shen, Y., Yu, F., Liu, X. (2022). Screening and identification of anti-inflammatory lactic acid bacteria in pickled bamboo shoots. Food Science, 43(08): 121-127.
  3. Xiao, M., Huang, T., Huang, C., Hardie, J., Peng, Z., Xie, M., Xiong, T. (2020). The microbial communities and flavour compounds of Jiangxi yancai, Sichuan paocai and Dongbei suancai: Three major types of traditional Chinese fermented vegetables. LWT-Food Science and Technology, 121. [CrossRef]
  4. Jeong. (2013). Microbial succession and metabolite changes during fermentation of dongchimi, traditional Korean watery kimchi. International Journal of Food Microbiology, 164(01): 46-53.
  5. Li. (2017). Microbial succession and metabolite changes during traditional serofluid dish fermentation. LWT-Food Science and Technology, 84: 771-779.
  6. Liang. (2018). Investigation on microbial diversity of industrial Zhacai paocai during fermentation using high-throughput sequencing and their functional characterization. LWT-Food Science and Technology, 91: 460-466.
  7. Wang. (2018). Effects of microbial diversity on nitrite concentration in pao cai, a naturally fermented cabbage product from China. Food Microbiology, 72: 185-192.
  8. Xu. (2020). Correlation between autochthonous microbial communities and key odorants during the fermentation of red pepper ( Capsicum annuum L.). Food Microbiology, 91: 103510.
  9. Xue, B., Hu, R., Wu, L., Yang, J., Li, B., Zhang, F., Zheng, J. Advances in research on microbial flora succcession and flavor substance formation mechanism in Suansun. Food and Fermentation Industries, 1-7.
  10. GB/T. 12456-2021. (2021). Determination of total acid in foods. Beijing: Standards press of China.
  11. GB. 5009.7-2021. (2021). Determination of reducing sugar in foods. Beijing: Standards press of China.
  12. GB 5009.33-2016. (2016). Determination of nitrite and nitrate in food. Beijing: Standards press of China.
  13. He. (2020). Effects of different temperatures on bacterial diversity and volatile flavor compounds during the fermentation of suancai, a traditional fermented vegetable food from northeastern China. LWT-Food Science and Technology, 118: 108773.
  14. Chen. (2022). Correlation between microorganisms and flavor of Chinese fermented sour bamboo shoot: Roles of Lactococcus and Lactobacillus in flavor formation. Food Bioscience, 50: 101994.
  15. Liu, Y. (2022). Development and quality analysis of Liuzhou sour bamboo shoots with low nitrite. Food and Fermentation Industries, 48(19): 220-224.
  16. Ren, T. (2020). Effect of mixed starter cultures on quality of tumorous stem mustard (Brassica Juncea Var. Tumida Tsen Et Lee) pickle. Food Science and Technology, 29-35.
  17. You, S.-Y., Yang, J.-S., Kim, S.H., Hwang, I.M. (2017). Changes in the Physicochemical Quality Characteristics of Cabbage Kimchi with respect to Storage Conditions. Journal of Food Quality, 2017: 1-7. [CrossRef]
  18. Jeyaram, K., Romi, W., Singh, T.A., Devi, A.R., Devi, S.S. (2010). Bacterial species associated with traditional starter cultures used for fermented bamboo shoot production in Manipur state of India. International Journal of Food Microbiology, 143(1-2): 1-8. [CrossRef]
  19. Zhou, X. (2019). Changes of flavor substances in natural fermentation of bamboo shoots. Chinese Brewing, 38(8): 20-24.
  20. Zhuo, J. (2023). Effect of addition of red yeast rice on the properties of lactic acid fermentation agent. Chinese Condiment, 48(5): 65-70.
  21. Wang, Y., Fan, A., Huang, A. (2022). Effects of Astragalus extract on physicochemical properties, microbial flora, and sensory quality of low-salt naturally fermented pickles. Food and Fermentation Industries, 48(18): 213-218.
  22. Paik, H.-D., Lee, J.Y. (2014). Investigation of reduction and tolerance capability of lactic acid bacteria isolated from kimchi against nitrate and nitrite in fermented sausage condition. Meat Science, 97(4): 609-614. [CrossRef]
  23. Lu. (2022). Effects of mixed inoculation of Leuconostoc citreum and Lactobacillus plantarum on suansun (Sour bamboo shoot) fermentation. Food Bioscience, 47: 101688.
  24. Gong, X., Cui, A., Hui, A., Wang, A., Wang, A., Ao, A. (2022). Effects of different fermentation methods on the content of nitrite in sour bamboo shoots. Food Safety Guide, 46-49:.
  25. Corrëa Lelles Nogueira, M., Lubachevsky, G., Rankin, S.A. (2005). A study of the volatile composition of Minas cheese. LWT - Food Science and Technology, 38(5): 555-563. [CrossRef]
  26. Sompong, S., Apirak, P., Preecha, M. (2022). Biological activity and inhibition potential against α-glucosidase and α-amylase of 2,4-di-tert-butylphenol from bamboo shoot extract by in vitro and in silico studies. Process Biochemistry, 126: 15-22.
  27. Cai, Y., Jia, L., Du, M., Guo, H. (2021). Analysis of volatile flavor components of Guangxi sour bamboo shoots. Chinese Condiment, 46(11): 142-145+150.
  28. Li, J., Duan, H., Zhao, R., Xu, Y., Wang, D. (2007). Study on main components of apple wine. Food Science, 337(12): 362-365.
  29. Liu, H., Wang, Z., Zhang, D., Shen, Q., Pan, T., Hui, T., Ma, J. (2019). Characterization of key aroma compounds in Beijing roasted duck by Gas Chromatography–Olfactometry–Mass Spectrometry, Odor-Activity Values, and Aroma-Recombination Experiments. Journal of Agricultural and Food Chemistry, 67(20): 5847-5856. [CrossRef]
  30. Tian, Y., Sun, M., Xu, J., Huang, Y., Ma, Z., Ma, Y., Chen, C., Liu, X., Li, S. Characterization of key aroma compounds in Guangxi fermented bamboo shoots. Food and Fermentation Industries, 1-10.
  31. Zhu, Z. (2014). Study on Fermented Bamboo Shoot Nutrition and Flavor Components, Guangxi University.
  32. Sun, Y., Huang, Y., Zhu, X., Ma, Y., Jiang, X., Yin, S. (2020). Analysis of characteristic flavor compounds of Chinese light-soy sauce aroma type liquors. Food Science, 41(24): 199-208.
  33. Zhang, W., Dong, P., Lao, F., Liu, J., Liao, X., Wu, J. (2019). Characterization of the major aroma-active compounds in Keitt mango juice: Comparison among fresh, pasteurization and high hydrostatic pressure processing juices. Food Chemistry, 289: 215-222. [CrossRef]
  34. Wu, Y. (2011). Study on Reaction Mechanism of Carbonylating Synthesis of 2,4-Dimethylbenzaldehyde from Meta-xylene. Chemical Engineering Technology and Development, 40(12): 10-12+44.
  35. Caporaso. (2010). QIIME allows analysis of high-throughput community sequencing data. Nature Methods, 7(5): 335-336.
  36. Sun, C. (2012). The distribution of lactic acid bacteria in traditional liquor production and main metabolites. Chinese Brewing, 31(5): 1-4.
  37. Chen, M., Zhu, Y., Liu, B., Wang, J., Liu, X., Yang, W. (2018). Diversity research of the soil bacteria of jasminum sambac Ait based on metagenome. Journal of Agricultural Biotechnology, 26(09): 1480-1493.
  38. Bao, W., Han, J., Zhang, Z., Lu, C., Zhou, J., Ming, T., Li, Y., Su, X. Analysis of microbial diversity in traditional fermented vegetables in Zhejiang based on high-throughput sequencing technology. Food Science, 42(06): 178-185.
  39. Xia, F., Chen, X., Guo, M., Bai, X., Liu, Y., Shen, G., Li, Y., Lin, J., Zhou, X. (2016). High-throughput sequencing-based analysis of endogenetic fungal communities inhabiting the Chinese Cordyceps reveals unexpectedly high fungal diversity. Scientific Reports, 6(1): 33437.. [CrossRef]
  40. Tang, D., Zhong, A., Zhang, A., Lv, A., Chen, A., Ma, A., Guo, A. (2023). Analysis of microbial diversity of Guangxi sour bamboo shoots and study on their lactic acid bacteria characteristics. Chinese Condiments, 48(5): 1-9.
  41. Li, X. (2020). Study on the variation law of microbial community and main components in natural fermentation of sour bamboo shoots. Hunan Agricultural University.
  42. Nirmala, C., Bisht, M., Laishram, M. (2014). Bioactive compounds in bamboo shoots: health benefits and prospects for developing functional foods. International Journal of Food Science and Technology, 49: 1425-1431. [CrossRef]
  43. Wang, S., Bao, Y., Dong, X., Su, F., Yao, G., Zhang, H. (2010). Physiological function and application of Lactobacillus plantarum. China Agricultural Science and Technology Bulletin, 12(04): 49-55.
  44. Liu, Y. (2015). Characterization of microflora and their functions on flavor compounds in Shaoxing rice wine. Jiangnan University.
  45. Chen, C., Li, J., Cheng, G., Liu, Y., Yi, Y., Chen, D., Wang, X., Cao, J. (2023). Flavor changes and microbial evolution in fermentation liquid of sour bamboo shoots. Journal of Food Composition and Analysis, 120:105273. [CrossRef]
  46. Guan, Q., Huang, T., Peng, F., Huang, J., Liu, Z., Peng, Z., Xie, M., Xiong, T. (2022). The microbial succession and their correlation with the dynamics of flavor compounds involved in the natural fermentation of suansun, a traditional Chinese fermented bamboo shoots. Food Research International, 157: 111216. [CrossRef]
  47. Xiao, M., Xiong, T., Peng, Z., Liu, C., Huang, T., Yu, H., Xie, M. (2018). Correlation between microbiota and flavours in fermentation of Chinese Sichuan Paocai. Food Research International, 114:123-132. [CrossRef]
  48. Zheng. (2018). Evaluating the microbial ecology and metabolite profile in Kazak artisanal cheeses from Xinjiang, China. Food Research International, 111: 130-136. [CrossRef]
  49. Zhao, H. (2022). Study on microorganisms in fermentation of pickles. Chinese Condiments, 47(1): 211-216.
Figure 1. Texture properties of the sour bamboo shoot during the fermentation process.
Figure 1. Texture properties of the sour bamboo shoot during the fermentation process.
Preprints 80346 g001
Figure 2. Changes in the pH、TA、reducing sugar content and nitrite content during different fermentation periods.
Figure 2. Changes in the pH、TA、reducing sugar content and nitrite content during different fermentation periods.
Preprints 80346 g002
Figure 3. Hierarchical clustering heatmap of volatile compounds in fermented bamboo shoots (a), column chart of volatile compounds in fermented bamboo shoots (b), and PCA analysis of physicochemical properties and volatile compounds in fermented bamboo shoots (c).
Figure 3. Hierarchical clustering heatmap of volatile compounds in fermented bamboo shoots (a), column chart of volatile compounds in fermented bamboo shoots (b), and PCA analysis of physicochemical properties and volatile compounds in fermented bamboo shoots (c).
Preprints 80346 g003
Figure 4. The phylum level (A) and genus level (B) of microbial community.
Figure 4. The phylum level (A) and genus level (B) of microbial community.
Preprints 80346 g004
Figure 5. The composition of microbial community in LEfSe at the phylum (A) and genus (B) levels.
Figure 5. The composition of microbial community in LEfSe at the phylum (A) and genus (B) levels.
Preprints 80346 g005
Figure 6. The relative abundance of the top 10 phyla and genera (a) and the Pearson correlation analysis with volatile organic compounds (VIP≥1).
Figure 6. The relative abundance of the top 10 phyla and genera (a) and the Pearson correlation analysis with volatile organic compounds (VIP≥1).
Preprints 80346 g006
Table 1. Characteristic compounds in fermented bamboo shoots.
Table 1. Characteristic compounds in fermented bamboo shoots.
Compounds VIP
1-Heptanol 4.64
2,4-Di-tert-butylphenol 3.50
Silanediol, dimethyl- 3.18
Oxime-, methoxy-phenyl-_ 2.96
Benzaldehyde, 2,4-dimethyl- 2.84
Oxalic acid, isobutyl hexyl ester 2.63
(-)-O-Acetylmalic anhydride 2.57
1,2-Benzenedicarboxylic acid, bis(2-methylpropyl) ester 2.46
3,6-Nonadien-1-ol, (E,Z)- 1.71
o-Xylene 1.12
Isophorone 1.11
D-Limonene 1.05
Disclaimer/Publisher’s Note: The statements, opinions and data contained in all publications are solely those of the individual author(s) and contributor(s) and not of MDPI and/or the editor(s). MDPI and/or the editor(s) disclaim responsibility for any injury to people or property resulting from any ideas, methods, instructions or products referred to in the content.
Copyright: This open access article is published under a Creative Commons CC BY 4.0 license, which permit the free download, distribution, and reuse, provided that the author and preprint are cited in any reuse.
Prerpints.org logo

Preprints.org is a free preprint server supported by MDPI in Basel, Switzerland.

Subscribe

Disclaimer

Terms of Use

Privacy Policy

Privacy Settings

© 2026 MDPI (Basel, Switzerland) unless otherwise stated