Submitted:
11 July 2023
Posted:
11 July 2023
You are already at the latest version
Abstract
Keywords:
1. Introduction
2. Results
2.1. Appearance
2.2. SSC, TA, and sensory quality
2.3. Storability, antifungal activity, water vaper permeability (WVP), and peel morphology
2.4. Metabolomics analysis
2.5. Citrus metabolomic pathway and relative abundance of identified metabolites
2.6. Antioxidant and anti-inflammatory activities of peel extracts
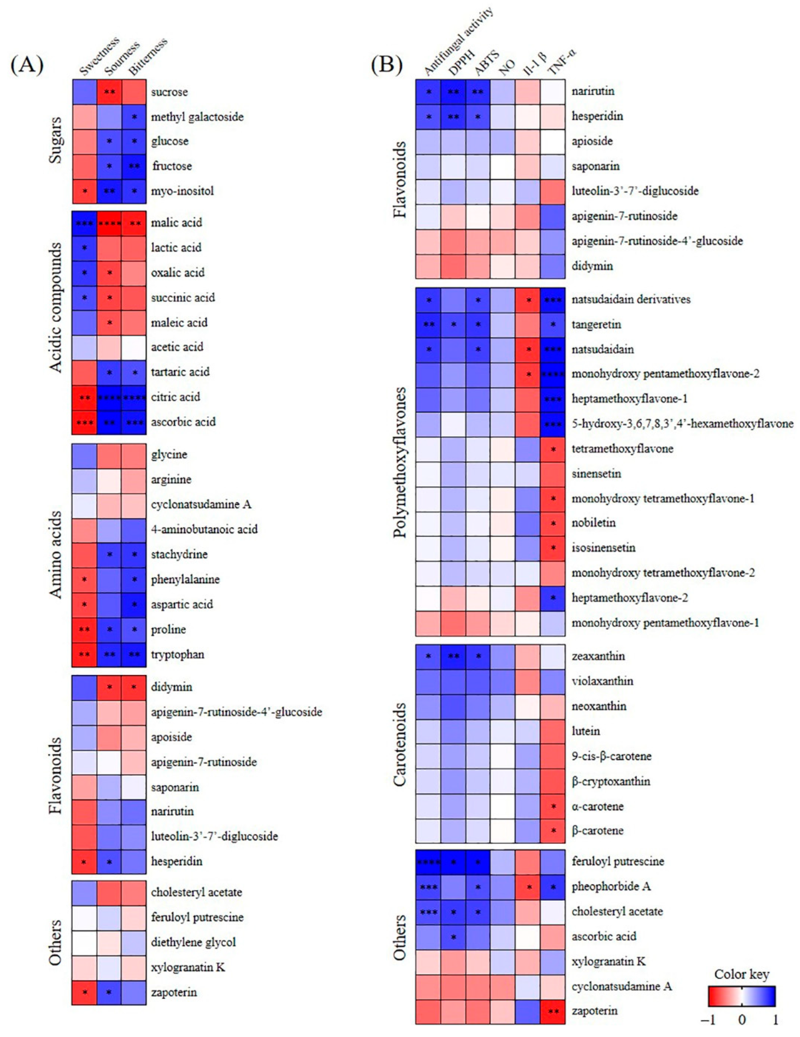
2.7. Correlation analysis
3. Discussion
4. Materials and Methods
4.1. Sample preparation
4.2. Color, SSC, TA
4.3. Sensory evaluation
4.4. WVP
4.5. Scanning electron microscopy
4.6. Antifungal, antioxidant, and anti-inflammatory activity
4.6.1. Sample preparation
4.6.2. Antifungal activity
4.6.3. Antioxidant activity
4.6.4. Antioxidant activity
4.7. Citrus metabolomics analysis
4.7.1. GC-MS analysis
4.7.2. UPLC-Q-TOF MS analysis
4.7.3. HPLC analysis of organic acid, ascorbic acid, and carotenoids
4.7.4. Data processing
4.8. Statistical analysis
5. Conclusions
Supplementary Materials
Author Contributions
Funding
Data Availability Statement
Conflicts of Interest
References
- FAO statics database, 2020. Food and Agricultural Organization of the United Nations. Markets and Trade Division-Economic and Social Development. Available online: https://www.fao.org/markets-and-trade/commodities/citrus/en/ (accessed on 21 December 2022).
- Raithore, S.; Dea, S.; Plotto, A.; Bai, J.; Manthey, J.; Narciso, J.; Irey, M.; Baldwin, E. Mitigation of off-flavor in huanglongbing-affected orange juice using natural citrus non-volatile compounds. J. Agric. Food Chem. 2020, 63, 1038–1050. [Google Scholar] [CrossRef]
- Rafiq, S.; Kaul, R.; Sofi, S.A.; Bashir, N.; Nazir, F.; Nayik, G.A. Citrus peel as a source of functional ingredient: A review. J. Saudi Soc. Agric. Sci. 2018, 17, 351–358. [Google Scholar] [CrossRef]
- Liu, N.; Li, X.; Zhao, P.; Zhang, X.; Qiao, O.; Huang, L.; Guo, L.; Gao, W. A review of chemical constituents and health-promoting effects of citrus peels. Food Chem. 2021, 365, 130585. [Google Scholar] [CrossRef]
- Coelho, E.M.; Haas, I.C.S.; Azevedo, L.C.; Bastos, D.C.; Fedrigo, I.M.T.; Lima, M.S.; Amboni, R.D.M.C. Multivariate chemometric analysis for the evaluation of 22 Citrus fruits growing in Brazil’s semi-arid region. J. Food Compos. Anal. 2021, 101, 103964. [Google Scholar] [CrossRef]
- Kim, D.S.; Lee, S.; Park, S.M.; Yun, S.H.; Han, S.G.; Kim, S.S.; Kim, H.J. Comparative metabolomics analysis of citrus varieties. Foods 2021, 10, 2826. [Google Scholar] [CrossRef]
- Saini, R.K.; Ranjit, A.; Sharma, K.; Prasad, P.; Shang, X.; Gowda, K.G.M.; Keum, Y.S. Bioactive compounds of citrus fruits: A review of composition and health benefits of carotenoids, flavonoids, limonoids, and terpenes. Antioxidants 2022, 11, 239. [Google Scholar] [CrossRef]
- Hayat, F.; Li, J.; Iqbal, S.; Peng, Y.; Hong, L.; Balal, R.M.; Khan, M.N.; Nawaz, M.A.; Khan, U.; Farhan, M.A.; Li, C.; Song, W.; Tu, P.; Chen, J. A mini review of citrus rootstocks and their role in high-density orchards. Plants 2022, 11, 2876. [Google Scholar] [CrossRef]
- Ollitrault, P.; Navarro, L. Citrus. In Fruit Breeding. Handbook of Plant Breeding, Badenes, M., Byrne, D., Eds.; Springer: Berlin, Germany, 2012; p. 623652. [Google Scholar] [CrossRef]
- Lado, J.; Gambetta, G.; Zacarias, L. Key determinants of citrus fruit quality: Metabolites and main changes during maturation. Sci. Hortc. 2018, 233, 238–248. [Google Scholar] [CrossRef]
- Salonia, F.; Ciacciulli, A.; Poles, L.; Pappalardo, H.D.; Malfa, S.L.; Licciardello, C. New plant breeding techniques in citrus for the improvement of important agronomic traits. A Review. Front. Plant Sci. 2020, 11, 1234. [Google Scholar] [CrossRef]
- Shimizu, T. Breeding new premium quality cultivars by citrus breeding 2.0 in Japan: An integrative approach suggested by genealogy. Horticulturae 2022, 8, 559. [Google Scholar] [CrossRef]
- Shimizu, T.; Kitajima, A.; Nonaka, K.; Yoshioka, T.; Ohta, S.; Goto, S.; Toyoda, A.; Fujiyama, A.; Mochizuki, T.; Nagasaki, H.; Kaminuma, R.; Nakamura, Y. Hybrid origins of citrus varieties inferred from DNA marker analysis of nuclear and organelle genomes. PLoS One 2016, 11, e0166969. [Google Scholar] [CrossRef] [PubMed]
- Cao, M.; Li, P.; Zhang, S.; Yang, F.; Zhou, Y.; Wang, X.; Li, R.; Li, Z. Molecular characterization of a novel citrivirus from citrus using next-generation sequencing. Arch. Virol. 2018, 163, 3479–3482. [Google Scholar] [CrossRef]
- Ma, G.; Zhang, L.; Yungyuen, W.; Sato, Y.; Furuya, T.; Yahata, M.; Yamawaki, K.; Kato, M. Accumulation of carotenoids in a novel citrus cultivar 'Seinannohikari' during the fruit maturation. Plant Physiol. Biochem. 2018, 129, 349–356. [Google Scholar] [CrossRef]
- Rahim, A.A.; Afrin, K.S.; Jung, H.J.; Kim, H.T.; Park, J.I.; Nou, I.S. Identification and characterization of carotenoid biosynthesis related genes in a novel dark skinned citrus mutant cultivar ‘Suneat’. Hortic. Environ. Biotechnol. 2020, 62, 99–111. [Google Scholar] [CrossRef]
- Dutt, M.; Mahmoud, L.M.; Chamusco, K.; Stanton, D.; Chase, C.D.; Nielsen, E.; Quirico, M.; Yu, Q.; Gmitter, F.G.; Grosser, J.W. Utilization of somatic fusion techniques for the development of HLB tolerant breeding resources employing the Australian finger lime (Citrus australasica). PLoS One 2021, 16, e0255842. [Google Scholar] [CrossRef]
- Shah, S.W.A.; Jahangir, M.; Qaisar, M.; Khan, S.A.; Mahmood, T.; Saeed, M.; Farid, A.; Liaquat, M. Storage stability of kinnow fruit (Citrus reticulata) as affected by CMC and guar gum-based silver nanoparticle coatings. Molecules 2015, 20, 22645–22661. [Google Scholar] [CrossRef] [PubMed]
- Costa, J.H.; Bazioli, J.M.; Pontes, J.G.M.; Fill, T.P. Penicillium digitatum infection mechanisms in citrus: What do we know so far? Fungal Biol. 2019, 123, 584–593. [Google Scholar] [CrossRef]
- Ortuño, A.; Del Río, J.A. ; Role of citrus phenolic compounds in the resistance mechanism against pathogenic fungi. Tree For. Sci. biotechnol. 2009, 3, 49–53. [Google Scholar]
- Kyselka, J.; Bleha, R.; Dragoun, M.; Bialasová, K.; Horáčová, Š.; Schätz, M.; Sluková, M.; Filip, V.; Synytsya, A. Antifungal polyamides of hydroxycinnamic acids from sunflower bee pollen. J. Agric. Food Chem. 2018, 66, 11018–11026. [Google Scholar] [CrossRef]
- El-Otmani, M.; Ait-Oubahou, A.; Zacarías, L. Citrus spp.: Orange, mandarin, tangerine, clementine, grapefruit, pomelo, lemon and lime. In Postharvest biology and technology of tropical and subtropical fruits, Yahia, E.M., Ed.; Woodhead Publishing: Sawston, UK, 2011; pp. 437–516. [Google Scholar] [CrossRef]
- Morales Alfaro, J.; Bermejo, A.; Navarro, P.; Quiñones, A.; Salvador, A. Effect of rootstock on citrus fruit quality: A review. Food Rev. Int. 2021. [Google Scholar] [CrossRef]
- Shi, J.S.; Goldschmidt, E.E.; Goren, R.; Porat, R. Molecular, biochemical and anatomical factors governing ethanol fermentation metabolism and accumulation of off-flavors in mandarins and grapefruit. Postharvest Biol. Technol. 2007, 46, 242–251. [Google Scholar] [CrossRef]
- Chen, F.; Zhang, J.; Chen, C.; Kowaleguet, M.G.G.M.; Ban, Z.; Fei, L.; Xu, C. Chitosan-based layer-by-layer assembly: towards application on quality maintenance of lemon fruits. Adv. Polym. Technol. 2020, 2020, 7320137. [Google Scholar] [CrossRef]
- Sadka, A.; Shlizerman, L.; Kamara, I.; Blumwald, E. Primary metabolism in citrus fruit as affected by its unique structure. Front. Plant Sci. 2019, 10, 1167. [Google Scholar] [CrossRef] [PubMed]
- Lado, J.; Rodrigo, M.J.; Zacarías, L. Maturity indicators and citrus fruit quality. Stewart Postharvest Rev. 2014, 10, 1–6. [Google Scholar]
- Li, L.J.; Tan, W.S.; Li, W.J.; Zhu, Y.B.; Cheng, Y.S.; Ni, H. Citrus taste modification potentials by genetic engineering. Int. J. Mol. Sci. 2019, 20, 6194. [Google Scholar] [CrossRef]
- Savant, L.; McDaniel, M.R. Suppression of sourness: A comparative study involving mixtures of organic acids and sugars. Percept. Psychophys. 2004, 66, 642–650. [Google Scholar] [CrossRef]
- M′hiri, M.; Irina, I.; Cédric, P.; Ghoul, M.; Boudhrioua, N. Antioxidants of Maltease orange peel: comparative investigation of the efficiency of four extraction methods. J. Appl. Pharm. Sci. 2017, 7, 126–135. [Google Scholar] [CrossRef]
- Fontana, G.; Bruno, M.; Sottile, F.; Badalamenti, N. The chemistry and the anti-inflammatory activity of polymethoxyflavonoids from Citrus genus. Antioxidants 2023, 12, 23. [Google Scholar] [CrossRef]
- Huang, Y.S.; Ho, S.C. Polymethoxy flavones are responsible for the anti-inflammatory activity of citrus fruit peel. Food Chem. 2010, 119, 868–873. [Google Scholar] [CrossRef]
- Matsui, T.; Ito, C.; Itoigawa, M.; Okada, T.; Furukawa, H. Effect of natsudaidain isolated from Citrus plants on TNF-α and cyclooxygenase-2 expression in RBL-2H3 cells. J. Pharm. Pharmacol. 2009, 61, 109–114. [Google Scholar] [CrossRef]
- Kim, M.J.; Lee, H.H.; Jeong, J.W.; Seo, M.J.; Kang, B.W.; Park, J.U.; Kim, K.S.; Cho, Y.S.; Seo, K.I.; Kim, G.Y.; Kim, J.I.; Choi, Y.H.; Jeong, Y.K. Anti-inflammatory effects of 5-hydroxy-3,6,7,8,3',4'-hexamethoxyflavone via NF-κB inactivation in lipopolysaccharide-stimulated RAW 264.7 macrophage. Mol. Med. Rep. 2014, 9, 1197–1203. [Google Scholar] [CrossRef]
- Plotto, P.; Baldwin, E.; Bai, J.; Manthey, J.; Raithore, S.; Deterre, S.; Zhao, W. Effect of vector control and foliar nutrition on the quality of orange juice affected by Huanglongbing: Sensory evaluation. HortScience 2017, 52, 1092–1099. [Google Scholar] [CrossRef]
- Salazar, A.S.S.; Cavazos, P.A.S.; Paz, H.M.; Fragoso, A.V. External factors and nanoparticles effect on water vapor permeability of pectin-based films. J. Food Eng. 2019, 245, 73–79. [Google Scholar] [CrossRef]
- Gomaa, M.; Fawzy, M.A.; Hifney, A.F.; Abdel-Gawad, K.M. Use of the brown seaweed Sargassum latifolium in the design of alginate-fucoidan based films with natural antioxidant properties and kinetic modeling of moisture sorption and polyphenolic release. Food Hydrocolloids 2018, 82, 64–72. [Google Scholar] [CrossRef]
- Ruiz, V.E.; Cerioni, L.; Zampini, I.C.; Cuello, S.; Isla, M.I.; Hilal, M.; Rapisarda, V.A. UV-B radiation on lemons enhances antifungal activity of flavedo extracts against Penicillium digitatum. LWT-Food Sci. Technol. 2017, 85, 96–103. [Google Scholar] [CrossRef]
- Blois, M.S. Antioxidant determinations by the use of a stable free radical. Nature 1958, 181, 1199–1200. [Google Scholar] [CrossRef]
- Re, R.; Pellegrini, P.; Proteggente, A.; Pannala, A.; Yang, M.; Rice-Evans, C. Antioxidant activity applying an improved ABTS radical cation decolorization assay. Free Radic. Biol. Med. 1999, 26, 1231–1237. [Google Scholar] [CrossRef] [PubMed]
- Park, H.J.; Jo, S.M.; Seo, S.H.; Lee, M.; Lee, Y.; Kang, I. Anti-inflammatory potential of cultured ginseng roots extract in lipopolysaccharide-stimulated mouse macrophages and adipocytes. Int. J. Environ. Res. Public Health 2020, 17, 4716. [Google Scholar] [CrossRef]






Disclaimer/Publisher’s Note: The statements, opinions and data contained in all publications are solely those of the individual author(s) and contributor(s) and not of MDPI and/or the editor(s). MDPI and/or the editor(s) disclaim responsibility for any injury to people or property resulting from any ideas, methods, instructions or products referred to in the content. |
© 2023 by the authors. Licensee MDPI, Basel, Switzerland. This article is an open access article distributed under the terms and conditions of the Creative Commons Attribution (CC BY) license (https://creativecommons.org/licenses/by/4.0/).