Submitted:
27 May 2023
Posted:
30 May 2023
You are already at the latest version
Abstract
Keywords:
1. Introduction
2. Literature Review
3. Theoretical Frameworks
3.1. Technology Acceptance Model
3.2. Social Exchange Theory
3.3. Communication and Collaboration and Students’ Academic Performance
3.4. Perceived Benefit of Knowledge Sharing in Social Media and Academic Development
3.5. Social Value of Knowledge Sharing in Social Media and Academic Development
3.6. Trust of Knowledge Sharing in Social Media and Academic Development
3.7. Academic Development
3.8. Family and Technological Support (FT) as the Mediating Role

4. Methods
5. Results
5.1. Level of response rate
5.2. Variables and Items Used in the Study
| Variables and Items | |
| Social Value (SV) | |
| At work, I use social media to form new friendships. | Zhao et al. (2018) [94]; Pihlström and Brush (2008) [95]; Yen (2011) [96]; Sheth et al. (1991) [62]; Ali-Hassan et al. (2015) [97]; Rasheed et al. (2020) [98] |
| I use social media to meet people I would not have met at work otherwise. | |
| I use social media to meet new people with similar interests. | |
| I use social media to keep in touch with coworkers and maintain close social relationships. | |
| I use social media to find colleagues who match my interests. | |
| I use social media to enhance my daily social life. | |
| Communication and collaboration (CC) | |
| I am comfortable interacting with students, colleagues, and others. | Mahdiuon et al. (2019) [99]; Sharma et al (2016) [100]; Zaffar & Ghazawneh, (2012) [101]; Letierce et al., (2010) May [49]; Ghazali et al., (2016) [68]; |
| The use of social media improves classmate communication. | |
| Social media helps me build networks with my students and facilitates cooperation. | |
| I will continue efficient contact with my social media connections, resulting in excellent knowledge exchange and worldwide collaboration. | |
| I may obtain access to new ideas and solutions by communicating with more inventive and open-minded individuals across the globe through social media. | |
| Perceived Benefits (PB) | |
| Knowledge sharing through social media can achieve mutual benefits in the community. | Moghavvemi et al. (2017) [102]; Akosile and Olatokun (2020) [82]; Wasko and Faraj (2005) [103] |
| Knowledge sharing through social media is a way to increase my reputation in my community. | |
| Knowledge sharing through social media is a way to enhance my way of feelings to feel good. | |
| Because I am aware that other students will assist me, it is only fitting that I assist other students. | |
| I am confident that someone would assist me in a similar scenario. | |
| The fascinating content on social media may inspire me to share what I know there. | |
| Trust (T) | |
| Most of my students, coworkers, and acquaintances are trustworthy enough to trust me with my expertise. | Akosile & Olatokun (2020) [82]; Zhao et al. (2018) [94]; Nahapiet & Ghoshal (1998) [74]; Lee et al. (2014) [21]; Sharabati (2018) [81] |
| My classmates/colleagues/friends and I have a lot of self-assurance regarding social media. | |
| I am confident that my students, coworkers, and acquaintances will not take undue advantage of my expertise for personal benefit. | |
| I’ve never been harmed by sharing my knowledge with teachers, coworkers, or friends. | |
| Academic Development (AD) | |
| I suggest innovative approaches to investigate topics. | Rasheed et al. (2020) [98]; Zhang & Bartol (2010) [104]; Meng et al. (2017) [105]; Tierney et al. (1999) [106]; Sharabati (2018) [81]; Van Den Hooff & De Ridder (2003) [22]; Naeem (2019) [107]. |
| I will learn new things as a result of my study and research. | |
| To assist me in developing my work, I will generate new ideas and knowledge. | |
| My capacity to make discoveries and information in my area of research and study has increased due to sharing knowledge on social media. | |
| I can identify the difference between old and new information in the wisdom yard. | |
| My CGPA is precisely what I was hoping for. | |
| Family and technology availability and use (FT) | Authors development |
| My living place permits me to use technology to share knowledge | |
| Parents’ job is essential in availing technology to access and use to share knowledge. | |
| I have technological support. | |
| I can use technology well to share knowledge. | |
| Internet bandwidth helps me to perform well in using and accessing the Internet to share knowledge. |
6. Findings
6.1. Descriptive Statistics of Constructs
| Items | Mean | Minimum Rating | Maximum Rating | Standard deviation | Excess kurtosis | Skewness | Number of observations used |
|---|---|---|---|---|---|---|---|
| AD1 | 3.792 | 1.000 | 5.000 | 0.831 | 1.381 | -0.958 | 737.000 |
| AD3 | 3.643 | 1.000 | 5.000 | 0.862 | 0.507 | -0.684 | 737.000 |
| AD4 | 3.633 | 1.000 | 5.000 | 0.843 | 0.447 | -0.606 | 737.000 |
| AD6 | 3.748 | 1.000 | 5.000 | 0.765 | 1.174 | -0.741 | 737.000 |
| CC2 | 4.037 | 1.000 | 5.000 | 0.767 | 2.145 | -1.020 | 737.000 |
| CC3 | 3.882 | 1.000 | 5.000 | 0.910 | 1.621 | -1.116 | 737.000 |
| CC4 | 3.822 | 1.000 | 5.000 | 0.803 | 0.846 | -0.706 | 737.000 |
| CC5 | 3.768 | 1.000 | 5.000 | 0.828 | 0.870 | -0.752 | 737.000 |
| FT1 | 3.787 | 1.000 | 5.000 | 0.831 | 1.584 | -1.017 | 737.000 |
| FT4 | 3.791 | 1.000 | 5.000 | 0.830 | 1.471 | -0.920 | 737.000 |
| FT5 | 3.790 | 1.000 | 5.000 | 0.932 | 0.956 | -0.974 | 737.000 |
| PB2 | 3.834 | 1.000 | 5.000 | 0.974 | 1.194 | -1.118 | 737.000 |
| PB3 | 3.933 | 1.000 | 5.000 | 0.733 | 0.701 | -0.476 | 737.000 |
| PB4 | 3.646 | 1.000 | 5.000 | 0.872 | 0.846 | -0.859 | 737.000 |
| PB5 | 3.536 | 1.000 | 5.000 | 0.982 | 0.184 | -0.746 | 737.000 |
| SV3 | 3.497 | 1.000 | 5.000 | 1.030 | -0.278 | -0.591 | 737.000 |
| SV4 | 3.588 | 1.000 | 5.000 | 1.073 | -0.141 | -0.680 | 737.000 |
| SV5 | 3.533 | 1.000 | 6.000 | 1.014 | -0.087 | -0.641 | 737.000 |
| SV6 | 3.408 | 1.000 | 5.000 | 1.060 | -0.370 | -0.543 | 737.000 |
| T1 | 3.630 | 1.000 | 5.000 | 0.856 | 0.370 | -0.631 | 737.000 |
| T2 | 3.588 | 1.000 | 5.000 | 0.837 | 0.618 | -0.662 | 737.000 |
| T3 | 3.446 | 1.000 | 5.000 | 0.856 | -0.169 | -0.306 | 737.000 |
| Constructs | Items | Factor Loading |
Cronbach’s Alpha |
Composite reliability | Average Variance Extracted (AVE) |
|---|---|---|---|---|---|
| Academic Development | AD1 | 0.719 | 0.684 | 0.808 | 0.517 |
| AD2 | DISCUT | ||||
| AD3 | 0.768 | ||||
| AD4 | 0.557 | ||||
| AD5 | 0.807 | ||||
| Communication and Collaboration | CC1 | DISCUT | 0.762 | 0.850 | 0.587 |
| CC2 | 0.734 | ||||
| CC3 | 0.768 | ||||
| CC4 | 0.850 | ||||
| CC5 | 0.704 | ||||
| Family and Technological Issues | FT1 | 0.654 | 0.783 | 0.853 | 0.537 |
| FT2 | 0.767 | ||||
| FT3 | 0.782 | ||||
| FT4 | 0.709 | ||||
| FT5 | 0.745 | ||||
| Perceived Benefits | PB1 | DISCUT | 0.697 | 0.814 | 0.529 |
| PB2 | DISCUT | ||||
| PB3 | 0.528 | ||||
| PB4 | 0.734 | ||||
| PB5 | 0.809 | ||||
| PB6 | 0.804 | ||||
| Social Value | SV1 | DISCUT | 0.719 | 0.839 | 0.634 |
| SV2 | DISCUT | ||||
| SV3 | 0.794 | ||||
| SV4 | 0.825 | ||||
| SV5 | 0.769 | ||||
| SV6 | DISCUT | ||||
| Trust | T1 | 0.806 | 0.652 | 0.810 | 0.588 |
| T2 | 0.807 | ||||
| T3 | 0.681 | ||||
| T4 | DISCUT | ||||
| T5 | DISCUT |

6.2. Discriminant Validity Assessment Based on Heterotrait Monotrait Ratio (HTMT)
| Variables | AD | CC | FT | PB | SV | T |
| Academic Development | ||||||
| Communication & Collaboration | 0.800 | |||||
| Family and Technological Support | 0.834 | 0.610 | ||||
| Perceived Benefits | 0.667 | 0.630 | 0.751 | |||
| Social Value | 0.586 | 0.659 | 0.317 | 0.430 | ||
| Trust | 0.754 | 0.622 | 0.590 | 0.484 | 0.433 |
6.3. Discriminant Validity Assessment Based on Fornell-Larcker Criterion
| AD | CC | FT | PB | SV | T | |
| Academic Development | 0.718 | |||||
| Communication & Collaboration | 0.568 | 0.738 | ||||
| Family and Technological Support | 0.553 | 0.412 | 0.748 | |||
| Perceived Benefits | 0.473 | 0.463 | 0.509 | 0.731 | ||
| Social Value | 0.404 | 0.469 | 0.233 | 0.325 | 0.692 | |
| Trust | 0.509 | 0.439 | 0.376 | 0.349 | 0.283 | 0.764 |
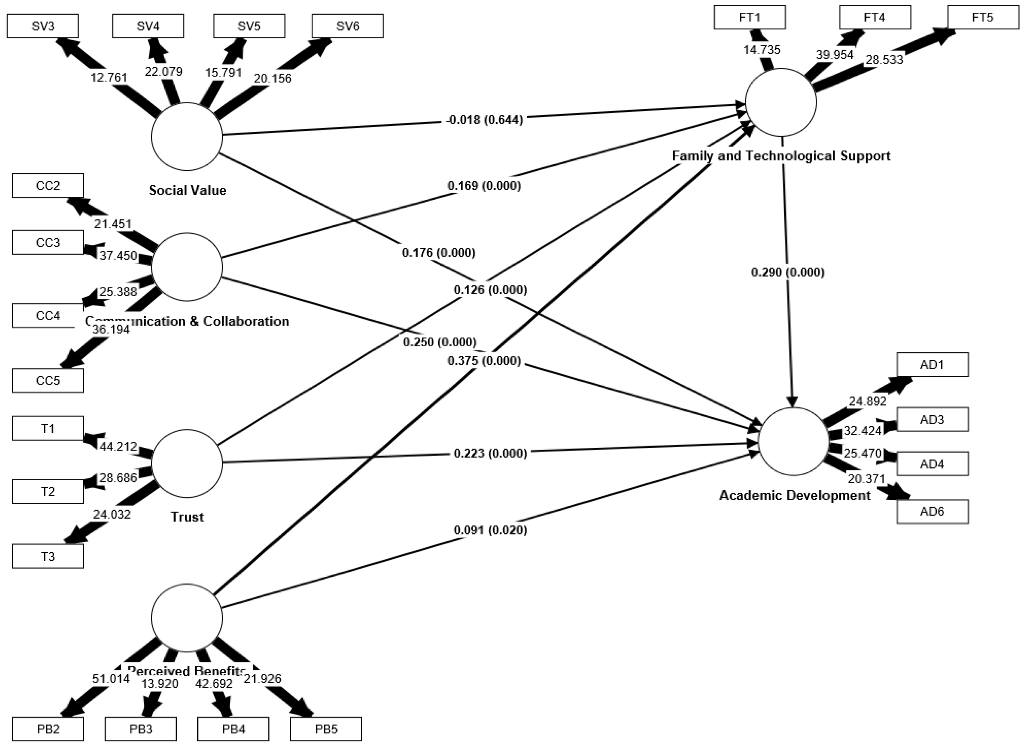
6.4. Structural Model
| Hypothesis | β value | Sample mean (M) | Standard deviation (STDEV) | T statistics (|O/STDEV|) | P values | Results | |
|---|---|---|---|---|---|---|---|
| H1 | CC -> AD | 0.250 | 0.249 | 0.042 | 5.918 | 0.000 | Supported |
| H2 | CC -> FT | 0.169 | 0.168 | 0.048 | 3.551 | 0.000 | Supported |
| H3 | FT -> AD | 0.290 | 0.291 | 0.046 | 6.354 | 0.000 | Supported |
| H4 | PB -> AD | 0.091 | 0.092 | 0.039 | 2.330 | 0.020 | Supported |
| H5 | PB -> FT | 0.375 | 0.374 | 0.042 | 8.819 | 0.000 | Supported |
| H6 | SV -> AD | 0.126 | 0.127 | 0.031 | 4.026 | 0.000 | Supported |
| H7 | SV -> FT | -0.018 | -0.014 | 0.038 | 0.462 | 0.644 | Rejected |
| H8 | T-> AD | 0.223 | 0.222 | 0.034 | 6.475 | 0.000 | Supported |
| H9 | T-> FT | 0.176 | 0.177 | 0.039 | 4.470 | 0.000 | Supported |
| Variables | Q² predict | R2 |
| Academic Development | 0.440 | .510 |
| Family and Technological Support | 0.310 | .322 |
6.5. f-square
| Variables | AD | CC | FT | PB | SV | T |
| Academic Development | ||||||
| Communication & Collaboration | 0.076 | 0.026 | ||||
| Family and Technological Support | 0.116 | |||||
| Perceived Benefits | 0.011 | 0.155 | ||||
| Social Value | 0.025 | 0.000 | ||||
| Trust | 0.076 | 0.035 |

7. Conclusion and Discussion
- Sampling bias: The focus on students from Bangladeshi public universities may introduce selection bias, limiting the generalizability of the results to the entire student population in Bangladesh.
- Self-reported information: The reliance on self-reported data may be subject to social desirability bias, where participants provide answers they believe are socially acceptable, potentially affecting the accuracy of the data. Memory bias may also impact the accuracy of participants’ recollections of specific details.
- Limited scope: The study focused primarily on family and technical factors mediating knowledge sharing on social media for academic growth, overlooking other potential influences such as societal norms, individual characteristics, and university policies.
- Cross-sectional design: Using a cross-sectional design prevents establishing causation between knowledge sharing, family/technical factors, and academic growth. Longitudinal research would provide a better understanding of these relationships over time.
- Generalizability: The findings may not be generalizable to other countries or regions and may only be applicable within the specific context of Bangladesh.
Author Contributions
Funding
Data Availability Statement
Ethics Statement
References
- Filo, K.; Lock, D.; Karg, A. Sport and Social Media Research: A Review. Sport Manag. Rev. 2015, 18 (2), 166–181. DOI: 10.1016/j.smr.2014.11.001. [CrossRef]
- Yan, Z.; Wang, T.; Chen, Y.; Zhang, H. Knowledge Sharing in Online Health Communities: A Social Exchange Theory Perspective. Inf. Manag. 2016, 53 (5), 643–653. DOI: 10.1016/j.im.2016.02.001. [CrossRef]
- Bilgihan, A.; Barreda, A.; Okumus, F.; Nusair, K. Consumer Perception of Knowledge-Sharing in Travel-Related Online Social Networks. Tourism Manag. 2016, 52, 287–296. DOI: 10.1016/j.tourman.2015.07.002. [CrossRef]
- Ramayah, T.; Yeap, J. A. L.; Ignatius, J. Assessing Knowledge Sharing Among Academics: A Validation of the Knowledge Sharing Behavior Scale (KSBS). Eval. Rev. 2014, 38 (2), 160–187. DOI: 10.1177/0193841X14539685. [CrossRef]
- Boyd, D.; Ellison, N. B. Social Network Sites: Definition, History, and Scholarship. J. Comput. Mediated Commun. 2007, 13 (1), 210–230. DOI: 10.1111/j.1083-6101.2007.00393.x. [CrossRef]
- Sita Nirmala Kumaraswamy, K. S. N.; Chitale, C. M. Collaborative Knowledge Sharing Strategy to Enhance Organizational Learning. J. Manag. Dev. 2012, 31 (3), 308–322. DOI: 10.1108/02621711211208934. [CrossRef]
- Patel, A. S.; Darji, H.; Mujapara, J. A. A Survey on Role of Intelligent Community and Social Networking to Enhance Learning Process of Students and Professionals. Int. J. Comput. Appl. 2013, 69 (4).
- Redmond, F.; Lillis, D. Social Networking Sites: Evaluating and Investigating Their Use in Academic Research. In ICERI2010. Proceedings 2010, (5837–5845). IATED.
- Kirschner, P. A.; Karpinski, A. C. Facebook® and Academic Performance. Comput. Hum. Behav. 2010, 26 (6), 1237–1245. DOI: 10.1016/j.chb.2010.03.024. [CrossRef]
- Krasnova, H.; Wenninger, H.; Widjaja, T.; Buxmann, P. Envy on Facebook: A Hidden Threat to Users’ Life Satisfaction? Wirtschaftsinf. Proc. 2013, 2013, 92.
- Alavi, M.; Leidner, D. E. Review: Knowledge Management and Knowledge Management Systems: Conceptual Foundations and Research Issues. M.I.S. Q. 2001, 25 (1), 107–136. DOI: 10.2307/3250961. [CrossRef]
- McLure Wasko, M. M.; Faraj, S. ‘It is what one does’: Why People Participate and Help Others in Electronic Communities of Practice. J. Strateg. Inf. Syst. 2000, 9 (2–3), 155–173. DOI: 10.1016/S0963-8687(00)00045-7. [CrossRef]
- Pathirage, C. P.; Amaratunga, D.; Haigh, R. The Role of Tacit Knowledge in the Construction Industry: Towards a Definition, 2008.
- Nonaka, I.; Takeuchi, H. The Knowledge-Creating Company: How Japanese Companies Create the Dynamics of Innovation. Long Range Plann. 1996, 29 (4), 592. DOI: 10.1016/0024-6301(96)81509-3. [CrossRef]
- Mohajan, H. K. Sharing of Tacit Knowledge in Organizations: A Review. Am. J. Comput. Sci. Eng. 2016, 3 (2), 6–19.
- Crowley, B. Tacit Knowledge and Quality Assurance: Bridging the Theory-Practice Divide. Knowl. Manag. Inf. Prof. 2000, 205–220.
- Nonaka, I.; Konno, N.; Toyama, R. Emergence of “Ba”. Knowl. Emergence Soc. Tech. Evol. Dimen. Knowl. Creation 2001, 1, 13–29.
- Magnier-Watanabe, R.; Benton, C.; Senoo, D. A Study of Knowledge Management Enablers Across Countries. Knowl. Manag. Res. Pract. 2011, 9 (1), 17–28. DOI: 10.1057/kmrp.2011.1. [CrossRef]
- Ekore, J. O. Impact of Key Organizational Factors on Knowledge Transfer Success in Multinational Enterprises. Manag. J. Contemp. Manag. Issues 2014, 19 (2), 3–18. https://hrcak.srce.hr/file/196719.
- Park, H. S.; Im, B. C. A Study on the Knowledge Sharing Behavior of Local Public Servants in Korea 2003. Internet http://www.kapa21.or.kr/down.
- Lee, C. K.; Al-Hawamdeh, S. Factors Impacting Knowledge Sharing. J. Info. Know. Mgmt. 2002, 01 (1), 49–56. DOI: 10.1142/S0219649202000169. [CrossRef]
- Van den Hooff, B.; Elving, W.; Meeuwsen, J. M.; Dumoulin, C. Knowledge Sharing in Knowledge Communities. In Communities and Technologies; Springer, 2003, pp 119–141.
- Ishaya, B.; Azamabel, N. Behavioural Impact of Social Media Platforms Among Youths in Yola Metropolis. U. Int. J. Res. Technol. 2021, 2 (3), 32–36.
- Statista. Number of Social Network Users Worldwide from 2017 to 2025. https://www.statista.com/markets/424/topic/540/social-media-user-generated-content/#overview (accessed January 16 2022), 2022.
- Pekkala, K.; van Zoonen, W. Work-Related Social Media Use: The Mediating Role of Social Media Communication Self-Efficacy. Eur. Manag. J. 2022, 40 (1), 67–76. DOI: 10.1016/j.emj.2021.03.004. [CrossRef]
- Avcı, K.; Çelikden, S. G.; Eren, S.; Aydenizöz, D. Assessment of Medical Students’ Attitudes on Social Media Use in Medicine: A Cross-Sectional Study. BMC Med. Educ. 2015, 15 (1), 18. DOI: 10.1186/s12909-015-0300-y. [CrossRef]
- Junco, R. Student Class Standing, Facebook Use, and Academic Performance. J. Appl. Dev. Psychol. 2015, 36, 18–29. DOI: 10.1016/j.appdev.2014.11.001. [CrossRef]
- Hamid, N. A. A. Usage of Social Media Tools in Teaching and Learning and Its Influence on Students Engagement, Knowledge Sharing and Academic Performance. Res. Manag. Technol. Bus. 2020, 1 (1), 278–295.
- Aslam, M. M. H.; Shahzad, K.; Syed, A. R.; Ramesh, A. Social Capital and Knowledge Sharing as Determinants of Academic Performance. J. Behav. Appl. Manag. 2013, 15 (1), 25–41. DOI: 10.21818/001c.17935. [CrossRef]
- Davis, F. D. Perceived Usefulness, Perceived Ease of Use, and User Acceptance of Information Technology. M.I.S. Q. 1989, 13 (3), 319–340. DOI: 10.2307/249008. [CrossRef]
- Chuttur, M. Y. Overview of the Technology Acceptance Model: Origins, Developments, and Future Directions. Working Papers on Information Systems. http://sprouts.aisnet.org/9-37; Vol. 9 (37), 2009.
- Fishbein, M.; Ajzen, I. Belief, Attitude, Intention, and Behavior: An Introduction to Theory and Research; Addison-Wesley, 1975.
- Bruner, G. C.; Kumar, A. Explaining Consumer Acceptance of Handheld Internet Devices. J. Bus. Res. 2005, 58 (5), 553–558. DOI: 10.1016/j.jbusres.2003.08.002. [CrossRef]
- Cheney, T. An Acceptance Model for Useful and Fun Information Systems. Hum. Technol. 2006, 2 (2), 225–235. DOI: 10.17011/ht/urn.2006520. [CrossRef]
- Gao, L.; Bai, X. A Unified Perspective on the Factors Influencing Consumer Acceptance of Internet of Things Technology. Asia Pac. J. Mark. Logist. 2014, 26 (2), 211–231. DOI: 10.1108/APJML-06-2013-0061. [CrossRef]
- Rahman, M. S.; Mannan, M.; Hossain, M. A.; Zaman, M. H.; Hassan, H. Tacit Knowledge-Sharing Behavior Among the Academic Staff: Trust, Self-Efficacy, Motivation and Big Five Personality Traits Embedded Model. Int. J. Educ. Manag. 2018, 32 (5), 761–782. DOI: 10.1108/IJEM-08-2017-0193. [CrossRef]
- Venkatesh, V.; Morris, G.; Davis, B. User Acceptance Information Technology: Toward a Unified View. M.I.S. Q. 2003, 27 (3), 425–478. DOI: 10.2307/30036540. [CrossRef]
- Schmidthuber, L.; Maresch, D.; Ginner, M. Disruptive Technologies and Abundance in the Service Sector - Toward a Refined Technology Acceptance Model. Technol. Forecasting Soc. Change 2020, 155, 119328. DOI: 10.1016/j.techfore.2018.06.017. [CrossRef]
- Blau, P. M. Exchange and Power in Social Life; Wiley, 1964.
- Cropanzano, R.; Mitchell, M. S. Social Exchange Theory: An Interdisciplinary Review. J. Manag. 2005, 31 (6), 874–900. DOI: 10.1177/0149206305279602. [CrossRef]
- Cyr, S.; Wei Choo, C. W. The Individual and Social Dynamics of Knowledge Sharing: An Exploratory Study. J. Doc. 2010, 66 (6), 824–846. DOI: 10.1108/00220411011087832. [CrossRef]
- Assegaff, S.; Hussin, A. R. C.; Dahlan, H. M. Perceived Benefit of Knowledge Sharing: Adapting TAM Model. In International Conference on Research and Innovation in Information Systems; Vol. 2011; IEEE Publications, 2011, November, pp 1–6. DOI: 10.1109/ICRIIS.2011.6125744. [CrossRef]
- Al-Rahimi, W. M.; Othman, M. S.; Musa, M. A. Using TAM Model to Measure the Use of Social Media for Collaborative Learning. Int. J. Eng. Trends Technol. (IJETT) 2013, 5 (2), 90–95.
- Analoui, B. D.; Sambrook, S.; Doloriert, C. H. Engaging Students in Group Work to Maximise Tacit Knowledge Sharing and Use. Int. J. Manag. Educ. 2014, 12 (1), 35–43. DOI: 10.1016/j.ijme.2013.08.002. [CrossRef]
- Ryu, S.; Ho, S. H.; Han, I. Knowledge Sharing Behavior of Physicians in Hospitals. Expert Syst. Appl. 2003, 25 (1), 113–122. DOI: 10.1016/S0957-4174(03)00011-3. [CrossRef]
- Smith, A. D.; Rupp, W. T. Communication and Loyalty Among Knowledge Workers: A Resource of the Firm Theory View. J. Knowl. Manag. 2002, 6 (3), 250–261. DOI: 10.1108/13673270210434359. [CrossRef]
- Avital, M.; Bjork, B. C.; Boland, R. J.; Crowston, K.; Lyytinen, K. J.; Majchrzak, A. ICIS 2008 Panel Report: Open Access Publishing to Nurture the Sprouts of Knowledge and the Future of Information Systems Research. SSRN Journal 2014. DOI: 10.2139/ssrn.2536508. [CrossRef]
- Bonetta, L. Scientists Enter the Blogosphere. Cell 2007, 129 (3), 443–445. DOI: 10.1016/j.cell.2007.04.032. [CrossRef]
- Letierce, J.; Passant, A.; Breslin, J.; Decker, S.. Using Twitter during an Academic Conference: The #iswc2009 Use-Case. In. ICWSM 2010, May, 4 (1), 279–282. DOI: 10.1609/icwsm.v4i1.14072. [CrossRef]
- Dabbagh, N.; Reo, R. Tracing the Roots and Learning Affordances of Social Software. In Web 2.0-based e-learning: Applying social informatics for tertiary teaching. Back to the Future; IGI Global, 2011, pp 1–20. DOI: 10.4018/978-1-60566-294-7.ch001. [CrossRef]
- Al-Rahmi, W.; Othman, M. The Impact of Social Media Use on Academic Performance Among University Students: A Pilot Study. J. Inf. Syst. Res. Innov. 2013, 4 (12), 1–10.
- Al-Rahmi, W.; Othman, M.; Yusuf, L. Effect of engagement and collaborative learning on satisfaction through the use of social media on Malaysian higher education. Research Journal of Applied Sciences, Engineering and Technology. 2015, 9 (12), 1132-1142.
- Dholakia, U. M.; Bagozzi, R. P.; Pearo, L. K. A Social Influence Model of Consumer Participation in Network- and Small-Group-Based Virtual Communities. Int. J. Res. Mark. 2004, 21 (3), 241–263. DOI: 10.1016/j.ijresmar.2003.12.004. [CrossRef]
- Zhou, T.; Li, H.; Liu, Y. The Effect of Flow Experience on Mobile SNS Users’ Loyalty. Ind. Manag. Data Syst. 2010, 110 (6), 930–946. DOI: 10.1108/02635571011055126. [CrossRef]
- Mazer, J. P.; Murphy, R. E.; Simonds, C. J. I’ll See You on “Facebook”: The Effects of Computer-Mediated Teacher Self-Disclosure on Student Motivation, Affective Learning, and Classroom Climate. Commun. Educ. 2007, 56 (1), 1–17. DOI: 10.1080/03634520601009710. [CrossRef]
- Ross, C.; Orr, E. S.; Sisic, M.; Arseneault, J. M.; Simmering, M. G.; Orr, R. R. Personality and Motivations Associated with Facebook Use. Comput. Hum. Behav. 2009, 25 (2), 578–586. DOI: 10.1016/j.chb.2008.12.024. [CrossRef]
- Paroutis, S.; Al Saleh, A. Determinants of Knowledge Sharing Using Web 2.0 Technologies. J. Knowl. Manag. 2009, 13 (4), 52–63. DOI: 10.1108/13673270910971824. [CrossRef]
- Oliveira, D. C.; Furtado, E.; Mendes, M. S. Do Users Express Values During Use of Social Systems? A Classification of Their Postings in Personal, Social and Technical Values. In Social Computing and Social Media. Proceedings of the 8: 8th International Conference, SCSM 2016, Held as Part of HCI International; Toronto, July 17–22, 2016; Springer International Publishing, 2016, pp 130–140. DOI: 10.1007/978-3-319-39910-2_13. [CrossRef]
- Constant, D.; Sproull, L.; Kiesler, S. The Kindness of Strangers: The Usefulness of Electronic Weak Ties for Technical Advice. Organ. Sci. 1996, 7 (2), 119–135. DOI: 10.1287/orsc.7.2.119. [CrossRef]
- Rogers, E. M. Diffusion of Innovations; Free Press, 1962.
- Robertson, T. S. The Process of Innovation and the Diffusion of Innovation. J. Mark. 1967, 31 (1), 14–19. DOI: 10.1177/002224296703100104. [CrossRef]
- Sheth, J. N.; Newman, B. I.; Gross, B. L. Why We Buy What We Buy: A Theory of Consumption Values. J. Bus. Res. 1991, 22 (2), 159–170. DOI: 10.1016/0148-2963(91)90050-8. [CrossRef]
- Rainier, R.; Rawski, G.; Yang, J.; Johnson, B. Technology Acceptance Model (TAM) and Social Media Usage: An Empirical Study on Facebook. J. Enterpr. Inf. Manag. 2014, 27 (1), 6–30. DOI: 10.1108/JEIM-04-2012-0011. [CrossRef]
- Ruleman, A. B. Social Media at the University: A Demographic Comparison. New Libr. World 2012, 113 (7/8), 316–332. DOI: 10.1108/03074801211244940. [CrossRef]
- José-Cabezudo, R. S.; Camarero-Izquierdo, C. Determinants of Opening-Forwarding E-Mail Messages. J. Advertising 2012, 41 (2), 97–112. DOI: 10.2753/JOA0091-3367410207. [CrossRef]
- Bruque, S.; Moyano, J.; Eisenberg, J. Individual Adaptation to IT-Induced Change: The Role of Social Networks. J. Manag. Inf. Syst. 2008, 25 (3), 177–206. DOI: 10.2753/MIS0742-1222250305. [CrossRef]
- Gold, A. H.; Malhotra, A.; Segars, A. H. Knowledge Management: An Organizational Capabilities Perspective. J. Manag. Inf. Syst. 2001, 18 (1), 185–214. DOI: 10.1080/07421222.2001.11045669. [CrossRef]
- Ghazali, S.; Sulaiman, N. I. S.; Zabidi, N. Z.; Omar, M. F.; Alias, R. A. The Impact of Knowledge Sharing Through Social Media Among Academia. In AIP Conf. Proc. (Vol. 1782, No. 1, p. 030003); AIP Publishing LLC 2016, October. DOI: 10.1063/1.4966060. [CrossRef]
- Fiske, A. P. The four elementary forms of sociality: Framework for a unified theory of social relations. Psychological Review. 1992, 99, 689–723.
- Boer, N.-I.; van Baalen, P. J.; Kumar, K. An Activity Theory Approach for Studying the Situatedness of Knowledge Sharing. In Proceedings of the 35th Annual Hawaii International Conference on System Sciences; IEEE Publications, 2002, January, pp 1483–1492. DOI: 10.1109/HICSS.2002.994017. [CrossRef]
- Gambetta, D. Can We Trust. Trust Mak. Breaking Coop. Relat. 2000, 13, 213–237.
- Riegelsberger, J.; Sasse, M. A.; McCarthy, J. D. The Researcher’s Dilemma: Evaluating Trust in Computer-Mediated Communication. Int. J. Hum. Comput. Stud. 2003, 58 (6), 759–781. DOI: 10.1016/S1071-5819(03)00042-9. [CrossRef]
- Dyer, J. H.; Singh, H. The Relational View: Cooperative Strategy and Sources of Interorganizational Competitive Advantage. Acad. Manag. Rev. 1998, 23 (4), 660–679. DOI: 10.5465/amr.1998.1255632. [CrossRef]
- Nahapiet, J.; Ghoshal, S. Social Capital, Intellectual Capital, and the Organizational Advantage. Acad. Manag. Rev. 1998, 23 (2), 242–266. DOI: 10.5465/amr.1998.533225. [CrossRef]
- Fox, A. Beyond Contract: Work, Power and Trust Relations; Faber & Faber, 1974.
- Alam, S. S.; Abdullah, Z.; Ishak, N. A.; Zain, Z. M. Assessing Knowledge Sharing Behaviour Among Employees in SMEs: An Empirical Study. Int. Bus. Res. 2009, 2 (2), 115–122. DOI: 10.5539/ibr.v2n2p115. [CrossRef]
- Bousari, R. G.; Hassanzadeh, M. Factors That Affect Scientists’ Behavior to Share Scientific Knowledge. COLLNET J. Scientometr. Inf. Manag. 2012, 6 (2), 215–227. DOI: 10.1080/09737766.2012.10700935. [CrossRef]
- Abdullah, N. L.; Hamzah, N.; Arshad, R.; Isa, R. M.; Ghani, R. A. Psychological Contract and Knowledge Sharing Among Academicians: Mediating Role of Relational Social Capital. Int. Bus. Res. 2011, 4 (4), 231. DOI: 10.5539/ibr.v4n4p231. [CrossRef]
- Liang, T. P.; Liu, C. C.; Wu, C. H. Can Social Exchange Theory Explain Individual Knowledge-Sharing Behavior? A Meta-analysis. International Conference on Information Systems Proceedings, ICIS 2008, 2008.
- Lin, H. F. Effects of Extrinsic and Intrinsic Motivation on Employee Knowledge Sharing Intentions. J. Inf. Sci. 2007, 33 (2), 135–149. DOI: 10.1177/0165551506068174. [CrossRef]
- Sharabati, M. M. N. The Impact of Knowledge Sharing Through Facebook on Students’ Academic Performance in Palestine. The Int. J. Bus. Inf. 2018, 13 (2), 155–190. DOI: 10.6702/ijbi.201806_13(2).0002. [CrossRef]
- Akosile, A.; Olatokun, W. Factors Influencing Knowledge Sharing Among Academics in Bowen University, Nigeria. J. Librarianship Inf. Sci. 2020, 52 (2), 410–427. DOI: 10.1177/0961000618820926. [CrossRef]
- Top, S. Assessing the Knowledge Sharing in Terms of Risk Level In-House Service Sector Assisted with Logistic Regression Model. Procedia Soc. Behav. Sci. 2012, 58, 802–811. DOI: 10.1016/j.sbspro.2012.09.1058. [CrossRef]
- Giri, J. Digital Divide. Paper presented at ICT and Development for Computer Association of Nepal IT Conference, Kathmandu, January 26–27, 2002.
- Legard, D. Use of IT to Cut Global Poverty, UN report. http://www.interconnection.org/resources/itpoverty.htm (accessed March 8 2022), 2001.
- Islam, A.; Tsuji, K. Bridging Digital Divide in Bangladesh: Study on Community Information Centers. Electron. Libr. 2011, 29 (4), 506–522. DOI: 10.1108/02640471111156768. [CrossRef]
- Masud, H.; Ahmad, M. S.; Jan, F. A.; Jamil, A. Relationship Between Parenting Styles and Academic Performance of Adolescents: The Mediating Role of Self-Efficacy. Asia Pacific Educ. Rev. 2016, 17 (1), 121–131. DOI: 10.1007/s12564-015-9413-6. [CrossRef]
- Sekaran, U.; Bougie, R. Research Methods for Business: A Skill Building Approach; John Wiley & Sons, 2016.
- BER, Bangladesh Economic Review. https://mof.portal.gov.bd/sites/default/files/files/; Ministry of Finance, 2022.
- UGC. Public Universities in Bangladesh; University Grant Commission (UGC), 2012.
- Chin, W. W. The Partial Least Squares Approach to Structural Equation Modeling. Mod. Methods Bus. Res. 1998, 295 (2), 295–336.
- Booker, Q. S.; Austin, J. D.; Balasubramanian, B. A. Survey Strategies to Increase Participant Response Rates in Primary Care Research Studies. Fam. Pract. 2021, 38 (5), 699–702. DOI: 10.1093/fampra/cmab070. [CrossRef]
- Galliher, J. M.; Bonham, A. J.; Dickinson, L. M.; Staton, E. W.; Pace, W. D. Representativeness of PBRN Physician Practice Patterns and Related Beliefs: The Case of the AAFP National Research Network. Ann. Fam. Med. 2009, 7 (6), 547–554. DOI: 10.1370/afm.1015. [CrossRef]
- Zhao, J.; Zhu, C.; Peng, Z.; Xu, X.; Liu, Y. User Willingness Toward Knowledge Sharing in Social Networks. Sustainability 2018, 10 (12), 4680. DOI: 10.3390/su10124680. [CrossRef]
- Pihlström, M.; Brush, G. J. Comparing the Perceived Value of Information and Entertainment Mobile Services. Psychol. Mark. 2008, 25 (8), 732–755. DOI: 10.1002/mar.20236. [CrossRef]
- Yen, Y. S. The Impact of Perceived Value on Continued Usage Intention in Social Networking Sites, 2011.
- Ali-Hassan, H.; Nevo, D.; Wade, M. Linking Dimensions of Social Media Use to Job Performance: The Role of Social Capital. J. Strateg. Inf. Syst. 2015, 24 (2), 65–89. DOI: 10.1016/j.jsis.2015.03.001. [CrossRef]
- Rasheed, M. I.; Malik, M. J.; Pitafi, A. H.; Iqbal, J.; Anser, M. K.; Abbas, M. Usage of Social Media, Student Engagement, and Creativity: The Role of Knowledge Sharing Behavior and Cyberbullying. Comput. Educ. 2020, 159, 104002. DOI: 10.1016/j.compedu.2020.104002. [CrossRef]
- Mahdiuon, R.; Salimi, G.; Raeisy, L. Effect of Social Media on Academic Engagement and Performance: Perspective of Graduate Students. Educ. Inf. Technol. 2019, 1–20. DOI: 10.1007/s10639-019-10032-2. [CrossRef]
- Sharma, S. K.; Joshi, A.; Sharma, H. A Multi-analytical Approach to Predict the Facebook Usage in Higher Education. Comput. Hum. Behav. 2016, 55, 340–353. DOI: 10.1016/j.chb.2015.09.020. [CrossRef]
- Zaffar, F. O.; Ghazawneh, A. Knowledge Sharing and Collaboration Through Social Media-the Case of IBM. MCIS (Short Pap.) 2012, 28.
- Moghavvemi, S.; Sharabati, M.; Paramanathan, T.; Rahin, N. M. The Impact of Perceived Enjoyment, Perceived Reciprocal Benefits and Knowledge Power on Students’ Knowledge Sharing Through Facebook. Int. J. Manag. Educ. 2017, 15 (1), 1–12. DOI: 10.1016/j.ijme.2016.11.002. [CrossRef]
- Wasko, M.; Faraj, S. Why should I share? Examining social capital and knowledge contribution in electronic networks of practice. MIS quarterly. 2005, 35-57.
- Zhang, X.; Bartol, K. M. Linking Empowering Leadership and Employee Creativity: The Influence of Psychological Empowerment, Intrinsic Motivation, and Creative Process Engagement. Acad. Manag. J. 2010, 53 (1), 107–128. DOI: 10.5465/amj.2010.48037118. [CrossRef]
- Meng, Y.; Tan, J.; Li, J. Abusive Supervision by Academic Supervisors and Postgraduate Research Students’ Creativity: The Mediating Role of Leader–Member Exchange and Intrinsic Motivation. Int. J. Leadersh. Educ. 2017, 20 (5), 605–617. DOI: 10.1080/13603124.2017.1304576. [CrossRef]
- Tierney, P.; Farmer, S. M.; Graen, G. B. An Examination of Leadership and Employee Creativity: The Relevance of Traits and Relationships. Pers. Psychol. 1999, 52 (3), 591–620. DOI: 10.1111/j.1744-6570.1999.tb00173.x. [CrossRef]
- Naeem, M. Uncovering the Role of Social Media and Cross-Platform Applications as Tools for Knowledge Sharing. VINE J. Inf. Knowl. Manag. Syst. 2019, 49 (3), 257–276. DOI: 10.1108/VJIKMS-01-2019-0001. [CrossRef]
- Tabachnick, B. G.; Fidell, L. S.; Ullman, J. B. Using Multivariate Statistics; Vol. 6; Pearson, 2013.
- Brown, S. Measures of Shape: Skewness and Kurtosis, 2011.
- Ab Hamid, M. R.; Sami, W.; Sidek, M. M. Discriminant Validity Assessment: Use of Fornell & Larcker Criterion Versus HTMT Criterion. In J. Phys. Conf. S. (Vol. 890, No. 1, p. 012163); IOP Publishing 2017, September, 890. DOI: 10.1088/1742-6596/890/1/012163. [CrossRef]
- Hair Jr., J. F.; Hult, G. T. M.; Ringle, C. M.; Sarstedt, M. A Primer on Partial Least Squares Structural Equation Modeling (PLS-SEM); Sage Publications, 2021.
- Nunnally, J. C.; Bernstein, I. H. Psychological Theory; McGraw-Hill, 1994. Nyer, P. U. A Study of the Relationships Between Cognitive Appraisals and Consumption Emotions. Journal of the Academy of Marketing Science 1997, 25 (4), 296–304. DOI: 10.1177/0092070397254002. [CrossRef]
- Al-Azawei, A. Predicting the Adoption of Social Media: An Integrated Model and Empirical Study on Facebook Usage. Interdiscip. J. Inf. Knowl. Manag. 2018, 13, 233–258. DOI: 10.28945/4106. [CrossRef]
- Hair, J. F.; Hult, G. T. M.; Ringle, C. M.; Sarstedt, M. A primer on partial least squares structural equation modelling (PLS-SEM) (2nd ed.). Thousand Oaks, CA: Sage. 2017.
- Ramayah, T. J. F. H.; Cheah, J.; Chuah, F.; Ting, H.; Memon, M. A. Partial least squares structural equation modelling (PLS-SEM) using smartPLS 3.0. An updated guide and practical guide to statistical analysis. 2018.
- Henseler, J.; Ringle, C. M.; Sarstedt, M. A New Criterion for Assessing Discriminant Validity in Variance-Based Structural Equation Modeling. J. Acad. Mark. Sci. 2015, 43 (1), 115–135. DOI: 10.1007/s11747-014-0403-8. [CrossRef]
- Henseler, J.; Ringle, C. M.; Sinkovics, R. R. The Use of Partial Least Squares Path Modeling in International Marketing. In New Challenges to International Marketing; Emerald Group Publishing Limited. 2009, 277–319. DOI: 10.1108/S1474-7979(2009)0000020014. [CrossRef]
- Stone, M. Cross-Validatory Choice and Assessment of Statistical Predictions. J. R. Stat. Soc. B (Methodol.) 1974, 36 (2), 111–133. DOI: 10.1111/j.2517-6161.1974.tb00994.x. [CrossRef]
- Geisser, S. The Predictive Sample Reuse Method with Applications. J. Am. Stat. Assoc. 1975, 70 (350), 320–328. DOI: 10.1080/01621459.1975.10479865. [CrossRef]
- Yahaya, M. L.; Murtala, Z. A.; Onukwube, H. N. Partial Least Squares (PLS-SEM): A Note for Beginners. Int. J. Environ. Stud. Saf. Res. 2019, 4 (4), 1–30.
- Hussain, S.; Fangwei, Z.; Siddiqi, A. F.; Ali, Z.; Shabbir, M. S. Structural Equation Model for Evaluating Factors Affecting Quality of Social Infrastructure Projects. Sustainability 2018, 10 (5), 1415. DOI: 10.3390/su10051415. [CrossRef]
- Mahdiuon, R.; Salimi, G.; Raeisy, L. Effect of Social Media on Academic Engagement and Performance: Perspective of Graduate Students. Educ. Inf. Technol. 2020, 25 (4), 2427–2446. DOI: 10.1007/s10639-019-10032-2. [CrossRef]
- Moghavvemi, S.; Sharabati, M.; Klobas, J. E.; Sulaiman, A. Effect of Trust and Perceived Reciprocal Benefit on Students’ Knowledge Sharing via Facebook and Academic Performance. Electron. J. Knowl. Manag. 2018, 16 (1), 23–35.
- Park, S.; Weng, W. The Relationship Between ICT-Related Factors and Student Academic Achievement and the Moderating Effect of Country Economic Index Across 39 Countries. Educ. Technol. Soc. 2020, 23 (3), 1–15.
- Ridings, C. M.; Gefen, D.; Arinze, B. Some Antecedents and Effects of Trust in Virtual Communities. J. Strateg. Inf. Syst. 2002, 11 (3–4), 271–295. DOI: 10.1016/S0963-8687(02)00021-5. [CrossRef]
- Jarvenpaa, S. L.; Knoll, K.; Leidner, D. E. Is Anybody Out There? Antecedents of Trust in Global Virtual Teams. J. Manag. Inf. Syst. 1998, 14 (4), 29–64. DOI: 10.1080/07421222.1998.11518185. [CrossRef]
- Salloum, S. A.; Al-Emran, M.; Habes, M.; Alghizzawi, M.; Ghani, M. A.; Shaalan, K. Understanding the Impact of Social Media Practices on E-learning Systems Acceptance. In Proceedings of the International Conference on Advanced Intelligent Systems and Informatics 2019; Springer International Publishing, 2020, pp 360–369. DOI: 10.1007/978-3-030-31129-2_33. [CrossRef]
- Ahmed, Y. A.; Ahmad, M. N.; Ahmad, N.; Zakaria, N. H. Social Media for Knowledge-Sharing: A Systematic Literature Review. Telemat. Inform. 2019, 37, 72–112. DOI: 10.1016/j.tele.2018.01.015. [CrossRef]
- Baima, G.; Santoro, G.; Pellicelli, A. C.; Mitręga, M. Testing the Antecedents of Customer Knowledge Sharing on Social Media: A Quantitative Analysis on Italian Consumers. Int. Mark. Rev. 2022, 39 (3), 682–705. DOI: 10.1108/IMR-03-2021-0122. [CrossRef]
Disclaimer/Publisher’s Note: The statements, opinions and data contained in all publications are solely those of the individual author(s) and contributor(s) and not of MDPI and/or the editor(s). MDPI and/or the editor(s) disclaim responsibility for any injury to people or property resulting from any ideas, methods, instructions or products referred to in the content. |
© 2023 by the authors. Licensee MDPI, Basel, Switzerland. This article is an open access article distributed under the terms and conditions of the Creative Commons Attribution (CC BY) license (http://creativecommons.org/licenses/by/4.0/).