Submitted:
24 May 2023
Posted:
29 May 2023
You are already at the latest version
Abstract
Keywords:
1. Introduction
2. Fire Detection Methods
3. Methods
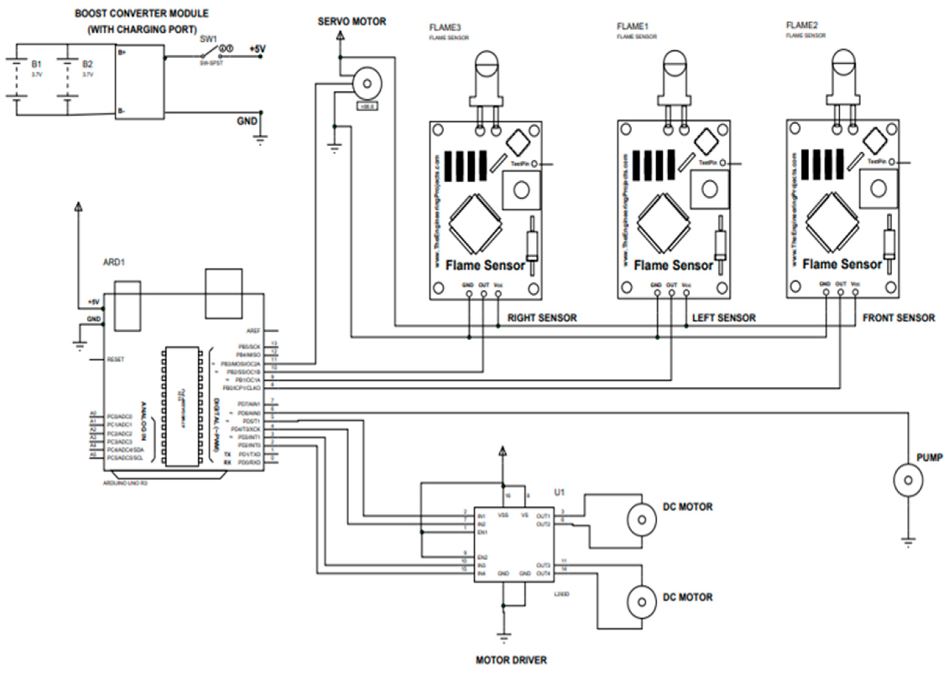
3.1. Implementation of the Designed Schematic
3.2. Mechanical Design Structure
3.3. ATMEGA328P Microcontroller

3.4. Fire sensors
3.5. Mini DC submersible Pump
3.6. Boost converter module
4. Results


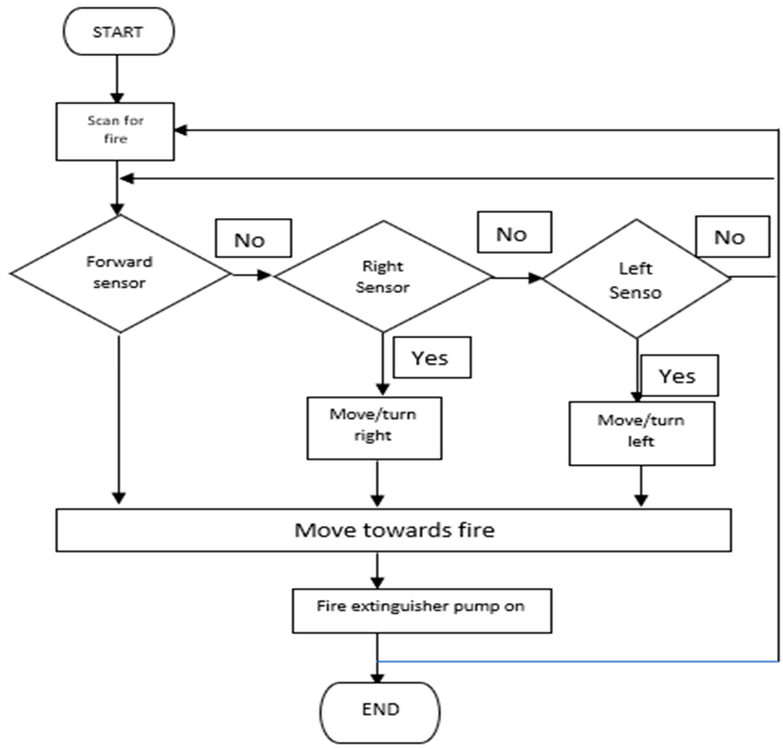
4.1. Actuating System
5. Conclusions
Author Contributions
Data Availability Statement
Acknowledgments
Conflicts of Interest
References
- Rubio, F.; Valero, F.; Llopis-Albert, C. A review of mobile robots: Concepts, methods, theoretical framework, and applications. Int. J. Adv. Robot. Syst. 2019, 16, 1729881419839596. [Google Scholar] [CrossRef]
- Aliff, M.; Sani, N.S.; Yusof, M.I.; Zainal, A. Development of fire fighting robot (QROB). Int. J. Adv. Comput. Sci. Appl. 2019, 10. [Google Scholar] [CrossRef]
- Lee, J.Y.; Ma, F.; Li, Y. Understanding homeowner proactive actions for managing wildfire risks. Nat. Hazards 2022, 114, 1525–1547. [Google Scholar] [CrossRef]
- Dhiman, A.; Shah, N.; Adhikari, P.; Kumbhar, S.; Dhanjal, I.S.; Mehendale, N. Firefighting robot with deep learning and machine vision. Neural Comput. Appl. 2022, 1–9. [Google Scholar] [CrossRef]
- Shakeriaski, F.; Ghodrat, M.; Nelson, D.J. Experimental and numerical studies on efficiency characterization of firefighters’ protective clothing: a review. J. Text. Inst. 2022, 113, 2549–2568. [Google Scholar] [CrossRef]
- Patle, B.K.; Pandey, A.; Parhi, D.R.K.; Jagadeesh, A. A review: On path planning strategies for navigation of mobile robot. Def. Technol. 2019, 15, 582–606. [Google Scholar] [CrossRef]
- Alatise, M.B.; Hancke, G.P. A review on challenges of autonomous mobile robot and sensor fusion methods. IEEE Access 2020, 8, 39830–39846. [Google Scholar] [CrossRef]
- Rahardjo, H.A.; Prihanton, M. The most critical issues and challenges of fire safety for building sustainability in Jakarta. J. Build. Eng. 2020, 29, 101133. [Google Scholar] [CrossRef]
- Fernandez-Anez, N. Current wildland fire patterns and challenges in Europe: A synthesis of national perspectives. Air, Soil Water Res. 2021, 14, 11786221211028184. [Google Scholar] [CrossRef]
- Panigrahi, P.K.; Bisoy, S.K. Localization strategies for autonomous mobile robots: A review. J. King Saud Univ. Inf. Sci. 2022, 34, 6019–6039. [Google Scholar] [CrossRef]
- Rivas, J.G.; Toribio-Vázquez, C.; Taratkin, M.; Marenco, J.L.; Grossmann, R. Autonomous robots: a new reality in healthcare? A project by European Association of Urology-Young Academic Urologist group. Curr. Opin. Urol. 2021, 31, 155–159. [Google Scholar] [CrossRef]
- Tavakoli, M.; Carriere, J.; Torabi, A. Robotics, smart wearable technologies, and autonomous intelligent systems for healthcare during the COVID-19 pandemic: An analysis of the state of the art and future vision. Adv. Intell. Syst. 2020, 2, 2000071. [Google Scholar] [CrossRef]
- Rose, D.C.; Lyon, J.; de Boon, A.; Hanheide, M.; Pearson, S. Responsible development of autonomous robotics in agriculture. Nat. Food 2021, 2, 306–309. [Google Scholar] [CrossRef] [PubMed]
- Ghobadpour, A.; Monsalve, G.; Cardenas, A.; Mousazadeh, H. Off-road electric vehicles and autonomous robots in agricultural sector: trends, challenges, and opportunities. Vehicles 2022, 4, 843–864. [Google Scholar] [CrossRef]
- Santos, L.C.; Santos, F.N.; Pires, E.J.S.; Valente, A.; Costa, P.; Magalhães, S. Path planning for ground robots in agriculture: A short review. 2020 IEEE International Conference on Autonomous Robot Systems and Competitions (ICARSC); 2020; pp. 61–66. [Google Scholar]
- Guo, A.; Jiang, T.; Li, J.; Cui, Y.; Li, J.; Chen, Z. Design of a small wheel-foot hybrid firefighting robot for infrared visual fire recognition. Mech. Based Des. Struct. Mach. 2021, 1–20. [Google Scholar] [CrossRef]
- Guo, J.; Hou, Z.; Xie, X.; Yao, S.; Wang, Q.; Jin, X. Faster R-CNN Based Indoor Flame Detection for Firefighting Robot. 2019 IEEE symposium series on computational intelligence (SSCI); 2019; pp. 1390–1395. [Google Scholar]
- Mizuno, N. Enhanced path smoothing based on conjugate gradient descent for firefighting robots in petrochemical complexes . Adv. Robot. 2019, 33, 687–698. [Google Scholar] [CrossRef]
- Zhang, Z. Path planning of a firefighting robot prototype using GPS navigation. In Proceedings of the 2020 3rd International Conference on Robot Systems and Applications, 16–20. 2020. [Google Scholar]
- Seraj, E.; Silva, A.; Gombolay, M. Safe coordination of human-robot firefighting teams. arXiv Prepr. arXiv1903.0 6847, 2019. [Google Scholar]
- Prasojo, I.; Nguyen, P.T.; Shahu, N. Design of ultrasonic sensor and ultraviolet sensor implemented on a fire fighter robot using AT89S52. J. Robot. Control 2020, 1, 55–58. [Google Scholar] [CrossRef]
- Latif, A.; Shankar, K.; Nguyen, P.T. Legged fire fighter robot movement using PID. J. Robot. Control 2020, 1, 15–19. [Google Scholar] [CrossRef]
- Lee, D.-H.; Huynh, T.; Kim, Y.-B.; Soumayya, C. Motion control system design for a flying-type firefighting system with water jet actuators. in Actuators, 2021, 10, 275. [Google Scholar] [CrossRef]
- Jeyavel, J.; Prasad, A.A.; Shelke, K.M.; Sargade, P.D.; Thoke, U.V. Survey on fire fighting techniques using unmanned aerial vehicles. 2021 International Conference on Advance Computing and Innovative Technologies in Engineering (ICACITE); 2021; pp. 239–241. [Google Scholar]
- Prabha, B. An IoT based efficient fire supervision monitoring and alerting system. 2019 Third International conference on I-SMAC (IoT in Social, Mobile, Analytics and Cloud)(I-SMAC); 2019; pp. 414–419. [Google Scholar]
- Tamura, Y.; Amano, H.; Ota, J. Analysis of firefighting skill with a teleoperated robot. ROBOMECH J. 2020, 7, 1–14. [Google Scholar] [CrossRef]
- Huang, H.; Savkin, A.V.; Ding, M.; Huang, C. Mobile robots in wireless sensor networks: A survey on tasks. Comput. Networks 2019, 148, 1–19. [Google Scholar] [CrossRef]
- Battina, D.S. The strategic impacts of Intelligent Automation for knowledge and service work: An interdisciplinary review. Int. J. Emerg. Technol. Innov. Res. (www. jetir. org) 2020, 2349–5162. [Google Scholar]
- Li, S. A Thermal Imaging Flame-Detection Model for Firefighting Robot Based on YOLOv4-F Model. Fire 2022, 5, 172. [Google Scholar] [CrossRef]
- Murad, A.; Bayat, O.; Marhoon, H.M. Implementation of rover tank firefighting robot for closed areas based on arduino microcontroller. 2021. [Google Scholar]
- Lingayat, A.B.; Chandramohan, V.P.; Raju, V.R.K.; Meda, V. A review on indirect type solar dryers for agricultural crops—Dryer setup, its performance, energy storage and important highlights. Appl. Energy 2020, 258, 114005. [Google Scholar] [CrossRef]
- Hostetter, H.; Naser, M.Z. Characterizing disability in fire evacuation: A progressive review. J. Build. Eng. 2022, 53, 104573. [Google Scholar] [CrossRef]
- Kargapolova, E.O.; Kuleshov, V.V.; Scuba, P.Y. Assessment of the Use of Robotic Equipment for Extinguishing Fires at Oil Refining Enterprises. in IOP Conference Series: Earth and Environmental Science, 2021, 720, 12086. [Google Scholar] [CrossRef]
- Jazebi, S.; De Leon, F.; Nelson, A. Review of wildfire management techniques—Part I: Causes, prevention, detection, suppression, and data analytics. IEEE Trans. Power Deliv. 2019, 35, 430–439. [Google Scholar] [CrossRef]
- Oliveira, L.F.P.; Moreira, A.P.; Silva, M.F. Advances in forest robotics: A state-of-the-art survey. Robotics 2021, 10, 53. [Google Scholar] [CrossRef]
- Manzello, S.L. Summary of workshop large outdoor fires and the built environment. Fire Saf. J. 2018, 100, 76–92. [Google Scholar]
- Han, B.; Hu, M.; Zheng, J.; Tang, T. Site selection of fire stations in large cities based on actual spatiotemporal demands: A case study of nanjing city. ISPRS Int. J. Geo-Information 2021, 10, 542. [Google Scholar] [CrossRef]
- Wang, D. Economic footprint of California wildfires in 2018. Nat. Sustain. 2021, 4, 252–260. [Google Scholar]
- Mazuchowski, E.L. Mortality review of US Special Operations Command battle-injured fatalities. J. Trauma Acute Care Surg. 2020, 88, 686–695. [Google Scholar] [CrossRef]
- Sukach, R.; Kovalyshyn, V.; Kyryliv, Y. Extinguishing tactics and fire-fighting equipment for extinguishing fires in peat-forest ecosystems . . 2021.
- Shakeriaski, F.; Ghodrat, M.; Rashidi, M.; Samali, B. Smart coating in protective clothing for firefighters: An overview and recent improvements. J. Ind. Text. 2022, 51, 7428S–7454S. [Google Scholar] [CrossRef]
- Jevtić, R. On a flame detectors. Vatrog. i Upravlj. požarima 2021, 11, 38–51. [Google Scholar]
- Avazov, K.; Mukhiddinov, M.; Makhmudov, F.; Cho, Y.I. Fire detection method in smart city environments using a deep-learning-based approach. Electronics 2021, 11, 73. [Google Scholar] [CrossRef]
- Jang, D.-W. Long range fire detection using a parabolic sound reflecting plate based on sound field variation. in INTER-NOISE and NOISE-CON Congress and Conference Proceedings, 2020, 261, 640–647. [Google Scholar]
- Wilk-Jakubowski, J.L.; Stawczyk, P.; Ivanov, S.; Stankov, S. Control of acoustic extinguisher with Deep Neural Networks for fire detection. Elektron. ir Elektrotechnika 2022, 28, 52–59. [Google Scholar] [CrossRef]
- Martinsson, J.; Runefors, M.; Frantzich, H.; Glebe, D.; McNamee, M.; Mogren, O. A Novel Method for Smart Fire Detection Using Acoustic Measurements and Machine Learning: Proof of Concept. Fire Technol. 2022, 58, 3385–3403. [Google Scholar] [CrossRef]
- Lin, L. A spatio-temporal model for forest fire detection using HJ-IRS satellite data . Remote Sens. 2016, 8, 403. [Google Scholar] [CrossRef]
- Koceski, S.; Koceska, N. Evaluation of an assistive telepresence robot for elderly healthcare. J. Med. Syst. 2016, 40, 1–7. [Google Scholar] [CrossRef]
- Ayoade, I.; Adedigba, A.; Adeyemi, O.A.; Adeaga, O.A.; Akanbi, O. Trends and prospects of digital twin technologies: a review. Quantum J. Eng. Sci. Technol. 2022, 3, 11–24. [Google Scholar]
- Oluwabunmi, T.L.; Adenugba, O.; Ayoade, I.A.; Azeta, J.; Bolu, C.A. Development of an Autonomous Vehicle for Smart Irrigation. 2022 5th Information Technology for Education and Development (ITED); 2022; pp. 1–7. [Google Scholar]
- Kim, J.-H.; Park, Y.-J.; Yi, C.-Y.; Lee, D.-E. Stochastic flame locating method hybridizing Kalman filter and deep neural network for rapid fire response at construction sites. J. Build. Eng. 2023, 66, 105967. [Google Scholar] [CrossRef]
- Li, Y. Plant-Wearable Sensors for Intelligent Forestry Monitoring . Adv. Sustain. Syst. 2023, 7, 2200333. [Google Scholar] [CrossRef]
- Avila-Avendano, C.; Pintor-Monroy, M.I.; Ortiz-Conde, A.; Caraveo-Frescas, J.A.; Quevedo-Lopez, M.A. Deep UV sensors enabling solar-blind flame detectors for large-area applications. IEEE Sens. J. 2021, 21, 14815–14821. [Google Scholar] [CrossRef]
- Kushnir, A.; Kopchak, B. Development of Multiband Flame Detector with Fuzzy Correction Block. 2021 IEEE XVIIth International Conference on the Perspective Technologies and Methods in MEMS Design (MEMSTECH); 2021; pp. 58–63. [Google Scholar]
- Nguyen, T.M.H.; Shin, S.G.; Choi, H.W.; Bark, C.W. Recent advances in self-powered and flexible UVC photodetectors. in Exploration, 2022, 2, 20210078. [Google Scholar] [CrossRef] [PubMed]
- Wen, Z.; Xie, L.; Feng, H.; Tan, Y. Infrared flame detection based on a self-organizing TS-type fuzzy neural network. Neurocomputing 2019, 337, 67–79. [Google Scholar] [CrossRef]
- Wen, Z.; Xie, L.; Feng, H.; Tan, Y. Robust fusion algorithm based on RBF neural network with TS fuzzy model and its application to infrared flame detection problem. Appl. Soft Comput. 2019, 76, 251–264. [Google Scholar] [CrossRef]
- Mehdiyeva, A.; Alieva, L.; Huseynov, B.; Quliyeva, S. Development of Diagnostic and Control System for SMART Home”.
- Bu, F.; Gharajeh, M.S. Intelligent and vision-based fire detection systems: A survey. Image Vis. Comput. 2019, 91, 103803. [Google Scholar]
- Valikhujaev, Y.; Abdusalomov, A.; Cho, Y.I. Automatic fire and smoke detection method for surveillance systems based on dilated CNNs. Atmosphere (Basel). 2020, 11, 1241. [Google Scholar] [CrossRef]








| S/N | Flame Sensor | Flame Size | Distance (cm) | Response Time (sec) |
| 1 | Left | Small | 60 | ∞ |
| 2 | Left | Small | 30 | 1.0 |
| 3 | Right | Small | 60 | ∞ |
| 4 | Right | Small | 30 | 1.2 |
| 5 | Front | Small | 60 | ∞ |
| 6 | Front | Small | 30 | 1.0 |
| 7 | Left | Medium | 60 | 1.4 |
| 8 | Left | Medium | 30 | 1.2 |
| 9 | Right | Medium | 60 | 2.0 |
| 10 | Right | Medium | 30 | 1.3 |
| 11 | Front | Medium | 60 | ∞ |
| 12 | Front | Medium | 30 | ∞ |
Disclaimer/Publisher’s Note: The statements, opinions and data contained in all publications are solely those of the individual author(s) and contributor(s) and not of MDPI and/or the editor(s). MDPI and/or the editor(s) disclaim responsibility for any injury to people or property resulting from any ideas, methods, instructions or products referred to in the content. |
© 2024 by the authors. Licensee MDPI, Basel, Switzerland. This article is an open access article distributed under the terms and conditions of the Creative Commons Attribution (CC BY) license (https://creativecommons.org/licenses/by/4.0/).