Submitted:
11 March 2023
Posted:
15 March 2023
You are already at the latest version
Abstract
Keywords:
1. Introduction
2. FSI Problem Formulation
2.1. Fluid Model
2.2. Structure Model
Mooney Rivlin Modeling Using Polynomial-Based Functions
3. FEM Discretization
Weak Formulation
4. Solution Algorithm
| Algorithm 1 Newton iteration and line search |
|
4.1. Problem Definition
5. Numerical Results
5.1. Case 1: SVK material model for the vertical flap and rigid walls
5.2. Case 2: SVK (Top Roof) and Neo-Hookean (Vertical Flap)
5.3. Case 3: SVK (Top Roof) and Mooney Rivlin (vertical Flap)
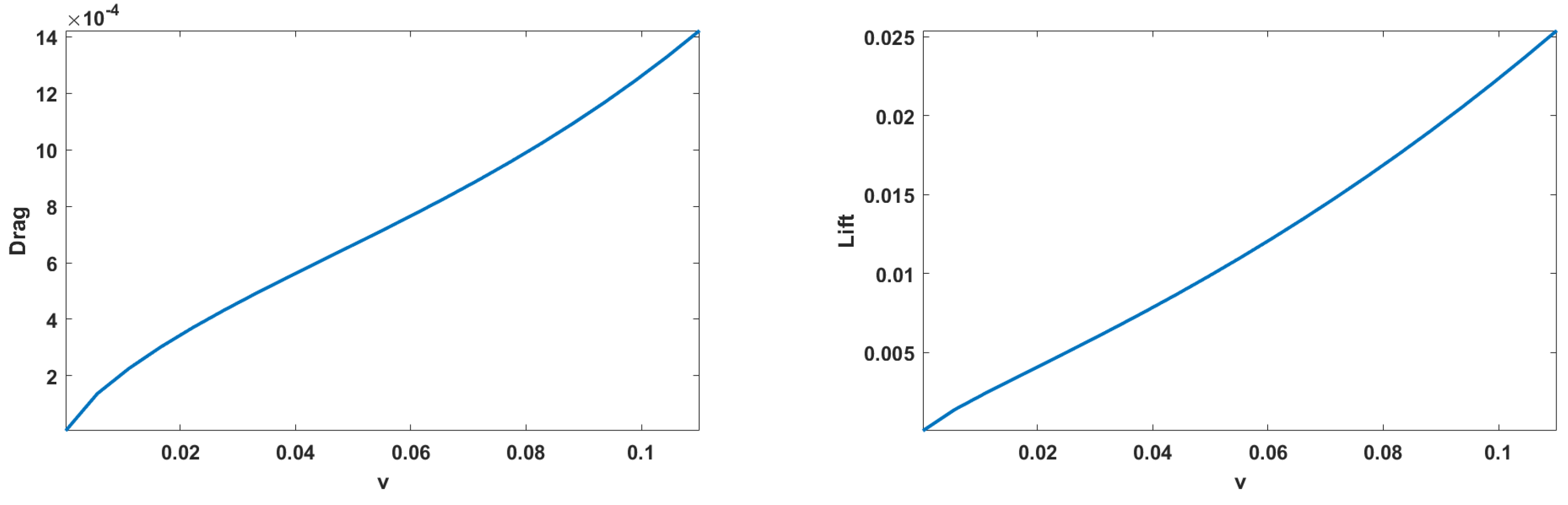
5.4. Calculation of Drag and Lift
5.5. Incorporating Non-Newtonian Fluid Model
6. Conclusions
Acknowledgments
Conflicts of Interest
References
- Razzaq, M. Finite Element Simulation Techniques for Incompressible Fluid Structure Interaction With Applications to Bioengineering and Optimization. PhD thesis, Universitätsbibliothek Dortmund, 2011.
- Holzapfel, G.A. Nonlinear solid mechanics: a continuum approach for engineering science. Meccanica 2002, 37, 489–490. [Google Scholar] [CrossRef]
- Pei, J.; Yuan, S.; Yuan, J. Fluid-structure coupling effects on periodically transient flow of a single-blade sewage centrifugal pump. Journal of Mechanical Science and Technology 2013, 27, 2015–2023. [Google Scholar] [CrossRef]
- Frandsen, J. Numerical bridge deck studies using finite elements. Part I: flutter. Journal of fluids and structures 2004, 19, 171–191. [Google Scholar] [CrossRef]
- Bessert, N.; Frederich, O. Nonlinear airship aeroelasticity. Journal of fluids and structures 2005, 21, 731–742. [Google Scholar] [CrossRef]
- Rifai, S.M.; Johan, Z.; Wang, W.P.; Grisval, J.P.; Hughes, T.J.; Ferencz, R.M. Multiphysics simulation of flow-induced vibrations and aeroelasticity on parallel computing platforms. Computer methods in applied mechanics and engineering 1999, 174, 393–417. [Google Scholar] [CrossRef]
- Cui, P.; Han, J. Prediction of flutter characteristics for a transport wing with wingtip devices. Aerospace Science and Technology 2012, 23, 461–468. [Google Scholar] [CrossRef]
- Stein, K.; Benney, R.; Kalro, V.; Johnson, A.; Tezduyar, T.; Stein, K.; Benney, R.; Kalro, V.; Johnson, A.; Tezduyar, T. Parallel computation of parachute fluid-structure interactions. 14th Aerodynamic Decelerator Systems Technology Conference, 1997, p. 1505.
- Chen, H.Y.; Zhu, L.; Huo, Y.; Liu, Y.; Kassab, G.S. Fluid–structure interaction (FSI) modeling in the cardiovascular system. In Computational Cardiovascular Mechanics; Springer, 2010; pp. 141–157. [Google Scholar]
- Figueroa, C.A.; Vignon-Clementel, I.E.; Jansen, K.E.; Hughes, T.J.; Taylor, C.A. A coupled momentum method for modeling blood flow in three-dimensional deformable arteries. Computer methods in applied mechanics and engineering 2006, 195, 5685–5706. [Google Scholar] [CrossRef]
- Nobile, F.; Vergara, C. An effective fluid-structure interaction formulation for vascular dynamics by generalized Robin conditions. SIAM Journal on Scientific Computing 2008, 30, 731–763. [Google Scholar] [CrossRef]
- Razzaq, M.; Damanik, H.; Hron, J.; Ouazzi, A.; Turek, S. FEM multigrid techniques for fluid–structure interaction with application to hemodynamics. Applied Numerical Mathematics 2012, 62, 1156–1170. [Google Scholar] [CrossRef]
- Piperno, S.; Farhat, C. Partitioned procedures for the transient solution of coupled aeroelastic problems–Part II: energy transfer analysis and three-dimensional applications. Computer methods in applied mechanics and engineering 2001, 190, 3147–3170. [Google Scholar] [CrossRef]
- Multiphysics, C. Introduction to COMSOL multiphysics®. COMSOL Multiphysics, Burlington, MA, accessed Feb 1998, 9, 2018. [Google Scholar]
- Hecht, F. New development in FreeFem++. J. Numer. Math. 2012, 20, 251–265. [Google Scholar] [CrossRef]
- Turek, S.; Becker, C. FEATFLOW Finite element software for the incompressible Navier-Stokes equations, User Manual Release 1.1. Preprint, Heidelberg 1998, 4. [Google Scholar]
- Basting, S.; Quaini, A.; Čanić, S.; Glowinski, R. Extended ALE Method for fluid–structure interaction problems with large structural displacements. Journal of Computational Physics 2017, 331, 312–336. [Google Scholar] [CrossRef]
- Wick, T. Fluid-structure interactions using different mesh motion techniques. Computers & Structures 2011, 89, 1456–1467. [Google Scholar]
- Hron, J.; Turek, S. A monolithic FEM solver for an ALE formulation of fluid-structure interaction with configuration for numerical benchmarking 2006.
- Ramegowda, P.C.; Ishihara, D.; Takata, R.; Niho, T.; Horie, T. Fluid–structure and electric interaction analysis of piezoelectric flap in a channel using a strongly coupled fem scheme. Proceeding of the 6th European Conference on Computational Mechanics (ECCM 6 2018), Glasgow, 2018, Vol. 12.
- Ciarlet, P.G. Three-dimensional elasticity; Vol. 20, Elsevier, 1988.
- COMSOL Multiphysics; Stockholm, Sweden, 2018.
- Sackinger, P.A.; Schunk, P.R.; Rao, R.R. A Newton–Raphson pseudo-solid domain mapping technique for free and moving boundary problems: a finite element implementation. Journal of Computational Physics 1996, 125, 83–103. [Google Scholar] [CrossRef]
- Ervin, V.; Jenkins, E. The LBB condition for the Taylor-Hood P2-P1 and Scott-Vogelius P2-discP1 element pairs in 2-D. Technical report, Technical Report TR2011 04 EJ, Clemson University, 2011.
- Chaskalovic, J. Finite-Element Method. In Mathematical and Numerical Methods for Partial Differential Equations; Springer, 2014; pp. 63–109.
- Turek, S.; Hron, J.; Razzaq, M.; Wobker, H.; Schäfer, M. Numerical Benchmarking of Fluid-Structure Interaction: A comparison of different discretization and solution approaches. In Fluid-Structure Interaction II: Modelling, Simulation, Optimisation; Bungartz, H.J.; Mehl, M.; Schäfer, M., Eds.; Springer, 2010; Vol. 73, Lecture Notes in Computational Science and Engineering, pp. 413–424. [CrossRef]
- Kelley, C. Iterative Methods for Optimization; SIAM: Philadelphia, 1999. [Google Scholar]
- Turek, S. Efficient Solvers for Incompressible Flow Problems: An Algorithmic and Computational Approach; Springer-Verlag, 1999.
- Amestoy, P.R.; Duff, I.S.; Koster, J.; L’Excellent, J.Y. A Fully Asynchronous Multifrontal Solver Using Distributed Dynamic Scheduling. SIAM Journal on Matrix Analysis and Applications 2001, 23, 15–41. [Google Scholar] [CrossRef]
- Razzaq, M.; Turek, S.; Hron, J.; Acker, J.F.; Weichert, F.; Grunwald, I.Q.; Roth, C.; Wagner, M . Romeike, B.F. Numerical simulation and benchmarking of fluid-structure interaction with application to Hemodynamics. In Fundamental Trends in Fluid-Structure Interaction; Galdi, G.P.; Rannacher, R., Eds.; World Scientific, 2010; Vol. 1, Contemporary Challenges in Mathematical Fluid Dynamics and its applications, pp. 171–199.
- Valencia, A.; Ladermann, D.; Rivera, R.; Bravo, E.; Galvez, M. Blood flow dynamics and fluid–structure interaction in patient -specific bifurcating cerebral aneurysms. International Journal for Numerical Methods in Fluids 2008, 58, 1081–1100. [Google Scholar] [CrossRef]
- Johnston, B.M.; Johnston, P.R.; Corney, S.; Kilpatrik, D. Non-Newtonian blood flow in human right coronary arteries: steady state simulations. Journal of Biomechanics 2004, 37, 709–720. [Google Scholar] [CrossRef] [PubMed]


















| Case | Case 1 | Case 2 | Case 3 | Units |
| Density | 1 | 1 | 1 | |
| Young’s Modulus | 5.6 | 5.6 | 5.6 | |
| Lame parameter | 8 | 8 | 8 | |
| Lame parameter | 2 | 2 | 2 | |
| Mean inlet velocity step size | 0.012 | 0.0055 | 0.0055 | - |
| - | - | 75 | ||
| - | - | 100 |
Disclaimer/Publisher’s Note: The statements, opinions and data contained in all publications are solely those of the individual author(s) and contributor(s) and not of MDPI and/or the editor(s). MDPI and/or the editor(s) disclaim responsibility for any injury to people or property resulting from any ideas, methods, instructions or products referred to in the content. |
© 2023 by the authors. Licensee MDPI, Basel, Switzerland. This article is an open access article distributed under the terms and conditions of the Creative Commons Attribution (CC BY) license (http://creativecommons.org/licenses/by/4.0/).