Submitted:
07 March 2023
Posted:
07 March 2023
You are already at the latest version
Abstract
Keywords:
1. Introduction
1.1. Objectives of the Study
- Moving toward the achievement of sustainable development in urban environments
- Overcoming the existing limitations and obstacles in conserving historical centers
- Reducing the substantial level of trial and error in existing procedures
- Unifying two separate stages of vulnerability assessment and vulnerability mitigation in one process
- Facilitating rescue and relief operations
- Maintaining the uniformity and spatial structure of urban historical centers by conserving the whole spatial unit and not single monumental buildings alone
- Conservation of historical and architectural values and worth of the context
- Improving environmental and ecological health.
1.2. Limitations of the Study
- Lack of access to data relevant to materials used in the construction of the historical context
- The intertwined organic and complicated morphology and context of the area
- Lack of access to geometric data related to the context and its existing monuments
- The high variety of mechanical features resulting from different skill levels of workforce and the use of natural and local materials
- The problem and high cost associated with the specification of mechanical characteristics of materials used in the context/historical monuments
- Lack of access to data on the internal core of structural elements in historical areas
- Lack of distinction and indifferentiation in the construction sequences
- The high variation in the architectural styles during different historical eras and consequently in the determination of the level of strength of the structure against seismic events
- Lack of knowledge on the present status of damage in the structures
- Paucity or lack of regulations, laws and practical codes
- The high number of elements involved
- The laws and regulations on the conservation and protection of historical areas as world heritage which monitor and restrict detrimental and unjustified interventions, the opportunity for extensive renovation and reconstruction in these areas, and
- Substantial changes in the cores and construction of structural elements accompanied with long construction periods.
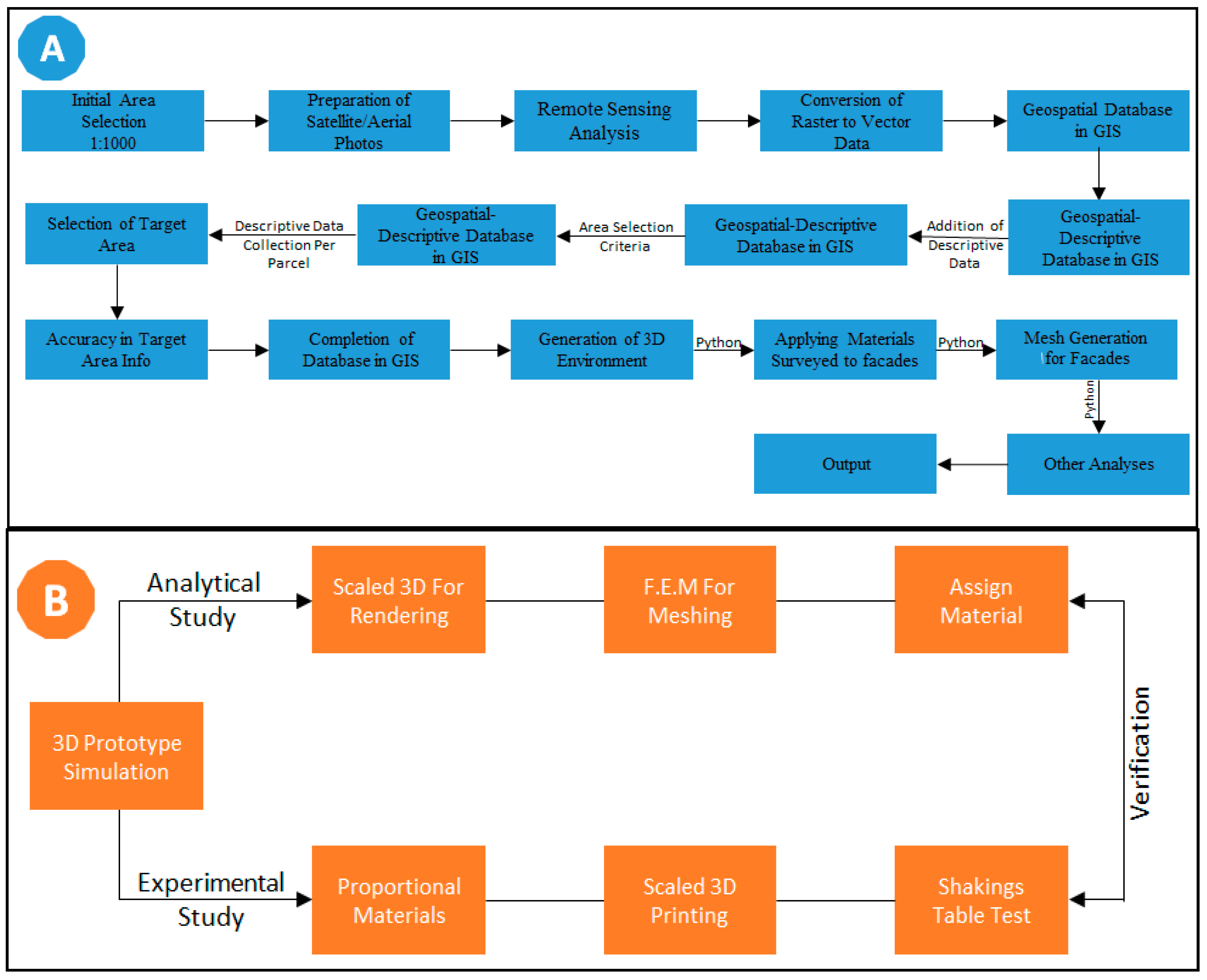
2. Methodology
2.1. Procedure of the New Method
3. Conclusions
- Innovation and creativity in vulnerability assessment procedures for context and intervention techniques
- Facilitation of community and private sector participation and preparing the groundwork necessary for collaboration of general and public sectors of the society
- Feasibility studies on the expansion and correspondence of the approach contemplated in the present proposal in countries possessing historical and earthquake-stricken contexts
- Preparing the groundwork necessary for simultaneous occurrence of the three stages of rehabilitation, strengthening, and renovation in the process of intervention and consequently saving on financial, temporal, and workforce-related costs.
- Maintaining the cohesiveness and uniformity of urban historical contexts and precluding the disjuncture in spatial structure of these unique contexts, and
- Facilitating supervision of the quality of design, construction, and implementation of prefabrication parts.
Acknowledgments
References
- Carocci C. F. (2011). “Small centres damaged by 2009 L’Aquila earthquake: on site analyses of historic masonry clusters” Bulletin Earthquake Engineering. [CrossRef]
- Carocci C. F. (2001). “Guidelines for the safety and preservation of historic centres in seismic areas”.
- Historic Constructions, P.B. Lourenço, P. Roca (Eds.), Guimarães, pp. 145-165.
- DAW & UN/ISDR, 2001. Environmental Management and the Mitigation of Natural Disasters: a Gender Perspective (Final Report of the Expert Group Meeting, Ankara, Turkey). United Nations Division for the Advancement of Women (DAW) and Inter-Agency Secretariat of the International Strategy for Disaster Reduction (UN/ISDR), Geneva, Switzerland, 33 pp.
- Gavarini, C. (2001). “Seismic risk in historical centers.” Soil Dynamics and Earthquake Engineering volume 21, pp. 459-466. [CrossRef]
- Hager, I., Golonka, A., & Putanowicz, R. (2016). “3D printing of buildings and building components as the future of sustainable construction.” Procedia Engineering. International Conference on Ecology and new Building materials and products, pp. 292– 299. [CrossRef]
- ICOMOS/ISCARSAH Committee (2005). Recommendations for the analysis, conservation and structural restoration of architectural heritage. See www.icomos.org.
- Jahangiri, A., Behnamfar, F., Jahangiri, M. (2017). “Introducing the Innovative Post-tensioned Connection with the Rigid Steel Node.” KSCE Journal of Civil Engineering, Volume 21, Issue 4, pp. 1247–1255.
- Jahangiri, A. & Jahangiri, M. (2012). “The new post-tensioned and clamped steel solid connector for strengthening of framed structures.” Proceedings of World Academy of Science, Engineering and Technology (WASET), Kualamupur, pp.1437-1443.
- Linstone, H. A., & Turoff, M. (1975). The Delphi method: techniques and applications. MA: Addison- Wesley Publishing Company, Inc.
- Lourenço, P. B., & Roque, J. A. (2006). “Simplified indexes for the seismic vulnerability of ancient masonry buildings.” Construction and Building Materials, Volume 20, Issue 4, pp, 200-208. [CrossRef]
- Moradi, M., Delavar, M. R., & Moshiri, B. (2015). “A GIS-based multi-criteria decision-making approach for seismic vulnerability assessment using quantifierguided OWA operator: a case study of Tehran, Iran.” Annals of GIS, Volume 21, Issue 3, pp. 209-222. [CrossRef]
- Novelli, V.I., D’Ayala, D. (2015). “LOG-IDEAH: LOGic trees for identification of damage due to earthquakes for architectural heritage.” Bulletin of Earthquake Engineering. Volume 13, Issue 1, pp. 153-176. [CrossRef]
- Reynolds, R. A., Woods R. & Baker J. (2007). Handbook of research on electronic surveys and measurement. London, Idea Group Reference.
- Salgado-Gálvez, M. A., Romero, D. Z., Velásquez, C. A., Carreño, M. L., Cardona, O. D., & Barbat, A.
- H. (2016). “Urban seismic risk index for Medellín, Colombia, based on probabilistic loss and casualties estimations.” Natural Hazards, Volume 80, Issue 3, pp. 1995-2021. [CrossRef]
- Vicente, R., Ferreira, T. Maio, R. (2014). “Seismic Risk at the Urban Scale: Assessment, Mapping and Planning.” Procedia Economics and Finance. 4th International Conference on Building Resilience, Building Resilience, Salford Quays, United kingdom, Volume 18, pp. 71 – 80. [CrossRef]
- Vicente, R., Parodi, S., Lagomarsino, S., Varum, H., & Silva, J. A. (2011). “Seismic vulnerability and risk assessment: case study of the historic city centre of Coimbra, Portugal.” Bulletin of Earthquake Engineering, Volume 9, Issue 4, pp. 1067–1096. [CrossRef]

| Techniques | Descriptions |
| Direct Techniques | Two major methods are employed: Typological and mechanical. Using a straightforward mechanical model, typological methods classify structures in terms of materials, construction techniques, structural characteristics, and other factors exerting an effect on the seismic response. The possibility of damage is assessed on the basis of observation of the damages sustained subsequent to the occurrence of the earthquake and professional knowledge of the field. Mechanical methods are employed to predict the seismic effect on the structure using a straightforward mechanical model. Depending on the model selected, the method can be further subdivided into several subcategories (i.e. simple and complicated). Methods basedon simple mechanical models are appropriate for large scale analyses (i.e. a large number of buildings) only requiring a limited number of input parameters. |
| Indirect Techniques | Indirect techniques incorporate the specification of a vulnerability index and determination of the relations between damages sustained and the intensity of the earthquake which are supported the statistics of the casualties and damages after the occurrence of the earthquake. This type of assessment has been extensively employed in large scale vulnerability analyses including the determination of the vulnerability index with reference to observations of the characteristics of the shell structure of the building on the basis of simple structural calculations and specification of the factors influencing seismic response. The method requires an extensive database of typological and mechanical characteristics of the structure and relies on damagesobserved subsequent to previous earthquakes to further classify vulnerability. |
| Traditional Techniques | Traditional techniques are necessarily of an innovative nature presenting a vulnerability index independently of the prediction of level of damages sustained. This method is utilized to compare various structures having a single typology in a specific region. In this method, characteristics exerting an effect on seismic resistanceare investigated with the results being calibrated with reference to professional opinions. |
| Hybrid Techniques | Hybrid vulnerability is a combined method for assessment of vulnerability of buildings against seismic events which blends experimental and analytical methods to remedy the deficiencies of these two methods. In the hybrid method, more than one method is utilized to estimate the seismic vulnerability selecting the most optimal method as per the available information whose practice is suitable withheterogeneous data. |
Disclaimer/Publisher’s Note: The statements, opinions and data contained in all publications are solely those of the individual author(s) and contributor(s) and not of MDPI and/or the editor(s). MDPI and/or the editor(s) disclaim responsibility for any injury to people or property resulting from any ideas, methods, instructions or products referred to in the content. |
© 2023 by the authors. Licensee MDPI, Basel, Switzerland. This article is an open access article distributed under the terms and conditions of the Creative Commons Attribution (CC BY) license (http://creativecommons.org/licenses/by/4.0/).