Preprint
Article

This version is not peer-reviewed.

Approximate Numerical Procedures for the Navier-Stokes System Through the Generalized Method of Lines

A peer-reviewed article of this preprint also exists.

Submitted:

03 March 2023

Posted:

03 March 2023

Read the latest preprint version here

Abstract
This article develops applications of the generalized method of lines to numerical solutions of the time-independent, incompressible Navier-Stokes system in fluid mechanics. We recall that for such a method, the domain of the partial differential equation in question is discretized in lines (or more generally in curves), and the concerning solutions are written on these lines as functions of the boundary conditions and the domain boundary shape.
Keywords: 
;  ;  

1. Introduction

In this article, we develop approximate solutions for the time independent incompressible Navier-Stokes system, through the generalized method of lines. We recall again, for such a method, the domain of the partial differential equation in question is discretized in lines and the concerning solution is written on these lines as functions of the boundary conditions and boundary shape. We emphasize these last main results are established through applications of the Banach fixed point theorem.
Remark 1.1.
We also highlight the first two paragraphs in this article ( a relatively small part) overlaps with the Chapter 27, starting page 512, in the book by F.S. Botelho, [2], published in 2020, by CRC Taylor and Francis. However, we emphasize the present article includes substantial new parts, including a concerning software not included in the previous version of 2020. Another novelty in the present version is the establishment of appropriate boundary conditions for an elliptic system equivalent to original Navier-Stokes one. Such new boundary conditions and concerning results are indicated in Section 2.
At this point we describe the system in question.
Consider Ω R 2 an open, bounded and connected set, whose the regular (Lipschitzian) internal boundary is denoted by Γ 0 and the regular external one is denoted by Γ 1 . For a two-dimensional motion of a fluid on Ω , we denote by u : Ω R the velocity field in the direction x of the Cartesian system ( x , y ) , by v : Ω R , the velocity field in the direction y and by p : Ω R , the pressure one. We define P = p / ρ , where ρ is the constant fluid density. Finally, ν denotes the viscosity coefficient and g denotes the gravity field. Under such notation and statements, the time-independent incompressible Navier-Stokes system of partial differential equations stands for,
ν 2 u u x u v y u x P + g x = 0 , in Ω , ν 2 v u x v v y v y P + g y = 0 , in Ω , x u + y v = 0 , in Ω ,
u = v = 0 , on Γ 0 , u = u , v = 0 , P = P , on Γ 1
At first we look for solutions ( u , v , P ) W 2 , 2 ( Ω ) × W 2 , 2 ( Ω ) × W 1 , 2 ( Ω ) . We emphasize details about such Sobolev spaces may be found in [1]. Finally, standard results on finite differences and existence theory and other results for similar systems may be found in [6,7,8,9,10] and [11], respectively.

2. Details about an equivalence of a concerning elliptic system

Consider again the Navier-Stokes system
ν 2 u u x u v y u x P + g x = 0 , in Ω , ν 2 v u x v v y v y P + g y = 0 , in Ω , x u + y v = 0 , in Ω ,
u = v = 0 , on Γ 0 , u = u , v = 0 , P = P , on Γ 1
As previously mentioned, at first we look for solutions ( u , v , P ) W 2 , 2 ( Ω ) × W 2 , 2 ( Ω ) × W 1 , 2 ( Ω ) .
We are going to obtain an equivalent Elliptic system with appropriate boundary conditions.
Our main result is summarized by the following theorem.
Theorem 2.1.
Let Ω R 2 be an open, bounded, connected set a regular (Lipschitzian) boundary.
Assume u , v , P W 2 , 2 ( Ω ) are such that
ν 2 u u u x v u y P x + g x = 0 , i n Ω , ν 2 v u v x v v y P y + g y = 0 , i n Ω , 2 P + u x 2 + v y 2 + 2 u y v x d i v g = 0 , i n Ω ,
u = u 0 , v = v 0 , o n Ω , u x + v y = 0 , o n Ω .
Suppose also the unique solution of equation in w
ν 2 w u w x v w y = 0 , i n Ω
with the boundary conditions
w = 0 o n Ω ,
is
w = 0 , i n Ω .
Under such hypotheses, u , v , P solve the following Navier-Stokes system
ν 2 u u u x v u y P x + g x = 0 , i n Ω , ν 2 v u v x v v y P y + g y = 0 , i n Ω , u x + v y = 0 , i n Ω ,
u = u 0 , v = v 0 , o n Ω , u x + v y = 0 , o n Ω .
Proof. 
In (5), taking the derivative in x of the first equation and adding with the derivative in y of the second equation, we obtain
ν 2 ( u x + v y ) u ( u x + v y ) x v ( u x + v y ) y 2 P u x 2 v y 2 2 u y v x + div g = 0 , in Ω
From the hypotheses, u , v , P are such that
2 P + u x 2 + v y 2 + 2 u y v x div g = 0 , in Ω ,
From this and (9), we get
ν 2 ( u x + v y ) u ( u x + v y ) x v ( u x + v y ) y = 0 , in Ω .
Denoting w = u x + v y , from this last equation we obtain
ν 2 w u w x v w y = 0 , in Ω .
From the hypothesis, the unique solution of this last equation with the boundary conditions w = 0 , on Ω , is w = 0 .
From this and (10) we have
u x + v y = 0 ,
in Ω with the boundary conditions
u x + v y = 0 , on Ω .
The proof is complete. □
Remark 2.2.
The process of obtaining such a system with a Laplace operator in P in the third equation is a standard and well known one.
The novelty here is the identification of the corrected related boundary conditions obtained through an appropriate solution of equation (10).

3. An approximate proximal approach

In this section we develop an approximate proximal numerical procedure for the model in question.
Such results are extensions of previous ones published in F.S. Botelho, [3] now for the Navier-Stokes system context.
More specifically, neglecting the gravity field, we solve the system of equations
ν 2 u u x u v y u x P = 0 , in Ω , ν 2 v u x v v y v y P = 0 , in Ω , 2 P + ( x u ) 2 + ( y v ) 2 + 2 ( y u ) ( x v ) = 0 , in Ω ,
We present a software similar to those presented in [3], with ν = 0.0177 , and with
Ω = [ 0 , 1 ] × [ 0 , 1 ]
with the boundary conditions
u = u 0 = 0.65 y ( 1 y ) , v = v 0 = 0 , P = p 0 = 0.15 on [ 0 , y ] , y [ 0 , 1 ] ,
u = v = P y = 0 , on [ x , 0 ] and [ x , 1 ] , x [ 0 , 1 ] ,
u x = v x = 0 , and P = p f = 0.12 on [ 1 , y ] , y [ 0 , 1 ] .
The equation (11), in partial finite differences, stands for
ν u n + 1 2 u n + u n 1 d 2 + 2 u n y 2 u n ( u n u n 1 ) d v n u n y P n P n 1 d = 0 ,
ν v n + 1 2 v n + v n 1 d 2 + 2 v n y 2 u n ( v n v n 1 ) d v n v n y P n y = 0 ,
P n + 1 2 P n + P n 1 d 2 + 2 P n y 2 + ( u n u n 1 ) ( u n u n 1 ) d 2 + v n y 2 + 2 u n y v n v n 1 d = 0 .
After linearizing such a system about U 0 , V 0 , P 0 and introducing the proximal formulation, for an appropriate non-negative real constant K,we get
ν u n + 1 2 u n + u n 1 d 2 + 2 u n y 2 ( U 0 ) n ( u n ( U 0 ) n 1 ) d ( V 0 ) n u n y ( P 0 ) n ( P 0 ) n 1 d K u n + K ( U 0 ) n = 0 ,
ν v n + 1 2 v n + v n 1 d 2 + 2 v n y 2 ( U 0 ) n ( v n ( V 0 ) n 1 ) d ( V 0 ) n v n y ( P 0 ) n y K v n + K ( V 0 ) n = 0 ,
P n + 1 2 P n + P n 1 d 2 + 2 P n y 2 + ( u n + 1 ( U 0 ) n ) ( ( u ) n + 1 ( U 0 ) n ) d 2 + ( V 0 ) n y 2 + 2 ( U 0 ) n y v n + 1 ( V 0 ) n d K P n + K ( P 0 ) n = 0 .
At this point denoting ν = e 1 , we define
( T 1 ) n = ( U 0 ) n ( u n ( U 0 ) n 1 ) d ( V 0 ) n u n y ( P 0 ) n ( P 0 ) n 1 d d 2 e 1 + 2 u n y 2 d 2 ,
( T 2 ) n = ( U 0 ) n ( v n ( V 0 ) n 1 ) d ( V 0 ) n v n y ( P 0 ) n y d 2 e 1 + 2 v n y 2 d 2 ,
and
( T 3 ) n = ( u n + 1 ( U 0 ) n ) ( ( u ) n + 1 ( U 0 ) n ) d 2 d 2 + ( V 0 ) n y 2 d 2 + 2 ( U 0 ) n y v n + 1 ( V 0 ) n d d 2 + 2 P n y 2 d 2 .
Therefore, we may write
u n + 1 2 u n + u n 1 + K u n d 2 e 1 + ( T 1 ) n + ( f 1 ) n = 0 ,
where
( f 1 ) n = K ( U 0 ) n d 2 e 1 ,
n { 1 , , N 1 } .
In particular for n = 1 , we obtain
u 2 2 u 1 + u 0 K u 1 d 2 e 1 + ( T 1 ) 1 + ( f 1 ) 1 = 0 ,
so that
u 1 = a 1 u 2 + b 1 u 0 + c 1 ( T 1 ) 1 + ( h 1 ) 1 + ( E r ) 1 ,
where
a 1 = 2 + K d 2 e 1 1 ,
b 1 = a 1
c 1 = a 1
( h 1 ) 1 = a 1 ( f 1 ) 1 ,
( E r ) 1 = 0 .
Similarly, for n = 2 we get
u 3 2 u 2 + u 1 K u 2 d 2 e 2 + ( T 1 ) 2 + ( f 1 ) 2 = 0 ,
so that
u 2 = a 2 u 3 + b 2 u 0 + c 2 ( T 1 ) 2 + ( h 1 ) 2 + ( E r ) 2 ,
where
a 2 = 2 + K d 2 e 1 a 1 1 ,
b 2 = a 2 b 1
c 2 = a 2 ( c 1 + 1 )
( h 1 ) 2 = a 2 ( ( h 1 ) 1 + ( f 1 ) 2 ) ,
( E 1 ) 2 = a 2 ( c 1 ( ( T 1 ) 1 ( T 1 ) 2 ) ) .
Reasoning inductively, having
u n 1 = a n 1 u n + b n 1 u 0 + c n 1 ( T 1 ) n 1 + ( h 1 ) n 1 + ( E r ) n 1 ,
we obtain
u n = a n u n + 1 + b n u 0 + c n ( T 1 ) n + ( h 1 ) n + ( E r ) n ,
where
a n = 2 + K d 2 e 1 a n 1 1 ,
b n = a n b n 1
c n = a n ( c n 1 + 1 )
( h 1 ) n = a n ( ( h 1 ) n 1 + ( f 1 ) n ) ,
( E r ) = a n ( ( E r ) n 1 + c n 1 ( ( T 1 ) n 1 ( T 1 ) n ) ) ,
n { 1 , , N 1 } .
Observe now that n = N 1 we have u N 1 = u N , so that
u N 1 a N 1 u N 1 + b N 1 u 0 + c N 1 ( T 1 ) N 1 + ( h 1 ) N 1 a N 1 u N 1 + b N 1 u 0 + c N 1 2 u N 1 y 2 d 2 + c N 1 ( U 0 ) n ( u n ( U 0 ) n 1 ) d ( V 0 ) n u n y ( P 0 ) n ( P 0 ) n 1 d d 2 e 1 + ( h 1 ) N 1
This last equation is a second order ODE in u N 1 which must be solved with the boundary conditions
u N 1 ( 0 ) = u N 1 ( 1 ) = 0 .
Summarizing we have obtained u N 1 .
Similarly, we may obtain v N 1 and P N 1 .
Having u N 1 we may obtain u N 2 with n = N 2 in equation (19) (neglecting ( E r ) N 2 . )
Similarly, we may obtain v N 2 and P N 2 .
Having u N 2 we may obtain u N 3 with n = N 3 in equation (19) (neglecting ( E r ) N 3 . )
Similarly, we may obtain v N 3 and P N 3 .
And so on up to obtaining u 1 , v 1 and P 1 .
The next step is to replace { ( U 0 ) n , ( V 0 ) n , ( P 0 ) n } by { u n , v n , P n } and repeat the process until an appropriate convergence criterion is satisfied.
Here we present a concerning software in MATLAB based in this last algorithm (with small changes and differences where we have set K = 0 )
******************************
  • c l e a r a l l
    m 8 = 3000 ;
    d = 1 / m 8 ;
    m 9 = 120 ;
    d 1 = 1 / m 9 ;
    e 1 = 0.1 ;
    K = 0.0 ;
    m 2 = z e r o s ( m 9 1 , m 9 1 ) ;
  • f o r i = 2 : m 9 2
    m 2 ( i , i ) = 2.0 ;
    m 2 ( i , i + 1 ) = 1.0 ;
    m 2 ( i , i 1 ) = 1.0 ;
    e n d ;
    m 2 ( 1 , 1 ) = 1.0 ;
    m 2 ( 1 , 2 ) = 1.0 ;
    m 2 ( m 9 1 , m 9 1 ) = 1.0 ;
    m 2 ( m 9 1 , m 9 2 ) = 1.0 ;
    m 22 = z e r o s ( m 9 1 , m 9 1 ) ;
  • f o r i = 2 : m 9 2
    m 22 ( i , i ) = 2.0 ;
    m 22 ( i , i + 1 ) = 1.0 ;
    m 22 ( i , i 1 ) = 1.0 ;
    e n d ;
    m 22 ( 1 , 1 ) = 2.0 ;
    m 22 ( 1 , 2 ) = 1.0 ;
    m 22 ( m 9 1 , m 9 1 ) = 2.0 ;
    m 22 ( m 9 1 , m 9 2 ) = 1.0 ;
    m 1 a = z e r o s ( m 9 1 , m 9 1 ) ;
    m 1 b = z e r o s ( m 9 1 , m 9 1 ) ;
  • f o r i = 1 : m 9 2
    m 1 a ( i , i ) = 1.0 ;
    m 1 a ( i , i + 1 ) = 1.0 ;
    e n d ;
    m 1 a ( m 9 1 , m 9 1 ) = 1.0 ;
  • f o r i = 2 : m 9 1
    m 1 b ( i , i ) = 1.0 ;
    m 1 b ( i , i 1 ) = 1.0 ;
    e n d ;
    m 1 b ( 1 , 1 ) = 1.0 ;
    m 1 = ( m 1 a + m 1 b ) / 2 ;
    I d = e y e ( m 9 1 ) ;
    a ( 1 ) = 1 / ( 2 + K d 2 / e 1 ) ;
    b ( 1 ) = 1 / ( 2 + K d 2 / e 1 ) ;
    c ( 1 ) = 1 / ( 2 + K d 2 / e 1 ) ;
  • f o r i = 2 : m 8 1
    a ( i ) = 1 / ( 2 a ( i 1 ) + K d 2 / e 1 ) ;
    b ( i ) = a ( i ) b ( i 1 ) ;
    c ( i ) = ( c ( i 1 ) + 1 ) a ( i ) ;
    e n d ;
  • f o r i = 1 : m 9 1
    u 5 ( i , 1 ) = 0.65 i d 1 ( 1 i d 1 ) ;
    e n d ;
    P f = 0.12 o n e s ( m 9 1 , 1 ) ;
    u o = u 5 ;
    v o = z e r o s ( m 9 1 , 1 ) ;
    p o = 0.15 o n e s ( m 9 1 , 1 ) ;
    U o = 0.25 o n e s ( m 9 1 , 1 ) ;
    V o = 0.05 o n e s ( m 9 1 , 1 ) ;
    P o = 0.05 o n e s ( m 9 1 , 1 ) ;
  • f o r i = 1 : m 8 1
    U 1 ( : , i ) = U o ;
    V 1 ( : , i ) = V o ;
    P 1 ( : , i ) = P o ;
    e n d ;
  • f o r k 7 = 1 : 28
    e 1 = e 1 . 94 ;
    b 14 = 1.0 ;
    k 1 = 1 ;
    k 1 m a x = 500 ;
    w h i l e ( b 14 > 10 4 ) and ( k 1 < 1000 )
    k 1 = k 1 + 1 ;
    b 12 = 1.0 ;
    k m a x = 100 ;
    k = 1 ; i = 1 ;
    w h i l e ( b 12 > 10 4 ) and ( k < k m a x )
    k = k + 1 ;
    M 50 = ( I d a ( m 8 1 ) I d c ( m 8 1 ) m 22 / d 1 2 d 2 )
    M 50 = M 50 + c ( m 8 1 ) d i a g ( V o ) m 1 / d 1 d 2 / e 1 ;
    z 1 = b ( m 8 1 ) u o + K U 1 ( : , m 8 1 ) d 2 c ( m 8 i ) / e 1 ;
    M 60 = ( I d a ( m 8 1 ) I d c ( m 8 1 ) m 22 / d 1 2 d 2 )
    M 60 = M 60 + c ( m 8 1 ) d i a g ( V o ) m 1 / d 1 d 2 / e 1 ;
    z 2 = b ( m 8 1 ) v o + K V 1 ( : , m 8 1 ) d 2 c ( m 8 i ) / e 1 ;
    M 70 = ( I d c ( m 8 1 ) m 2 / d 1 2 d 2 ) ;
    z 3 = a ( m 8 1 ) P f + b ( m 8 1 ) p o + c ( m 8 1 ) ( ( m 1 / d 1 V o ) . ( m 1 / d 1 V o ) d 2 )
    z 3 = z 3 + K P 1 ( : , m 8 1 ) d 2 c ( m 8 i ) / e 1 ;
    U ( : , m 8 1 ) = i n v ( M 50 ) z 1 ;
    V ( : , m 8 1 ) = i n v ( M 60 ) z 2 ;
    P ( : , m 8 1 ) = i n v ( M 70 ) z 3 ;
    b 12 = m a x ( a b s ( U ( : , m 8 1 ) U o ) ) ;
    U o = U ( : , m 8 1 ) ;
    V o = V ( : , m 8 1 ) ;
    P o = P ( : , m 8 1 ) ;
    e n d ;
  • f o r i = 2 : m 8 1
    b 12 = 1.0 ;
    k m a x 2 = 100 ; k = 1 ;
    w h i l e ( b 12 > 10 4 ) and ( k < k m a x 2 )
    k = k + 1 ;
    M 50 = ( I d c ( m 8 i ) m 22 / d 1 2 d 2 )
    M 50 = M 50 + c ( m 8 i ) ( d i a g ( U o ) d + d i a g ( V o ) m 1 / d 1 d 2 ) / e 1 ;
    z 1 = b ( m 8 i ) u o + a ( m 8 i ) U ( : , m 8 i + 1 )
    z 1 = z 1 + c ( m 8 i ) ( U o . U ( : , m 8 i + 1 ) d + ( P ( : , m 8 i + 1 ) P o ) d ) / e 1 ;
    z 1 = z 1 + K U 1 ( : , m 8 i ) d 2 c ( m 8 i ) / e 1 ;
    M 60 = ( I d c ( m 8 i ) m 22 / d 1 2 d 2 )
    M 60 = M 60 + c ( m 8 i ) ( d i a g ( U o ) d + d i a g ( V o ) m 1 / d 1 d 2 ) / e 1 ;
    z 2 = b ( m 8 i ) v o + a ( m 8 i ) V ( : , m 8 i + 1 )
    z 2 = z 2 + c ( m 8 i ) ( U o . V ( : , m 8 i + 1 ) d + m 1 P o / d 1 d 2 ) / e 1 ;
    z 2 = z 2 + K V 1 ( : , m 8 i ) d 2 c ( m 8 i ) / e 1 ;
    M 70 = ( I d c ( m 8 i ) m 2 / d 1 2 d 2 ) ;
    z 3 = b ( m 8 i ) p o + a ( m 8 i ) P ( : , m 8 i + 1 )
    z 3 = z 3 + c ( m 8 i ) ( ( U ( : , m 8 i + 1 ) U o ) . ( U ( : , m 8 i + 1 ) U o )
    z 3 = z 3 + ( m 1 / d 1 V o ) . ( m 1 / d 1 V o ) d 2 ) ;
    z 3 = z 3 + 2 ( m 1 / d 1 U o ) . ( V ( : , m 8 i + 1 ) V o ) d
    z 3 = z 3 + K P 1 ( : , m 8 i ) d 2 c ( m 8 i ) / e 1 ;
    U ( : , m 8 i ) = i n v ( M 50 ) z 1 ;
    V ( : , m 8 i ) = i n v ( M 60 ) z 2 ;
    P ( : , m 8 i ) = i n v ( M 70 ) z 3 ;
    b 12 = m a x ( a b s ( U ( : , m 8 i ) U o ) ) ;
    U o = U ( : , m 8 i ) ;
    V o = V ( : , m 8 i ) ;
    P o = P ( : , m 8 i ) ;
    e n d ; e n d ;
    b 14 = m a x ( m a x ( a b s ( U U 1 ) ) ) ;
    U 1 = U ;
    V 1 = V ;
    P 1 = P ;
    k 1
    U ( m 9 / 2 , 10 )
    e n d ;
    k 7
    e n d ;
    f o r i = 1 : m 9 1
    y ( i ) = i d 1 ;
    e n d ;
    f o r i = 1 : m 8 1
    x ( i ) = i d ;
    e n d ;
    m e s h ( x , y , U )
**********************************
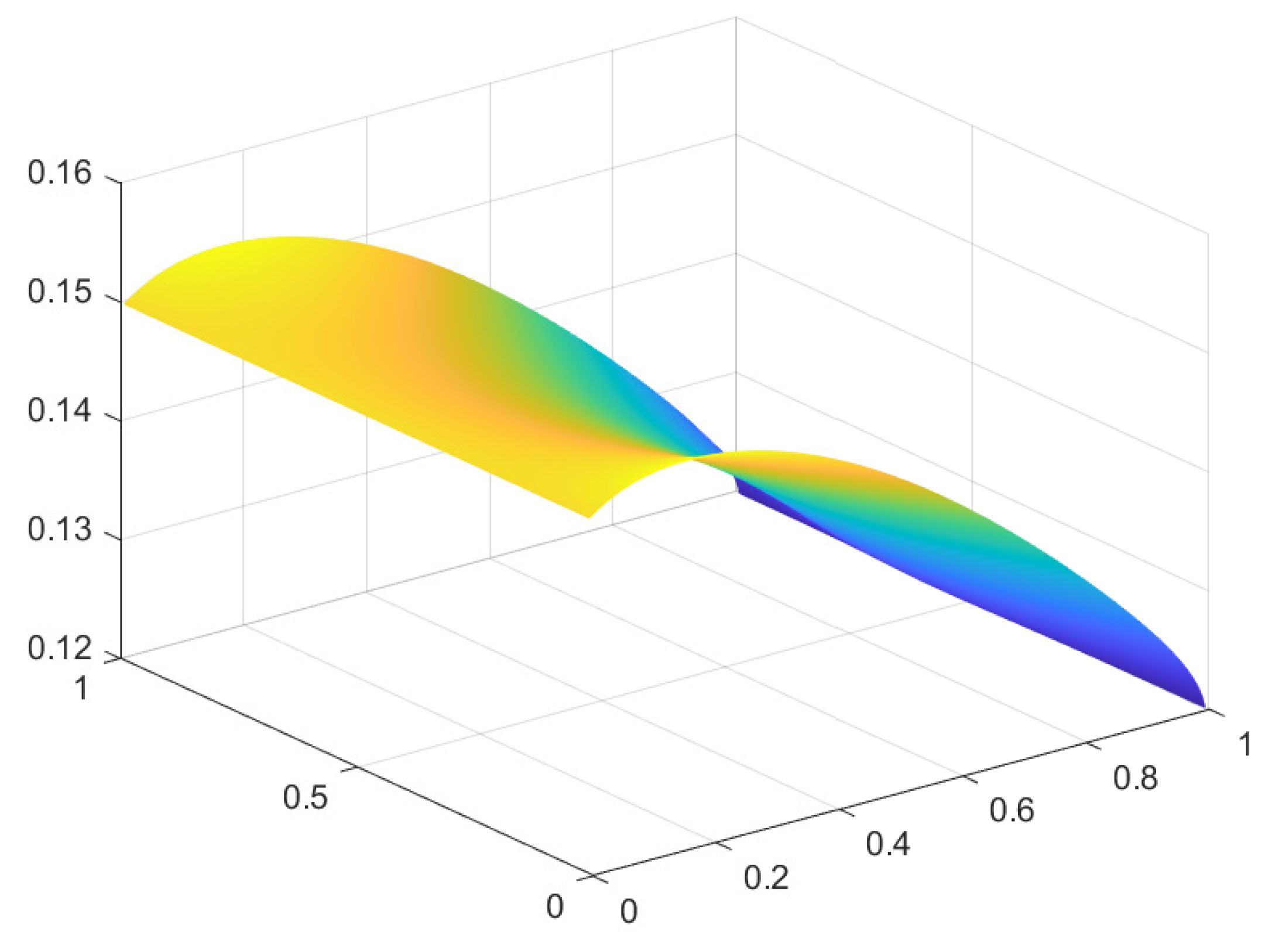
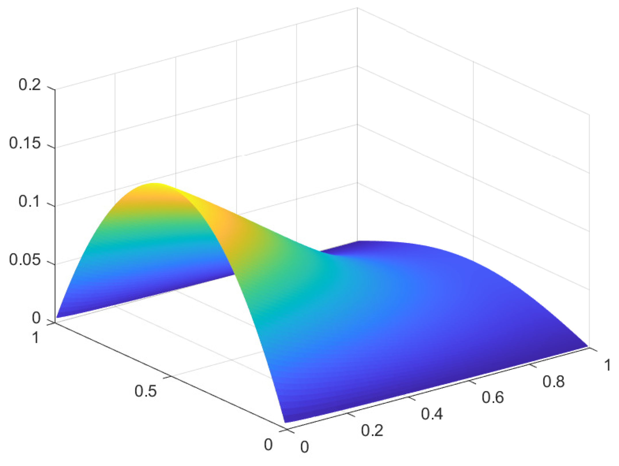
For the field of velocities U, V and the pressure field P, please see Figure 1, Figure 2 and Figure 3, respectively.

4. A software related to the last previous algorithm

In this section we develop the solution for the Navier-Stokes system through the generalized method of lines, similarly as the results presented in [3], but now in a Navier-Stokes system context.
We present a software in MATHEMATICA for N = 10 lines for the case in which
ν 2 u u x u v y u x P = 0 , in Ω , ν 2 v u x v v y v y P = 0 , in Ω , 2 P + ( x u ) 2 + ( y v ) 2 + 2 ( y u ) ( x v ) = 0 , in Ω ,
We consider it in polar coordinates, with ν = e 1 = 0.1 , and with
Ω = { ( r , θ ) R 2 : 1 r 2 , 0 θ 2 π } ,
Ω 1 = { ( 1 , θ ) R 2 : 0 θ 2 π } ,
and
Ω 2 = { ( 2 , θ ) R 2 : 0 θ 2 π } .
The boundary conditions are
u = v = 0 , P = 0.15 on Ω 1 ,
u = u f [ x ] , v = 0 , P = 0.12 on Ω 2 .
We remark some changes have been made, concerning the original conception, in order to make it suitable through the software MATHEMATICA for such a Navier-Stokes system.
We highlight, as K > 0 is relatively larger, the approximation is of a better quality.
************************************************
  • m 8 = 10 ;
    C l e a r [ t 3 , t 4 ] ;
    d = 1.0 / m 8 ;
    K = 4.0 ;
    e 1 = 0.1 ;
    U o o [ x ] = 0.0 ;
    V o o [ x ] = 0.0 ;
    P o o [ x ] = 0.15 ;
  • F o r [ i = 1 , i < m 8 + 1 , i + + ,
    u o [ i ] = 0.05 ;
    v o [ i ] = 0.05 ;
    P o [ i ] = 0.05 ] ;
  • F o r [ k = 1 , k < 80 , k + + , (here we have fixed the number of iterations)
    P r i n t [ k ] ;
    a [ 1 ] = 1 / ( 2.0 + K d 2 / e 1 ) ;
    b [ 1 ] = a [ 1 ] ;
    b 11 [ 1 ] = a [ 1 ] ;
    c 1 [ 1 ] = a [ 1 ] ( K u o [ 1 ] ) d 2 / e 1 ;
    c 2 [ 1 ] = a [ 1 ] ( K v o [ 1 ] ) d 2 / e 1 ;
    c 3 [ 1 ] = a [ 1 ] ( K P o [ 1 ] + P 1 ) d 2 / e 1 ;
  • F o r [ i = 2 , i < m 8 , i + + ,
    a [ i ] = 1 / ( 2.0 + K d 2 / e 1 a [ i 1 ] ) ;
    b [ i ] = a [ i ] ( b [ i 1 ] + 1 ) ;
    b 11 [ i ] = a [ i ] b 11 [ i 1 ] ;
    c 1 [ i ] = a [ i ] ( c 1 [ i 1 ] + ( K u o [ i ] ) d 2 / e 1 ) ;
    c 2 [ i ] = a [ i ] ( c 2 [ i 1 ] + ( K v o [ i ] ) d 2 / e 1 ) ;
    c 3 [ i ] = a [ i ] ( c 3 [ i 1 ] + ( K P o [ i ] ) d 2 / e 1 ) ] ;
    u [ m 8 ] = u f [ x ] t 3 ; v [ m 8 ] = v f [ x ] t 3 ; P [ m 8 ] = 0.12 ; d 1 = 1.0 ;
  • F o r [ i = 1 , i < m 8 , i + + ,
    P r i n t [ i ] ;
    t [ m 8 i ] = 1.0 + ( m 8 i ) d ;
    D x u = ( u o [ m 8 i + 1 ] u o [ m 8 i ] ) / d f 1 [ x ] t 4 D [ u o [ m 8 i ] , x ] f 2 [ x ] / t [ m 8 i ] t 4 ;
    D y u = ( u o [ m 8 i + 1 ] u o [ m 8 i ] ) / d f 2 [ x ] t 4 + D [ u o [ m 8 i ] , x ] f 1 [ x ] / t [ m 8 i ] t 4 ;
    D x v = ( v o [ m 8 i + 1 ] v o [ m 8 i ] ) / d f 1 [ x ] t 4 D [ v o [ m 8 i ] , x ] f 2 [ x ] / t [ m 8 i ] t 4 ;
    D y v = ( v o [ m 8 i + 1 ] v o [ m 8 i ] ) / d f 2 [ x ] t 4 + D [ v o [ m 8 i ] , x ] f 1 [ x ] / t [ m 8 i ] t 4 ;
    D x P = ( P o [ m 8 i + 1 ] P o [ m 8 i ] ) / d f 1 [ x ] t 4 D [ P o [ m 8 i ] , x ] f 2 [ x ] / t [ m 8 i ] t 4 ;
    D y P = ( P o [ m 8 i + 1 ] P o [ m 8 i ] ) / d f 2 [ x ] t 4 + D [ P o [ m 8 i ] , x ] f 1 [ x ] / t [ m 8 i ] t 4 ;
    T 1 = ( u [ m 8 i + 1 ] D x u + v [ m 8 i + 1 ] D y u + D x P ) d 2 / e 1
    + ( u o [ m 8 i + 1 ] u o [ m 8 i ] ) / d / t [ m 8 i ] d 2 + D [ u o [ m 8 i + 1 ] , { x , 2 } ] / t [ m 8 i ] 2 d 2 ;
    T 2 = ( u [ m 8 i + 1 ] D x v + v [ m 8 i + 1 ] D y v + D y P ) d 2 / e 1 + ( v o [ m 8 i + 1 ] v o [ m 8 i ] ) / d / t [ m 8 i ] d 2
    + D [ v o [ m 8 i + 1 ] , { x , 2 } ] / t [ m 8 i ] 2 d 2 ;
    T 3 = ( D x u 2 + D y v 2 + 2 D y u D x v ) d 2
    + ( P o [ m 8 i + 1 ] P o [ m 8 i ] ) / d / t [ m 8 i ] d 2 + D [ P o [ m 8 i + 1 ] , { x , 2 } ] / t [ m 8 i ] 2 d 2 ;
  • A 1 = a [ m 8 i ] u [ m 8 i + 1 ] + b [ m 8 i ] T 1 + c 1 [ m 8 i ] ;
    A 1 = E x p a n d [ A 1 ] ;
    A 1 = S e r i e s [ A 1 , { t 4 , 0 , 1 } , { t 3 , 0 , 2 } , { u f [ x ] , 0 , 2 } , { u f [ x ] , 0 , 1 } , { u f [ x ] , 0 , 1 } ,
    { u f [ x ] , 0 , 0 } , { u f [ x ] , 0 , 0 } , { v f [ x ] , 0 , 1 } , { v f [ x ] , 0 , 1 } , { v f [ x ] , 0 , 1 } ,
    { v f [ x ] , 0 , 0 } , { v f [ x ] , 0 , 0 } ,
    { f 1 [ x ] , 0 , 1 } , { f 2 [ x ] , 0 , 1 } , { f 1 [ x ] , 0 , 0 } , { f 2 [ x ] , 0 , 0 } , { f 1 [ x ] , 0 , 0 } , { f 2 [ x ] , 0 , 0 } ] ;
    A 1 = N o r m a l [ A 1 ] ;
    u [ m 8 i ] = E x p a n d [ A 1 ] ;
  • A 2 = a [ m 8 i ] v [ m 8 i + 1 ] + b [ m 8 i ] T 2 + c 2 [ m 8 i ] ;
    A 2 = E x p a n d [ A 2 ] ;
    A 2 = S e r i e s [ A 2 , { t 4 , 0 , 1 } , { t 3 , 0 , 2 } , { u f [ x ] , 0 , 1 } , { u f [ x ] , 0 , 1 } , { u f [ x ] , 0 , 1 } ,
    { u f [ x ] , 0 , 0 } , { u f [ x ] , 0 , 0 } , { v f [ x ] , 0 , 2 } , { v f [ x ] , 0 , 1 } , { v f [ x ] , 0 , 1 } ,
    { v f [ x ] , 0 , 0 } , { v f [ x ] , 0 , 0 } ,
    { f 1 [ x ] , 0 , 1 } , { f 2 [ x ] , 0 , 1 } , { f 1 [ x ] , 0 , 0 } , { f 2 [ x ] , 0 , 0 } ,
    { f 1 [ x ] , 0 , 0 } , { f 2 [ x ] , 0 , 0 } ] ;
    A 2 = N o r m a l [ A 2 ] ;
    v [ m 8 i ] = E x p a n d [ A 2 ] ;
  • A 3 = a [ m 8 i ] P [ m 8 i + 1 ] + b [ m 8 i ] T 3 + c 3 [ m 8 i ] + b 11 [ m 8 i ] P o o [ x ] ;
    A 3 = E x p a n d [ A 3 ] ;
    A 3 = S e r i e s [ A 3 , { t 4 , 0 , 2 } , { t 3 , 0 , 2 } , { u f [ x ] , 0 , 1 } , { u f [ x ] , 0 , 1 } , { u f [ x ] , 0 , 0 } , { u f [ x ] , 0 , 0 } ,
    { u f [ x ] , 0 , 0 } , { v f [ x ] , 0 , 1 } , { v f [ x ] , 0 , 1 } , { v f [ x ] , 0 , 0 } , { v f [ x ] , 0 , 0 } ,
    { v f [ x ] , 0 , 0 } , { f 1 [ x ] , 0 , 1 } , { f 2 [ x ] , 0 , 1 } ,
    { f 1 [ x ] , 0 , 0 } , { f 2 [ x ] , 0 , 0 } , { f 1 [ x ] , 0 , 0 } , { f 2 [ x ] , 0 , 0 } ] ;
    A 3 = N o r m a l [ A 3 ] ;
    P [ m 8 i ] = E x p a n d [ A 3 ] ] ;
  • F o r [ i = 1 , i < m 8 + 1 , i + + ,
    u o [ i ] = u [ i ] ;
    v o [ i ] = v [ i ] ;
    P o [ i ] = P [ i ] ] ; d 1 = 1.0 ;
  • P r i n t [ E x p a n d [ U [ m 8 / 2 ] ] ] ]
  • F o r [ i = 1 , i < m 8 , i + + ,
    P r i n t [ " u [ " , i , " ] = " , u [ i ] [ x ] ] ]
Here we present the related line expressions obtained for the lines n = 1 , n = 5 and n=9 of a total of N = 10 lines.
  • L i n e n = 1
    u [ 1 ] = 1.58658 10 9 + 0.019216 f 1 [ x ] + 3.68259 10 11 f 2 [ x ] + 0.132814 u f [ x ] + 2.28545 10 8 f 1 [ x ] u f [ x ] 1.69037 10 8 f 2 [ x ] u f [ x ] 0.263288 f 1 [ x ] u f [ x ] 2 6.02845 10 9 f 1 [ x ] ( u f ) [ x ] + 6.02845 10 9 f 2 [ x ] ( u f ) [ x ] + 0.104284 f 2 [ x ] u f [ x ] ( u f ] ) [ x ] + 0.0127544 ( u f ) [ x ] + 9.39885 10 9 f 1 [ x ] ( u f ) [ x ] 5.26303 10 9 f 2 [ x ] ( u f ) [ x ] 0.0340276 f 1 [ x ] u f [ x ] ( u f ) [ x ] + 0.0239544 f 2 [ x ] ( u f ) [ x ] ( u f ) [ x ]
  • L i n e n = 5
    u [ 5 ] = 4.25933 10 9 + 0.0436523 f 1 [ x ] + 9.88625 10 11 f 2 [ x ] + 0.572969 u f [ x ] + 6.87985 10 8 f 1 [ x ] u f [ x ] 4.40534 10 8 f 2 [ x ] u f [ x ] 0.765222 f 1 [ x ] u f [ x ] 2 1.61319 10 8 f 1 [ x ] ( u f ) [ x ] + 1.61319 10 8 f 2 [ x ] ( u f ) [ x ] + 0.363471 f 2 [ x ] u f [ x ] ( u f ) [ x ] + 0.0333685 ( u f ) [ x ] + 2.39576 10 8 f 1 [ x ] ( u f ) [ x ] 1.27491 10 8 f 2 [ x ] ( u f ) [ x ] 0.0342544 f 1 [ x ] u f [ x ] ( u f ) [ x ] + 0.0509889 f 2 [ x ] ( u f ) [ x ] ( u f ) [ x ]
  • L i n e n = 9
    u [ 9 ] = 1.15848 10 9 + 0.0136828 f 1 [ x ] + 2.68892 10 11 f 2 [ x ] + 0.922534 u f [ x ] + 2.16498 10 8 f 1 [ x ] u f [ x ] 1.16065 10 8 f 2 [ x ] u f [ x ] 0.278966 f 1 [ x ] u f [ x ] 2 4.25263 10 9 f 1 [ x ] ( u f ) [ x ] + 4.25263 10 9 f 2 [ x ] ( u f ) [ x ] + 0.154642 f 2 [ x ] u f [ x ] ( u f ) [ x ] + 0.0110114 ( u f ) [ x ] + 6.13523 10 9 f 1 [ x ] ( u f ) [ x ] 3.23081 10 9 f 2 [ x ] ( u f ) [ x ] + 0.0146222 f 1 [ x ] u f [ x ] ( u f ) [ x ] + 0.0090088 f 2 [ x ] ( u f ) [ x ] ( u f ) [ x ]

5. The software and numerical results for a more specific example

In this section we present numerical results for the same Navier-Stokes system and domain as in the previous one, but now with different boundary conditions.
In this example, the boundary conditions are
u = v = 0 , P = 0.15 on Ω 1 ,
u = 1.0 sin [ x ] , v = 1.0 cos [ x ] , P = 0.12 on Ω 2 .
Here the concerning software:
************************************************
  • m 8 = 10 ;
    C l e a r [ t 3 , t 4 ] ;
    d = 1.0 / m 8 ;
    K = 4.0 ;
    e 1 = 0.1 ;
    U o o [ x ] = 0.0 ;
    V o o [ x ] = 0.0 ;
    P o o [ x ] = 0.15 ;
  • F o r [ i = 1 , i < m 8 + 1 , i + + ,
    u o [ i ] = 0.05 ;
    v o [ i ] = 0.05 ;
    P o [ i ] = 0.05 ] ;
    f 1 [ x ] = C o s [ x ] ;
    f 2 [ x ] = S i n [ x ] ;
  • F o r [ k = 1 , k < 80 , k + + , (here we have fixed the number of iterations)
    P r i n t [ k ] ;
    a [ 1 ] = 1 / ( 2.0 + K d 2 / e 1 ) ;
    b [ 1 ] = a [ 1 ] ;
    b 11 [ 1 ] = a [ 1 ] ;
    c 1 [ 1 ] = a [ 1 ] ( K u o [ 1 ] ) d 2 / e 1 ;
    c 2 [ 1 ] = a [ 1 ] ( K v o [ 1 ] ) d 2 / e 1 ;
    c 3 [ 1 ] = a [ 1 ] ( K P o [ 1 ] + P 1 ) d 2 / e 1 ;
  • F o r [ i = 2 , i < m 8 , i + + ,
    a [ i ] = 1 / ( 2.0 + K d 2 / e 1 a [ i 1 ] ) ;
    b [ i ] = a [ i ] ( b [ i 1 ] + 1 ) ;
    b 11 [ i ] = a [ i ] b 11 [ i 1 ] ;
    c 1 [ i ] = a [ i ] ( c 1 [ i 1 ] + ( K u o [ i ] ) d 2 / e 1 ) ;
    c 2 [ i ] = a [ i ] ( c 2 [ i 1 ] + ( K v o [ i ] ) d 2 / e 1 ) ;
    c 3 [ i ] = a [ i ] ( c 3 [ i 1 ] + ( K P o [ i ] ) d 2 / e 1 ) ] ;
    u f [ x ] = 1.0 S i n [ x ] ;
    v f [ x ] = 1.0 C o s [ x ] ;
    u [ m 8 ] = u f [ x ] t 3 ;
    v [ m 8 ] = v f [ x ] t 3 ;
    P [ m 8 ] = 0.12 ;
  • F o r [ i = 1 , i < m 8 , i + + ,
    P r i n t [ i ] ;
    t [ m 8 i ] = 1.0 + ( m 8 i ) d ;
    D x u = ( u o [ m 8 i + 1 ] u o [ m 8 i ] ) / d f 1 [ x ] t 4 D [ u o [ m 8 i ] , x ] f 2 [ x ] / t [ m 8 i ] t 4 ;
    D y u = ( u o [ m 8 i + 1 ] u o [ m 8 i ] ) / d f 2 [ x ] t 4 + D [ u o [ m 8 i ] , x ] f 1 [ x ] / t [ m 8 i ] t 4 ;
    D x v = ( v o [ m 8 i + 1 ] v o [ m 8 i ] ) / d f 1 [ x ] t 4 D [ v o [ m 8 i ] , x ] f 2 [ x ] / t [ m 8 i ] t 4 ;
    D y v = ( v o [ m 8 i + 1 ] v o [ m 8 i ] ) / d f 2 [ x ] t 4 + D [ v o [ m 8 i ] , x ] f 1 [ x ] / t [ m 8 i ] t 4 ;
    D x P = ( P o [ m 8 i + 1 ] P o [ m 8 i ] ) / d f 1 [ x ] t 4 D [ P o [ m 8 i ] , x ] f 2 [ x ] / t [ m 8 i ] t 4 ;
    D y P = ( P o [ m 8 i + 1 ] P o [ m 8 i ] ) / d f 2 [ x ] t 4 + D [ P o [ m 8 i ] , x ] f 1 [ x ] / t [ m 8 i ] t 4 ;
    T 1 = ( u [ m 8 i + 1 ] D x u + v [ m 8 i + 1 ] D y u + D x P ) d 2 / e 1
    + ( u o [ m 8 i + 1 ] u o [ m 8 i ] ) / d / t [ m 8 i ] d 2
    + D [ u o [ m 8 i + 1 ] , { x , 2 } ] / t [ m 8 i ] 2 d 2 ;
    T 2 = ( u [ m 8 i + 1 ] D x v + v [ m 8 i + 1 ] D y v + D y P ) d 2 / e 1
    + ( v o [ m 8 i + 1 ] v o [ m 8 i ] ) / d / t [ m 8 i ] d 2 + D [ v o [ m 8 i + 1 ] , { x , 2 } ] / t [ m 8 i ] 2 d 2 ;
    T 3 = ( D x u 2 + D y v 2 + 2 D y u D x v ) d 2
    + ( P o [ m 8 i + 1 ] P o [ m 8 i ] ) / d / t [ m 8 i ] d 2 + D [ P o [ m 8 i + 1 ] , { x , 2 } ] / t [ m 8 i ] 2 d 2 ;
    A 1 = a [ m 8 i ] u [ m 8 i + 1 ] + b [ m 8 i ] T 1 + c 1 [ m 8 i ] ;
    A 1 = E x p a n d [ A 1 ] ;
    A 1 = S e r i e s [ A 1 , { t 4 , 0 , 1 } , { t 3 , 0 , 2 } , { S i n [ x ] , 0 , 2 } , { C o s [ x ] , 0 , 2 } ] ;
    A 1 = N o r m a l [ A 1 ] ;
    u [ m 8 i ] = E x p a n d [ A 1 ] ;
    A 2 = a [ m 8 i ] v [ m 8 i + 1 ] + b [ m 8 i ] T 2 + c 2 [ m 8 i ] ;
    A 2 = E x p a n d [ A 2 ] ;
    A 2 = S e r i e s [ A 2 , { t 4 , 0 , 1 } , { t 3 , 0 , 2 } , { S i n [ x ] , 0 , 2 } , { C o s [ x ] , 0 , 2 } ] ;
    A 2 = N o r m a l [ A 2 ] ;
    v [ m 8 i ] = E x p a n d [ A 2 ] ;
    A 3 = a [ m 8 i ] P [ m 8 i + 1 ] + b [ m 8 i ] T 3 + c 3 [ m 8 i ] + b 11 [ m 8 i ] P o o [ x ] ;
    A 3 = E x p a n d [ A 3 ] ; A 3 = S e r i e s [ A 3 , { t 4 , 0 , 2 } , { t 3 , 0 , 2 } , { S i n [ x ] , 0 , 2 } , { C o s [ x ] , 0 , 2 } ] ;
    A 3 = N o r m a l [ A 3 ] ;
    P [ m 8 i ] = E x p a n d [ A 3 ] ] ;
  • F o r [ i = 1 , i < m 8 + 1 , i + + ,
    u o [ i ] = u [ i ] ;
    v o [ i ] = v [ i ] ;
    P o [ i ] = P [ i ] ] ;
    P r i n t [ E x p a n d [ P [ m 8 / 2 ] ] ] ]
  • F o r [ i = 1 , i < m 8 , i + + ,
    P r i n t [ " u [ " , i , " ] = " , u [ i ] [ x ] ] ]
Here the corresponding line expressions for N = 10 lines
  • L i n e n = 1
    u [ 1 ] = 1.445 10 10 + 0.0183921 C o s [ x ] + 1.01021 10 9 C o s [ x ] 2 0.120676 S i n [ x ] + 3.62358 10 10 C o s [ x ] S i n [ x ] + 1.37257 10 9 S i n [ x ] 2 + 0.0620534 C o s [ x ] S i n [ x ] 2
  • L i n e n = 2
    u [ 2 ] = 2.60007 10 10 + 0.0307976 C o s [ x ] + 1.81088 10 9 C o s [ x ] 2 0.233061 S i n [ x ] + 6.53242 10 10 C o s [ x ] S i n [ x ] + 2.46412 10 9 S i n [ x ] 2 + 0.123121 C o s [ x ] S i n [ x ] 2
  • L i n e n = 3
    u [ 3 ] = 3.40796 10 10 + 0.0384482 C o s [ x ] + 2.36167 10 9 C o s [ x ] 2 0.339657 S i n [ x ] + 8.5759 10 10 C o s [ x ] S i n [ x ] + 3.21926 10 9 S i n [ x ] 2 + 0.180891 C o s [ x ] S i n [ x ] 2
  • L i n e n = 4
    u [ 4 ] = 3.83612 10 10 + 0.0420843 C o s [ x ] + 2.64262 10 9 C o s [ x ] 2 0.441913 S i n [ x ] + 9.66336 10 10 C o s [ x ] S i n [ x ] + 3.60895 10 9 S i n [ x ] 2 + 0.230559 C o s [ x ] S i n [ x ] 2
  • L i n e n = 5
    u [ 5 ] = 3.87923 10 10 + 0.0421948 C o s [ x ] + 2.65457 10 9 C o s [ x ] 2 0.540729 S i n [ x ] + 9.77606 10 10 C o s [ x ] S i n [ x ] + 3.63217 10 9 S i n [ x ] 2 + 0.266239 C o s [ x ] S i n [ x ] 2
  • L i n e n = 6
    u [ 6 ] = 3.56064 10 10 + 0.0391334 C o s [ x ] + 2.419 10 9 C o s [ x ] 2 0.636718 S i n [ x ] + 8.97185 10 10 C o s [ x ] S i n [ x ] + 3.31618 10 9 S i n [ x ] 2 + 0.281514 C o s [ x ] S i n [ x ] 2
  • L i n e n = 7
    u [ 7 ] = 2.93128 10 10 + 0.033175 C o s [ x ] + 1.97614 10 9 C o s [ x ] 2 0.730328 S i n [ x ] + 7.38127 10 10 C o s [ x ] S i n [ x ] + 2.71426 10 9 S i n [ x ] 2 + 0.269642 C o s [ x ] S i n [ x ] 2
  • L i n e n = 8
    u [ 8 ] = 2.0656 10 10 + 0.0245445 C o s [ x ] + 1.38127 10 9 C o s [ x ] 2 0.821902 S i n [ x ] + 5.19585 10 10 C o s [ x ] S i n [ x ] + 1.90085 10 9 S i n [ x ] 2 + 0.22362 C o s [ x ] S i n [ x ] 2
  • L i n e n = 9
    u [ 9 ] = 1.05509 10 10 + 0.0134316 C o s [ x ] + 6.99554 10 10 C o s [ x ] 2 0.911718 S i n [ x ] + 2.65019 10 10 C o s [ x ] S i n [ x ] + 9.64573 10 10 S i n [ x ] 2 + 0.13622 C o s [ x ] S i n [ x ] 2

6. The generalized method of lines for the Navier-Stokes system

In this section we develop the solution for the Navier-Stokes system through the generalized method of lines, as originally introduced in [4], with further developments in [5].
We present a software in MATHEMATICA for N = 10 lines for the case in which
ν 2 u u x u v y u x P = 0 , in Ω , ν 2 v u x v v y v y P = 0 , in Ω , 2 P + ( x u ) 2 + ( y v ) 2 + 2 ( y u ) ( x v ) = 0 , in Ω ,
Such a software refers to the algorithm presented in Chapter 27, in [2], in polar coordinates, with ν = 1.0 , and with
Ω = { ( r , θ ) R 2 : 1 r 2 , 0 θ 2 π } ,
Ω 1 = { ( 1 , θ ) R 2 : 0 θ 2 π } ,
and
Ω 2 = { ( 2 , θ ) R 2 : 0 θ 2 π } .
The boundary conditions are
u = v = 0 , P = 0.15 on Ω 1 ,
u = 1.0 sin ( θ ) , v = 1.0 cos ( θ ) , P = 0.10 on Ω 2 .
We remark some changes have been made, concerning the original conception, in order to make it suitable through the software MATHEMATICA for such a Navier-Stokes system.
We highlight the nature of this approximation is qualitative.
Here the concerning software in MATHEMATICA.
*****************************************
  • m 8 = 10 ;
  • C l e a r [ z 1 , z 2 , z 3 , u 1 , u 2 , P , b 1 , b 2 , b 3 , a 1 , a 2 , a 3 ] ;
  • C l e a r [ P f , t , a 11 , a 12 , a 13 , b 11 , b 12 , b 13 , t 3 ] ;
  • d = 1.0 / m 8 ;
  • e 1 = 1.0 ;
  • a 1 = 0.0 ;
  • a 2 = 0.0 ;
  • a 3 = 0.15 ;
  • F o r [ i = 1 , i < m 8 , i + + ,
    P r i n t [ i ] ;
    C l e a r [ b 1 , b 2 , b 3 , u 1 , u 2 , P ] ;
    b 1 [ x ] = u 1 [ i + 1 ] [ x ] ;
    b 2 [ x ] = u 2 [ i + 1 ] [ x ] ;
    b 3 [ x ] = P [ i + 1 ] [ x ] ;
    t [ i ] = 1 + i d ;
    d u 1 x = C o s [ x ] ( b 1 [ x ] a 1 ) / d t 3 1 / t [ i ] S i n [ x ] D [ b 1 [ x ] , x ] t 3 ;
    d u 1 y = S i n [ x ] ( b 1 [ x ] a 1 ) / d t 3 + 1 / t [ i ] C o s [ x ] D [ b 1 [ x ] , x ] t 3 ;
    d u 2 x = C o s [ x ] ( b 2 [ x ] a 2 ) / d t 3 1 / t [ i ] S i n [ x ] D [ b 2 [ x ] , x ] t 3 ;
    d u 2 y = S i n [ x ] ( b 2 [ x ] a 2 ) / d t 3 + 1 / t [ i ] C o s [ x ] D [ b 2 [ x ] , x ] t 3 ;
    d P x = C o s [ x ] ( b 3 [ x ] a 3 ) / d t 3 1 / t [ i ] S i n [ x ] D [ b 3 [ x ] , x ] t 3 ;
    d P y = S i n [ x ] ( b 3 [ x ] a 3 ) / d t 3 + 1 / t [ i ] C o s [ x ] D [ b 3 [ x ] , x ] t 3 ;
  • F o r [ k = 1 , k < 6 , k + + , (in this example, we have fixed a relatively small number of iterations )
    P r i n t [ k ] ;
    z 1 = ( u 1 [ i + 1 ] [ x ] + b 1 [ x ] + a 1 + 1 / t [ i ] ( b 1 [ x ] a 1 ) d + 1 / t [ i ] 2 D [ b 1 [ x ] , x , 2 ] d 2
    ( b 1 [ x ] d u 1 x + b 2 [ x ] d u 1 y ) d 2 / e 1 d P x d 2 / e 1 ) / 3.0 ;
    z 2 = ( u 2 [ i + 1 ] [ x ] + b 2 [ x ] + a 2 + 1 / t [ i ] ( b 2 [ x ] a 2 ) d + 1 / t [ i ] 2 D [ b 2 [ x ] , x , 2 ] d 2
    ( b 1 [ x ] d u 2 x + b 2 [ x ] d u 2 y ) d 2 / e 1 d P y d 2 / e 1 ) / 3.0 ;
    z 3 = ( P [ i + 1 ] [ x ] + b 3 [ x ] + a 3 + 1 / t [ i ] ( b 3 [ x ] a 3 ) d + 1 / t [ i ] 2 D [ b 3 [ x ] , x , 2 ] d 2
    + ( d u 1 x d u 1 x + d u 2 y d u 2 y + 2.0 d u 1 y d u 2 x ) d 2 ) / 3.0 ;
  • z 1 = S e r i e s [ z 1 , { u 1 [ i + 1 ] [ x ] , 0 , 2 } , { u 1 [ i + 1 ] [ x ] , 0 , 1 } , { u 1 [ i + 1 ] [ x ] , 0 , 1 } ,
    { u 1 [ i + 1 ] [ x ] , 0 , 0 } , { u 1 [ i + 1 ] [ x ] , 0 , 0 } , { u 2 [ i + 1 ] [ x ] , 0 , 1 } ,
    { u 2 [ i + 1 ] [ x ] , 0 , 0 } , { u 2 [ i + 1 ] [ x ] , 0 , 0 } , { u 2 [ i + 1 ] [ x ] , 0 , 0 } ,
    { u 2 [ i + 1 ] [ x ] , 0 , 0 } , { P [ i + 1 ] [ x ] , 0 , 1 } , { P [ i + 1 ] [ x ] , 0 , 0 } ,
    { P [ i + 1 ] [ x ] , 0 , 0 } , { P [ i + 1 ] [ x ] , 0 , 0 } , { P [ i + 1 ] [ x ] , 0 , 0 } ,
    { S i n [ x ] , 0 , 1 } , { C o s [ x ] , 0 , 1 } ] ;
    z 1 = N o r m a l [ z 1 ] ;
    z 1 = E x p a n d [ z 1 ] ;
    P r i n t [ z 1 ] ;
  • z 2 = S e r i e s [ z 2 , { u 1 [ i + 1 ] [ x ] , 0 , 1 } , { u 1 [ i + 1 ] [ x ] , 0 , 1 } , { u 1 [ i + 1 ] [ x ] , 0 , 1 } ,
    { u 1 [ i + 1 ] [ x ] , 0 , 0 } , { u 1 [ i + 1 ] [ x ] , 0 , 0 } , { u 2 [ i + 1 ] [ x ] , 0 , 2 } ,
    { u 2 [ i + 1 ] [ x ] , 0 , 0 } , { u 2 [ i + 1 ] [ x ] , 0 , 0 } , { u 2 [ i + 1 ] [ x ] , 0 , 0 } ,
    { u 2 [ i + 1 ] [ x ] , 0 , 0 } , { P [ i + 1 ] [ x ] , 0 , 1 } , { P [ i + 1 ] [ x ] , 0 , 0 } ,
    { P [ i + 1 ] [ x ] , 0 , 0 } , { P [ i + 1 ] [ x ] , 0 , 0 } , { P [ i + 1 ] [ x ] , 0 , 0 } ,
    { S i n [ x ] , 0 , 1 } , { C o s [ x ] , 0 , 1 } ] ;
    z 2 = N o r m a l [ z 2 ] ;
    z 2 = E x p a n d [ z 2 ] ;
    P r i n t [ z 2 ] ;
  • z 3 = S e r i e s [ z 3 , { u 1 [ i + 1 ] [ x ] , 0 , 2 } , { u 1 [ i + 1 ] [ x ] , 0 , 1 } , { u 1 [ i + 1 ] [ x ] , 0 , 1 } ,
    { u 1 [ i + 1 ] [ x ] , 0 , 0 } , { u 1 [ i + 1 ] [ x ] , 0 , 0 } , { u 2 [ i + 1 ] [ x ] , 0 , 2 } ,
    { u 2 [ i + 1 ] [ x ] , 0 , 1 } , { u 2 [ i + 1 ] [ x ] , 0 , 0 } , { u 2 [ i + 1 ] [ x ] , 0 , 0 } ,
    { u 2 [ i + 1 ] [ x ] , 0 , 0 } , { P [ i + 1 ] [ x ] , 0 , 1 } , { P [ i + 1 ] [ x ] , 0 , 1 } ,
    { P [ i + 1 ] [ x ] , 0 , 0 } , { P [ i + 1 ] [ x ] , 0 , 0 } , { P [ i + 1 ] [ x ] , 0 , 0 } ,
    { S i n [ x ] , 0 , 1 } , { C o s [ x ] , 0 , 1 } ] ;
    z 3 = N o r m a l [ z 3 ] ;
    z 3 = E x p a n d [ z 3 ] ;
    P r i n t [ z 3 ] ;
  • b 1 [ x ] = z 1 ;
    b 2 [ x ] = z 2 ;
    b 3 [ x ] = z 3 ;
    b 11 = z 1 ;
    b 12 = z 2 ;
    b 13 = z 3 ; ] ;
  • a 11 [ i ] = b 11 ;
    a 12 [ i ] = b 12 ;
    a 13 [ i ] = b 13 ;
    P r i n t [ a 11 [ i ] ] ;
    C l e a r [ b 1 , b 2 , b 3 ] ;
    u 1 [ i + 1 ] [ x ] = b 1 [ x ] ;
    u 2 [ i + 1 ] [ x ] = b 2 [ x ] ;
    P [ i + 1 ] [ x ] = b 3 [ x ] ;
    a 1 = S e r i e s [ b 11 , { t 3 , 0 , 1 } ; { b 1 [ x ] , 0 , 1 } , { b 2 [ x ] , 0 , 1 } , { b 3 [ x ] , 0 , 1 } ,
    { b 1 [ x ] , 0 , 0 } , { b 2 [ x ] , 0 , 0 } , { b 3 [ x ] , 0 , 0 } , { b 1 [ x ] , 0 , 0 } , { b 2 [ x ] , 0 , 0 } , { b 3 [ x ] , 0 , 0 } ] ;
    a 1 = N o r m a l [ a 1 ] ;
    a 1 = E x p a n d [ a 1 ] ;
    a 2 = S e r i e s [ b 12 , { t 3 , 0 , 1 } ; { b 1 [ x ] , 0 , 1 } , { b 2 [ x ] , 0 , 1 } , { b 3 [ x ] , 0 , 1 } ,
    { b 1 [ x ] , 0 , 0 } , { b 2 [ x ] , 0 , 0 } , { b 3 [ x ] , 0 , 0 } , { b 1 [ x ] , 0 , 0 } , { b 2 [ x ] , 0 , 0 } , { b 3 [ x ] , 0 , 0 } ] ;
    a 2 = N o r m a l [ a 2 ] ;
    a 2 = E x p a n d [ a 2 ] ;
    a 3 = S e r i e s [ b 13 , { t 3 , 0 , 1 } ; { b 1 [ x ] , 0 , 1 } , { b 2 [ x ] , 0 , 1 } , { b 3 [ x ] , 0 , 1 } ,
    { b 1 [ x ] , 0 , 0 } , { b 2 [ x ] , 0 , 0 } , { b 3 [ x ] , 0 , 0 } , { b 1 [ x ] , 0 , 0 } , { b 2 [ x ] , 0 , 0 } , { b 3 [ x ] , 0 , 0 } ] ;
    a 3 = N o r m a l [ a 3 ] ;
    a 3 = E x p a n d [ a 3 ] ;
  • b 1 [ x ] = 1.0 S i n [ x ] ;
    b 2 [ x ] = 1.0 C o s [ x ] ;
    b 3 [ x ] = 0.10 ;
  • F o r [ i = 1 , i < m 8 , i + + ,
    A 11 = a 11 [ m 8 i ] ;
    A 11 = S e r i e s [ A 11 , { S i n [ x ] , 0 , 2 } , { C o s [ x ] , 0 , 2 } ] ;
    A 11 = N o r m a l [ A 11 ] ;
    A 11 = E x p a n d [ A 11 ] ;
    A 12 = a 12 [ m 8 i ] ;
    A 12 = S e r i e s [ A 12 , { S i n [ x ] , 0 , 2 } , { C o s [ x ] , 0 , 2 } ] ;
    A 12 = N o r m a l [ A 12 ] ;
    A 12 = E x p a n d [ A 12 ] ;
    A 13 = a 13 [ m 8 i ] ;
    A 13 = S e r i e s [ A 13 , { S i n [ x ] , 0 , 2 } , { C o s [ x ] , 0 , 2 } ] ;
    A 13 = N o r m a l [ A 13 ] ;
    A 13 = E x p a n d [ A 13 ] ;
  • u 1 [ m 8 i ] [ x ] = A 11 ;
    u 2 [ m 8 i ] [ x ] = A 12 ;
    P [ m 8 i ] [ x ] = E x p a n d [ A 13 ] ;
  • t 3 = 1.0 ;
  • P r i n t [ " u 1 [ " , m 8 i , " ] = " , A 11 ] ;
    C l e a r [ t 3 ] ;
    b 1 [ x ] = A 11 ;
    b 2 [ x ] = A 12 ;
    b 3 [ x ] = A 13 ; ] ;
  • t 3 = 1.0 ;
  • F o r [ i = 1 , i < m 8 , i + + ,
    P r i n t [ " u 1 [ " , i , " ] = " , u 1 [ i ] [ x ] ] ]
***************************************************
Here the line expressions for the field of velocity u = { u 1 [ n ] ( x ) } , where again we emphasize N = 10 lines and ν = e 1 = 1.0 :
  • u 1 [ 1 ] ( x ) = 0.0044548 C o s [ x ] 0.174091 S i n [ x ] + 0.00041254 C o s [ x ] 2 S i n [ x ] + 0.0260471 C o s [ x ] S i n [ x ] 2 0.000188598 C o s [ x ] 2 S i n [ x ] 2
  • u 1 [ 2 ] ( x ) = 0.00680614 C o s [ x ] 0.331937 S i n [ x ] + 0.000676383 C o s [ x ] 2 S i n [ x ] + 0.0501544 C o s [ x ] S i n [ x ] 2 0.000176433 C o s [ x ] 2 S i n [ x ] 2
  • u 1 [ 3 ] ( x ) = 0.00775103 C o s [ x ] 0.470361 S i n [ x ] + 0.000863068 C o s [ x ] 2 S i n [ x ] + 0.0682792 C o s [ x ] S i n [ x ] 2 0.000121656 C o s [ x ] 2 S i n [ x ] 2
  • u 1 [ 4 ] ( x ) = 0.00771379 C o s [ x ] 0.589227 S i n [ x ] + 0.000994973 C o s [ x ] 2 S i n [ x ] + 0.0781784 C o s [ x ] S i n [ x ] 2 0.00006958 C o s [ x ] 2 S i n [ x ] 2
  • u 1 [ 5 ] ( x ) = 0.00701567 C o s [ x ] 0.690152 S i n [ x ] + 0.00106158 C o s [ x ] 2 S i n [ x ] + 0.0796091 C o s [ x ] S i n [ x ] 2 0.0000330485 C o s [ x ] 2 S i n [ x ] 2
  • u 1 [ 6 ] ( x ) = 0.00589597 C o s [ x ] 0.775316 S i n [ x ] + 0.00104499 C o s [ x ] 2 S i n [ x ] + 0.0734277 C o s [ x ] S i n [ x ] 2 0.0000121648 C o s [ x ] 2 S i n [ x ] 2
  • u 1 [ 7 ] ( x ) = 0.00452865 C o s [ x ] 0.846947 S i n [ x ] + 0.000931782 C o s [ x ] 2 S i n [ x ] + 0.0609739 C o s [ x ] S i n [ x ] 2 2.74137 10 6 C o s [ x ] 2 S i n [ x ] 2
  • u 1 [ 8 ] ( x ) = 0.00303746 C o s [ x ] 0.907103 S i n [ x ] + 0.000716865 C o s [ x ] 2 S i n [ x ] + 0.0437018 C o s [ x ] S i n [ x ] 2
  • u 1 [ 9 ] ( x ) = 0.00150848 C o s [ x ] 0.957599 S i n [ x ] + 0.000403216 C o s [ x ] 2 S i n [ x ] + 0.0229802 C o s [ x ] S i n [ x ] 2

7. Conclusion

In this article, we develop solutions for two-dimensional examples also for the time-independent incompressible Navier-Stokes system, through the generalized method of lines. We also obtain the appropriate boundary conditions for a equivalent elliptic system. Finally, the extension of such results to R 3 , compressible and time dependent cases is planned for a future work.

References

  1. R.A. Adams and J.F. Fournier, Sobolev Spaces, 2nd edn. (Elsevier, New York, 2003).
  2. F.S. Botelho, Functional Analysis, Calculus of Variations and Numerical Methods in Physics and Engineering, CRC Taylor and Francis, Florida, 2020.
  3. F.S., Botelho. An Approximate Proximal Numerical Procedure Concerning the Generalized Method of Lines Mathematics. 2022, 10, 2950. [Google Scholar] [CrossRef]
  4. F. Botelho, Topics on Functional Analysis, Calculus of Variations and Duality, Academic Publications, Sofia, (2011).
  5. F., Botelho. Existence of solution for the Ginzburg-Landau system, a related optimal control problem and its computation by the generalized method of lines, Applied Mathematics and Computation. 2012, 218, 11976–11989. [Google Scholar]
  6. P. Constantin and C. Foias, Navier-Stokes Equation, University of Chicago Press, Chicago, 1989.
  7. Makram Hamouda, Daozhi Han, Chang-Yeol Jung and Roger Temam. Boundary layers for the 3D primitive equations in a cube: the zero-mode. Journal of Applied Analysis and Computation 2018, 3, 873–889. [Google Scholar] [CrossRef]
  8. Andrea Giorgini, Alain Miranville and Roger Temam. Uniqueness and regularity for the Navier-Stokes-Cahn-Hilliard system, SIAM J. of Mathematical Analysis (SIMA). 2019, 51, 2535–2574. [Google Scholar] [CrossRef]
  9. Ciprian Foias, Ricard M.S. Rosa and Roger M. Temam. Properties of stationary statistical solutions of the three-dimensional Navier-Stokes equations, J. of Dynamics and Differential Equations, Special issue in memory of George Sell. 2019, 31, 1689–1741. [Google Scholar] [CrossRef]
  10. J.C. Strikwerda, Finite Difference Schemes and Partial Differential Equations, SIAM, second edition (Philadelphia, 2004).
  11. R. Temam, Navier-Stokes Equations, AMS Chelsea, reprint (2001).
Figure 1. solution U ( x , y ) for the case ν = 0.0177 .
Figure 1. solution U ( x , y ) for the case ν = 0.0177 .
Preprints 69363 g001
Figure 2. solution V ( x , y ) for the case ν = 0.0177 .
Figure 2. solution V ( x , y ) for the case ν = 0.0177 .
Preprints 69363 g002
Figure 3. solution P ( x , y ) for the case ν = 0.0177 .
Figure 3. solution P ( x , y ) for the case ν = 0.0177 .
Preprints 69363 g003
Disclaimer/Publisher’s Note: The statements, opinions and data contained in all publications are solely those of the individual author(s) and contributor(s) and not of MDPI and/or the editor(s). MDPI and/or the editor(s) disclaim responsibility for any injury to people or property resulting from any ideas, methods, instructions or products referred to in the content.
Copyright: This open access article is published under a Creative Commons CC BY 4.0 license, which permit the free download, distribution, and reuse, provided that the author and preprint are cited in any reuse.
Prerpints.org logo

Preprints.org is a free preprint server supported by MDPI in Basel, Switzerland.

Subscribe

Disclaimer

Terms of Use

Privacy Policy

Privacy Settings

© 2026 MDPI (Basel, Switzerland) unless otherwise stated