Submitted:
12 February 2023
Posted:
13 February 2023
You are already at the latest version
Abstract
Keywords:
1. Introduction
1.1. Motivation
1.2. Research Gap
1.3. Objectives and Contributions
- -
- analysis of existing threats and vulnerabilities of the AIS;
- -
- construction of a taxonomic scheme of AIS resilience;
- -
- building the AIS resilience ontology;
- -
- analysis of the existing models and methods of ensuring and assessing the resilience of the AIS;
- -
- determination of future research directions for the development of the theory and practice of resilient AIS.
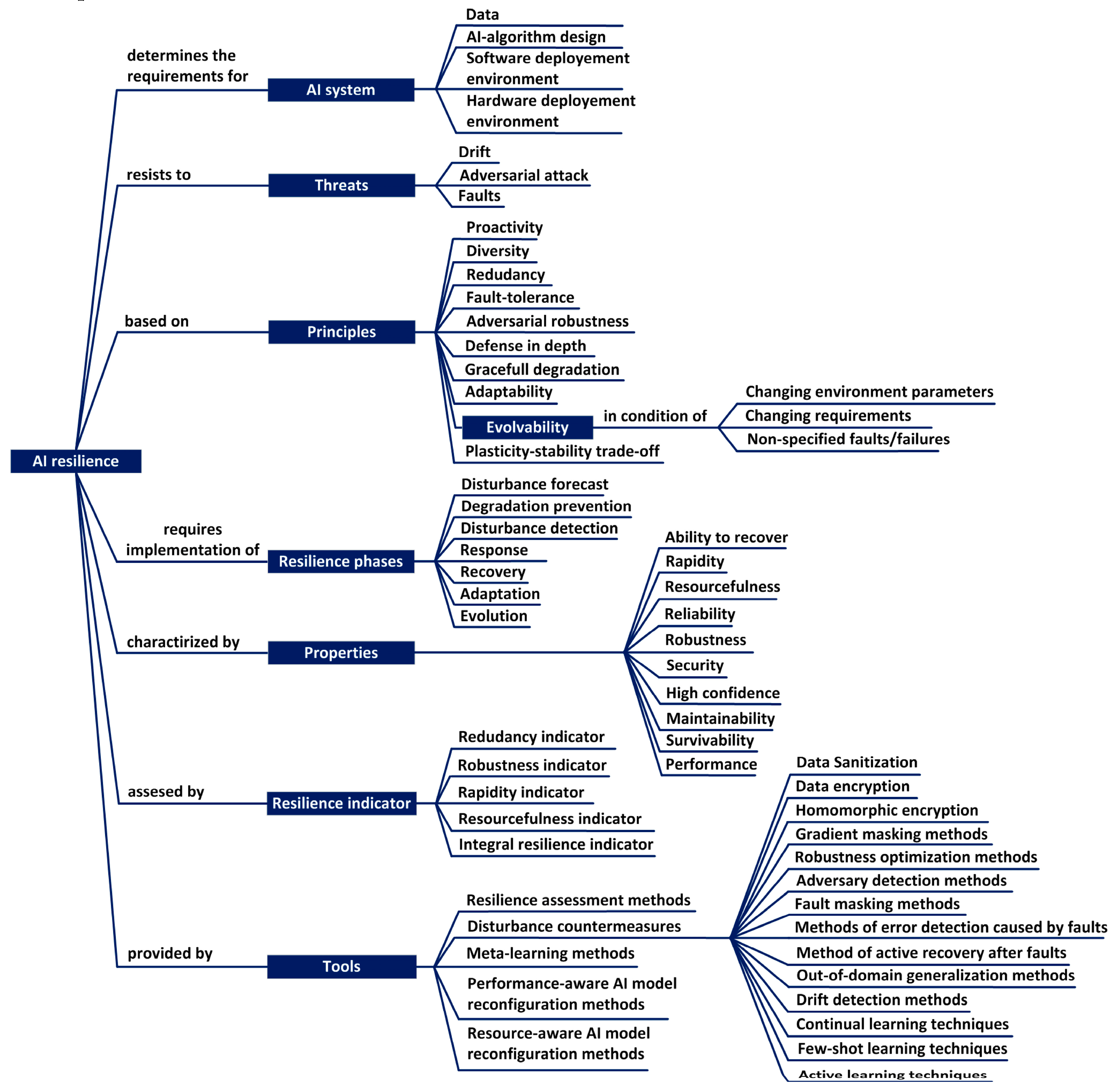
2. Background, Taxonomy and Ontology
2.1. The concept of system resilience
- -
- planning and preparation of the system;
- -
- absorption of disturbance;
- -
- system recovery;
- -
- system adaptation.
- -
- risk assessment through system analysis and simulation of destructive disturbances;
- -
- implementation of methods for detecting destructive disturbances;
- -
- elimination of known vulnerabilities and implementation of a set of defense methods against destructive disturbances;
- -
- ensuring appropriate backup and recovery strategies.

- functional redundancy or diversity, which consists in the existence of alternative ways to perform a certain function;
- hardware redundancy, which is the reservation of the hardware to protect against hardware failures;
- the possibility of self-restructuring in response to external changes;
- predictability of the automated system behavior to guarantee trust and avoid frequent human intervention;
- avoiding excessive complexity caused by poor design practices;
- the ability of the system to function in the most probable and worst-case scenarios of natural and man-made nature;
- controlled (graceful) degradation, which is the ability of the system to continue to operate under the influence of an unpredictable destructive factor by transitioning to a state of lower functionality or performance;
- implementation of a mechanism to control and correct the drift of the system to a non-functional state by making appropriate compromises and timely preventive actions;
- ensuring the transition to a "neutral" state to prevent further damage under the influence of an unknown destructive disturbance until the problem is thoroughly diagnosed;
- learning and adaptation, i.e. reconfiguration, optimization and development of the system on the basis of new knowledge constantly obtained from the environment;
- inspectability of the system, which provides for the possibility of necessary human intervention without requiring unreasonable assumptions from it;
- a human being should be aware of the situation when there is a need for "quick comprehension" of the situation and the formation of creative solutions;
- implementation of the possibility of replacing or backing up automation by people when there is a change in the context for which automation is not prepared, but there is enough time for human intervention;
- implementation of the principle of awareness of intentions, when the system and humans should maintain a common model of intentions to support each other when necessary.
2.2. Vulnerabilities and threats of AISs

- physical faults that lead to persistent failures or short-term failures of AIS hardware;
- design faults, which are the result of erroneous actions made during the creation of AIS and lead to the appearance of defects in both hardware and software;
- interaction faults that result from the impact of external factors on AIS hardware and software;
- software faults caused by the effect of software aging, which lead to persistent failures or short-term failure of AIS software.
- permanent fault which is continuous and stable over time as result of physical damage;
- transient fault which can only persist for a short period of time as result of external disturbances.

- imperceptibility, which consists in the existence of ways of such minimal (not visible to humans) modification of data that leads to inadequate functioning of AI;
- the possibility of Targeted Manipulation on the output of the neural network to manipulate the system for your own benefit and gain;
- transferability of adversarial examples obtained for one model in order to apply them to another model if the models perform a common task, which allows attackers to use a surrogate model (oracle) to generate attacks for the target model;
- the lack of generally accepted theoretical models to explain the effectiveness of adversarial attacks, making any of the developed defense mechanisms not universal.
- availability attacks, which leads to the inability of the end user to use the AIS;
- integrity attacks, which leads to incorrect AIS decisions;
- confidentiality attacks, where the attacker's goal is to intercept communication between two parties and obtain private information.
- white-box attacks, which are formed on the basis of full knowledge of the data, model and training algorithm, used by AIS developers to augment data or evaluate model robustness;
- gray-box attacks based on the use of partial information (Model Architecture, Parameter Values, Loss Function or Training Data), but sufficient to attack on the AIS;
- black-box attacks that are formed by accessing the interface of a real AI-model or oracle to send data and receive a response.

2.3. Taxonomy and ontology of AIS resilience
3. Models and methods to ensure and assess AI resilience
3.1. Proactivity and robustness
3.2. Graceful degradation
| Approach | Capability | Weakness | Methods and Algorithms |
| Prediction granularity (hierarchical prediction) | Using confident coarse-grained prediction instead of low-confident fine-grained prediction | Approach efficiency depends on architectural solution, data balanciness for each hierarchical level and response design for coarse-grained prediction. | Nested Learning for Multi-Level Classification [93]. |
| Coarse-to-Fine Grained Classification [94]. | |||
| Generalized Zero-Shot Learning |
Ability to recognize samples whose categories may not have been seen at training | Not reliable enough due to hubness in semantic space and projection domain shift problem. | Embedding-based methods [95]. |
| Generative-based methods [96]. | |||
| Switching between models or branches | Cost or performance aware adaptive inference |
Complicated training and inference protocols. | Switching between simpler and complex model [97]. |
| Adaptive inference with Self-Knowledge Distillation [98]. | |||
| Adaptive inference with Early-Exit Networks [99]. |
3.3. Adaptation and evolution
3.4. Methods to assess AI resilience
- -
- Response Time, Tres;
- -
- Recovery Time, Trec;
- -
- Performance Attenuation, A;
- -
- Performance Loss, L;
- -
- Robustness, R;
- -
- Rapidity, θ;
- -
- Redundancy;
- -
- Resourcefulness;
- -
- Іntegrated measure of resilience, Re.

4. Open Challenges and Conclusions
Author Contributions
Funding
Institutional Review Board Statement
Informed Consent Statement
Data Availability Statement
Acknowledgments
Conflicts of Interest
References
- Xu, J.; Kovatsch, M.; Mattern, D.; Mazza, F.; Harasic, M.; Paschke, A.; Lucia, S. A Review on AI for Smart Manufacturing: Deep Learning Challenges and Solutions. Appl. Sci. 2022, 12(16), 8239. [CrossRef]
- Khalid, F.; Hanif, M. A.; Shafique, M. Exploiting Vulnerabilities in Deep Neural Networks: Adversarial and Fault-Injection Attacks. CoRR. 2021. abs/2105.03251. [CrossRef]
- Gongye, C.; Li, H.; Zhang, X.; Sabbagh, M.; Yuan, G.; Lin, X.; Wahl, T.; Fei, Y. New passive and active attacks on deep neural networks in medical applications. In ICCAD '20: IEEE/ACM International Conference on Computer-Aided Design, Virtual Event USA; ACM: New York, NY, USA, 2020. [CrossRef]
- Caccia, M.; Rodríguez, P.; Ostapenko, O.; Normandin, F.; Lin, M.; Caccia, L.; Laradji, I.; Rish, I.; Lacoste, A.; Vazquez, D.; et al. Online fast adaptation and knowledge accumulation (OSAKA): A new approach to continual learning. In Proceedings of the 34th International Conference on Neural Information Processing Systems, Vancouver, BC, Canada, 6–12 Dec 2020; pp. 16532–16545.
- Margatina, K.; Vernikos, G.; Barrault, L.; Aletras, N. Active learning by acquiring contrastive examples. https://arxiv.org/abs/2109.03764 (accessed Feb 9, 2023).
- Parisi, G. I.; Kemker, R.; Part, J. L.; Kanan, C.; Wermter, S. Continual Lifelong Learning with Neural Networks: A Review. Neural Networks 2019, 113, 54–71. [CrossRef]
- Ruf, P.; Madan, M.; Reich, C.; Ould-Abdeslam, D. Demystifying Mlops and Presenting a Recipe for the Selection of Open-Source Tools. Applied Sciences 2021, 11 (19), 8861. [CrossRef]
- Ghavami, B.; Sadati, M.; Fang, Z.; Shannon, L. FitAct: Error Resilient Deep Neural Networks via Fine-Grained Post-Trainable Activation Functions. 2022 Design, Automation & Test in Europe Conference & Exhibition (DATE) 2022. [CrossRef]
- Yin, Y.; Zheng, X.; Du, P.; Liu, L.; Ma, H. Scaling Resilient Adversarial Patch. 2021 IEEE 18th International Conference on Mobile Ad Hoc and Smart Systems (MASS) 2021. pp. 189-197 . [CrossRef]
- Guo, H.; Zhang, S.; Wang, W. Selective Ensemble-Based Online Adaptive Deep Neural Networks for Streaming Data with Concept Drift. Neural Networks 2021, 142, 437–456. [CrossRef]
- Fraccascia, L.; Giannoccaro, I.; Albino, V. Resilience of Complex Systems: State of the Art and Directions for Future Research. Complexity. 2018, 2018, 3421529. [CrossRef]
- Ruospo, A.; Sanchez, E.; Luza, L. M.; Dilillo, L.; et al. A Survey on Deep Learning Resilience Assessment Methodologies. Computer. 2022. 1-11.
- He, Y.; Balaprakash, P.; Li, Y. FIdelity: Efficient Resilience Analysis Framework for Deep Learning Accelerators. У 2020 53rd Annual IEEE/ACM International Symposium on Microarchitecture (MICRO), Athens, Greece, 17–21 Oct 2020; IEEE, 2020. [CrossRef]
- Santos, S. G. T. d. C.; Gonçalves Júnior, P. M.; Silva, G. D. d. S.; de Barros, R. S. M. Speeding Up Recovery from Concept Drifts. У Machine Learning and Knowledge Discovery in Databases; Springer Berlin Heidelberg: Berlin, Heidelberg, 2014;p. 179–194. [CrossRef]
- Lusenko, S.; Kharchenko, V.; Bobrovnikova, K.; Shchuka, R. Computer systems resilience in the presence of cyber threats: taxonomy and ontology. Radioelectronic and computer systems. 2020, 1, 17–28. [CrossRef]
- Drozd, O.; Kharchenko, V.; Rucinski, A.; Kochanski, T.; Garbos, R.; Maevsky, D. Development of Models in Resilient Computing. In 2019 10th International Conference on Dependable Systems, Services and Technologies (DESSERT), Leeds, United Kingdom, 5–7 Jun 2019; IEEE, 2019. [CrossRef]
- Allenby, B.; Fink, J. Toward Inherently Secure and Resilient Societies. Science 2005, 309 (5737), 1034–1036. [CrossRef]
- Haimes, Y. Y. On the Definition of Resilience in Systems. Risk Analysis 2009, 29 (4), 498–501. [CrossRef]
- Vugrin, E. D.; Warren, D. E.; Ehlen, M. A.; Camphouse, R. C. A Framework for Assessing the Resilience of Infrastructure and Economic Systems. Sustainable and Resilient Critical Infrastructure Systems 2010, 77–116. [CrossRef]
- Cimellaro, G. P.; Reinhorn, A. M.; Bruneau, M. Framework for Analytical Quantification of Disaster Resilience. Engineering Structures 2010, 32 (11), 3639–3649. [CrossRef]
- Fairbanks, R. J.; Wears, R. L.; Woods, D. D.; Hollnagel, E.; Plsek, P.; Cook, R. I. Resilience and Resilience Engineering in Health Care. The Joint Commission Journal on Quality and Patient Safety 2014, 40 (8), 376–383. [CrossRef]
- Yodo, N.; Wang, P. Engineering Resilience Quantification and System Design Implications: A Literature Survey. Journal of Mechanical Design 2016, 138 (11). [CrossRef]
- Brtis, J. S.; McEvilley, M. A.; Pennock, M. J. Resilience Requirements Patterns. INCOSE International Symposium 2021, 31 (1), 570–584. [CrossRef]
- Barker, K.; Lambert, J. H.; Zobel, C. W.; Tapia, A. H.; Ramirez-Marquez, J. E.; Albert, L.; Nicholson, C. D.; Caragea, C. Defining resilience analytics for interdependent cyber-physical-social networks. Sustainable and Resilient Infrastructure 2017, 2 (2), 59–67. [CrossRef]
- Cutter, S. L.; Ahearn, J. A.; Amadei, B.; Crawford, P.; Eide, E. A.; Galloway, G. E.; Goodchild, M. F.; Kunreuther, H. C.; Li-Vollmer, M.; Schoch-Spana, M. Disaster Resilience: A National Imperative. Environment: Science and Policy for Sustainable Development 2013, 55 (2), 25–29. [CrossRef]
- Madni, A. M. Affordable Resilience. In Transdisciplinary Systems Engineering; Springer International Publishing: Cham, 2017; p. 133–159. [CrossRef]
- Crespi, B. J. Cognitive trade-offs and the costs of resilience. Behavioral and Brain Sciences 2015, 38. [CrossRef]
- Dyer, J. S. Multiattribute Utility Theory (MAUT). У Multiple Criteria Decision Analysis; Springer New York: New York, NY, 2016; p. 285–314. [CrossRef]
- Kulakowski, K. Understanding Analytic Hierarchy Process; Taylor & Francis Group, 2020. [CrossRef]
- Moskalenko, V. V.; Moskalenko, A. S.; Korobov, A. G.; Zaretsky, M. O. Image Classifier Resilient To Adversarial Attacks, Fault Injections And Concept Drift – Model Architecture And Training Algorithm. Radio Electronics, Computer Science, Control 2022, (3), 86. [CrossRef]
- Moskalenko, V.; Moskalenko, A. Neural network based image classifier resilient to destructive perturbation influences – architecture and training method. Radioelectronic and computer systems 2022, (3), 95–109. [CrossRef]
- Eggers, S.; Sample, C. Vulnerabilities in Artificial Intelligence and Machine Learning Applications and Data; Office of Scientific and Technical Information (OSTI), Dec 2020. [CrossRef]
- Tabassi, E. A Taxonomy and Terminology of Adversarial Machine Learning; National Institute of Standards and Technology: Gaithersburg, MD, 2023. [CrossRef]
- Torres-Huitzil, C.; Girau, B. Fault and Error Tolerance in Neural Networks: A Review. IEEE Access 2017, 5, 17322–17341. [CrossRef]
- Agrahari, S.; Singh, A. K. Concept Drift Detection in Data Stream Mining : A literature review. Journal of King Saud University – Computer and Information Sciences 2021. [CrossRef]
- Museba, T.; Nelwamondo, F.; Ouahada, K. ADES: A New Ensemble Diversity-Based Approach for Handling Concept Drift. Mobile Information Systems 2021, 2021, 1–17. [CrossRef]
- Malekzadeh, E.; Rohbani, N.; Lu, Z.; Ebrahimi, M. The Impact of Faults on DNNs: A Case Study. У 2021 IEEE International Symposium on Defect and Fault Tolerance in VLSI and Nanotechnology Systems (DFT), Athens, Greece, 6–8 Oct 2021; IEEE, 2021. [CrossRef]
- Benevenuti, F.; Libano, F.; Pouget, V.; Kastensmidt, F. L.; Rech, P. Comparative Analysis of Inference Errors in a Neural Network Implemented in SRAM-Based FPGA Induced by Neutron Irradiation and Fault Injection Methods. У 2018 31st Symposium on Integrated Circuits and Systems Design (SBCCI), Bento Goncalves, 27–31 Aug 2018; IEEE, 2018. [CrossRef]
- Li, J.; Rakin, A. S.; Xiong, Y.; Chang, L.; He, Z.; Fan, D.; Chakrabarti, C. Defending Bit-Flip Attack through DNN Weight Reconstruction. In 2020 57th ACM/IEEE Design Automation Conference (DAC), San Francisco, CA, USA, 20–24 Jul 2020; IEEE, 2020. [CrossRef]
- Akhtar, N.; Mian, A. Threat of Adversarial Attacks on Deep Learning in Computer Vision: A Survey. IEEE Access 2018, 6, 14410–14430. [CrossRef]
- Zhou, S.; Liu, C.; Ye, D.; Zhu, T.; Zhou, W.; Yu, P. S. Adversarial Attacks and Defenses in Deep Learning: from a Perspective of Cybersecurity. ACM Computing Surveys 2022. [CrossRef]
- Khalid, F.; Ali, H.; Abdullah Hanif, M.; Rehman, S.; Ahmed, R.; Shafique, M. FaDec: A Fast Decision-based Attack for Adversarial Machine Learning. In 2020 International Joint Conference on Neural Networks (IJCNN), Glasgow, United Kingdom, 19–24 Jul 2020; IEEE, 2020. [CrossRef]
- Altoub, M.; AlQurashi, F.; Yigitcanlar, T.; Corchado, J. M.; Mehmood, R. An Ontological Knowledge Base of Poisoning Attacks on Deep Neural Networks. Applied Sciences 2022, 12 (21), 11053. [CrossRef]
- Chakraborty, A.; Alam, M.; Dey, V.; Chattopadhyay, A.; Mukhopadhyay, D. A survey on adversarial attacks and defences. CAAI Transactions on Intelligence Technology 2021, 6 (1), 25–45. [CrossRef]
- Zona, A.; Kammouh, O.; Cimellaro, G. P. Resourcefulness quantification approach for resilient communities and countries. International Journal of Disaster Risk Reduction 2020, 46, 101509. [CrossRef]
- Eigner, O.; Eresheim, S.; Kieseberg, P.; Klausner, L. D.; Pirker, M.; Priebe, T.; Tjoa, S.; Marulli, F.; Mercaldo, F. Towards Resilient Artificial Intelligence: Survey and Research Issues. У 2021 IEEE International Conference on Cyber Security and Resilience (CSR), Rhodes, Greece, 26–28 Jul 2021; IEEE, 2021. [CrossRef]
- Olowononi, F. O.; Rawat, D. B.; Liu, C. Resilient Machine Learning for Networked Cyber Physical Systems: A Survey for Machine Learning Security to Securing Machine Learning for CPS. IEEE Communications Surveys & Tutorials 2020, 1. [CrossRef]
- Graceful degradation and related fields - ePrints Soton. Welcome to ePrints Soton - ePrints Soton. https://eprints.soton.ac.uk/455349/ (accessed on 11.02.2023).
- Hoang, L.-H.; Hanif, M. A.; Shafique, M. TRe-Map: Towards Reducing the Overheads of Fault-Aware Retraining of Deep Neural Networks by Merging Fault Maps. In 2021 24th Euromicro Conference on Digital System Design (DSD), Palermo, Italy, 1–3 Sept 2021; IEEE, 2021. [CrossRef]
- Xie, C.; Wang, J.; Zhang, Z.; Ren, Z.; Yuille, A. Mitigating Adversarial Effects Through Randomization. In Proceedings of the International Conference on Learning Representations, Toulon, France, 24–26 April 2017; pp. 1–16. https://arxiv.org/abs/1711.01991.
- Athalye, A.; Carlini, N.; Wagner, D. Obfuscated Gradients Give a False Sense of Security: Circumventing Defenses to Adversarial Examples. CoRR 2018, abs/1802.00420. [CrossRef]
- Papernot, N.; McDaniel, P.; Wu, X.; Jha, S.; Swami, A. Distillation as a Defense to Adversarial Perturbations Against Deep Neural Networks. In 2016 IEEE Symposium on Security and Privacy (SP), San Jose, CA, 22–26 May 2016; IEEE, 2016. [CrossRef]
- Srisakaokul, S.; Zhong, Z.; Zhang, Y.; Ti, B.; Xie, T.; Yang, W. Multi-Model-Based Defense Against Adversarial Examples for Neural Networks. CoRR 2018, abs/1809.00065. [CrossRef]
- Song, Y.; Kim, T.; Nowozin, S.; Ermon, S.; Kushman, N. PixelDefend: Leveraging Generative Models to Understand and Defend against Advers arial Examples. In Proceedings of the International Conference on Learning Representations, Vancouver, QC, Canada, 30 April–3 May 2018; pp. 1–20. https://arxiv.org/abs/1710.10766.
- Samangouei, P.; Kabkab, M.; Chellappa, R. Protecting Classifiers Against Adversarial Attacks Using Generative Models. CoRR 2018, abs/1805.06605. [CrossRef]
- Makarichev, V.; Lukin, V.; Illiashenko, O.; Kharchenko, V. Digital Image Representation by Atomic Functions: The Compression and Protection of Data for Edge Computing in IoT Systems. Sensors 2022, 22 (10), 3751. [CrossRef]
- Laermann, J.; Samek, W.; Strodthoff, N. Achieving Generalizable Robustness of Deep Neural Networks by Stability Training. In Lecture Notes in Computer Science; Springer International Publishing: Cham, 2019; pp. 360–373. [CrossRef]
- Jakubovitz, D.; Giryes, R. Improving DNN Robustness to Adversarial Attacks using Jacobian Regularization. In Proceedings of the European Conference on Computer Vision, Munich, Germany, 8–14 Sept 2018; pp. 1–16. https://arxiv.org/abs/1803.08680.
- Leslie, N.S. A useful taxonomy for adversarial robustness of Neural Networks. Trends Comput. Sci. Inf. Technol. 2020, 5, 37–41. [CrossRef]
- Shu, X.; Tang, J.; Qi, G.-J.; Li, Z.; Jiang, Y.-G.; Yan, S. Image Classification with Tailored Fine-Grained Dictionaries. IEEE Trans. Circuits Syst. Video Technol. 2018, 28, 454–467. [CrossRef]
- Deng, Z.; Yang, X.; Xu, S.; Su, H.; Zhu, J. LiBRe: A Practical Bayesian Approach to Adversarial Detection. In Proceedings of the IEEE/CVF Conference on Computer Vision and Pattern Recognition (CVPR), Nashville, TN, USA, 20–25 June 2021; pp. 972–982. [CrossRef]
- Abusnaina, A.; Wu, Y.; Arora, S.; Wang, Y.; Wang, F.; Yang, H.; Mohaisen, D. Adversarial Example Detection Using Latent Neighborhood Graph. In Proceedings of the IEEE/CVF International Conference on Computer Vision (ICCV), Montreal, QC, Canada, 10–17 October 2021. [CrossRef]
- Venkatesan, S.; Sikka, H.; Izmailov, R.; Chadha, R.; Oprea, A.; de Lucia, M. J. Poisoning Attacks and Data Sanitization Mitigations for Machine Learning Models in Network Intrusion Detection Systems. У MILCOM 2021 - 2021 IEEE Military Communications Conference (MILCOM), San Diego, CA, USA, 29 листoпада–2 грудня 2021; IEEE, 2021. [CrossRef]
- Carlini, N.; Wagner, D. Adversarial Examples Are Not Easily Detected. In Proceedings of the 10th ACM Workshop on Artificial Intelligence and Security, Dallas, TX, USA, 3 November 2017; pp. 3–14. [CrossRef]
- Zhao, W.; Alwidian, S.; Mahmoud, Q. H. Adversarial Training Methods for Deep Learning: A Systematic Review. Algorithms 2022, 15 (8), 283. [CrossRef]
- Xu, J.; Li, Z.; Du, B.; Zhang, M.; Liu, J. Reluplex made more practical: Leaky ReLU. In Proceedings of the IEEE Symposium on Computers and Communications (ISCC), Rennes, France, 7–10 July 2020; pp. 1–6. [CrossRef]
- Carrara, F.; Becarelli, R.; Caldelli, R.; Falchi, F.; Amato, G. Adversarial Examples Detection in Features Distance Spaces. In Physics of Solid Surfaces; Springer: Berlin/Heidelberg, Germany, 2019; pp. 313–327. [CrossRef]
- Jang, M.; Hong, J. MATE: Memory- and Retraining- Free Error Correction for Convolutional Neural Network Weights. J. Lnf. Commun. Converg. Eng. 2021, 19, 22–28. [CrossRef]
- Li, W.; Ning, X.; Ge, G.; Chen, X.; Wang, Y.; Yang, H. FTT-NAS: Discovering Fault-Tolerant Neural Architecture. In Proceedings of the 25th Asia and South Pacific Design Automation Conference (ASP-DAC), Beijing, China, 13–16 January 2020; pp. 211–216. [CrossRef]
- Hoang, L.-H.; Hanif, M.A.; Shafique, M. TRe-Map: Towards Reducing the Overheads of Fault-Aware Retraining of Deep Neural Networks by Merging Fault Maps. In Proceedings of the 24th Euromicro Conference on Digital System Design (DSD), Palermo, Italy, 1–3 Sept 2021; pp. 434–441. [CrossRef]
- Baek, I.; Chen, W.; Zhu, Z.; Samii, S.; Rajkumar, R. R. FT-DeepNets: Fault-Tolerant Convolutional Neural Networks with Kernel-based Duplication. In 2022 IEEE/CVF Winter Conference on Applications of Computer Vision (WACV), Waikoloa, HI, USA, 3–8 Jan 2022; IEEE, 2022. [CrossRef]
- Xu, H.; Chen, Z.; Wu, W.; Jin, Z.; Kuo, S.-y.; Lyu, M. NV-DNN: Towards Fault-Tolerant DNN Systems with N-Version Programming. У 2019 49th Annual IEEE/IFIP International Conference on Dependable Systems and Networks Workshops (DSN-W), Portland, OR, USA, 24–27 Jun 2019; IEEE, 2019. [CrossRef]
- Liu, T.; Wen, W.; Jiang, L.; Wang, Y.; Yang, C.; Quan, G. A Fault-Tolerant Neural Network Architecture. In DAC '19: The 56th Annual Design Automation Conference 2019, Las Vegas NV USA; ACM: New York, NY, USA, 2019. [CrossRef]
- Huang, K.; Siegel, P. H.; Jiang, A. Functional Error Correction for Robust Neural Networks. IEEE Journal on Selected Areas in Information Theory 2020, 1 (1), 267–276. [CrossRef]
- Li, J.; Rakin, A.S.; He, Z.; Fan, D.; Chakrabarti, C. RADAR: Run-time Adversarial Weight Attack Detection and Accuracy Recovery. In Proceedings of the Design, Automation & Test in Europe Conference & Exhibition (DATE), Grenoble, France, 1–5 February 2021; pp. 790–795. [CrossRef]
- Wang, C.; Zhao, P.; Wang, S.; Lin, X. Detection and recovery against deep neural network fault injection attacks based on contrastive learning. In Proceedings of the 3rd Workshop on Adversarial Learning Methods for Machine Learning and Data Mining at KDD, Singapore, 14 August 2021; pp. 1–5.
- Javaheripi, M.; Koushanfar, F. HASHTAG: Hash Signatures for Online Detection of Fault-Injection Attacks on Deep Neural Networks. In Proceedings of the IEEE/ACM International Conference on Computer Aided Design (ICCAD), Munich, Germany, 1–4 November 2021; pp. 1–9. [CrossRef]
- Valtchev, S.Z.; Wu, J. Domain randomization for neural network classification. J. Big Data 2021, 8, 1–12. [CrossRef]
- Volpi, R.; Namkoong, H.; Sener, O.; Duchi, J.; Murino, V.; Savarese, S. Generalizing to unseen domains via adversarial data augmentation. In Proceedings of the 32nd International Conference on Neural Information Processing Systems, Montréal, QC, Canada, 2–8 December 2018; pp. 1–11. [CrossRef]
- Xu, Q.; Yao, L.; Jiang, Z.; Jiang, G.; Chu, W.; Han, W.; Zhang, W.; Wang, C.; Tai, Y. DIRL: Domain-Invariant Representation Learning for Generalizable Semantic Segmentation. In Proceedings of the AAAI Conference on Artificial Intelligence, Palo Alto, CA, USA, 22 February–3 March 2022; pp. 2884–2892. [CrossRef]
- Tang, J.; Shu, X.; Li, Z.; Qi, G.-J.; Wang, J. Generalized Deep Transfer Networks for Knowledge Propagation in Heterogeneous Domains. ACM Trans. Multimedia Comput. Commun. Appl. 2016, 12, 1–22. [CrossRef]
- Jiao, B.; Guo, Y.; Gong, D.; Chen, Q. Dynamic Ensemble Selection for Imbalanced Data Streams With Concept Drift. IEEE Transactions on Neural Networks and Learning Systems 2022, 1–14. [CrossRef]
- Barddal, J. P.; Gomes, H. M.; Enembreck, F.; Pfahringer, B. A survey on feature drift adaptation: Definition, benchmark, challenges and future directions. Journal of Systems and Software 2017, 127, 278–294. [CrossRef]
- Goldenberg, I.; Webb, G. I. Survey of distance measures for quantifying concept drift and shift in numeric data. Knowledge and Information Systems 2018, 60 (2), 591–615. [CrossRef]
- Wang, P.; Woo, W.; Jin, N.; Davies, D. Concept Drift Detection by Tracking Weighted Prediction Confidence of Incremental Learning. In IVSP 2022: 2022 4th International Conference on Image, Video and Signal Processing, Singapore Singapore; ACM: New York, NY, USA, 2022. [CrossRef]
- Lu, J.; Liu, A.; Dong, F.; Gu, F.; Gama, J.; Zhang, G. Learning under Concept Drift: A Review. IEEE Transactions on Knowledge and Data Engineering 2018, 1. [CrossRef]
- Demšar, J.; Bosnić, Z. Detecting concept drift in data streams using model explanation. Expert Systems with Applications 2018, 92, 546–559. [CrossRef]
- Huang, D. T. J.; Koh, Y. S.; Dobbie, G.; Bifet, A. Drift Detection Using Stream Volatility. In Machine Learning and Knowledge Discovery in Databases; Springer International Publishing: Cham, 2015; p 417–432. [CrossRef]
- Wu, J.; Zhang, T.; Zha, Z.-J.; Luo, J.; Zhang, Y.; Wu, F. Self-Supervised Domain-Aware Generative Network for Generalized Zero-Shot Learning. In 2020 IEEE/CVF Conference on Computer Vision and Pattern Recognition (CVPR), Seattle, WA, USA, 13–19 Jun 2020; IEEE, 2020. [CrossRef]
- Abdar, M.; Pourpanah, F.; Hussain, S.; Rezazadegan, D.; Liu, L.; Ghavamzadeh, M.; Fieguth, P.; Cao, X.; Khosravi, A.; Acharya, U. R.; et al. A review of uncertainty quantification in deep learning: Techniques, applications and challenges. Information Fusion 2021, 76, 243–297. [CrossRef]
- Karimi, D.; Gholipour, A. Improving Calibration and Out-of-Distribution Detection in Deep Models for Medical Image Segmentation. IEEE Transactions on Artificial Intelligence 2022, 1. [CrossRef]
- Shao, Z.; Yang, J.; Ren, S. Calibrating Deep Neural Network Classifiers on Out-of-Distribution Datasets. CoRR 2020, abs/2006.08914. [CrossRef]
- Achddou, R.; Di Martino, J. M.; Sapiro, G. Nested Learning for Multi-Level Classification. У ICASSP 2021 - 2021 IEEE International Conference on Acoustics, Speech and Signal Processing (ICASSP), Toronto, ON, Canada, 6–11 Jun 2021; IEEE, 2021. [CrossRef]
- Huo, Y.; Lu, Y.; Niu, Y.; Lu, Z.; Wen, J.-R. Coarse-to-Fine Grained Classification. У SIGIR '19: The 42nd International ACM SIGIR Conference on Research and Development in Information Retrieval, Paris France; ACM: New York, NY, USA, 2019. [CrossRef]
- Pourpanah, F.; Abdar, M.; Luo, Y.; Zhou, X.; Wang, R.; Lim, C. P.; Wang, X.-Z.; Wu, Q. M. J. A Review of Generalized Zero-Shot Learning Methods. IEEE Transactions on Pattern Analysis and Machine Intelligence 2022, 1–20. [CrossRef]
- Chen, K.-Y.; Yeh, M.-C. Generative and Adaptive Multi-Label Generalized Zero-Shot Learning. In 2022 IEEE International Conference on Multimedia and Expo (ICME), Taipei, Taiwan, 18–22 Jul 2022; IEEE, 2022. [CrossRef]
- Baier, L.; Kühl, N.; Satzger, G.; Hofmann, M.; Mohr, M. Handling Concept Drifts in Regression Problems – the Error Intersection Approach. In WI2020 Zentrale Tracks; GITO Verlag, 2020; pp 210–224. [CrossRef]
- Zhang, L.; Bao, C.; Ma, K. Self-Distillation: Towards Efficient and Compact Neural Networks. IEEE Transactions on Pattern Analysis and Machine Intelligence 2021, 1. [CrossRef]
- Laskaridis, S.; Kouris, A.; Lane, N. D. Adaptive Inference through Early-Exit Networks. In MobiSys '21: The 19th Annual International Conference on Mobile Systems, Applications, and Services, Virtual WI USA; ACM: New York, NY, USA, 2021. [CrossRef]
- Kirk, R.; Zhang, A.; Grefenstette, E.; Rocktäschel, T. A Survey of Zero-shot Generalisation in Deep Reinforcement Learning. Journal of Artificial Intelligence Research 2023, 76, 201–264. [CrossRef]
- Fdez-Díaz, M.; Quevedo, J. R.; Montañés, E. Target inductive methods for zero-shot regression. Information Sciences 2022, 599, 44–63. [CrossRef]
- Liu, S.; Chen, J.; Pan, L.; Ngo, C.-W.; Chua, T.-S.; Jiang, Y.-G. Hyperbolic Visual Embedding Learning for Zero-Shot Recognition. In 2020 IEEE/CVF Conference on Computer Vision and Pattern Recognition (CVPR), Seattle, WA, USA, 13–19 Jun 2020; IEEE, 2020. [CrossRef]
- Shah, K.; Manwani, N. Online Active Learning of Reject Option Classifiers. Proceedings of the AAAI Conference on Artificial Intelligence 2020, 34 (04), 5652–5659. [CrossRef]
- Yang, Y.; Loog, M. A variance maximization criterion for active learning. Pattern Recognition 2018, 78, 358–370. [CrossRef]
- Maschler, B.; Huong Pham, T. T.; Weyrich, M. Regularization-based Continual Learning for Anomaly Detection in Discrete Manufacturing. Procedia CIRP 2021, 104, 452–457. [CrossRef]
- Cossu, A.; Carta, A.; Bacciu, D. Continual Learning with Gated Incremental Memories for sequential data processing. In 2020 International Joint Conference on Neural Networks (IJCNN), Glasgow, United Kingdom, 19–24 Jul 2020; IEEE, 2020. [CrossRef]
- Sokar, G.; Mocanu, D. C.; Pechenizkiy, M. SpaceNet: Make Free Space for Continual Learning. Neurocomputing 2021, 439, 1–11. [CrossRef]
- Li, X.; Hu, Y.; Zheng, J.; Li, M.; Ma, W. Central moment discrepancy based domain adaptation for intelligent bearing fault diagnosis. Neurocomputing 2021, 429, 12–24. [CrossRef]
- Li, S.; Liu, C. H.; Xie., B.; Su, L.; Ding, Z.; Huang, G. Joint Adversarial Domain Adaptation. У MM '19: The 27th ACM International Conference on Multimedia, Nice France; ACM: New York, NY, USA, 2019. [CrossRef]
- Yang, J.; An, W.; Wang, S.; Zhu, X.; Yan, C.; Huang, J. Label-Driven Reconstruction for Domain Adaptation in Semantic Segmentation. In Computer Vision – ECCV 2020; Springer International Publishing: Cham, 2020; p 480–498. [CrossRef]
- Xu, J.; Xiao, L.; Lopez, A. M. Self-Supervised Domain Adaptation for Computer Vision Tasks. IEEE Access 2019, 7, 156694–156706. [CrossRef]
- Li, T.; Su, X.; Liu, W.; Liang, W.; Hsieh, M.-Y.; Chen, Z.; Liu, X.; Zhang, H. Memory-augmented meta-learning on meta-path for fast adaptation cold-start recommendation. Connection Science 2021, 34 (1), 301–318. [CrossRef]
- Xu, Z.; Cao, L.; Chen, X. Meta-Learning via Weighted Gradient Update. IEEE Access 2019, 7, 110846–110855. [CrossRef]
- TPAMI Publication Information. IEEE Transactions on Pattern Analysis and Machine Intelligence 2016, 38 (7), C2. [CrossRef]
- Reagen, B.; Gupta, U.; Pentecost, L.; Whatmough, P.; Lee, S. K.; Mulholland, N.; Brooks, D.; Wei, G.-Y. Ares. У DAC '18: The 55th Annual Design Automation Conference 2018, San Francisco California; ACM: New York, NY, USA, 2018. [CrossRef]
- Li, G.; Pattabiraman, K.; DeBardeleben, N. TensorFI: A Configurable Fault Injector for TensorFlow Applications. In Proceedings of the IEEE International Symposium on Software Reliability Engineering Workshops (ISSREW), Charlotte, NC, USA, 15–18 Oct 2018; p. 1–8.
- Kotyan, S.; Vargas, D. Adversarial robustness assessment: Why in evaluation both L0 and L∞ attacks are necessary. PLoS ONE 2022, 17, e0265723.
- Moskalenko, V.; Kharchenko, V.; Moskalenko, A.; Petrov, S. Model and Training Method of the Resilient Image Classifier Considering Faults, Concept Drift, and Adversarial Attacks. Algorithms 2022, 15 (10), 384. [CrossRef]
- Xie, X.; Ma, L.; Juefei-Xu, F.; Xue, M.; Chen, H.; Liu, Y.; Zhao, J.; Li, B.; Yin, J.; See, S. DeepHunter: a coverage-guided fuzz testing framework for deep neural networks. У ISSTA '19: 28th ACM SIGSOFT International Symposium on Software Testing and Analysis, Beijing China; ACM: New York, NY, USA, 2019. [CrossRef]
- Ehlers, R. Formal Verification of Piece-Wise Linear Feed-Forward Neural Networks. У Automated Technology for Verification and Analysis; Springer International Publishing: Cham, 2017; с 269–286. [CrossRef]
- Katz, G.; Barrett, C.; Dill, D. L.; Julian, K.; Kochenderfer, M. J. Reluplex: An Efficient SMT Solver for Verifying Deep Neural Networks. In Computer Aided Verification; Springer International Publishing: Cham, 2017; p. 97–117. [CrossRef]
- Narodytska, N. Formal Verification of Deep Neural Networks. У 2018 Formal Methods in Computer Aided Design (FMCAD), Austin, TX, 30 Oct–2 Nov 2018; IEEE, 2018. [CrossRef]
- Narodytska, N. Formal Analysis of Deep Binarized Neural Networks. In Twenty-Seventh International Joint Conference on Artificial Intelligence {IJCAI-18}, Stockholm, Sweden, 13–19 Jul 2018; International Joint Conferences on Artificial Intelligence Organization: California, 2018. [CrossRef]
- Xiang, W.; Tran, H.-D.; Johnson, T. T. Output Reachable Set Estimation and Verification for Multilayer Neural Networks. IEEE Transactions on Neural Networks and Learning Systems 2018, 29 (11), 5777–5783. [CrossRef]
- Gehr, T.; Mirman, M.; Drachsler-Cohen, D.; Tsankov, P.; Chaudhuri, S.; Vechev, M. AI2: Safety and Robustness Certification of Neural Networks with Abstract Interpretation. In 2018 IEEE Symposium on Security and Privacy (SP), San Francisco, CA, 20–24 May 2018; IEEE, 2018. [CrossRef]
- Wu, M.; Wicker, M.; Ruan, W.; Huang, X.; Kwiatkowska, M. A Game-Based Approximate Verification of Deep Neural Networks With Provable Guarantees. Theoretical Computer Science 2020, 807, 298–329. [CrossRef]
- Wicker, M.; Huang, X.; Kwiatkowska, M. Feature-Guided Black-Box Safety Testing of Deep Neural Networks. In Tools and Algorithms for the Construction and Analysis of Systems; Springer International Publishing: Cham, 2018; p. 408–426. [CrossRef]
- Weng, T.-W.; Zhang, H.; Chen, P.-Y.; Yi, J.; Daniel, L.; Hsieh, C.-J.; Gao, Y.; Su, D. Evaluating the Robustness of Neural Networks: An Extreme Value Theory Approach. CoRR 2018. [CrossRef]
- Huang, X.; Kroening, D.; Ruan, W.; Sharp, J.; Sun, Y.; Thamo, E.; Wu, M.; Yi, X. A survey of safety and trustworthiness of deep neural networks: Verification, testing, adversarial attack and defence, and interpretability. Computer Science Review 2020, 37, 100270. [CrossRef]
- Baluta, T.; Chua, Z. L.; Meel, K. S.; Saxena, P. Scalable Quantitative Verification For Deep Neural Networks. In 2021 IEEE/ACM 43rd International Conference on Software Engineering (ICSE), Madrid, Spain, 22–30 May 2021; IEEE, 2021. [CrossRef]
- Pautov, M.; Tursynbek, N.; Munkhoeva, M.; Muravev, N.; Petiushko, A.; Oseledets, I. CC-CERT: A Probabilistic Approach to Certify General Robustness of Neural Networks. Proceedings of the AAAI Conference on Artificial Intelligence 2022, 36 (7), 7975–7983. [CrossRef]
- Feurer, M.; Hutter, F. Hyperparameter Optimization. In Automated Machine Learning; Springer International Publishing: Cham, 2019; p. 3–33. [CrossRef]
- Huang, Y.; Tang, Z.; Chen, D.; Su, K.; Chen, C. Batching Soft IoU for Training Semantic Segmentation Networks. IEEE Signal Processing Letters 2020, 27, 66–70. [CrossRef]
- Steck, H. Hinge Rank Loss and the Area Under the ROC Curve. У Machine Learning: ECML 2007; Springer Berlin Heidelberg: Berlin, Heidelberg; p. 347–358. [CrossRef]
- Berman, M.; Triki, A. R.; Blaschko, M. B. The Lovasz-Softmax Loss: A Tractable Surrogate for the Optimization of the Intersection-Over-Union Measure in Neural Networks. In 2018 IEEE/CVF Conference on Computer Vision and Pattern Recognition (CVPR), Salt Lake City, UT, 18–23 Jun 2018; IEEE, 2018. [CrossRef]
- Kotłowski, W.; Dembczyński, K. Surrogate Regret Bounds for Generalized Classification Performance Metrics. Machine Learning 2016, 106 (4), 549–572. [CrossRef]
- Liu, Q.; Lai, J. Stochastic Loss Function. In Proceedings of the AAAI Conference on Artificial Intelligence 2020, 34 (04), 4884–4891. [CrossRef]
- Li, Z.; Ji, J.; Ge, Y.; Zhang, Y. AutoLossGen: Automatic Loss Function Generation for Recommender Systems. In SIGIR '22: The 45th International ACM SIGIR Conference on Research and Development in Information Retrieval, Madrid Spain; ACM: New York, NY, USA, 2022. [CrossRef]
- Sanyal, A.; Kumar, P.; Kar, P.; Chawla, S.; Sebastiani, F. Optimizing non-decomposable measures with deep networks. Machine Learning 2018, 107 (8-10), 1597–1620. [CrossRef]
- Wang, X.; Li, L.; Yan, B.; Koyejo, O. M. Consistent Classification with Generalized Metrics. CoRR 2019. [CrossRef]
- Jiang, Q.; Adigun, O.; Narasimhan, H.; Fard, M. M.; Gupta, M. Optimizing Black-Box Metrics with Adaptive Surrogates. CoRR 2020, abs/2002.08605. [CrossRef]
- Liu, L.; Wang, M.; Deng, J. A Unified Framework of Surrogate Loss by Refactoring and Interpolation. In Computer Vision – ECCV 2020; Springer International Publishing: Cham, 2020; p. 278–293. [CrossRef]
- Huang, C.; Zhai, S.; Guo, P.; Susskind, J. MetricOpt: Learning to Optimize Black-Box Evaluation Metrics. CoRR 2021, abs/2104.10631. [CrossRef]
- Duddu, V.; Rajesh Pillai, N.; Rao, D. V.; Balas, V. E. Fault tolerance of neural networks in adversarial settings. Journal of Intelligent & Fuzzy Systems 2020, 38 (5), 5897–5907. [CrossRef]
- Zhang, L.; Zhou, Y.; Zhang, L. On the Robustness of Domain Adaption to Adversarial Attacks . CoRR 2021. [CrossRef]
- Olpadkar, K.; Gavas, E. Center Loss Regularization for Continual Learning. CoRR 2021.. [CrossRef]
- Kharchenko, V.; Fesenko, H.; Illiashenko, O. Quality Models for Artificial Intelligence Systems: Characteristic-Based Approach, Development and Application. Sensors 2022, 22 (13), 4865. [CrossRef]
- Inouye, B. D.; Brosi, B. J.; Le Sage, E. H.; Lerdau, M. T. Trade-offs Among Resilience, Robustness, Stability, and Performance and How We Might Study Them. Integrative and Comparative Biology 2021. [CrossRef]
- Perepelitsyn, A.; Kulanov, V.; Zarizenko, I. Method of QoS evaluation of FPGA as a service. Radioelectronic and Computer Systems 2022, (4), 153–160. [CrossRef]
- Imanbayev, A.; Tynymbayev, S.; Odarchenko, R.; Gnatyuk, S.; Berdibayev, R.; Baikenov, A.; Kaniyeva, N. Research of Machine Learning Algorithms for the Development of Intrusion Detection Systems in 5G Mobile Networks and Beyond. Sensors 2022, 22 (24), 9957. [CrossRef]
- Dotsenko, S.; Kharchenko, V.; Morozova, O.; Rucinski, A.; Dotsenko, S. Heuristic Self-Organization of Knowledge Representation and Development: Analysis in the Context of Explainable Artificial Intelligence. Radioelectronic and Computer Systems 2022, (1), 50–66. [CrossRef]








| Approach | Capability | Weakness | Methods and Algorithms |
| Gradient masking | Perturbation absorption | Vulnerability to attacks based on gradient approximation or black-box optimization with evolution strategies | Non-differentiable input transformation [50,51] |
| Defensive distillation [52] | |||
| Models selection from a family of models [53] | |||
| Generative model PixelDefend or Defense-GAN [54,55] | |||
| Robustness optimization | Perturbation absorption and performance recovery | Significant computational resource consumption to obtain a good result | Adversarial retraining [65] |
| Stability training [57] | |||
| Jacobian regularization [58] | |||
| Sparse coding-based representation [60] | |||
| Intra-concentration and inter-separability regularization [30,31,59] | |||
| Provable defenses with the Reluplex algorithm [65] | |||
| Detecting adversarial examples | Rejection Option in the presence of adversarial inputs with the subsequent AI-decision explanation and passing the control to a human | Not reliable enough | Light-weight Bayesian refinement [61] |
| Adversarial example detection using latent neighborhood graph [62] | |||
| Feature distance space analysis [67] | |||
| Training Data Sanitization algorithms based on Reject on Negative Impact approach [63] |
| Approach | Capability | Weakness | Methods and Algorithms |
| Fault masking | Perturbation absorption | Computational intensive model synthesis | Weights representation with error-correcting codes [68] |
| Neural architecture search [69] | |||
| Fault-tolerant training based on fault injection to weight or adding noise to gradients during training [70] | |||
| Explicit redundancy | Perturbation detection and absorption | Computationally intensive model synthesis and inference redundancy overhead | Duplication of critical neurons and synapses [71] |
| Multi-versioning framework for constructing ensembles [72] | |||
| Error correcting output coding framework for constructing ensembles [73] | |||
| Error detection | Rejection Option in the presence of neural weight errors with the subsequent recovery by downloading a clean copy of weights | The model does not improve itself and information from vulnerable weights is not spread among other neurons | Encoding the most vulnerable model weights using a low-collision hash-function [74] |
| Checksum-based algorithm that computes low-dimensional binary signature for each weight group [75] | |||
| Сomparision contrastive loss function value for diagnostic data with the reference value [76] |
| Approach | Capability | Weakness | Methods and Algorithms |
| Out-of-domain generalization | Absorption of disturbance |
Less useful for real concept drift | Domain randomization [78] |
| Adversarial data augmentation [79] | |||
| Domain-invariant representation [80] | |||
| Heterogeneous-domain knowledge propagation [81] | |||
| Ensemble selection | Absorption of disturbance |
Not suitable for large deep neural networks and high-dimensional data | Dynamically weighted Ensemble [82] |
| Feature dropping [83] | |||
| Concept Drift detection | Rejection Option in the presence of Concept drift with the subsequent adaptation | Not reliable when exposed to noise, adversarial attacks or faults | Data distribution-based detection [84] |
| Performance-based detection [85] | |||
| Multiple hypothesis-based detection [86] | |||
| Contextual-based detection [87,88] | |||
| Out-of-distribution detection | Rejection Option in the presence of out-of-distribution data with the subsequent passing the control to a human and active learning |
Expensive calibration process to obtain a good result | Data and training based epistemic uncertainties estimation [89] |
| Model-based epistemic uncertainties estimation [90] | |||
| Post-hoc epistemic uncertainties estimation [91] |
| Approach | Capability | Weakness | Methods and Algorithms |
| Active learning, continual learning and lifelong learning |
Might update the AIS knowledge about data distribution (active learning case), or begin to give the AIS knowledge about new task (continual / lifelong learning case). | Low-confidence samples should be continuously labelled by the oracle (operator) manual intervention typically is expensive. It is necessary to adjust settings to combat catastrophic forgetting problems. |
Active learning with Stream-based sampling [103] |
| Active learning with Pool-based sampling [104] | |||
| Regularization-based continual learning [105] | |||
| Memory-based continual learning [106] | |||
| Model-based continual learning [107] | |||
| Domain Adaptation | Effective in overcoming the difficulty of passing between domains when the target domain lacks labelled data. Can be used in heterogenous setting, where the task is changing as opposed to the domain. |
Such methods can be intensive during the training phase and will require large amounts of computational resources. Quick adaptation might not be achievable in this paradigm. |
Discrepancy-based Domain Adaptation [108] |
| Adversarial Domain Adaptation [109] | |||
| Reconstruction-based Domain Adaptation [110] | |||
| Self-supervised Domain Adaptation [111] | |||
| Meta-learning | These methods are effective in creating effective and adaptive models. Stand out applications include fast, continual, active, and few-shot learning, domain generalisation, and adversarial defence. |
Meta-learning models can be very resource-intensive to instantiate, due to the necessity to train on large amounts of data. |
Memory-based methods [112] |
| Gradient-based methods [113] | |||
| Unified (combined) methods [114] |
| Approach | Capability | Weakness | Examples of method or algorithm |
| Surrogate losses | Obtained loss function is better aligned to metric | These hand-designed losses not only require tedious manual effort and white-box metric formulation, but also tend to be specific to a given metric. | Batching Soft IoU for Semantic Segmentation [133] |
| Hinge-rank-loss as approximation of Area under the ROC Curve [134] | |||
| Сonvex Lovasz extension of sub-modular losses [135] | |||
| Strongly proper composite losses [136] | |||
| Trainable surrogate losses | Removed the manual effort to design metric-approximating losses. | Loss learning based on metric relaxation schemes instead of a direct metric optimization. | Stochastic Loss Function [137] |
| Loss combination techniques [138] | |||
| Direct metric optimization with true metric embedding |
Providing of correction term for metric optimization. | Their common limitation is that they require the evaluation metric to be available in closed-form. | Plug-in classifiers for non-decomposable performance measures [139] |
| Consistent binary classification with generalized performance metrics [140] | |||
| Optimizing black-box metrics with adaptive surrogates [141] | |||
| A unified framework of surrogate loss by refactoring and interpolation [142] | |||
| Black-box evaluation metrics optimization using a differentiable value function | Directly modeling of black-box metrics which can in turn adapt the optimization process. | There is a need to change the AI-model by introducing conditional parameters. The learning algorithm is complicated by metric meta-learning and meta-testing |
Learning to Optimize Black-Box Evaluation Metrics [143] |
Disclaimer/Publisher’s Note: The statements, opinions and data contained in all publications are solely those of the individual author(s) and contributor(s) and not of MDPI and/or the editor(s). MDPI and/or the editor(s) disclaim responsibility for any injury to people or property resulting from any ideas, methods, instructions or products referred to in the content. |
© 2023 by the authors. Licensee MDPI, Basel, Switzerland. This article is an open access article distributed under the terms and conditions of the Creative Commons Attribution (CC BY) license (http://creativecommons.org/licenses/by/4.0/).
