Submitted:
07 May 2024
Posted:
08 May 2024
Read the latest preprint version here
Abstract
Keywords:
MSC: 49N15; 35A15; 49J40
1. Introduction
2. A General Duality Principle Non-Convex Optimization
3. Another Duality Principle for a Simpler Related Model in Phase Transition with a Respective Numerical Example
- Set and and
- Choose such that and
- Set
- Calculate solution of the system of equations:andthat isandso thatand
- Calculate by solving the system of equations:andthat isand
- If , then stop, else set and go to item 4.
-
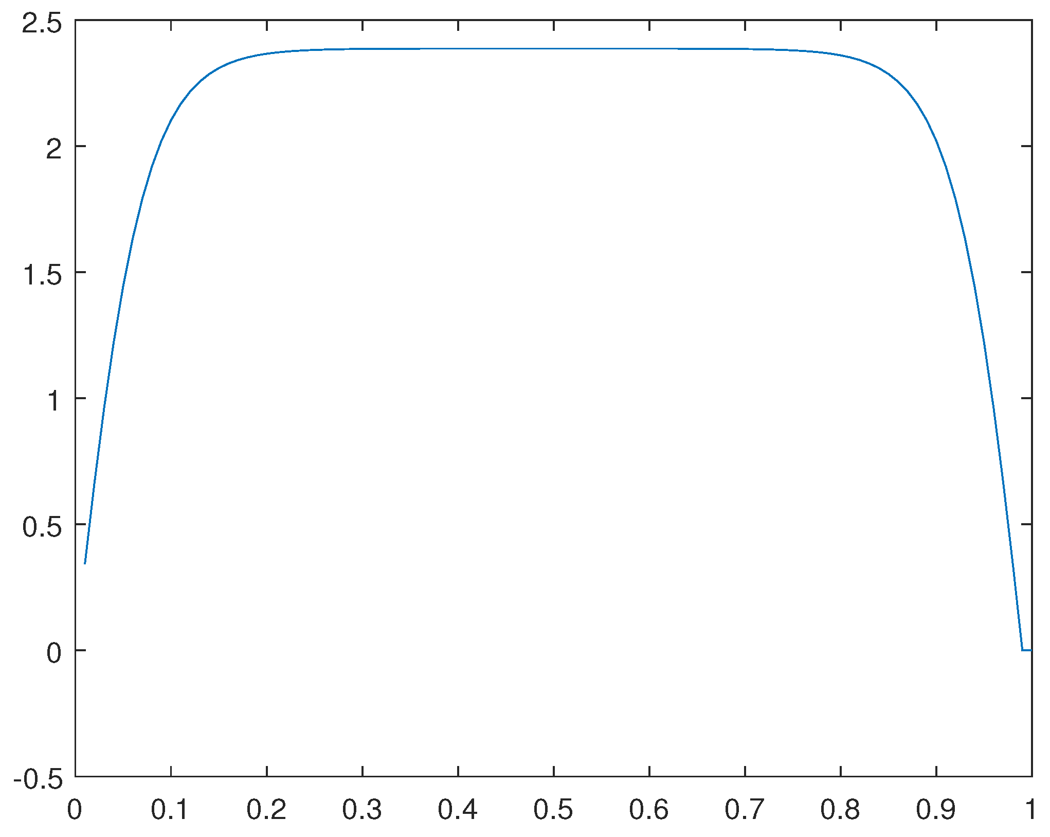
clear allm8=300;d=1/m8;K=0.1;K1=120;for i=1:m8vo(i,1)=i*d/10;yo(i,1)=sin(i*d*pi)/2;end;k=1;b12=1.0;while andk=k+1;for i=1:m8-1duo(i,1)=(uo(i+1,1)-uo(i,1))/d;dvo(i,1)=(vo(i+1,1)-vo(i,1))/d;end;m9=zeros(2,2);m9(1,1)=1;i=1;m80(1,1,i)=-f1-K;m80(1,2,i)=-f1;m80(2,1,i)=-f1;m80(2,2,i)=-f1-K1;m50(:,:,i)=m80(:,:,i)*inv(m12);z(:,i)=inv(m12)*y11(:,i)*;for i=2:m8-1;m80(1,1,i)=-f1-K;m80(1,2,i)=-f1;m80(2,1,i)=-f1;m80(2,2,i)=-f1-K1;m50(:,:,i)=inv(m12)*m80(:,:,i);end;U(1,m8)=1/2;U(2,m8)=0.0;for i=1:m8-1U(:,m8-i)=m50(:,:,m8-i)*U(:,m8-i+1)+z(:,m8-i);end;for i=1:m8u(i,1)=U(1,i);v(i,1)=U(2,i);end;b12=max(abs(u-uo))uo=u;vo=v;u(m8/2,1)end;for i=1:m8y(i)=i*d;end;plot(y,uo)**************************************
3.1. A General Proposal for Relaxation
4. A Convex Dual Variational Formulation for a Third Similar Model
4.1. The Algorithm Through Which We Have Obtained the Numerical Results


- clear all
- (number of nodes)
-
(we have fixed the number of iterations)
5. An Improvement of the Convexity Conditions for a Non-Convex Related Model Through an Approximate Primal Formulation
5.1. A Duality Principle for the Concerning Quasi-Convex Envelope
6. A Duality Principle for a Related Relaxed Formulation Concerning the Vectorial Approach in the Calculus of Variations
6.1. An Example in Finite Elasticity
7. An Exact Convex Dual Variational Formulation for a Non-Convex Primal One
8. Another Primal Dual Formulation for a Related Model
9. A Third Primal Dual Formulation for a Related Model
10. An Algorithm for a Related Model in Shape Optimization
10.1. Introduction
10.2. Mathematical Formulation of the Topology Optimization Problem
10.3. About a Concerning Algorithm and Related Numerical Method
- Set and .
- Calculate such that
- Calculate such that
- If or then stop, else set and go to item 2.
-
clear allglobal P m8 d w u v Ea Eb Lo d1 z1 m9 du1 du2 dv1 dv2 c3m8=27;m9=24;c3=0.95;d=1.0/m8;d1=0.5/m9;Ea=; (stronger material)Eb=1000; (softer material simulating voids)w=0.30;P=-42000000;z1=(m8-1)*(m9-1);A3=zeros(z1,z1);for i=1:z1A3(1,i)=1.0;end;b=zeros(z1,1);uo=0.000001*ones(z1,1);u1=ones(z1,1);b(1,1)=c3*z1;for i=1:m9-1for j=1:m8-1Lo(i,j)=c3;end; end;for i=1:z1x1(i)=c3*z1;end;for i=1:2*m8*m9xo(i)=0.000;end;xw=xo;xv=Lo;for k2=1:24c3=0.98*c3;b(1,1)=c3*z1;k2b14=1.0;k3=0;while andk3=k3+1;b12=1.0;k=0;while andk=k+1;k2k3kX=fminunc(’funbeam’,xo);xo=X;b12=max(abs(xw-xo));xw=X;end;for i=1:m9-1for j=1:m8-1ex=du1(i,j);ey=dv2(i,j);exy=1/2*(dv1(i,j)+du2(i,j));Sxy=E1/(2*(1+w))*exy;dc3(i,j)=-(Sx*ex+Sy*ey+2*Sxy*exy);end;end;for i=1:m9-1for j=1:m8-1f(j+(i-1)*(m8-1))=dc3(i,j);end;end;for k1=1:1k1X1=linprog(f,,,A3,b,uo,u1,x1);x1=X1;end;for i=1:m9-1for j=1:m8-1Lo(i,j)=X1(j+(m8-1)*(i-1));end;end;b14=max(max(abs(Lo-xv)))xv=Lo;colormap(gray); imagesc(-Lo); axis equal; axis tight; axis off;pause(1e-6)end;end;


11. A Duality Principle for a General Vectorial Case in the Calculus of Variations
12. A Note on the Galerkin Functional
13. A Note on the Legendre-Galerkin Functional
13.1. Numerical Examples
14. A General Concave Dual Variational Formulation for Global Optimization
15. A Related Restricted Problem in Phase Transition
16. One More Dual Variational Formulation
17. A Model in Superconductivity Through an Eigenvalue Approach
18. A Simplified Qualitative Many Body Model for the Hydrogen Nuclear Fusion
19. A More Detailed Mathematical Description of the Hydrogen Nuclear Fusion
- For the Deuterium field
- For the Tritium field
- For the Helium field
- For the Neutron field
- For the electronic field resulting from the ionization
-
so that
-
The momentum conservation equation for the fluid motionHere is the total density and P is the fluid pressure field.Furthermore,and
- Mass conservation equation:
-
Energy equationwhere we assume the Fourier lawwhere is the scalar field of temperature and Q is a standard heat function.Also,where the densities and are defined through the expressions of and so thatandHere we recall that since is highly oscillating in t we approximately havein a weak or measure sense. The same remark is valid for the other internal velocity fields.Moreover,
-
for an appropriate scalar function .
-
Mass relations
- (a)
- (b)
- (c)
- (d)
- (e)
- (f)
- (g)
- (h)
-
so that
where,- (a)
- (b)
- (c)
- (d)
- (e)
- (f)
-
Other mass constraints
- (a)
- (b)
- (c)
- (d)
- (e)
- For the induced electric field, we must havewhere and are appropriate real constants related to the respective charges.
- A Maxwell equation:where
- Another Maxwell equation:where the total electric field stands forand where generically denotingwe have also
- For the Deuterium field
- For the Tritium field
- For the Helium field
- For the Neutron field
- For the electronic field resulting from the ionization
-
so that
20. A Final Mathematical Description of the Hydrogen Nuclear Fusion
- For a single Deuterium atom indexed by s:
- For a single Tritium atom indexed by s:
- For a single Helium atom indexed by s:
- For the Neutron field:
- For the electronic field resulting from the ionization
-
so that
-
The momentum conservation equation for the fluid motionHere is the total density and P is the fluid pressure field.Furthermore,and
- Mass conservation equation:
-
Energy equationwhere we assume the Fourier lawwhere is the scalar field of temperature and Q is a standard heat function.Also,where the densities and are defined through the expressions of and so thatandHere we recall that since is highly oscillating in t we approximately havein a weak or measure sense. The same remark is valid for the other internal velocity fields.Moreover,
-
for an appropriate scalar function .
- Mass relations
- (a)
- (b)
- (c)
- (d)
- (e)
- (a)
- (b)
- (c)
- (d)
- (e)
- (f)
- (g)
- so that
- (h)
-
- (i)
-
Other mass constraints
- (a)
- (b)
- (c)
- (d)
- (e)
- (f)
- (g)
- (h)
- For the induced electric field, we must havewhere and are appropriate real constants related to the respective charges.
- A Maxwell equation:where
- Another Maxwell equation:where the total electric field stands forand where generically denotingwe have also
- For the Deuterium field
- For the Tritium field
- For the Helium field
- For the Neutron field
- For the electronic field resulting from the ionization
-
so that
21. A Qualitative Modeling for a General Phase Transition Process
-
We start with corresponding to and in .
-
We end the process with corresponding to and in .
22. A Mathematical Description of a Hydrogen Molecule in a Quantum Mechanics Context
- : mass of electron in the atom , where
- : mass of proton in the atom , where
- From the proton in the atom :
- For the proton in the atom :
- For the atom :
- For the atom :
- For the electrons and , concerning the physical electronic link between the atoms:
- For the total molecular density:
23. A Mathematical Model for the Water Hydrolysis
- molecule generically corresponds to wave function .
- molecule corresponds to wave function
- hydrogen atom corresponds to wave function
- For the water density (for charges), denoted by , we havewhere is the mass of a single water molecule and generically refers to the hydrogen proton at the hydrogen atom concerning the molecular density and so on.
- For the density, denoted by , we havewhere is the mass of a single molecule of .
- For the ionized hydrogen atom have
24. A Mathematical Model for the Austenite and Martensite Phase Transition
-
For the Austenite phase:
- (a)
- (b)
- (c)
- (d)
- (e)
- (f)
- (g)
- (h)
-
For the Martensite phase:
- (a)
- (b)
- (c)
- (d)
- (e)
- (f)
- (g)
- (h)
- For the total (iron) mass,
- For the total Carbon mass
25. A Note on Classical Free Fields Through a Variational Perspective
25.1. The Angular-Momentum Tensor
25.2. A Note on the Solution of the Klein-Gordon Equation
25.3. A Note on the Dirac Equation
26. A Note on Quantum Field Operators
26.1. An Application Concerning the Harmonic Oscillator Operator in Quantum Mechanics
27. A Dual Variational Formulation for a Related Model
28. The Generalized Method of Lines Applied to Fourth Order Differential Equations
28.1. A Numerical Example
-
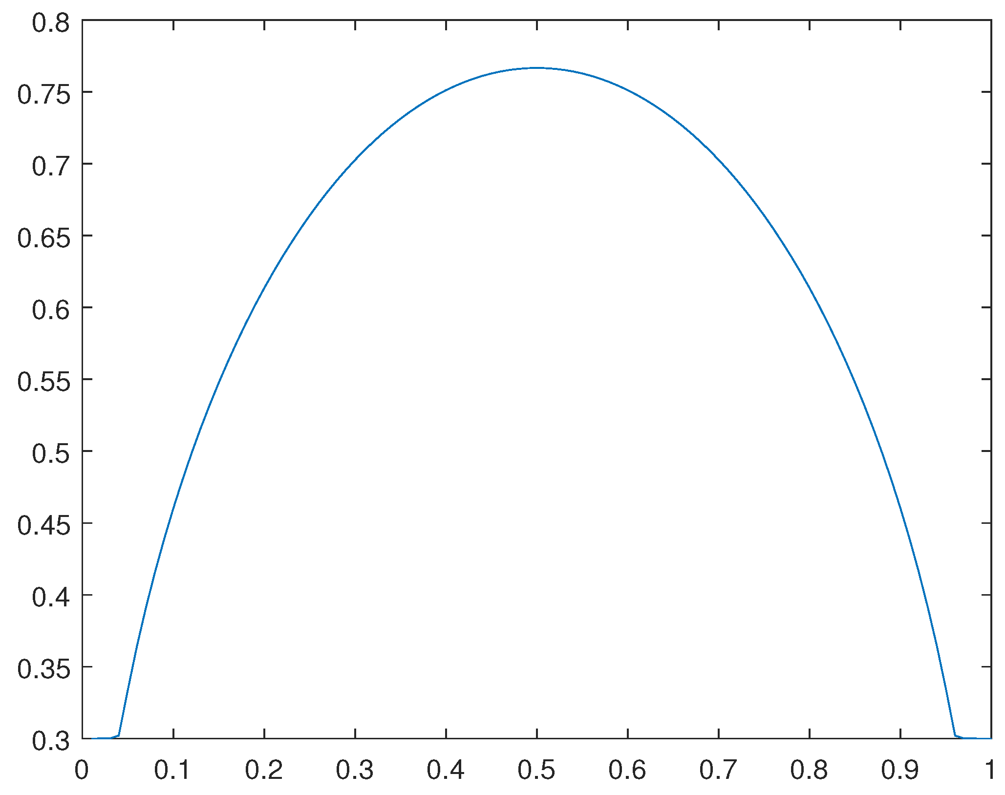
clear allm8=100;d=1/m8;e1=1.0;for i=1:m8f(i,1)=1.0;end;a(1)=2/3;b(1)=-1/6;c(1)=f(1,1)*/(6e1);m12=(6-4*a(1));a(2)=(4*b(1)+4)/m12;b(2)=-1/m12;c(2)=1/m12*(4*c(1)+f(2,1)*/e1);for i=3:m8-2m12=(a(i-2)*a(i-1)+b(i-2)-4*a(i-1)+6);a(i)=-1/m12*(a(i-2)*b(i-1)-4*b(i-1)-4);b(i)=-1/m12;c(i)=1/m12*(f(i,1)*/e1-c(i-2)-a(i-2)*c(i-1)+4*c(i-1));end;u(m8,1)=0;u(m8-1,1)=0;for i=2:m8-1;u(m8-i,1)=a(m8-i)*u(m8-i+1,1)+b(m8-i)*u(m8-i+2,1)+c(m8-i);end;for i=1:m8x(i)=i*d;end;plot(x,u)******************
29. A Note on Hyper-Finite Differences for the Generalized Method of Lines
-
Clear[u, U, z, N1];m8 = 100;N1 = 10;d = 1/m8/N1;e1 = 0.001;For[k = 1, k < N1 + 1, k++,For[i = 0, i < m8 + 1, i++,uo[i, k] = 1.01]];A = 1.0;B = 1.0;a[1] = 1.0/2;b[1] = 1.0/2;c[1] = 1/2.0;e[1] = ;For[i = 2, i < m8, i++,a[i] = 1/(2.0 - a[i - 1]);b[i] = b[i - 1]*a[i];c[i] = a[i]*(c[i - 1] + 1.0);e[i] = ;];For[k1 = 1, k1 < 10, k1++,Print[k1];Clear[U, z];For[k = 1, k < N1 + 1, k++,u[0, k] = U[k - 1];u[m8, k] = U[k];For[i = 1, i < m8, i++,z = a[m8 - i]*u[m8 - i + 1, k] + b[m8 - i]*u[0, k] +c[m8 - i]*(-3*A*uo[m8 - i + 1, k]2*u[m8 - i + 1, k] +2*A*uo[m8 - i + 1, k]3 + B*u[m8 - i + 1, k])* +e[m8 - i];u[m8 - i, k] = Expand[z]]];U[0] = 0.0;U[N1] = 0.0;S = 0;For[k = 1, k < N1, k++,S = S + (e1*(-u[m8 - 1, k] + 2*U[k] - u[1, k + 1])/ +3*A*U[k]*uo[m8, k]2 - 2*A*uo[m8, k]3 - B*U[k] - 1)2];Sol = NMinimize[S, U[1], U[2], U[3], U[4], U[5], U[6], U[7], U[8], U[9]];For[k = 1, k < N1, k++,w4[k] = U[k] Ṡol[[2, k]]];For[k = 1, k < N1, k++,U[k] = w4[k]];For[k = 1, k < N1 + 1, k++,For[i = 0, i < m8 + 1, i++,uo[i, k] = u[i, k]]];Print[U[5]]];For[k = 0, k < N1 + 1, k++,Print["U[", k, "]=", U[k]]]U[0]=0.U[1]=1.27567U[2]=1.32297U[3]=1.32466U[4]=1.32472U[5]=1.32472U[6]=1.32472U[7]=1.32472U[8]=1.32472U[9]=1.32471U[10]=0.**********************
30. Applications to the Optimal Shape Design for a Beam Model
- Set and
- Calculate solution of equationwhere
- Calculate such thatwhere
- Set and go to step 2 until an appropriate convergence criterion is satisfied.
-
clear allglobal m8 d d2wo H e1 ho h1 xo b5m8=100;d=1.0/m8;b5=0.1;e1=210*;ho=0.18;A=zeros(m8-1,m8-1);for i=1:m8-1A(1,i)=1.0;xo(i,1)=0.55;x3(i,1)=0.55;end;lb=0.4*ones(m8-1,1);ub=ones(m8-1,1);b=zeros(m8-1,1);b(1,1)=0.65*(m8-1);for i=1:m8f(i,1)=1.0;L(i,1)=1/2;P(i,1)=36.0*;end;i=1;m12=2;m50(i)=1/m12;z(i)=1/m50(i)*(-P(i,1)*);for i=2:m8-1m12=2-m50(i-1);m50(i)=1/m12;z(i)=m50(i)*(-P(i,1)*+z(i-1));end;v(m8,1)=0;for i=1:m8-1v(m8-i,1)=m50(m8-i)*v(m8-i+1,1)+z(m8-i);end;k=1;b12=1.0;while andkk=k+1;for i=1:m8-1H(i,1)=b5*/12*e1;f1(i,1)=v(i,1)/H(i,1);end;i=1;m12=2;m70(i)=1/m12;z1(i)=m70(i)*(-f1(i,1)*);for i=2:m8-1m12=2-m70(i-1);m70(i)=1/m12;z1(i)=m70(i)*(-f1(i,1)*+z1(i-1));end;w(m8,1)=0;for i=1:m8-1w(m8-i,1)=m70(m8-i)*w(m8-i+1,1)+z1(m8-i);end;d2wo(1,1)=(-2*w(1,1)+w(2,1))/;for i=2:m8-1d2wo(i,1)=(w(i+1,1)-2*w(i,1)+w(i-1,1))/;end;k9=1;b14=1.0;whilek9k9=k9+1;X=fmincon(’beamNov2023’,xo,A,b,,lb,ub);b14=max(abs(xo-X))xo=X;end;b12=max(abs(xo-x3))x3=xo;for i=1:m8-1L(i,1)=xo(i,1);end;end;***************
-
function S=beamNov2023(x)global m8 d d2wo H e1 ho h1 xo b5S=0;for i=1:m8-1S=S+1//b5/e1*(H(i,1)**12;end;*****************************

-
clear allglobal m8 d d2wo H e1 ho h1 xo b5m8=100;d=1.0/m8;b5=0.1;e1=210*;ho=0.18;A=zeros(m8-1,m8-1);for i=1:m8-1A(1,i)=1.0;xo(i,1)=0.55;x3(i,1)=0.55;end;lb=0.4*ones(m8-1,1);ub=ones(m8-1,1);b=zeros(m8-1,1);b(1,1)=0.65*(m8-1);for i=1:m8f(i,1)=1.0;L(i,1)=1/2;P(i,1)=36.0*;end;i=1;m12=2;m50(i)=1/m12;z(i)=1/m50(i)*(-P(i,1)*);for i=2:m8-1m12=2-m50(i-1);m50(i)=1/m12;z(i)=m50(i)*(-P(i,1)*+z(i-1));end;v(m8,1)=0;for i=1:m8-1v(m8-i,1)=m50(m8-i)*v(m8-i+1,1)+z(m8-i);end;k=1;b12=1.0;whilekk=k+1;for i=1:m8-1H(i,1)=b5*/12*e1;f1(i,1)=v(i,1)/H(i,1);f2(i,1)=i*d/H(i,1);f3(i,1)=1/H(i,1);end;i=1;m12=2;m70(i)=1/m12;z1(i)=m70(i)*(-f1(i,1)*);z2(i)=m70(i)*(-f2(i,1)*);z3(i)=m70(i)*(-f3(i,1)*);for i=2:m8-1m12=2-m70(i-1);m70(i)=1/m12;z1(i)=m70(i)*(-f1(i,1)*+z1(i-1));z2(i)=m70(i)*(-f2(i,1)*+z2(i-1));z3(i)=m70(i)*(-f3(i,1)*+z3(i-1));end;w1(m8,1)=0;w2(m8,1)=0;w3(m8,1)=0;for i=1:m8-1w1(m8-i,1)=m70(m8-i)*w1(m8-i+1,1)+z1(m8-i);w2(m8-i,1)=m70(m8-i)*w2(m8-i+1,1)+z2(m8-i);w3(m8-i,1)=m70(m8-i)*w3(m8-i+1,1)+z3(m8-i);end;m3(1,1)=w2(1,1);m3(1,2)=w3(1,1);m3(2,1)=w2(m8-1,1);m3(2,2)=w3(m8-1,1);h3(1,1)=-w1(1,1);h3(2,1)=-w1(m8-1,1);h5(:,1)=inv(m3)*h3;for i=1:m8wo(i,1)=w1(i,1)+h5(1,1)*w2(i,1)+h5(2,1)*w3(i,1);end;d2wo(1,1)=(-2*wo(1,1)+wo(2,1))/;for i=2:m8-1d2wo(i,1)=(wo(i+1,1)-2*wo(i,1)+wo(i-1,1))/;end;k9=1;b14=1.0;whilek9k9=k9+1;X=fmincon(’beamNov2023’,xo,A,b,,lb,ub);b14=max(abs(xo-X))xo=X;end;b12=max(abs(xo-x3))x3=xo;for i=1:m8-1L(i,1)=xo(i,1);end;end;*****************************
31. Applications to the Optimal Shape Design for a Plate Model


-
clear allglobal m8 d d2xwo d2ywo H e1 ho xo b5m8=40;d=1.0/m8;w5=0.3;e1=200*/;ho=0.12;A=zeros();for i=1:A(1,i)=1.0;xo(i,1)=0.55;x3(i,1)=0.55;end;lb=0.45*ones(,1);ub=ones(,1);b=zeros(,1);b(1,1)=0.75*for i=1:(m8-1)for j=1:m8-1f(i,j,1)=1.0;L(i,j,1)=1/2;P(i,j,1)=2*; end;end;for i=1:m8wo(:,i)=0.001*ones(m8-1,1);end;m2=zeros(m8-1,m8-1);for i=2:m8-2m2(i,i)=-2.0;m2(i,i-1)=1.0;m2(i,i+1)=1.0;end;m2(1,1)=-2.0;m2(1,2)=1.0;m2(m8-1,m8-1)=-2.0;m2(m8-1,m8-2)=1.0;Id=eye(m8-1);i=1;m12=2*Id-m2*; m50(:,:,i)=inv(m12);z(:,i)=m50(:,:,i)*(-P(:,i,1)*);for i=2:m8-1m12=2*Id-m2*-m50(:,:,i-1);m50(:,:,i)=inv(m12);z(:,i)=m50(:,:,i)*(-P(:,i,1)*+z(:,i-1));end; v(:,m8)=zeros(m8-1,1);for i=1:m8-1v(:,m8-i)=m50(:,:,m8-i)*v(:,m8-i+1)+z(:,m8-i);end;k=1;b12=1.0;while () and ()kk=k+1;for i=1:m8-1for j=1:m8-1H(j,i,1)=/12*e1;f1(j,i,1)=v(j,i)/H(j,i,1);end;end;i=1;m12=2*Id-m2*;m70(:,:,i)=inv(m12);z1(:,i)=m70(:,:,i)*(-f1(:,i,1)*);for i=2:m8-1m12=2*Id-m2*-m70(:,:,i-1);m70(:,:,i)=inv(m12);z1(:,i)=m70(:,:,i)*(-f1(:,i,1)*+z1(:,i-1));end;w(:,m8)=zeros(m8-1,1);for i=1:m8-1w(:,m8-i)=m70(:,:,m8-i)*w(:,m8-i+1)+z1(:,m8-i);end;d2xwo(:,1)=(-2*w(:,1)+w(:,2))/;for i=2:m8-1d2xwo(:,i)=(w(:,i+1)-2*w(:,i)+w(:,i-1))/;end;for i=1:m8-1d2ywo(:,i)=m2*w(:,i)/;end;k9=1; b14=1.0;while () and ()k9k9=k9+1;X=fmincon(’beamNov2023A3’,xo,A,b,,lb,ub);b14=max(abs(xo-X))xo=X;end;b12=max(max(abs(w-wo)))wo=w;x3=xo;for i=1:m8-1for j=1:m8-1L(j,i,1)=xo((i-1)*(m8-1)+j,1);end;end;end;for i=1:m8-1x8(i,1)=i*d;end;mesh(x8,x8,L);*********************
-
function S=beamNov2023A3(x)global m8 d d2xwo d2ywo H e1 ho xo b5S=0;for i=1:m8-1for j=1:m8-1x1(j,i)=x((m8-1)*(i-1)+j,1);end;end;for i=1:m8-1for j=1:m8-1S=S+;end;end;********************************
32. A Note on the First Maxwell Equation of Electromagnetism
33. A Note on Relaxation for a General Model in the Vectorial Calculus of Variations
33.1. Some Related Numerical Results
-
clear allglobal m8 d u e3m8=100;d=1/m8;e3=0.0005;for i=1:2*m8+1xo(i,1)=0.36;end;b12=1.0;k=1;whilekk=k+1;X=fminunc(’funDecember2023’,xo);b12=max(abs(xo-X))xo=X;u(m8/2)end;for i=1:m8x(i,1)=i*d;end;plot(x,u);***********************
-
function S=funDecember2023(x)global m8 d u e3for i=1:m8u(i,1)=x(i,1);v(i,1)=x(i+m8,1);yo(i,1)=sin(pi*i*d)/2;end;L=(1+sin(x(2*m8+1,1)))/2;u(m8,1)=1/2;v(m8,1)=0.0;du(1,1)=u(1,1)/d;dv(1,1)=v(1,1)/d;for i=2:m8du(i,1)=(u(i,1)-u(i-1,1))/d;dv(i,1)=(v(i,1)-v(i-1,1))/d;end;d2u(1,1)=(-2*u(1,1)+u(2,1))/;for i=2:m8-1d2u(i,1)=(u(i-1,1)-2*u(i,1)+u(i+1,1))/;end;S=0;for i=1:m8S=S+;S=S+;S=S+;end;for i=1:m8-1S=S+e3*;end;*******************
33.2. A Related Duality Principle and Concerning Convex Dual Formulation
33.3. A Numerical Example
- Set and .
- Calculate such that
- Calculate such that
- Set and go to item (2) until the satisfaction of an appropriate convergence criterion.
-
clear allglobal m8 d L v1 v2 v3 v4 yo dv1 dv2 e1m8=140;d=1/m8;e1=0.0001;L=1/2;for i=1:2*m8xo(i,1)=0.01;end;for i=1:m8yo(i,1)=sin(pi*i*d)/2;end;x1=1/2;k=1;b12=1;while andkk=k+1;X1=fminunc(’funFeb24’,xo);b12=max(abs(X1-xo))xo=X1;X2=fminunc(’funFeb24A’,x1);x1=X2;L=(sin(x1)+1)/2;Lend;u(m8,1)=1/2;for i=1:m8-1u(i,1)=L*v3(i,1)+(1-L)*v4(i,1);end;for i=1:m8x(i,1)=i*d;end;plot(x,u);
-
function S=funFeb24(x)global m8 d L v1 v2 v3 v4 yo dv1 dv2 e1for i=1:m8v1(i,1)=x(i,1);v2(i,1)=x(m8+i,1);end;for i=1:m8-1dv1(i,1)=(v1(i+1,1)-v1(i,1))/d;dv2(i,1)=(v2(i+1,1)-v2(i,1))/d;end;S=0;for i=1:m8S=S+;S=S+;end;for i=1:m8-1v3(i,1)=dv1(i,1)+L*yo(i,1);v4(i,1)=dv2(i,1)-(L-1)*yo(i,1);S=S+;end;S=S-(v1(m8,1)+v2(m8,1))/d/2;
-
function S1=funFeb24A(y)global m8 d L v1 v2 v3 v4 yo e1L=(sin(y)+1)/2;for i=1:m8-1dv1(i,1)=(v1(i+1,1)-v1(i,1))/d;dv2(i,1)=(v2(i+1,1)-v2(i,1))/d;end;S=0;for i=1:m8S=S+;S=S+;end;for i=1:m8-1v3(i,1)=dv1(i,1)+L*yo(i,1);v4(i,1)=dv2(i,1)-(L-1)*yo(i,1);S=S+;end;S=S-(v1(m8,1)+v2(m8,1))/d/2;S1=-S;
34. One More Note on Relaxation for a General Model in the Vectorial Calculus of Variations
34.1. A Related Duality Principle and Concerning Convex Dual Formulation
35. A General Convex Primal Dual Formulation with a Restriction for an Originally Non-Convex Primal One
36. A General Convex Dual Formulation for an Originally Non-Convex Primal One
37. A Note on the Special Relativistic Physics
37.1. the Kinetics Energy for the Special Relativity Context
37.2. The Kinetics Energy for the General Relativity Context
38. About an Energy Term Related to the Manifold Curvature Variation
38.1. the Energy Term Related to Curvature Variation
39. A Note on the Definition of Temperature
39.1. A Note on Basic Thermodynamics
40. A Formal Proof of Castigliano Theorem
40.1. A Generalization of Castigliano Theorem
40.2. The Virtual Work Principle
41. A Convex Dual Formulation for an Originally Non-Convex Primal Dual One
42. A Convex Dual Variational Formulation for a Burger’S Type Equation
44. A D.C. Type Dual Variational Formulation for a Burger’S Type Equation
45. A Convex Dual Formulation for the Rank-One Approximation of a Non-Convex Primal One
46. Duality for a General Relaxed Primal Variational Formulation
46.1. A Numerical Example
- Set and .
- Calculate such that
- Calculate such that
- Set and go to step 2 until the satisfaction of an appropriate convergence criterion.
-
clear allglobal m8 d L A3 A B yo u v e1 dv1 dv2 dv3 v5 v6 v3 v4 v1 v2 K5 e5 L1 L2 L3m8=100;d=1/m8;e1=0.00001;e5=0.001;K5=10000.0;A3=0.1;A=3.0;B=5.0;for i=1:m8uo(i,1)=5;yo(i,1)=10.0;end;L=1/2;for k=1:50ki=1;m12=m50(i)=1/m12;z(i)=for i=2:m8-1m12=m50(i)=1/m12;z(i)=end;w(m8,1)=0;for i=1:m8-1w(m8-i,1)=m50(m8-i)*w(m8-i+1)+z(m8-i);end;uo=w;uo(m8/2,1)end;for i=1:4*m8xo(i,1)=3.0;end;for i=1:1x1(i,1)=1/2;end;for k1=1:10k1k=1;b12=1.0;while &&kk=k+1;X=fminunc(’funFeb30LG’,xo);b12=max(abs(xo-X))xo=X;end;X1=fminunc(’funFeb31LG’,x1);x1=X1;end;u(m8,1)=0;for i=1:m8x(i,1)=i*d;end;plot(x,u);
-
function S=funFeb30LG(x)global m8 d L A3 A B yo u v e1 dv2 dv1 dv3 v3 v4 v5 v6 v1 v2 K5 e5 L1 L2 L3for i=1:m8v1(i,1)=x(i,1);v2(i,1)=x(m8+i,1);v3(i,1)=x(2*m8+i,1);v4(i,1)=x(3*m8+i,1);end; for i=1:m8-1dv1(i,1)=(v1(i+1,1)-v1(i,1))/d;dv2(i,1)=(v2(i+1,1)-v2(i,1))/d;end;S=0;for i=1:m8-1S=S+S=S+S=S+S=S+end;for i=1:m8-1u(i,1)=u(i,1)=u(i,1)+end;
-
function S1=funFeb31LG(x)global m8 d L L1 L2 L3 A3 A B yo u v e1 dv2 dv1 dv3 v5 v6 v3 v4 v1 v2 K5 e5L=(sin(x(1,1))+1)/2;for i=1:m8-1dv1(i,1)=(v1(i+1,1)-v1(i,1))/d;dv2(i,1)=(v2(i+1,1)-v2(i,1))/d;end;S=0;for i=1:m8-1S=S+S=S+S=S+S=S+end;S1=-S;
47. A Global Existence Result for a Model in Non-Linear Elasticity
48. A Note on a General Relaxation Procedure for the Vectorial Case in the Calculus of Variation
49. A Note on Another General Relaxation Procedure for the Vectorial Case in the Calculus of Variation
50. A Proximal Relaxed General Approach Also Suitable for the Vectorial Case in the Calculus of Variations
- Set , and
- Calculate such that
- Calculate such thatso that indeed,
- If then stop. Otherwise set and go to item 2.
-
clear allglobal m8 d u v yo e1 K zm8=100;d=1/m8;e1=0.0005;K=100.0;for i=1:m8yo(i,1)=sin(pi*i*d)/2;z(i,1)=0;end;for i=1:2*m8+1xo(i,1)=0.3;x1(i,1)=0.3;end;k1=1;b14=1.0;while &&k1k1=k1+1;k=1;b12=1.0;while &&kk=k+1;X=fminunc(’funMarch24PhaseT’,xo);b12=max(abs(X-xo))xo=X;u(m8/2,1)end;b14=max(abs(x1-xo));z=K*(u-yo);x1=xo;u(m8/2,1)end;for i=1:m8x(i,1)=i*d;end;plot(x,u)
-
function S=funMarch24PhaseT(x)global m8 d u v L yo e1 K zfor i=1:m8u(i,1)=x(i,1);v(i,1)=x(i+m8,1);end;L=(sin(x(2*m8+1,1))+1)/2;u(m8,1)=1/2;v(m8,1)=0.0;du(1,1)=u(1,1)/d;dv(1,1)=v(1,1)/d;for i=2:m8du(i,1)=(u(i,1)-u(i-1,1))/d;dv(i,1)=(v(i,1)-v(i-1,1))/d;end;d2u(1,1)=for i=2:m8-1d2u(i,1)=end;S=0;for i=1:m8S=S+S=S+S=S+S=S+end;for i=1:m8-1S=S+end;
51. Another Proximal Relaxed General Approach Also Suitable for the Vectorial Case in the Calculus of Variations
- Set , and
- Calculate such that
- Calculate such thatso that indeed,
- If then stop. Otherwise set and go to item 2.
-
clear allglobal m8 d u v yo e1 K zm8=100;d=1/m8;e1=0.0007;K=100.0;for i=1:m8yo(i,1)=0.0*sin(pi*i*d)/2;z(i,1)=0;end;for i=1:4*m8+3xo(i,1)=0.3;x1(i,1)=0.3;end;k1=1;b14=1.0;while &&k1k1=k1+1;k=1;b12=1.0;while &&kk=k+1;X=fminunc(’funMarch24PhaseTC’,xo);b12=max(abs(X-xo))xo=X;u(m8/2,1)end;b14=max(abs(x1-xo));z=K*(u-yo);x1=xo;u(m8/2,1)end;for i=1:m8x(i,1)=i*d;end;plot(x,u)
-
function S=funMarch24PhaseTC(x)global m8 d u v L yo e1 K zfor i=1:m8u(i,1)=x(i,1);v(i,1)=x(i+m8,1);v1(i,1)=x(i+2*m8,1);v2(i,1)=x(i+3*m8,1);end;L1=(sin(x(4*m8+1,1))+1)/2;L2=min((sin(x(4*m8+2,1))+1)/2,1-L1);L3=min((sin(x(4*m8+3,1))+1)/2,1-L1-L2);L4=1-L1-L2-L3;u(m8,1)=1/2;v(m8,1)=0.0;v1(m8,1)=0.0;v2(m8,1)=0.0;du(1,1)=u(1,1)/d;dv(1,1)=v(1,1)/d;dv1(1,1)=v1(1,1)/d;dv2(1,1)=v2(1,1)/d;for i=2:m8du(i,1)=(u(i,1)-u(i-1,1))/d;dv(i,1)=(v(i,1)-v(i-1,1))/d;dv1(i,1)=(v1(i,1)-v1(i-1,1))/d;dv2(i,1)=(v2(i,1)-v2(i-1,1))/d;end;d2u(1,1)=for i=2:m8-1d2u(i,1)=end;S=0;for i=1:m8S=S+S=S+S=S+S=S+S=S+S=S+end;for i=1:m8-1S=S+end;
52. A Dual Variational Formulation for a Non-Convex Primal One
-
clear allglobal m8 d yo z1 K e1 dv1 dv2 v3 v4 v1 v2 A A3 B L um8=100;d=1/m8;A3=0.1;A=3.0;B=5.0;K=120;e1=0.0007;for i=1:m8yo(i,1)=10.0;z1(i,1)=0.0;end;L=1/2;for i=1:2*m8xo(i,1)=3.0;end;for k1=1:30k1k=1;b12=1.0;while &&kk=k+1;X=fminunc(’funMarch24LGA7’,xo);b12=max(abs(X-xo))xo=X;u(m8/2,1)end;for i=1:m8-1z1(i,1)=K*(dv1(i,1)+z1(i,1)+yo(i,1))/(2*v2(i,1)+K);end;end;for i=1:m8x(i,1)=i*d;end;plot(x,u);
-
function S=funMarch24LGA7(x)global m8 d yo z1 z2 K e1 dv1 dv2 v3 v4 v1 v2 A A3 B L ufor i=1:m8v1(i,1)=x(i,1);v2(i,1)=x(i+m8,1);end;for i=1:m8-1dv1(i,1)=(v1(i+1,1)-v1(i,1))/d;end;S=0;for i=1:m8-1S=S+S=S+end;for i=1:m8-1u(i,1)=(dv1(i,1)+z1(i,1)+yo(i,1))/(2*v2(i,1)+K);end;u(m8,1)=0;
53. A Convex Dual Variational Formulation for a Relaxed Non-Convex Primal One
-
clear allglobal m8 d yo u L v1 v2 v3 v4 dv1 dv2 K dz1 z1 e1m8=100;d=1/m8;K=1.0;e1=0.0007;L=1/2;for i=1:m8yo(i,1)=0.0*sin(pi*i*d)/2;end;for i=1:4*m8xo(i,1)=0.8;end;x1(1,1)=1/2;for k1=1:12k1k=1;b12=1.0;while &&kk=k+1;X=fminunc(’funMarch24A18’,xo);b12=max(abs(X-xo))u(m8/2,1)xo=X;end;X1=fminunc(’funMarch24A19’,x1);x1=X1;u(m8/2,1)end;for i=1:m8x(i,1)=i*d;end;plot(x,u);
-
function S=funMarch24A18(x)global m8 d yo u e1 v1 v2 v3 v4 dv1 dv2 Lfor i=1:m8v1(i,1)=x(i,1);v2(i,1)=x(i+m8,1);v3(i,1)=x(i+2*m8,1);v4(i,1)=x(i+3*m8,1);end;for i=1:m8-1dv1(i,1)=(v1(i+1,1)-v1(i,1))/d;dv2(i,1)=(v2(i+1,1)-v2(i,1))/d;end;S=0;for i=1:m8-1S=S+S=S+;S=S+end;S=S-v1(m8,1)/2/d-v2(m8,1)/2/d;for i=1:m8-1u(i,1)=L*(dv1(i,1)+L*yo(i,1))+(1-L)*(dv2(i,1)+(1-L)*yo(i,1));end;u(m8,1)=1/2;
-
function S1=funMarch24A19(x)global m8 d yo e1 v1 v2 v3 v4 dv1 dv2 L uL=(sin(x(1,1))+1)/2;S=0;for i=1:m8-1S=S+S=S+S=S+end;S=S-v1(m8,1)/2/d-v2(m8,1)/2/d;S1=-S;
54. A Dual Variational Formulation for the Shape Optimization of a Beam Model
- Set , and , , .
- Calculate such that
- Calculate such that
- Calculate such thatwhereand
- Ifthen stop, otherwise and go to item 2.
-
clear allglobal m8 d yo u L1 L2 ho Eo B L H H1 Ho Ho1m8=100;d=1/m8;P=400;Eo=for i=1:m8 yo(i,1)=P; end;ho=0.20;B=0.15;for i=1:m8L1(i,1)=1/2;L2(i,1)=0.3;uo(i,1)=0.1;Ho(i,1)=L1(i,1)*ho;Ho1(i,1)=0.1*L2(i,1)*ho;end;L=1/2;for i=1:m8H(i,1)=L1(i,1)*ho;H1(i,1)=L2(i,1)*ho;end;for i=1:2*m8xo(i,1)=0.3;end;x1(1,1)=1/2;A=zeros(2*m8,2*m8);for i=1:m8A(1,i)=1.0;A(2,i+m8)=1.0;end;b=zeros(2*m8,1);b(1,1)=m8*0.61;for i=1:m8lb(i,1)=0.3;lb(i+m8,1)=-0.7;end;for i=1:m8ub(i,1)=1;ub(i+m8,1)=0.7;end;i=1;m12=2;m50(i)=1/m12;z(i)=for i=2:m8-1m12=2-m50(i-1);m50(i)=1/m12;z(i)=end;v(m8,1)=0;for i=1:m8-1v(m8-i,1)=m50(m8-i)*v(m8-i+1,1)+z(m8-i);end;k1=1;b14=1.0;while &&k1k1=k1+1;for i=1:m8y1(i,1)=end;i=1;m12=2;m60(i)=1/m12;z1(i)=for i=2:m8-1m12=2-m60(i-1);m60(i)=1/m12;z1(i)=end;u(m8,1)=0;for i=1:m8-1u(m8-i,1)=m60(m8-i)*u(m8-i+1)+z1(m8-i);end;k=1;b12=1.0;while &&kk=k+1;X=fmincon(’funMarch2024Beam1’,xo,[],[],A,b,lb,ub);b12=abs(max(xo-X))xo=X;L1(m8/2,1)end;Ho=H;Ho1=H1;X1=fminunc(’funMarch2024Beam2’,x1);x1=X1;b14=max(abs(u-uo))uo=u;end;for i=1:m8x(i,1)=i*d;end;plot(x,L1);*********************
-
function S1=funMarch2024Beam1(x)global m8 d yo u L1 L2 ho Eo B L Ho Ho1for i=1:m8L1(i,1)=x(i,1);L2(i,1)=x(i+m8,1);end;d2u(1,1)=for i=2:m8-1d2u(i,1)=end;for i=1:m8H(i,1)=L1(i,1)*ho;H1(i,1)=L2(i,1)*ho;end;S=0;for i=1:m8-1S=S+S=S+end;S1=S;********************************
-
function S=funMarch2024Beam2(x)global m8 d yo u L1 L2 ho Eo B L Ho Ho1L=(sin(x(1,1))+1)/2;d2u(1,1)=for i=2:m8-1d2u(i,1)=end; for i=1:m8H(i,1)=L1(i,1)*ho;H1(i,1)=L2(i,1)*ho;end;S=0;for i=1:m8-1S=S+S=S +end;****************************
55. A Dual Variational Formulation for a Relaxed Primal Formulation Related to a Shape Optimization Model in Elasticity
- Set , , , ,
- Calculate such that
- Calculate such that
- Calculate such that
- Set .
- If then stop. Otherwise and go to item 2.
-
clear allglobal P m8 d w Ea Eb Lo d1 z1 m9 du1 du2 dv1 dv2 c3 Lo1 L u vm8=24;m9=22;c3=0.95;d=1.0/m8;d1=0.50/m9;Ea=Eb=300;w=0.30;P=-42000000*500;z1=(m8-1)*(m9-1);A3=zeros(2*z1,2*z1);for i=1:z1A3(1,i)=1.0;A3(2,i+z1)=1.0;end;L=1/2;b=zeros(2*z1,1);b(1,1)=c3*z1;for i=1:z1uo(i,1)=0.0;uo(i+z1,1)=-0.80;end;for i=1:z1u1(i,1)=1.0;u1(i+z1,1)=0.80;end;for i=1:m9-1for j=1:m8-1Lo(i,j)=c3;Lo1(i,j)=0.1*c3;end;end;for i=1:z1*2x1(i,1)=c3*z1;end;x3(1,1)=1/2;for i=1:4*m8*m9xo(i,1)=0.000;end;xw=xo;xv=Lo;for k2=1:22c3=0.98*c3;b(1,1)=c3*z1;k2b14=1.0;k3=0;while &&k3=k3+1;b12=1.0;k=0;while &&k=k+1;k2k3kX=fminunc(’funbeamMarch24’,xo); xo=X;b12=max(abs(xw-xo))xw=X;end;X1=fminunc(’funbeamMarch24A1’,x3);x3=X1;for i=1:m9-1for j=1:m8-1E1=E1=E1+E2=E2=E2+ex=du1(i,j);ey=dv2(i,j);exy=1/2*(dv1(i,j)+du2(i,j));Sx1=Sy1=Sxy1=Sx2=Sy2=Sxy2=dc31(i,j)=-(Sx1*ex+Sy1*ey+2*Sxy1*exy);dc32(i,j)=-(Sx2*ex+Sy2*ey+2*Sxy2*exy);end;end;for i=1:m9-1for j=1:m8-1f(j+(i-1)*(m8-1))=dc31(i,j);f((m9-1)*(m8-1)+j+(i-1)*(m8-1))=dc32(i,j);end;end;for k1=1:1k1X1=linprog(f,[],[],A3,b,uo,u1,x1);x1=X1;end;for i=1:z1x1(i+z1,1)=0;end;for i=1:m9-1for j=1:m8-1Lo(i,j)=X1(j+(m8-1)*(i-1));Lo1(i,j)=X1((m8-1)*(m9-1)+j+(m8-1)*(i-1))*0.0;end;end;b14=max(max(abs(Lo-xv)))xv=Lo;colormap(gray); imagesc(-Lo); axis equal; axis tight; axis off;pause(1e-6)end;end;
-
function S=funbeamMarch24(x)global P m8 d w u v Ea Eb Lo d1 m9 du1 du2 dv1 dv2 Lo1 Lfor i=1:m9for j=1:m8u(i,j)=x(j+(m8)*(i-1));v(i,j)=x(m8*m9+(i-1)*m8+j);end;end;u(m9-1,1)=0; v(m9-1,1)=0; u(m9-1,m8-1)=0; v(m9-1,m8-1)=0;for i=1:m9-1for j=1:m8-1du1(i,j)=(u(i,j+1)-u(i,j))/d;du2(i,j)=(u(i+1,j)-u(i,j))/d1;dv1(i,j)=(v(i,j+1)-v(i,j))/d;dv2(i,j)=(v(i+1,j)-v(i,j))/d1;end;end;S=0;for i=1:m9-1for j=1:m8-1E1=E2=ex=du1(i,j);ey=dv2(i,j);exy=1/2*(dv1(i,j)+du2(i,j));Sx=Sy=Sxy=S=S+1/2*(Sx*ex+Sy*ey+2*Sxy*exy);end;end;S=S*d*d1-P*v(2,(m8)/3)*d*d1;
-
function S1=funbeamMarch24A1(x)global P m8 d w u v Ea Eb Lo d1 m9 du1 du2 dv1 dv2 L Lo1L=(sin(x(1,1))+1)/2;for i=1:m9-1for j=1:m8-1du1(i,j)=(u(i,j+1)-u(i,j))/d;du2(i,j)=(u(i+1,j)-u(i,j))/d1;dv1(i,j)=(v(i,j+1)-v(i,j))/d;dv2(i,j)=(v(i+1,j)-v(i,j))/d1;end;end;S=0;for i=1:m9-1for j=1:m8-1E1=E2=ex=du1(i,j);ey=dv2(i,j);exy=1/2*(dv1(i,j)+du2(i,j));Sx=Sy=Sxy=S=S+1/2*(Sx*ex+Sy*ey+2*Sxy*exy);end;end;S1=S;
56. An Existence Result for a General Parabolic Non-Linear Equation
57. An Existence Result for a General Hyperbolic Non-Linear Equation
58. Conclusion
- Conflict of interest declaration: The author declares no conflict of interest concerning this article.
-
Data Availability: Details on the software for numerical results avaialable upon request.e-mail: fabio.botelho@ufsc.br
References
- W.R. Bielski, A. Galka, J.J. Telega, The Complementary Energy Principle and Duality for Geometrically Nonlinear Elastic Shells. I. Simple case of moderate rotations around a tangent to the middle surface. Bulletin of the Polish Academy of Sciences, Technical Sciences, Vol. 38, No. 7-9, 1988.
- W.R. Bielski and J.J. Telega,A Contribution to Contact Problems for a Class of Solids and Structures, Arch. Mech., 37, 4-5, pp. 303-320, Warszawa 1985.
- J.J. Telega, On the complementary energy principle in non-linear elasticity. Part I: Von Karman plates and three dimensional solids, C.R. Acad. Sci. Paris, Serie II, 308, 1193-1198; Part II: Linear elastic solid and non-convex boundary condition. Minimax approach, ibid, pp. 1313-1317 (1989).
- A.Galka and J.J.Telega, Duality and the complementary energy principle for a class of geometrically non-linear structures. Part I. Five parameter shell model; Part II. Anomalous dual variational priciples for compressed elastic beams, Arch. Mech. 47 (1995) 677-698, 699-724.
- J.F. Toland, A duality principle for non-convex optimisation and the calculus of variations, Arch. Rat. Mech. Anal., 71, No. 1 (1979), 41-61.
- R.A. Adams and J.F. Fournier, Sobolev Spaces, 2nd edn. (Elsevier, New York, 2003).
- F. Botelho, Functional Analysis and Applied Optimization in Banach Spaces, Springer Switzerland, 2014.
- F.S. Botelho, Functional Analysis, Calculus of Variations and Numerical Methods in Physics and Engineering, CRC Taylor and Francis, Florida, 2020.
- F.S. Botelho, Variational Convex Analysis, Ph.D. thesis, Virginia Tech, Blacksburg, VA -USA, (2009).
- F. Botelho, Topics on Functional Analysis, Calculus of Variations and Duality, Academic Publications, Sofia, (2011).
- F. Botelho, Existence of solution for the Ginzburg-Landau system, a related optimal control problem and its computation by the generalized method of lines, Applied Mathematics and Computation, 218, 11976-11989, (2012).
- R.T. Rockafellar, Convex Analysis, Princeton Univ. Press, (1970).
- F.S. Botelho, Dual Variational Formulations for a Large Class of Non-Convex Models in the Calculus of Variations, Mathematics 2023, 11(1), 63; https://doi.org/10.3390/math11010063 - 24 Dec 2022.
- J.F. Annet, Superconductivity, Superfluids and Condensates, 2nd edn. ( Oxford Master Series in Condensed Matter Physics, Oxford University Press, Reprint, 2010).
- L.D. Landau and E.M. Lifschits, Course of Theoretical Physics, Vol. 5- Statistical Physics, part 1. (Butterworth-Heinemann, Elsevier, reprint 2008).
- F.S. Botelho, Advanced Calculus and its Applications in Variational Quantum Mechanics and Relativity Theory, CRC Taylor and Francis, Florida, 2021.
- P.Ciarlet, Mathematical Elasticity, Vol. II – Theory of Plates, North Holland Elsevier (1997).
- H. Attouch, G. Buttazzo and G. Michaille, Variational Analysis in Sobolev and BV Spaces, MPS-SIAM Series in Optimization, Philadelphia, 2006.
- J.C. Strikwerda, Finite Difference Schemes and Partial Differential Equations, SIAM, second edition (Philadelphia, 2004).
- N.N. Bogoliubov and D.V. Shirkov, Introduction of the Theory of Quantized Fields, Monographs and Texts in Physics and Astronomy, Vol. III, Intercience Publishers INC., New York, USA, 1959.
- G.B. Folland, Quantum Field Theory, A Tourist Guide for Mathematicians, Mathematical Surveys and Monographs, Vol. 149, Americam Mathematical Society, AMS, Providence, Rhode Island, USA, 2008.


































Disclaimer/Publisher’s Note: The statements, opinions and data contained in all publications are solely those of the individual author(s) and contributor(s) and not of MDPI and/or the editor(s). MDPI and/or the editor(s) disclaim responsibility for any injury to people or property resulting from any ideas, methods, instructions or products referred to in the content. |
© 2024 by the authors. Licensee MDPI, Basel, Switzerland. This article is an open access article distributed under the terms and conditions of the Creative Commons Attribution (CC BY) license (http://creativecommons.org/licenses/by/4.0/).