Preprint
Article

This version is not peer-reviewed.

Duality Principles and Numerical Procedures for a Large Class of Non-convex Models in the Calculus of Variations

Submitted:

27 June 2023

Posted:

28 June 2023

Read the latest preprint version here

Abstract
This article develops duality principles and numerical results for a large class of non-convex variational models. The main results are based on fundamental tools of convex analysis, duality theory and calculus of variations. More specifically the approach is established for a class of non-convex functionals similar as those found in some models in phase transition. Finally, in the last section we present a concerning numerical example and the respective software.
Keywords: 
;  ;  

1. Introduction

In this section we establish a dual formulation for a large class of models in non-convex optimization.
The main duality principle is applied to double well models similar as those found in the phase transition theory.
Such results are based on the works of J.J. Telega and W.R. Bielski [2,3,15,16] and on a D.C. optimization approach developed in Toland [17].
About the other references, details on the Sobolev spaces involved are found in [1]. Related results on convex analysis and duality theory are addressed in [5,7,8,10,14].
Finally, in this text we adopt the standard Einstein convention of summing up repeated indices, unless otherwise indicated.
In order to clarify the notation, here we introduce the definition of topological dual space.
Definition 1.1 
(Topological dual spaces). Let U be a Banach space. We shall define its dual topological space, as the set of all linear continuous functionals defined on U. We suppose such a dual space of U, may be represented by another Banach space U * , through a bilinear form · , · U : U × U * R (here we are referring to standard representations of dual spaces of Sobolev and Lebesgue spaces). Thus, given f : U R linear and continuous, we assume the existence of a unique u * U * such that
f ( u ) = u , u * U , u U .
The norm of f , denoted by f U * , is defined as
f U * = sup u U { | u , u * U | : u U 1 } u * U * .
At this point we start to describe the primal and dual variational formulations.

2. A general duality principle non-convex optimization

In this section we present a duality principle applicable to a model in phase transition.
This case corresponds to the vectorial one in the calculus of variations.
Let Ω R n be an open, bounded, connected set with a regular (Lipschitzian) boundary denoted by Ω .
Consider a functional J : V R where
J ( u ) = F ( u 1 , , u N ) + G ( u 1 , , u N ) u i , f i L 2 ,
and where
V = { u = ( u 1 , , u N ) W 1 , p ( Ω ; R N ) : u = u 0 on Ω } ,
f L 2 ( Ω ; R N ) , and 1 < p < + .
We assume there exists α R such that
α = inf u V J ( u ) .
Moreover, suppose F and G are Fréchet differentiable but not necessarily convex. A global optimum point may not be attained for J so that the problem of finding a global minimum for J may not be a solution.
Anyway, one question remains, how the minimizing sequences behave close the infimum of J.
We intend to use duality theory to approximately solve such a global optimization problem.
Denoting V 0 = W 0 1 , p ( Ω ; R N ) , Y 1 = Y 1 * = L 2 ( Ω ; R N × n ) , Y 2 = Y 2 * = L 2 ( Ω ; R N × n ) , Y 3 = Y 3 * = L 2 ( Ω ; R N ) , at this point we define, F 1 : V × V 0 R , G 1 : V R , G 2 : V R , G 3 : V 0 R and G 4 : V R , by
F 1 ( u , ϕ ) = F ( u 1 + ϕ 1 , , u N + ϕ N ) + K 2 Ω u j · u j d x + K 2 2 Ω ϕ j · ϕ j d x
and
G 1 ( u 1 , , u n ) = G ( u 1 , , u N ) + K 1 2 Ω u j u j d x u i , f i L 2 ,
G 2 ( u 1 , , u N ) = K 1 2 Ω u j · u j d x ,
G 3 ( ϕ 1 , , ϕ N ) = K 2 2 Ω ϕ j · ϕ j d x ,
and
G 4 ( u 1 , , u N ) = K 1 2 Ω u j u j d x .
Define now J 1 : V × V 0 R ,
J 1 ( u , ϕ ) = F ( u + ϕ ) + G ( u ) u i , f i L 2 .
Observe that
J 1 ( u , ϕ ) = F 1 ( u , ϕ ) + G 1 ( u ) G 2 ( u ) G 3 ( ϕ ) G 4 ( u ) F 1 ( u , ϕ ) + G 1 ( u ) u , z 1 * L 2 ϕ , z 2 * L 2 u , z 3 * L 2 + sup v 1 Y 1 { v 1 , z 1 * L 2 G 2 ( v 1 ) } + sup v 2 Y 2 { v 2 , z 2 * L 2 G 3 ( v 2 ) } + sup u V { u , z 3 * L 2 G 4 ( u ) } = F 1 ( u , ϕ ) + G 1 ( u ) u , z 1 * L 2 ϕ , z 2 * L 2 u , z 3 * L 2 + G 2 * ( z 1 * ) + G 3 * ( z 2 * ) + G 4 * ( z 3 * ) = J 1 * ( u , ϕ , z * ) ,
u V , ϕ V 0 , z * = ( z 1 * , z 2 * , z 3 * ) Y * = Y 1 * × Y 2 * × Y 3 * .
Here we assume K , K 1 , K 2 are large enough so that F 1 and G 1 are convex.
Hence, from the general results in [17], we may infer that
inf ( u , ϕ ) V × V 0 J ( u , ϕ ) = inf ( u , ϕ , z * ) V × V 0 × Y * J 1 * ( u , ϕ , z * ) .
On the other hand
inf u V J ( u ) inf ( u , ϕ ) V × V 0 J 1 ( u , ϕ ) inf u V Q J ( u ) = inf u V J ( u ) ,
where Q J ( u ) refers to a standard quasi-convex regularization of J.
From these last two results we may obtain
inf u V J ( u ) = inf ( u , ϕ , z * ) V × V 0 × Y * J 1 * ( u , ϕ , z * ) .
Moreover, from standards results on convex analysis, we may have
inf u V J 1 * ( u , ϕ , z * ) = inf u V { F 1 ( u , ϕ ) + G 1 ( u ) u , z 1 * L 2 ϕ , z 2 * L 2 u , z 3 * L 2 + G 2 * ( z 1 * ) + G 3 * ( z 2 * ) + G 4 * ( z 3 * ) } = sup ( v 1 * , v 2 * ) C * { F 1 * ( v 1 * + z 1 * , ϕ ) G 1 * ( v 2 * + z 3 * ) ϕ , z 2 * L 2 + G 2 * ( z 1 * ) + G 3 * ( z 2 * ) + G 4 * ( z 3 * ) } ,
where
C * = { v * = ( v 1 * , v 2 * ) Y 1 * × Y 3 * : div ( v 1 * ) i + ( v 2 * ) i = 0 , i { 1 , , N } } ,
F 1 * ( v 1 * + z 1 * , ϕ ) = sup v 1 Y 1 { v 1 , z 1 * + v 1 * L 2 F 1 ( v 1 , ϕ ) } ,
and
G 1 * ( v 2 * + z 2 * ) = sup u V { u , v 2 * + z 2 * L 2 G 1 ( u ) } .
Thus, defining
J 2 * ( ϕ , z * , v * ) = F 1 * ( v 1 * + z 1 * , ϕ ) G 1 * ( v 2 * + z 3 * ) ϕ , z 2 * L 2 + G 2 * ( z 1 * ) + G 3 * ( z 2 * ) + G 4 * ( z 3 * ) ,
we have got
inf u V J ( u ) = inf ( u , ϕ ) V × V 0 J 1 ( u , ϕ ) = inf ( u , ϕ , z * ) V × V 0 × Y * J 1 * ( u , ϕ , z * ) = inf z * Y * inf ϕ V 0 sup v * C * J 2 * ( ϕ , z * , v * ) .
Finally, observe that
inf u V J ( u ) = inf z * Y * inf ϕ V 0 sup v * C * J 2 * ( ϕ , z * , v * ) sup v * C * inf ( z * , ϕ ) Y * × V 0 J 2 * ( ϕ , z * , v * ) .
This last variational formulation corresponds to a concave relaxed formulation in v * concerning the original primal formulation.

3. Another duality principle for a simpler related model in phase transition with a respective numerical example

In this section we present another duality principle for a related model in phase transition.
Let Ω = [ 0 , 1 ] R and consider a functional J : V R where
J ( u ) = 1 2 Ω ( ( u ) 2 1 ) 2 d x + 1 2 Ω u 2 d x u , f L 2 ,
and where
V = { u W 1 , 4 ( Ω ) : u ( 0 ) = 0 and u ( 1 ) = 1 / 2 }
and f L 2 ( Ω ) .
A global optimum point is not attained for J so that the problem of finding a global minimum for J has no solution.
Anyway, one question remains, how the minimizing sequences behave close the infimum of J.
We intend to use duality theory to approximately solve such a global optimization problem.
Denoting V 0 = W 0 1 , 4 ( Ω ) , at this point we define, F : V R and F 1 : V × V 0 R by
F ( u ) = 1 2 Ω ( ( u ) 2 1 ) 2 d x ,
and
F 1 ( u , ϕ ) = 1 2 Ω ( ( u + ϕ ) 2 1 ) 2 d x .
Observe
F ( u ) inf ϕ V 0 F 1 ( u , ϕ ) Q F ( u ) , u V ,
where Q F ( u ) refers to a quasi-convex regularization of F .
We define also
F 2 : V × V 0 R ,
F 3 : V × V 0 R
and
G : V × V 0 R
by
F 2 ( u , ϕ ) = 1 2 Ω ( ( u + ϕ ) 2 1 ) 2 d x + 1 2 Ω u 2 d x u , f L 2 ,
F 3 ( u , ϕ ) = F 2 ( u , ϕ ) + K 2 Ω ( u ) 2 d x + K 1 2 Ω ( ϕ ) 2 d x
and
G ( u , ϕ ) = K 2 Ω ( u ) 2 d x + K 1 2 Ω ( ϕ ) 2 d x
Observe that if K > 0 , K 1 > 0 is large enough, both F 3 and G are convex.
Denoting Y = Y * = L 2 ( Ω ) we also define the polar functional G * : Y * × Y * R by
G * ( v * , v 0 * ) = sup ( u , ϕ ) V × V 0 { u , v * L 2 + ϕ , v 0 * L 2 G ( u , ϕ ) } .
Observe that
inf u U J ( u ) inf ( ( u , ϕ ) , ( v * , v 0 * ) ) V × V 0 × [ Y * ] 2 { G * ( v * , v 0 * ) u , v * L 2 ϕ , v 0 * L 2 + F 3 ( u , ϕ ) } .
With such results in mind, we define a relaxed primal dual variational formulation for the primal problem, represented by J 1 * : V × V 0 × [ Y * ] 2 R , where
J 1 * ( u , ϕ , v * , v 0 * ) = G * ( v * , v 0 * ) u , v * L 2 ϕ , v 0 * L 2 + F 3 ( u , ϕ ) .
Having defined such a functional, we may obtain numerical results by solving a sequence of convex auxiliary sub-problems, through the following algorithm.
  • Set K 0 . 1 and K 1 = 120 . 0 and 0 < ε 1 .
  • Choose ( u 1 , ϕ 1 ) V × V 0 , such that u 1 1 , < 1 and ϕ 1 1 , < 1 .
  • Set n = 1 .
  • Calculate ( v n * , ( v 0 * ) n ) solution of the system of equations:
    J 1 * ( u n , ϕ n , v n * , ( v 0 * ) n ) v * = 0
    and
    J 1 * ( u n , ϕ n , v n * , ( v 0 * ) n ) v 0 * = 0 ,
    that is
    G * ( v n * , ( v 0 * ) n ) v * u n = 0
    and
    G * ( v n * , ( v 0 * ) n ) v 0 * ϕ n = 0
    so that
    v n * = G ( u n , ϕ n ) u
    and
    ( v 0 * ) n * = G ( u n , ϕ n ) ϕ
  • Calculate ( u n + 1 , ϕ n + 1 ) by solving the system of equations:
    J 1 * ( u n + 1 , ϕ n + 1 , v n * , ( v 0 * ) n ) u = 0
    and
    J 1 * ( u n + 1 , ϕ n + 1 , v n * , ( v 0 * ) n ) ϕ = 0
    that is
    v n * + F 3 ( u n + 1 , ϕ n + 1 ) u = 0
    and
    ( v 0 * ) n + F 3 ( u n + 1 , ϕ n + 1 ) ϕ = 0
  • If max { u n u n + 1 , ϕ n + 1 ϕ n } ε , then stop, else set n : = n + 1 and go to item 4.
At this point, we present the corresponding software in MAT-LAB, in finite differences and based on the one-dimensional version of the generalized method of lines.
Here the software.
***********************
  • clear all
    m8=300;
    d=1/m8;
    K=0.1;
    K1=120;
    for i=1:m8
    u o ( i , 1 ) = i 2 * d / 2 ;
    vo(i,1)=i*d/10;
    yo(i,1)=sin(i*d*pi)/2;
    end;
    k=1;
    b12=1.0;
    while ( b 12 > 10 ( 4 . 3 ) ) and (k<230000)
    k=k+1;
    for i=1:m8-1
    duo(i,1)=(uo(i+1,1)-uo(i,1))/d;
    dvo(i,1)=(vo(i+1,1)-vo(i,1))/d;
    end;
    m9=zeros(2,2);
    m9(1,1)=1;
    i=1;
    f 1 = 6 * ( d u o ( i , 1 ) + d v o ( i , 1 ) ) 2 2 ;
    m80(1,1,i)=-f1-K;
    m80(1,2,i)=-f1;
    m80(2,1,i)=-f1;
    m80(2,2,i)=-f1-K1;
    y 11 ( 1 , i ) = K * ( u o ( i + 1 , 1 ) 2 * u o ( i , 1 ) ) / d 2 y o ( i , 1 ) ;
    y 11 ( 2 , i ) = K 1 * ( v o ( i + 1 , 1 ) 2 * v o ( i , 1 ) ) / d 2 ;
    m 12 = 2 * m 80 ( : , : , i ) m 9 * d 2 ;
    m50(:,:,i)=m80(:,:,i)*inv(m12);
    z(:,i)=inv(m12)*y11(:,i)* d 2 ;
    for i=2:m8-1
    f 1 = 6 * ( d u o ( i , 1 ) + d v o ( i , 1 ) ) 2 2 ;
    m80(1,1,i)=-f1-K;
    m80(1,2,i)=-f1;
    m80(2,1,i)=-f1;
    m80(2,2,i)=-f1-K1;
    y 11 ( 1 , i ) = K * ( u o ( i + 1 , 1 ) 2 * u o ( i , 1 ) + u o ( i 1 , 1 ) ) / d 2 y o ( i , 1 ) ;
    y 11 ( 2 , i ) = K 1 * ( v o ( i + 1 , 1 ) 2 * v o ( i , 1 ) + v o ( i 1 , 1 ) ) / d 2 ;
    m 12 = 2 * m 80 ( : , : , i ) m 9 * d 2 m 80 ( : , : , i ) * m 50 ( : , : , i 1 ) ;
    m50(:,:,i)=inv(m12)*m80(:,:,i);
    z ( : , i ) = i n v ( m 12 ) * ( y 11 ( : , i ) * d 2 + m 80 ( : , : , i ) * z ( : , i 1 ) ) ;
    end;
    U(1,m8)=1/2;
    U(2,m8)=0.0;
    for i=1:m8-1
    U(:,m8-i)=m50(:,:,m8-i)*U(:,m8-i+1)+z(:,m8-i);
    end;
    for i=1:m8
    u(i,1)=U(1,i);
    v(i,1)=U(2,i);
    end;
    b12=max(abs(u-uo))
    uo=u;
    vo=v;
    u(m8/2,1)
    end;
    for i=1:m8
    y(i)=i*d;
    end;
    plot(y,uo)
    **************************************
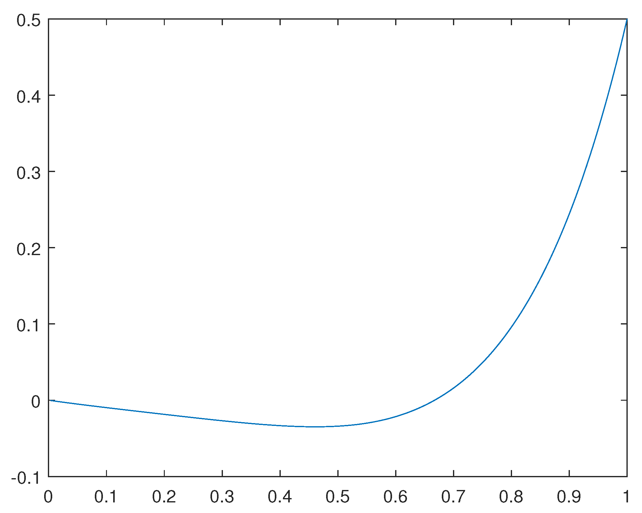
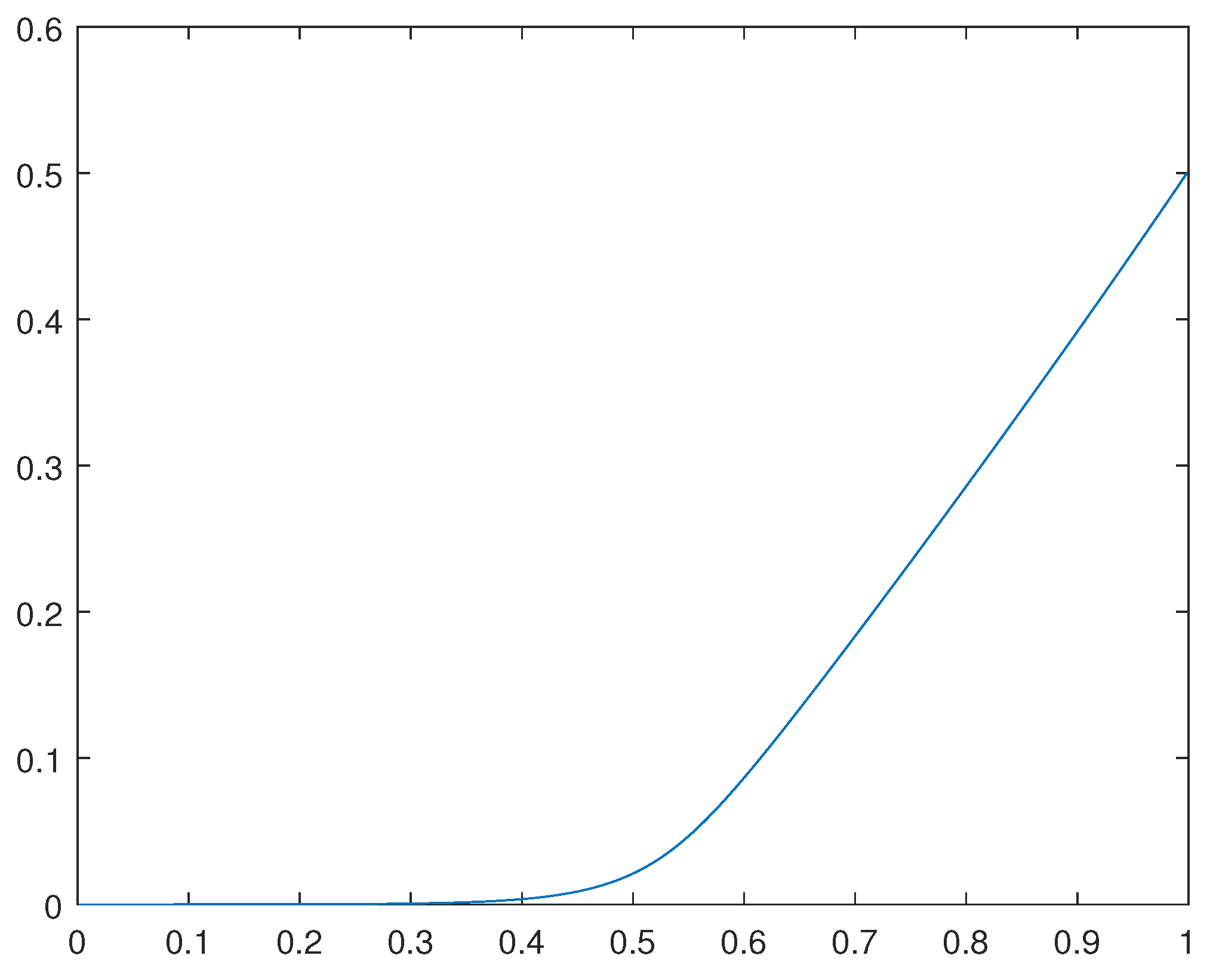
For the case in which f ( x ) = 0 , we have obtained numerical results for K = 0 . 1 and K 1 = 120 . For such a concerning solution u 0 obtained, please see Figure 1. For the case in which f ( x ) = sin ( π x ) / 2 , we have obtained numerical results also for K = 0 . 1 and K 1 = 120 . For such a concerning solution u 0 obtained, please see Figure 2.
Remark 3.1. 
Observe that the solutions obtained are approximate critical points. They are not, in a classical sense, the global solutions for the related optimization problems. Indeed, such solutions reflect the average behavior of weak cluster points for concerning minimizing sequences.

4. A convex dual variational formulation for a third similar model

In this section we present another duality principle for a third related model in phase transition.
Let Ω = [ 0 , 1 ] R and consider a functional J : V R where
J ( u ) = 1 2 Ω min { ( u 1 ) 2 , ( u + 1 ) 2 } d x + 1 2 Ω u 2 d x u , f L 2 ,
and where
V = { u W 1 , 2 ( Ω ) : u ( 0 ) = 0 and u ( 1 ) = 1 / 2 }
and f L 2 ( Ω ) .
A global optimum point is not attained for J so that the problem of finding a global minimum for J has no solution.
Anyway, one question remains, how the minimizing sequences behave close to the infimum of J.
We intend to use the duality theory to solve such a global optimization problem in an appropriate sense to be specified.
At this point we define, F : V R and G : V R by
F ( u ) = 1 2 Ω min { ( u 1 ) 2 , ( u + 1 ) 2 } d x = 1 2 Ω ( u ) 2 d x Ω | u | d x + 1 / 2 F 1 ( u ) ,
and
G ( u ) = 1 2 Ω u 2 d x u , f L 2 .
Denoting Y = Y * = L 2 ( Ω ) we also define the polar functional F 1 * : Y * R and G * : Y * R by
F 1 * ( v * ) = sup v Y { v , v * L 2 F 1 ( v ) } = 1 2 Ω ( v * ) 2 d x + Ω | v * | d x ,
and
G * ( ( v * ) ) = sup u V { u , v * L 2 G ( u ) } = 1 2 Ω ( ( v * ) + f ) 2 d x 1 2 v * ( 1 ) .
Observe this is the scalar case of the calculus of variations, so that from the standard results on convex analysis, we have
inf u V J ( u ) = max v * Y * { F 1 * ( v * ) G * ( ( v * ) ) } .
Indeed, from the direct method of the calculus of variations, the maximum for the dual formulation is attained at some v ^ * Y * .
Moreover, the corresponding solution u 0 V is obtained from the equation
u 0 = G ( ( v ^ * ) ) ( v * ) = ( v ^ * ) + f .
Finally, the Euler-Lagrange equations for the dual problem stands for
( v * ) + f v * sign ( v * ) = 0 , in Ω , ( v * ) ( 0 ) = 0 , ( v * ) ( 1 ) = 1 / 2 ,
where sign ( v * ( x ) ) = 1 if v * ( x ) > 0 , sign ( v * ( x ) ) = 1 , if v * ( x ) < 0 and
1 sign ( v * ( x ) ) 1 ,
if v * ( x ) = 0 .
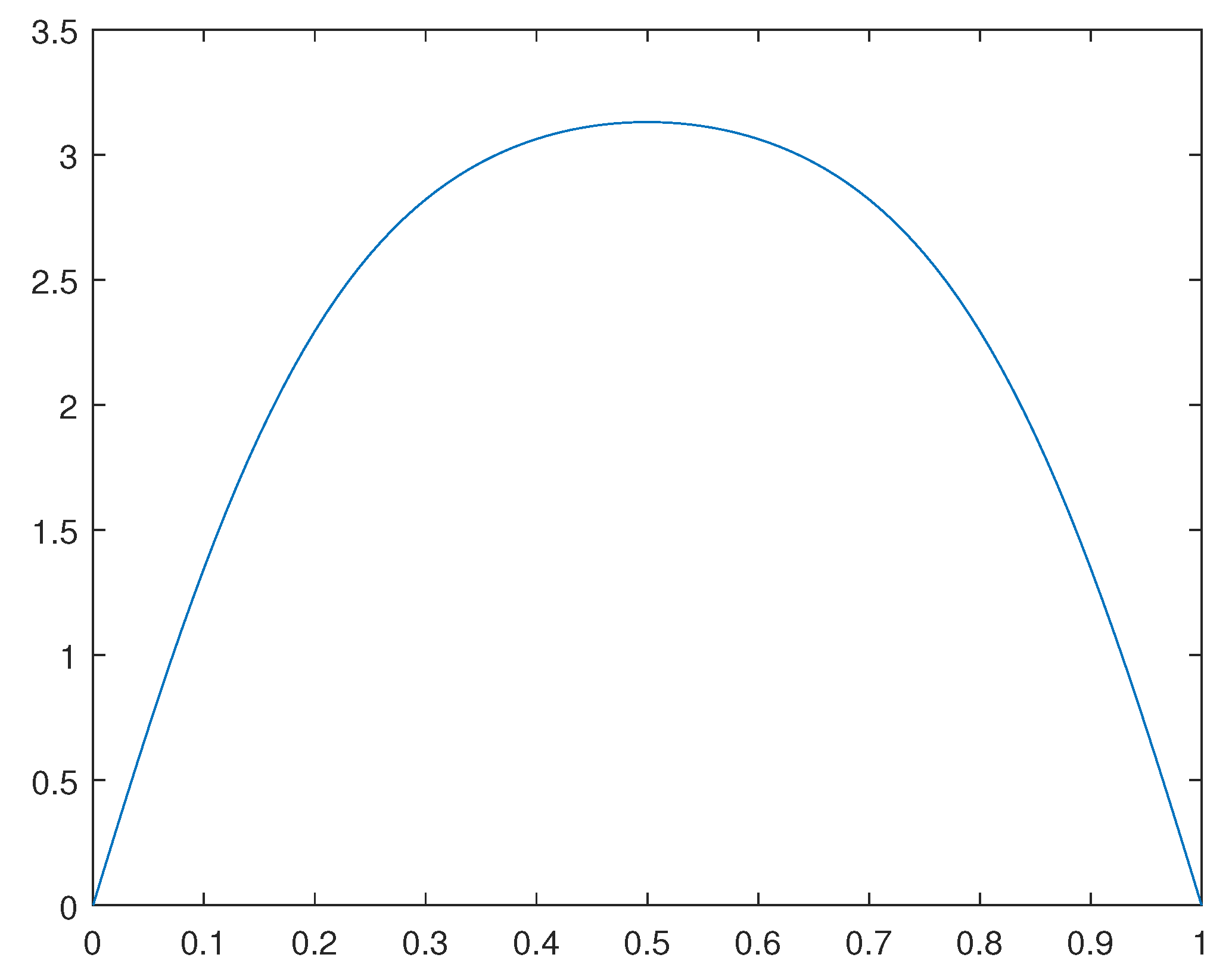
We have computed the solutions v * and corresponding solutions u 0 V for the cases in which f ( x ) = 0 and f ( x ) = sin ( π x ) / 2 .
For the solution u 0 ( x ) for the case in which f ( x ) = 0 , please see Figure 3.
For the solution u 0 ( x ) for the case in which f ( x ) = sin ( π x ) / 2 , please see Figure 4.
Remark 4.1. 
Observe that such solutions u 0 obtained are not the global solutions for the related primal optimization problems. Indeed, such solutions reflect the average behavior of weak cluster points for concerning minimizing sequences.

4.1. The algorithm through which we have obtained the numerical results

In this subsection we present the software in MATLAB through which we have obtained the last numerical results.
This algorithm is for solving the concerning Euler-Lagrange equations for the dual problem, that is, for solving the equation
( v * ) + f v * sign ( v * ) = 0 , in Ω , ( v * ) ( 0 ) = 0 , ( v * ) ( 1 ) = 1 / 2 .
Here the concerning software in MATLAB. We emphasize to have used the smooth approximation
| v * | ( v * ) 2 + e 1 ,
where a small value for e 1 is specified in the next lines.
*************************************
  • clear all
  • m 8 = 800 ; (number of nodes)
  • d = 1 / m 8 ;
  • e 1 = 0.00001 ;
  • f o r i = 1 : m 8
    y o ( i , 1 ) = 0.01 ;
    y 1 ( i , 1 ) = sin ( π * i / m 8 ) / 2 ;
    e n d ;
  • f o r i = 1 : m 8 1
    d y 1 ( i , 1 ) = ( y 1 ( i + 1 , 1 ) y 1 ( i , 1 ) ) / d ;
    e n d ;
  • f o r k = 1 : 3000 (we have fixed the number of iterations)
    i = 1 ;
    h 3 = 1 / v o ( i , 1 ) 2 + e 1 ;
    m 12 = 1 + d 2 * h 3 + d 2 ;
    m 50 ( i ) = 1 / m 12 ;
    z ( i ) = m 50 ( i ) * ( d y 1 ( i , 1 ) * d 2 ) ;
  • f o r i = 2 : m 8 1
    h 3 = 1 / v o ( i , 1 ) 2 + e 1 ;
    m 12 = 2 + h 3 * d 2 + d 2 m 50 ( i 1 ) ;
    m 50 ( i ) = 1 / m 12 ;
    z ( i ) = m 50 ( i ) * ( z ( i 1 ) + d y 1 ( i , 1 ) * d 2 ) ;
    e n d ;
  • v ( m 8 , 1 ) = ( d / 2 + z ( m 8 1 ) ) / ( 1 m 50 ( m 8 1 ) ) ;
  • f o r i = 1 : m 8 1
    v ( m 8 i , 1 ) = m 50 ( m 8 i ) * v ( m 8 i + 1 ) + z ( m 8 i ) ;
    e n d ;
  • v ( m 8 / 2 , 1 )
  • v o = v ;
    e n d ;
  • f o r i = 1 : m 8 1
    u ( i , 1 ) = ( v ( i + 1 , 1 ) v ( i , 1 ) ) / d + y 1 ( i , 1 ) ;
    e n d ;
  • f o r i = 1 : m 8 1
    x ( i ) = i * d ;
    e n d ;
    p l o t ( x , u ( : , 1 ) )
********************************

5. An improvement of the convexity conditions for a non-convex related model through an approximate primal formulation

In this section we develop an approximate primal dual formulation suitable for a large class of variational models.
Here, the applications are for the Kirchhoff-Love plate model, which may be found in Ciarlet, [11].
At this point we start to describe the primal variational formulation.
Let Ω R 2 be an open, bounded, connected set which represents the middle surface of a plate of thickness h. The boundary of Ω , which is assumed to be regular (Lipschitzian), is denoted by Ω . The vectorial basis related to the cartesian system { x 1 , x 2 , x 3 } is denoted by ( a α , a 3 ) , where α = 1 , 2 (in general Greek indices stand for 1 or 2), and where a 3 is the vector normal to Ω , whereas a 1 and a 2 are orthogonal vectors parallel to Ω . Also, n is the outward normal to the plate surface.
The displacements will be denoted by
u ^ = { u ^ α , u ^ 3 } = u ^ α a α + u ^ 3 a 3 .
The Kirchhoff-Love relations are
u ^ α ( x 1 , x 2 , x 3 ) = u α ( x 1 , x 2 ) x 3 w ( x 1 , x 2 ) , α and u ^ 3 ( x 1 , x 2 , x 3 ) = w ( x 1 , x 2 ) .
Here h / 2 x 3 h / 2 so that we have u = ( u α , w ) U where
U = u = ( u α , w ) W 1 , 2 ( Ω ; R 2 ) × W 2 , 2 ( Ω ) , u α = w = w n = 0 on Ω = W 0 1 , 2 ( Ω ; R 2 ) × W 0 2 , 2 ( Ω ) .
It is worth emphasizing that the boundary conditions here specified refer to a clamped plate.
We also define the operator Λ : U Y × Y , where Y = Y * = L 2 ( Ω ; R 2 × 2 ) , by
Λ ( u ) = { γ ( u ) , κ ( u ) } ,
γ α β ( u ) = u α , β + u β , α 2 + w , α w , β 2 ,
κ α β ( u ) = w , α β .
The constitutive relations are given by
N α β ( u ) = H α β λ μ γ λ μ ( u ) ,
M α β ( u ) = h α β λ μ κ λ μ ( u ) ,
where: { H α β λ μ } and h α β λ μ = h 2 12 H α β λ μ , are symmetric positive definite fourth order tensors. From now on, we denote { H ¯ α β λ μ } = { H α β λ μ } 1 and { h ¯ α β λ μ } = { h α β λ μ } 1 .
Furthermore { N α β } denote the membrane force tensor and { M α β } the moment one. The plate stored energy, represented by ( G Λ ) : U R is expressed by
( G Λ ) ( u ) = 1 2 Ω N α β ( u ) γ α β ( u ) d x + 1 2 Ω M α β ( u ) κ α β ( u ) d x
and the external work, represented by F : U R , is given by
F ( u ) = w , P L 2 + u α , P α L 2 ,
where P , P 1 , P 2 L 2 ( Ω ) are external loads in the directions a 3 , a 1 and a 2 respectively. The potential energy, denoted by J : U R is expressed by:
J ( u ) = ( G Λ ) ( u ) F ( u )
Define now J 3 : U ˜ R by
J 3 ( u ) = J ( u ) + J 5 ( w ) .
where
J 5 ( w ) = 10 Ω a K b w ln ( a ) K 3 / 2 d x + 10 Ω a K ( b w 1 / 100 ) ln ( a ) K 3 / 2 d x .
In such a case for a = 2 . 71 , K = 185 , b = P / | P | in Ω and
U ˜ = { u U : w 0.01 and P w 0 a . e . in Ω } ,
we get
J 3 ( u ) w = J ( u ) w + J 5 ( u ) w J ( u ) w + O ( ± 3.0 ) ,
and
2 J 3 ( u ) w 2 = 2 J ( u ) w 2 + 2 J 5 ( u ) w 2 2 J ( u ) w 2 + O ( 850 ) .
This new functional J 3 has a relevant improvement in the convexity conditions concerning the previous functional J.
Indeed, we have obtained a gain in positiveness for the second variation 2 J ( u ) w 2 , which has increased of order O ( 700 1000 ) .
Moreover the difference between the approximate and exact equation
J ( u ) w = 0
is of order O ( ± 3 . 0 ) which corresponds to a small perturbation in the original equation for a load of P = 1500 N / m 2 , for example. Summarizing, the exact equation may be approximately solved in an appropriate sense.

6. An exact convex dual variational formulation for a non-convex primal one

In this section we develop a convex dual variational formulation suitable to compute a critical point for the corresponding primal one.
Let Ω R 2 be an open, bounded, connected set with a regular (Lipschitzian) boundary denoted by Ω .
Consider a functional J : V R where
J ( u ) = F ( u x , u y ) u , f L 2 ,
V = W 0 1 , 2 ( Ω ) and f L 2 ( Ω ) .
Here we denote Y = Y * = L 2 ( Ω ) and Y 1 = Y 1 * = L 2 ( Ω ) × L 2 ( Ω ) .
Defining
V 1 = { u V : u 1 , K 1 }
for some appropriate K 1 > 0 , suppose also F is twice Fréchet differentiable and
det 2 F ( u x , u y ) v 1 v 2 0 ,
u V 1 .
Define now F 1 : V R and F 2 : V R by
F 1 ( u x , u y ) = F ( u x , u y ) + ε 2 Ω u x 2 d x + ε 2 Ω u y 2 d x ,
and
F 2 ( u x , u y ) = ε 2 Ω u x 2 d x + ε 2 Ω u y 2 d x ,
where here we denote d x = d x 1 d x 2 .
Moreover, we define the respective Legendre transform functionals F 1 * and F 2 * as
F 1 * ( v * ) = v 1 , v 1 * L 2 + v 2 , v 2 * L 2 F 1 ( v 1 , v 2 ) ,
where v 1 , v 2 Y are such that
v 1 * = F 1 ( v 1 , v 2 ) v 1 ,
v 2 * = F 1 ( v 1 , v 2 ) v 2 ,
and
F 2 * ( v * ) = v 1 , v 1 * + f 1 L 2 + v 2 , v 2 * L 2 F 2 ( v 1 , v 2 ) ,
where v 1 , v 2 Y are such that
v 1 * + f 1 = F 2 ( v 1 , v 2 ) v 1 ,
v 2 * = F 2 ( v 1 , v 2 ) v 2 .
Here f 1 is any function such that
( f 1 ) x = f , in Ω .
Furthermore, we define
J * ( v * ) = F 1 * ( v * ) + F 2 * ( v * ) = F 1 * ( v * ) + 1 2 ε Ω ( v 1 * + f 1 ) 2 d x + 1 2 ε Ω ( v 2 * ) 2 d x .
Observe that through the target conditions
v 1 * + f 1 = ε u x ,
v 2 * = ε u y ,
we may obtain the compatibility condition
( v 1 * + f 1 ) y ( v 2 * ) x = 0 .
Define now
A * = { v * = ( v 1 * , v 2 * ) B r ( 0 , 0 ) Y 1 * : ( v 1 * + f 1 ) y ( v 2 * ) x = 0 , in Ω } ,
for some appropriate r > 0 such that J * is convex in B r ( 0 , 0 ) .
Consider the problem of minimizing J * subject to v * A * .
Assuming r > 0 is large enough so that the restriction in r is not active, at this point we define the associated Lagrangian
J 1 * ( v * , φ ) = J * ( v * ) + φ , ( v 1 * + f ) y ( v 2 * ) x L 2 ,
where φ is an appropriate Lagrange multiplier.
Therefore
J 1 * ( v * ) = F 1 * ( v * ) + 1 2 ε Ω ( v 1 * + f 1 ) 2 d x + 1 2 ε Ω ( v 2 * ) 2 d x + φ , ( v 1 * + f ) y ( v 2 * ) x L 2 .
The optimal point in question will be a solution of the corresponding Euler-Lagrange equations for J 1 * .
From the variation of J 1 * in v 1 * we obtain
F 1 * ( v * ) v 1 * + v 1 * + f ε φ y = 0 .
From the variation of J 1 * in v 2 * we obtain
F 1 * ( v * ) v 2 * + v 2 * ε + φ x = 0 .
From the variation of J 1 * in φ we have
( v 1 * + f ) y ( v 2 * ) x = 0 .
From this last equation, we may obtain u V such that
v 1 * + f = ε u x ,
and
v 2 * = ε u y .
From this and the previous extremal equations indicated we have
F 1 * ( v * ) v 1 * + u x φ y = 0 ,
and
F 1 * ( v * ) v 2 * + u y + φ x = 0 .
so that
v 1 * + f = F 1 ( u x φ y , u y + φ x ) v 1 ,
and
v 2 * = F 1 ( u x φ y , u y + φ x ) v 2 .
From this and equation (25) and (26) we have
ε F 1 * ( v * ) v 1 * x ε F 1 * ( v * ) v 2 * y + ( v 1 * + f 1 ) x + ( v 2 * ) y = ε u x x ε u y y + ( v 1 * ) x + ( v 2 * ) y + f = 0 .
Replacing the expressions of v 1 * and v 2 * into this last equation, we have
ε u x x ε u y y + F 1 ( u x φ y , u y + φ x ) v 1 x + F 1 ( u x φ y , u y + φ x ) v 2 y + f = 0 ,
so that
F ( u x φ y , u y + φ x ) v 1 x + F ( u x φ y , u y + φ x ) v 2 y + f = 0 , in Ω .
Observe that if
2 φ = 0
then there exists u ^ such that u and φ are also such that
u x φ y = u ^ x
and
u y + φ x = u ^ y .
The boundary conditions for φ must be such that u ^ W 0 1 , 2 .
From this and equation (28) we obtain
δ J ( u ^ ) = 0 .
Summarizing, we may obtain a solution u ^ W 0 1 , 2 of equation δ J ( u ^ ) = 0 by minimizing J * on A * .
Finally, observe that clearly J * is convex in an appropriate large ball B r ( 0 , 0 ) for some appropriate r > 0

7. Another primal dual formulation for a related model

Let Ω R 3 be an open, bounded and connected set with a regular boundary denoted by Ω .
Consider the functional J : V R where
J ( u ) = γ 2 Ω u · u d x + α 2 Ω ( u 2 β ) 2 d x u , f L 2 ,
α > 0 , β > 0 , γ > 0 , V = W 0 1 , 2 ( Ω ) and f L 2 ( Ω ) .
Denoting Y = Y * = L 2 ( Ω ) , define now J 1 * : V × Y * R by
J 1 * ( u , v 0 * ) = γ 2 Ω u · u d x u 2 , v 0 * L 2 + K 1 2 Ω ( γ 2 u + 2 v 0 * u f ) 2 d x + u , f L 2 + 1 2 α Ω ( v 0 * ) 2 d x + β Ω v 0 * d x ,
Define also
A + = { u V : u f 0 , a . e . in Ω } ,
V 2 = { u V : u K 3 } ,
and
V 1 = V 2 A +
for some appropriate K 3 > 0 to be specified.
Moreover define
B * = { v 0 * Y * : v 0 * K }
for some appropriate K > 0 to be specified.
Observe that, denoting
φ = γ 2 u + 2 v 0 * u f
we have
2 J 1 * ( u , v 0 * ) ( v 0 * ) 2 = 1 α + 4 K 1 u 2
2 J 1 * ( u , v 0 * ) u 2 = γ 2 2 v 0 * + K 1 ( γ 2 + 2 v 0 * ) 2
and
2 J 1 * ( u , v 0 * ) u v 0 * = K 1 ( 2 φ + 2 ( γ 2 u + 2 v 0 * u ) ) 2 u
so that
det { δ 2 J 1 * ( u , v 0 * ) } = 2 J 1 * ( u , v 0 * ) ( v 0 * ) 2 2 J 1 * ( u , v 0 * ) u 2 2 J 1 * ( u , v 0 * ) u v 0 * 2 = K 1 ( γ 2 + 2 v 0 * ) 2 α γ 2 + 2 v 0 * + 4 α u 2 α 4 K 1 2 φ 2 8 K 1 φ ( γ 2 + 2 v 0 * ) u + 8 K 1 φ u + 4 K 1 ( γ 2 u + 2 v 0 * u ) u .
Observe now that a critical point φ = 0 and ( γ 2 u + 2 v 0 * u ) u = f u 0 in Ω .
Therefore, for an appropriate large K 1 > 0 , also at a critical point, we have
det { δ 2 J 1 * ( u , v 0 * ) } = 4 K 1 f u δ 2 J ( u ) α + K 1 ( γ 2 + 2 v 0 * ) 2 α > 0 .
Remark 7.1. 
From this last equation we may observe that J 1 * has a large region of convexity about any critical point ( u 0 , v ^ 0 * ) , that is, there exists a large r > 0 such that J 1 * is convex on B r ( u 0 , v ^ 0 * ) .
With such results in mind, we may easily prove the following theorem.
Theorem 7.2. 
Assume K 1 max { 1 , K , K 3 } and suppose ( u 0 , v ^ 0 * ) V 1 × B * is such that
δ J 1 * ( u 0 , v ^ 0 * ) = 0 .
Under such hypotheses, there exists r > 0 such that J 1 * is convex in E * = B r ( u 0 , v ^ 0 * ) ( V 1 × B * ) ,
δ J ( u 0 ) = 0 ,
and
J ( u 0 ) = J 1 ( u 0 , v ^ 0 * ) = inf ( u , v 0 * ) E * J 1 * ( u , v 0 * ) .

8. A third primal dual formulation for a related model

Let Ω R 3 be an open, bounded and connected set with a regular boundary denoted by Ω .
Consider the functional J : V R where
J ( u ) = γ 2 Ω u · u d x + α 2 Ω ( u 2 β ) 2 d x u , f L 2 ,
α > 0 , β > 0 , γ > 0 , V = W 0 1 , 2 ( Ω ) and f L 2 ( Ω ) .
Denoting Y = Y * = L 2 ( Ω ) , define now J 1 * : V × Y * × Y * R by
J 1 * ( u , v 0 * , v 1 * ) = γ 2 Ω u · u d x + 1 2 Ω K u 2 d x u , v 1 * L 2 + 1 2 Ω ( v 1 * ) 2 ( 2 v 0 * + K ) d x + 1 2 ( α + ε ) Ω ( v 0 * α ( u 2 β ) ) 2 d x + u , f L 2 1 2 α Ω ( v 0 * ) 2 d x β Ω v 0 * d x ,
where ε > 0 is a small real constant.
Define also
A + = { u V : u f 0 , a . e . in Ω } ,
V 2 = { u V : u K 3 } ,
and
V 1 = V 2 A +
for some appropriate K 3 > 0 to be specified.
Moreover define
B * = { v 0 * Y * : v 0 * K 4 }
and
D * = { v 1 * Y * : v 1 * K 5 } ,
for some appropriate real constants K 4 , K 5 > 0 to be specified.
Remark 8.1. 
Define now
H 1 ( u , v 0 * ) = γ 2 + 2 v 0 * + 4 α u 2
For an appropriate function (or, in a more general fashion, an appropriate bounded operator) M 1 define
E * = { ( u , v 0 * ) V 1 × B * : 4 α | u | | M 1 + γ 2 | and 2 v 0 * + M 1 ε 1 } .
Since for ( u , v 0 * ) V 1 × B * we have u f 0 , in Ω , so that for u 1 , u 2 V 1 we have
sign ( u 1 ) = sign ( u 2 ) in Ω ,
we may infer that E * is a convex set.
Moreover if ( u , v 0 * ) E * , then
4 α | u | | M 1 + γ 2 |
so that
4 α u 2 M 1 + γ 2
and
2 v 0 * + M 1 ε 1
so that
H 1 ( u , v 0 * ) = γ 2 + 2 v 0 * + 4 α u 2 ε 1 .
Such a result we will be used many times in the next sections.
Observe that, defining
φ = v 0 * α ( u 2 β )
we may obtain
2 J 1 * ( u , v 0 * , v 1 * ) u 2 = γ 2 + K + α α + ε 4 u 2 2 φ α α + ε
2 J 1 * ( u , v 0 * , v 1 * ) ( v 1 * ) 2 = 1 2 v 0 * + K
and
2 J 1 * ( u , v 0 * , v 1 * ) u v 1 * = 1
so that
det 2 J 1 * ( u , v 0 * , v 1 * ) u v 1 * = 2 J 1 * ( u , v 1 * , v 0 * ) ( v 1 * ) 2 2 J 1 * ( u , v 1 * , v 0 * ) u 2 2 J 1 * ( u , v 1 * , v 0 * ) u v 1 * 2 = γ 2 + 2 v 0 * + 4 α 2 α + ε u 2 2 α α + ε φ 2 v 0 * + K H ( u , v 0 * ) .
However, at a critical point, we have φ = 0 so that, we define the non-active but convex restriction
C * = { ( u , v 0 * ) V 1 × B : ( φ ) 2 ε } ,
for a small parameter ε > 0 .
From such results, assuming K max { K 3 , K 4 , K 5 } , and 0 < ε ε 1 1 , we have that
H ( u , v 0 * ) > 0 , in C * E * .
With such results in mind, we may easily prove the following theorem.
Theorem 8.2. 
Suppose ( u 0 , v ^ 0 * , v ^ 1 * ) E 1 * = ( E * C * ) × D * × B * is such that
δ J 1 * ( u 0 , v ^ 1 * , v ^ 0 * ) = 0 .
Under such hypotheses, defining C v ^ 0 * = { u V 1 : ( u , v ^ 0 * ) E 1 * } , we have that
δ J ( u 0 ) = 0
and
J ( u 0 ) = inf u V 1 C v ^ 0 * J ( u ) = J 1 * ( u 0 , v ^ 1 * , v ^ 0 * ) = inf ( u , v 1 * ) ( V 1 C v ^ 0 * ) × D * sup v 0 * B * J 1 * ( u , v 1 * , v 0 * ) = sup v 0 * B * inf ( u , v 1 * ) ( V 1 C v ^ 0 * ) × D * J 1 * ( u , v 1 * , v 0 * ) .
Proof. 
The proof that
δ J ( u 0 ) = 0
and
J ( u 0 ) = J 1 * ( u 0 , v ^ 1 * , v ^ 0 * )
may be easily made similarly as in the previous sections.
Moreover, from the hypotheses, we have
J 1 * ( u 0 , v ^ 1 * , v ^ 0 * ) = inf ( u , v 1 * ) ( V 1 C v ^ 0 * ) × D * J 1 * ( u , v 1 * , v ^ 0 * )
and
J 1 * ( u 0 , v ^ 1 * , v ^ 0 * ) = sup v 0 * B * J 1 * ( u 0 , v ^ 1 * , v 0 * ) .
From this, from a standard saddle point theorem and the remaining hypotheses, we may infer that
J ( u 0 ) = J 1 * ( u 0 , v ^ 1 * , v ^ 0 * ) = inf ( u , v 1 * ) ( V 1 C v ^ 0 * ) × D * sup v 0 * B * J 1 * ( u , v 1 * , v 0 * ) = sup v 0 * B * inf ( u , v 1 * ) ( V 1 C v ^ 0 * ) × D * J 1 * ( u , v 1 * , v 0 * ) .
Moreover, observe that
J 1 * ( u 0 , v ^ 1 * , v ^ 0 * ) = inf ( u , v 1 * ) ( V 1 C v ^ 0 * ) × D * J 1 * ( u , v 1 * , v ^ 0 * ) γ 2 Ω u · u d x + K 2 Ω u 2 d x + u 2 , v ^ 0 * L 2 K 2 Ω u 2 d x 1 2 α Ω ( v ^ 0 * ) 2 d x β Ω v ^ 0 * d x + 1 2 ( α + ε ) Ω ( v ^ 0 * α ( u 2 β ) ) 2 d x u , f L 2 sup v 0 * Y * γ 2 Ω u · u d x + u 2 , v 0 * 1 2 α Ω ( v 0 * ) 2 d x β Ω v 0 * d x + 1 2 ( α + ε ) Ω ( v 0 * α ( u 2 β ) ) 2 d x u , f L 2 = γ 2 Ω u · u d x + α 2 Ω ( u 2 β ) 2 d x u , f L 2 , u V 1 C v ^ 0 * .
Summarizing, we have got
J ( u 0 ) = J 1 * ( u 0 , v ^ 1 * , v ^ 0 * ) inf u V 1 C v ^ 0 * J ( u ) .
From such results, we may infer that
J ( u 0 ) = inf u V 1 C v ^ 0 * J ( u ) = J 1 * ( u 0 , v ^ 1 * , v ^ 0 * ) = inf ( u , v 1 * ) ( V 1 C v ^ 0 * ) × D * sup v 0 * B * J 1 * ( u , v 1 * , v 0 * ) = sup v 0 * B * inf ( u , v 1 * ) ( V 1 C v ^ 0 * ) × D * J 1 * ( u , v 1 * , v 0 * ) .
The proof is complete. □

9. An algorithm for a related model in shape optimization

The next two subsections have been previously published by Fabio Silva Botelho and Alexandre Molter in [5], Chapter 21.

9.1. Introduction

Consider an elastic solid which the volume corresponds to an open, bounded, connected set, denoted by Ω R 3 with a regular (Lipschitzian) boundary denoted by Ω = Γ 0 Γ t where Γ 0 Γ t = . Consider also the problem of minimizing the functional J ^ : U × B R where
J ^ ( u , t ) = 1 2 u i , f i L 2 ( Ω ) + 1 2 u i , f ^ i L 2 ( Γ t ) ,
subject to
( H i j k l ( t ) e k l ( u ) ) , j + f i = 0 in Ω , H i j k l ( t ) e k l ( u ) n j f ^ i = 0 , on Γ t , i { 1 , 2 , 3 } .
Here n = ( n 1 , n 2 , n 3 ) denotes the outward normal to Ω and
U = { u = ( u 1 , u 2 , u 3 ) W 1 , 2 ( Ω ; R 3 ) : u = ( 0 , 0 , 0 ) = 0 on Γ 0 } ,
B = t : Ω [ 0 , 1 ] measurable : Ω t ( x ) d x = t 1 | Ω | ,
where
0 < t 1 < 1
and | Ω | denotes the Lebesgue measure of Ω .
Moreover u = ( u 1 , u 2 , u 3 ) W 1 , 2 ( Ω ; R 3 ) is the field of displacements relating the cartesian system ( 0 , x 1 , x 2 , x 3 ) , resulting from the action of the external loads f L 2 ( Ω ; R 3 ) and f ^ L 2 ( Γ t ; R 3 ) .
We also define the stress tensor { σ i j } Y * = Y = L 2 ( Ω ; R 3 × 3 ) , by
σ i j ( u ) = H i j k l ( t ) e k l ( u ) ,
and the strain tensor e : U L 2 ( Ω ; R 3 × 3 ) by
e i j ( u ) = 1 2 ( u i , j + u j , i ) , i , j { 1 , 2 , 3 } .
Finally,
{ H i j k l ( t ) } = { t H i j k l 0 + ( 1 t ) H i j k l 1 } ,
where H 0 corresponds to a strong material and H 1 to a very soft material, intending to simulate voids along the solid structure.
The variable t is the design one, which the optimal distribution values along the structure are intended to minimize its inner work with a volume restriction indicated through the set B.
The duality principle obtained is developed inspired by the works in [2,3]. Similar theoretical results have been developed in [10], however we believe the proof here presented, which is based on the min-max theorem is easier to follow (indeed we thank an anonymous referee for his suggestion about applying the min-max theorem to complete the proof). We highlight throughout this text we have used the standard Einstein sum convention of repeated indices.
Moreover, details on the Sobolev spaces addressed may be found in [1]. In addition, the primal variational development of the topology optimization problem has been described in [10].
The main contributions of this work are to present the detailed development, through duality theory, for such a kind of optimization problems. We emphasize that to avoid the check-board standard and obtain appropriate robust optimized structures without the use of filters, it is necessary to discretize more in the load direction, in which the displacements are much larger.

9.2. Mathematical formulation of the topology optimization problem

Our mathematical topology optimization problem is summarized by the following theorem.
Theorem 9.1. 
Consider the statements and assumptions indicated in the last section, in particular those refereing to Ω and the functional J ^ : U × B R .
Define J 1 : U × B R by
J 1 ( u , t ) = G ( e ( u ) , t ) + u i , f i L 2 ( Ω ) + u i , f ^ i L 2 ( Γ t ) ,
where
G ( e ( u ) , t ) = 1 2 Ω H i j k l ( t ) e i j ( u ) e k l ( u ) d x ,
and where
d x = d x 1 d x 2 d x 3 .
Define also J * : U R by
J * ( u ) = inf t B { J 1 ( u , t ) } = inf t B { G ( e ( u ) , t ) + u i , f i L 2 ( Ω ) + u i , f ^ i L 2 ( Γ t ) } .
Assume there exists c 0 , c 1 > 0 such that
H i j k l 0 z i j z k l > c 0 z i j z i j
and
H i j k l 1 z i j z k l > c 1 z i j z i j , z = { z i j } R 3 × 3 , such that z 0 .
Finally, define J : U × B R { + } by
J ( u , t ) = J ^ ( u , t ) + I n d ( u , t ) ,
where
I n d ( u , t ) = 0 , if ( u , t ) A * , + , otherwise ,
where A * = A 1 A 2 ,
A 1 = { ( u , t ) U × B : ( σ i j ( u ) ) , j + f i = 0 , in Ω , i { 1 , 2 , 3 } }
and
A 2 = { ( u , t ) U × B : σ i j ( u ) n j f ^ i = 0 , on Γ t , i { 1 , 2 , 3 } } .
Under such hypotheses, there exists ( u 0 , t 0 ) U × B such that
J ( u 0 , t 0 ) = inf ( u , t ) U × B J ( u , t ) = sup u ^ U J * ( u ^ ) = J * ( u 0 ) = J ^ ( u 0 , t 0 ) = inf ( t , σ ) B × C * G * ( σ , t ) = G * ( σ ( u 0 ) , t 0 ) ,
where
G * ( σ , t ) = sup v Y { v i j , σ i j L 2 ( Ω ) G ( v , t ) } = 1 2 Ω H ¯ i j k l ( t ) σ i j σ k l d x ,
{ H ¯ i j k l ( t ) } = { H i j k l ( t ) } 1
and C * = C 1 C 2 , where
C 1 = { σ Y * : σ i j , j + f i = 0 , in Ω , i { 1 , 2 , 3 } }
and
C 2 = { σ Y * : σ i j n j f ^ i = 0 , on Γ t , i { 1 , 2 , 3 } } .
Proof. 
Observe that
inf ( u , t ) U × B J ( u , t ) = inf t B inf u U J ( u , t ) = inf t B sup u ^ U inf u U 1 2 Ω H i j k l ( t ) e i j ( u ) e k l ( u ) d x + u ^ i , ( H i j k l ( t ) e k l ( u ) ) , j + f i L 2 ( Ω ) u ^ i , H i j k l ( t ) e k l ( u ) n j f ^ i L 2 ( Γ t ) = inf t B sup u ^ U inf u U 1 2 Ω H i j k l ( t ) e i j ( u ) e k l ( u ) d x Ω H i j k l ( t ) e i j ( u ^ ) e k l ( u ) d x + u ^ i , f i L 2 ( Ω ) + u ^ i , f ^ i L 2 ( Γ t ) = inf t B sup u ^ U Ω H i j k l ( t ) e i j ( u ^ ) e k l ( u ^ ) d x u ^ i , f i L 2 ( Ω ) + u ^ i , f ^ i L 2 ( Γ t ) = inf t B inf σ C * G * ( σ , t ) .
Also, from this and the min-max theorem, there exist ( u 0 , t 0 ) U × B such that
inf ( u , t ) U × B J ( u , t ) = inf t B sup u ^ U J 1 ( u , t ) = sup u U inf t B J 1 ( u , t ) = J 1 ( u 0 , t 0 ) = inf t B J 1 ( u 0 , t ) = J * ( u 0 ) .
Finally, from the extremal necessary condition
J 1 ( u 0 , t 0 ) u = 0
we obtain
( H i j k l ( t 0 ) e k l ( u 0 ) ) , j + f i = 0 in Ω ,
and
H i j k l ( t 0 ) e k l ( u 0 ) n j f ^ i = 0 on Γ t , i { 1 , 2 , 3 } ,
so that
G ( e ( u 0 ) ) = 1 2 ( u 0 ) i , f i L 2 ( Ω ) + 1 2 ( u 0 ) i , f ^ i L 2 ( Γ t ) .
Hence ( u 0 , t 0 ) A * so that I n d ( u 0 , t 0 ) = 0 and σ ( u 0 ) C * .
Moreover
J * ( u 0 ) = G ( e ( u 0 ) ) + ( u 0 ) i , f i L 2 ( Ω ) + ( u 0 ) i , f ^ i L 2 ( Γ t ) = G ( e ( u 0 ) ) = G ( e ( u 0 ) ) + I n d ( u 0 , t 0 ) = J ( u 0 , t 0 ) = G * ( σ ( u 0 ) , t 0 ) .
This completes the proof. □

9.3. About a concerning algorithm and related numerical method

For numerically solve this optimization problem in question, we present the following algorithm
  • Set t 1 = 0 . 5 in Ω and n = 1 .
  • Calculate u n U such that
    J 1 ( u n , t n ) = sup u U J 1 ( u , t n ) .
  • Calculate t n + 1 B such that
    J 1 ( u n , t n + 1 ) = inf t B J 1 ( u n , t ) .
  • If t n + 1 t n < 10 4 or n > 100 then stop, else set n : = n + 1 and go to item b.
We have developed a software in finite differences for solving such a problem.
Here the software.
**************************************
  • clear all
    global P m8 d w u v Ea Eb Lo d1 z1 m9 du1 du2 dv1 dv2 c3
    m8=27;
    m9=24;
    c3=0.95;
    d=1.0/m8;
    d1=0.5/m9;
    Ea= 210 * 10 5 ; (stronger material)
    Eb=1000; (softer material simulating voids)
    w=0.30;
    P=-42000000;
    z1=(m8-1)*(m9-1);
    A3=zeros(z1,z1);
    for i=1:z1
    A3(1,i)=1.0;
    end;
    b=zeros(z1,1);
    uo=0.000001*ones(z1,1);
    u1=ones(z1,1);
    b(1,1)=c3*z1;
    for i=1:m9-1
    for j=1:m8-1
    Lo(i,j)=c3;
    end; end;
    for i=1:z1
    x1(i)=c3*z1;
    end;
    for i=1:2*m8*m9
    xo(i)=0.000;
    end;
    xw=xo;
    xv=Lo;
    for k2=1:24
    c3=0.98*c3;
    b(1,1)=c3*z1;
    k2
    b14=1.0;
    k3=0;
    while ( b 14 > 10 3 . 5 ) and ( k 3 < 5 )
    k3=k3+1;
    b12=1.0;
    k=0;
    while ( b 12 > 10 4 . 0 ) and ( k < 120 )
    k=k+1;
    k2
    k3
    k
    X=fminunc(’funbeam’,xo);
    xo=X;
    b12=max(abs(xw-xo));
    xw=X;
    end;
    for i=1:m9-1
    for j=1:m8-1
    E 1 = L o ( i , j ) 2 * ( E a E b ) ;
    ex=du1(i,j);
    ey=dv2(i,j);
    exy=1/2*(dv1(i,j)+du2(i,j));
    S x = E 1 * ( e x + w * e y ) / ( 1 w 2 ) ;
    S y = E 1 * ( w * e x + e y ) / ( 1 w 2 ) ;
    Sxy=E1/(2*(1+w))*exy;
    dc3(i,j)=-(Sx*ex+Sy*ey+2*Sxy*exy);
    end;
    end;
    for i=1:m9-1
    for j=1:m8-1
    f(j+(i-1)*(m8-1))=dc3(i,j);
    end;
    end;
    for k1=1:1
    k1
    X1=linprog(f, [ ] , [ ] ,A3,b,uo,u1,x1);
    x1=X1;
    end;
    for i=1:m9-1
    for j=1:m8-1
    Lo(i,j)=X1(j+(m8-1)*(i-1));
    end;
    end;
    b14=max(max(abs(Lo-xv)))
    xv=Lo;
    colormap(gray); imagesc(-Lo); axis equal; axis tight; axis off;pause(1e-6)
    end;
    end;
****************************************************
Here the auxiliary Function ’funbeam’
function S=funbeam(x)
global P m8 d w u v Ea Eb Lo d1 m9 du1 du2 dv1 dv2
for i=1:m9
for j=1:m8
u(i,j)=x(j+(m8)*(i-1));
v(i,j)=x(m8*m9+(i-1)*m8+j);
end;
end;
for i=1:m9
end;
u(m9-1,1)=0;
v(m9-1,1)=0;
u(m9-1,m8-1)=0;
v(m9-1,m8-1)=0;
for i=1:m9-1
for j=1:m8-1
du1(i,j)=(u(i,j+1)-u(i,j))/d;
du2(i,j)=(u(i+1,j)-u(i,j))/d1;
dv1(i,j)=(v(i,j+1)-v(i,j))/d;
dv2(i,j)=(v(i+1,j)-v(i,j))/d1;
end;
end;
S=0;
for i=1:m9-1
for j=1:m8-1
E 1 = L o ( i , j ) 3 * E a + ( 1 L o ( i , j ) 3 ) * E b ;
ex=du1(i,j);
ey=dv2(i,j);
exy=1/2*(dv1(i,j)+du2(i,j));
S x = E 1 * ( e x + w * e y ) / ( 1 w 2 ) ;
S y = E 1 * ( w * e x + e y ) / ( 1 w 2 ) ;
Sxy=E1/(2*(1+w))*exy;
S=S+1/2*(Sx*ex+Sy*ey+2*Sxy*exy);
end;
end;
S=S*d*d1-P*v(2,(m8)/3)*d*d1;
***********************************************
For a two dimensional beam of dimensions 1 m × 0 . 5 m and t 1 = 0 . 63 we have obtained the following results:
  • Case A: For the optimal shape for a clamped beam at left (cantilever) and load P = 4 10 6 N j at ( x , y ) = ( 1 , 0 . 25 ) , please Figure 5.
  • Case B :For the optimal shape for a simply supported beam at ( 0 , 0 ) and ( 1 , 0 ) and load P = 4 10 6 N j at ( x , y ) = ( 1 / 3 , 0 . 5 ) , please Figure 6.
    In the first case the mesh was 28 × 24 . In the second one the mesh was 27 × 24

10. A duality principle for a general vectorial case in the calculus of variations

In this section we develop a duality principle for a general vectorial case in variational optimization.
Let Ω R 3 be an open, bounded and connected set with a regular (Lipschitzian) boundary denoted by Ω . Let J : V R be a functional where
J ( u ) = G ( u 1 , , u N ) u , f L 2 ,
where
V = W 0 1 , 2 ( Ω ; R N )
and
f = ( f 1 , , f N ) L 2 ( Ω ; R N ) .
Here we have denoted u = ( u 1 , , u N ) V and
u , f L 2 = u i , f i L 2 ,
so that we may also denote
J ( u ) = G ( u ) u , f L 2 .
Assume
G ( u ) = Ω g ( u ) d x
where g : R 3 N R is a differentiable function such that
g ( y ) +
as | y | . Moreover, suppose there exists α R such that
α = inf u V J ( u ) .
It is well known that
α = inf u V J ( u ) = inf u V J * * ( u ) = inf u V { ( G ) * * ( u ) u , f L 2 } .
Under some mild hypotheses, from convexity, we have that
inf u V { ( G ) * * ( u ) u , f L 2 } = sup v * A * { ( G ) * ( d i v v * ) } = ( G ) * ( f ) ,
where
A * = { v * Y = Y * = L 2 ( Ω ; R 3 N ) : d i v v * + f = 0 } .
Now observe that the restriction v = u for some u V is equivalent to the restriction
curl v i = 0 , in Ω
where v = { v i } = { v i j } j = 1 3 , i { 1 , , N } , with appropriate boundary conditions, so that with an appropriate Lagrange multiplier ϕ = { ϕ i } , we obtain
( G ) * ( d i v v * ) = sup u V { u , d i v v * L 2 G ( u ) } = sup u V { u , v * L 2 G ( u ) } inf ϕ Y * sup v Y { v , v * L 2 G ( v ) + ϕ , curl v L 2 = inf ϕ Y * G * ( v * + curl ϕ ) .
where we have denoted
curl v = { curl v i }
and
curl ϕ = { curl ϕ i } .
Joining the pieces, we have got
inf u V J ( u ) = inf u V { G ( u ) u , f L 2 } sup ( v * , ϕ ) A * × Y * { G * ( v * + curl ϕ ) } ,
where we recall that Y = Y * = L 2 ( Ω ; R 3 N ) .
We emphasize such a dual formulation in ( v * , ϕ ) is convex (in fact concave).

11. A note on the Galerkin Functional

Let Ω R 3 be an open, bounded and connected set with a regular (Lipschitzian) boundary denoted by Ω .
Consider the functional J : V R where
J ( u ) = γ 2 Ω u · u d x + α 4 Ω u 4 d x β 2 Ω u 2 d x u , f L 2
Here V = W 0 1 , 2 ( Ω ) , γ > 0 , α > 0 , β > 0 .
We denote also
Y = Y * = L 2 ( Ω ) .
At this point we define
A + = { u V : u f 0 , in Ω } ,
V 2 = { u V : u K 3 } ,
for some appropriate real constant K 3 > 0 and
V 1 = A + V 2 .
Observe that
J ( u ) = γ 2 u + α u 3 β f ,
so that we define the Galerkin functional J 1 : V R by
J 1 ( u ) = 1 2 J ( u ) 2 2 = 1 2 Ω ( γ 2 u + α u 3 β u f ) 2 d x .
From this, we get
2 J 1 ( u ) u 2 = ( γ u + α u 3 β u f ) 6 α u + ( γ 2 + 3 α u 2 β ) 2 .
Define now
φ 2 = ( γ 2 u + α u 3 β u f ) 6 α u .
At this point, for an appropriate small real constant ε 1 > 0 and bounded constant operator M 1 > ε 1 , we set the intended non-active restriction
3 α | u | | M 1 + γ 2 + β | ,
and define
B 1 = { u V 1 : 3 α | u | | M 1 + γ 2 + β | } .
Observe that since for u V 1 we have u f 0 in Ω so that if u 1 , u 2 V 1 then
sign ( u 1 ) = sign ( u 2 ) , in Ω ,
we may infer that B 1 is a convex set.
Furthermore, if u B 1 , then
3 α | u | | M 1 + γ 2 + β | ,
so that
3 α u 2 M 1 + γ 2 + β ,
and hence
δ 2 J ( u ) = γ 2 + 3 α u 2 β M 1 > ε 1 > 0 .
For a small parameter ε > 0 we define the intended non-active restriction
φ 2 ε u 2 , in Ω ,
and define
B 2 = { u V 1 : φ 2 ε u 2 , in Ω .
Observe that
φ 2 ε u 2 ,
is equivalent to
K 7 u 2 φ 2 ε u 2 + K 7 u 2 ,
which is equivalent to
K 7 u 2 max { 0 , φ 2 } ε u 2 + K 7 u 2 , in Ω .
This last inequality is equivalent to
K 7 | u | max { 0 , φ 2 } ε u 2 + K 7 u 2 ,
that is,
max { 0 , φ 2 } ε u 2 + K 7 u 2 K 7 | u | 0 , in Ω .
Observe now that for K 7 > 0 sufficiently large, we have that the function
max { 0 , φ 2 } ε u 2 + K 7 u 2
is convex on V 1 .
Moreover, if u V 1 , we have
u f 0 , in Ω ,
so that similarly as above indicated, we may infer that
K 7 | u |
is a convex function on V 1 .
Summarizing
max { 0 , φ 2 } ε u 2 + K 7 u 2 K 7 | u |
is a convex function on V 1 so that B 2 is a convex set.
Assuming 0 < ε ε 1 1 , define B 3 = B 1 B 2 , which is a convex set.
Summarizing, if u B 3 , then
δ 2 J 1 ( u ) 0 .
With such results in mind, we define the following convex optimization problem for finding a critical point of J.
Minimize
J 1 ( u ) = 1 2 J ( u ) 2 2 = 1 2 Ω ( γ 2 u + α u 3 β u f ) 2 d x ,
subject to
u B 3 .
Observe that a critical point u 0 B 3 of J 1 , from such a concerning convexity of J 1 on the convex set B 1 , is also such that
J ( u 0 ) = min u B 3 J 1 ( u ) .
Finally, we may also define the convex optimization problem of minimizing
J 3 ( u ) = K 1 J 1 ( u ) + J ( u ) = K 1 2 Ω ( γ 2 u + α u 3 β u f ) 2 d x + γ 2 Ω u · u d x + α 4 Ω u 4 d x β 2 Ω u 2 d x u , f L 2 ,
subject to
u B 3 .
Here K 1 > 0 is a large real constant.
Such a functional J 3 is also convex on B 3 so that a critical point u 0 B 3 of J is also a critical point of J 3 , and thus
J 3 ( u 0 ) = min u B 3 J 3 ( u ) .

12. A note on the Legendre-Galerkin functional

Let Ω R 3 be an open, bounded and connected set with a regular (Lipschitzian) boundary denoted by Ω .
Consider the functional J : V R where
J ( u ) = γ 2 Ω u · u d x + α 4 Ω u 4 d x β 2 Ω u 2 d x u , f L 2
Here V = W 0 1 , 2 ( Ω ) , γ > 0 , α > 0 , β > 0 .
We denote also
Y = Y * = L 2 ( Ω )
and F 1 : V R , F 2 : V R and F 3 : V R by
F 1 ( u ) = γ 2 Ω u · u d x ,
F 2 ( u ) = α 4 Ω u 4 d x ,
F 3 ( u ) = β 2 Ω u 2 d x .
Moreover, we define F 1 * , F 2 * , F 3 * : Y * R by
F 1 * ( v 1 * ) = sup u V { u , v 1 * L 2 F 1 ( u ) } = 1 2 Ω ( v 1 * ) 2 γ 2 d x ,
F 2 * ( v 2 * ) = sup u V { u , v 2 * L 2 F 2 ( u ) } = 3 4 Ω ( v 2 * ) 4 / 3 α 1 / 3 d x ,
F 3 * ( v 3 * ) = sup u V { u , v 3 * L 2 F 3 ( u ) } = 1 2 β Ω ( v 3 * ) 2 d x .
Observe now that these three last suprema are attained through the equations,
v 1 * = F 1 ( u ) u = γ 2 u ,
v 2 * = F 2 ( u ) u = α u 3
v 3 * = F 3 ( u ) u = β u .
From such results, at a critical point, we obtain the following compatibility conditions
u = v 1 * γ 2 = v 2 * β 1 / 3 = v 3 * β .
From such relations we have
v 1 * γ 2 = v 3 * β ,
and
v 2 * = α v 3 * β 3 ,
so that
v 1 * = γ 2 v 3 * β ,
and
v 2 * = α v 3 * β 3 .
Moreover, we define the functional F 4 * : Y * R , by
F 4 * ( v * ) = sup u V { u , v 1 * + v 2 * v 3 * L 2 u , f L 2 } .
Therefore
F 4 * ( v * ) = 0 , if v 1 * + v 2 * v 3 * f = 0 , in Ω , + , otherwise .
Hence, a critical point of J corresponds to the solution of the following system of equations
v 1 * = γ 2 v 3 * β ,
v 2 * = α v 3 * β 3 ,
and
v 1 * + v 2 * v 3 * f = 0 , in Ω .
From this last equation we may obtain
v 1 * = v 2 * + v 3 * + f ,
so that the final equations to be solved are
v 2 * + v 3 * + f + γ 2 v 3 * β = 0
and
v 2 * α v 3 * β 3 = 0 , in Ω ,
with the boundary conditions
u = v 3 * β = 0 , on Ω .
With such results in mind, we define the Legendre-Galerkin functional J * : [ Y * ] 2 R , where
J * ( v * ) = 1 2 Ω v 2 * + v 3 * + f + γ 2 v 3 * β 2 d x + 1 2 Ω v 2 * α v 3 * β 3 2 d x .
At this point, defining
φ = v 2 * α v 3 * β 3 ,
we obtain
2 J * ( v * ) ( v 2 * ) 2 = 2 ;
2 J * ( v * ) ( v 3 * ) 2 = 1 γ 2 β 2 + 9 α 2 ( v 3 * ) 4 β 6 + O ( φ ) ,
2 J * ( v * ) v 2 * v 3 * = 3 α ( v 3 * ) 2 β 3 + 1 γ 2 β .
From such results we may infer that
det 2 J * ( v * ) v 2 * v 3 * = 2 J * ( v * ) ( v 2 * ) 2 2 J * ( v * ) ( v 3 * ) 2 2 J * ( v * ) v 2 * v 3 * 2 = 1 γ 2 β + 3 α ( v 3 * ) 2 β 3 2 + O ( φ )
Observe that a critical point φ = 0 so that δ 2 J * ( v * ) > 0 at a neighborhood of any critical point.
At this point we define
A + = v * = ( v 2 * , v 3 * ) [ Y * ] 2 : v 3 * β f 0 , in Ω ,
D * = { v * = ( v 2 * , v 3 * ) [ Y * ] 2 : v * K } ,
for an appropriate real constant K > 0 .
Finally, for an appropriate finite dimensional model version, in a finite differences or finite elements context, we assume
γ 2 β < 0 ,
and define E * = A + D * .
We also define
C 1 * = { v * = ( v 2 * , v 3 * ) E * : φ 2 ε , in Ω } ,
for a small real constant ε > 0 ,
C 2 * = v * = ( v 2 * , v 3 * ) E * : 1 γ 2 β + 3 α ( v 3 * ) 2 β 3 ε 1 ,
and
C * = C 1 * C 2 * .
Similarly as in the in the book [6], in Chapter 8, at section 8.7, in the proof of Theorem 8.7.1 at pages 299, 300 and 301, we may prove that C * is a convex set.
Furthermore, for 0 < ε ε 1 1 , we have that J * is convex on C * .
Summarizing, we may define the following convex optimization problem to obtain a critical point of the primal functional J,
Minimize J * ( v 2 * , v 3 * ) subject to v * = ( v 2 * , v 3 * ) C * .
We call J * the Legendre-Galerkin functional associated to J.

12.1. Numerical examples

We have obtained numerical solutions for two one-dimensional examples.
  • For γ = 1 . 0 , α = 3 . 0 , β = 30 . 0 , f 10 , in Ω = [ 0 , 1 ] .
    For the respective solution please see Figure 7.
  • For γ = 0 . 01 , α = 3 . 0 , β = 30 . 0 , f 10 , in Ω = [ 0 , 1 ] .
    For the respective solution please see Figure 8.

References

  1. Adams, R.A.; Fournier, J.F. Sobolev Spaces, 2nd ed.; Elsevier: New York, 2003. [Google Scholar]
  2. Bielski, W.R.; Galka, A.; Telega, J.J. The Complementary Energy Principle and Duality for Geometrically Nonlinear Elastic Shells. I. Simple case of moderate rotations around a tangent to the middle surface. Bulletin of the Polish Academy of Sciences. Technical Sciences 1988, 38, 7–9. [Google Scholar]
  3. Bielski, W.R.; Telega, J.J. A Contribution to Contact Problems for a Class of Solids and Structures. Arch. Mech. 1985, 37, 303–320. [Google Scholar]
  4. Annet, J.F. Superconductivity, Superfluids and Condensates, 2nd ed.; Oxford Master Series in Condensed Matter Physics, Oxford University Press, Reprint, 2010.
  5. Botelho, F.S. Functional Analysis, Calculus of Variations and Numerical Methods in Physics and Engineering, CRC Taylor and Francis, Florida, 2020.
  6. Botelho, F.S. Advanced Calculus and its Applications in Variational Quantum Mechanics and Relativity Theory, CRC Taylor and Francis, Florida, 2021.
  7. Botelho, F.S. Variational Convex Analysis, Ph.D. thesis, Virginia Tech, Blacksburg, VA -USA, (2009).
  8. Botelho, F. Topics on Functional Analysis, Calculus of Variations and Duality, Academic Publications, Sofia, 2011.
  9. Botelho, F. Existence of solution for the Ginzburg-Landau system, a related optimal control problem and its computation by the generalized method of lines. Applied Mathematics and Computation 2012, 218, 11976–11989. [Google Scholar] [CrossRef]
  10. Botelho, F. Functional Analysis and Applied Optimization in Banach Spaces, Springer Switzerland, 2014.
  11. Ciarlet, P. Mathematical Elasticity, Vol. II – Theory of Plates, North Holland Elsevier, 1997.
  12. Strikwerda, J.C. Finite Difference Schemes and Partial Differential Equations, SIAM, second edition (Philadelphia, 2004).
  13. Landau, L.; Lifschits, E.M. Course of Theoretical Physics, Vol. 5- Statistical Physics, part 1. (Butterworth-Heinemann, Elsevier, reprint 2008).
  14. Rockafellar, R.T. Convex Analysis, Princeton Univ. Press, (1970).
  15. Telega, J.J. On the complementary energy principle in non-linear elasticity. Part I: Von Karman plates and three dimensional solids, C.R. Acad. Sci. Paris, Serie II, 308, 1193-1198; Part II: Linear elastic solid and non-convex boundary condition. Minimax approach, ibid, pp. 1313. [Google Scholar]
  16. Galka, A.; Telega, J.J. Duality and the complementary energy principle for a class of geometrically non-linear structures. Part I. Five parameter shell model; Part II. Anomalous dual variational priciples for compressed elastic beams. Arch. Mech. 1995, 47, 699–724. [Google Scholar]
  17. Toland, J.F. A duality principle for non-convex optimisation and the calculus of variations. Arch. Rat. Mech. Anal. 1979, 71, 41–61. [Google Scholar] [CrossRef]
Figure 1. solution u 0 ( x ) for the case f ( x ) = 0 .
Figure 1. solution u 0 ( x ) for the case f ( x ) = 0 .
Preprints 77859 g001
Figure 2. solution u 0 ( x ) for the case f ( x ) = sin ( π x ) / 2 .
Figure 2. solution u 0 ( x ) for the case f ( x ) = sin ( π x ) / 2 .
Preprints 77859 g002
Figure 3. solution u 0 ( x ) for the case f ( x ) = 0 .
Figure 3. solution u 0 ( x ) for the case f ( x ) = 0 .
Preprints 77859 g003
Figure 4. solution u 0 ( x ) for the case f ( x ) = sin ( π x ) / 2 .
Figure 4. solution u 0 ( x ) for the case f ( x ) = sin ( π x ) / 2 .
Preprints 77859 g004
Figure 5. Density t ( x , y ) for the Case A.
Figure 5. Density t ( x , y ) for the Case A.
Preprints 77859 g005
Figure 6. Density t ( x , y ) for the Case B.
Figure 6. Density t ( x , y ) for the Case B.
Preprints 77859 g006
Figure 7. solution u ( x ) = v 3 ( x ) / β for the example 1.
Figure 7. solution u ( x ) = v 3 ( x ) / β for the example 1.
Preprints 77859 g007
Figure 8. solution u ( x ) = v 3 ( x ) / β for the example 2.
Figure 8. solution u ( x ) = v 3 ( x ) / β for the example 2.
Preprints 77859 g008
Disclaimer/Publisher’s Note: The statements, opinions and data contained in all publications are solely those of the individual author(s) and contributor(s) and not of MDPI and/or the editor(s). MDPI and/or the editor(s) disclaim responsibility for any injury to people or property resulting from any ideas, methods, instructions or products referred to in the content.
Copyright: This open access article is published under a Creative Commons CC BY 4.0 license, which permit the free download, distribution, and reuse, provided that the author and preprint are cited in any reuse.
Prerpints.org logo

Preprints.org is a free preprint server supported by MDPI in Basel, Switzerland.

Subscribe

Disclaimer

Terms of Use

Privacy Policy

Privacy Settings

© 2026 MDPI (Basel, Switzerland) unless otherwise stated