Preprint
Concept Paper

This version is not peer-reviewed.

Use of a Polypill to Reduce Cardiovascular Risk Factors in Primary and Secondary Prevention: Review and Use Guidelines

Submitted:

29 March 2022

Posted:

31 March 2022

Read the latest preprint version here

Abstract
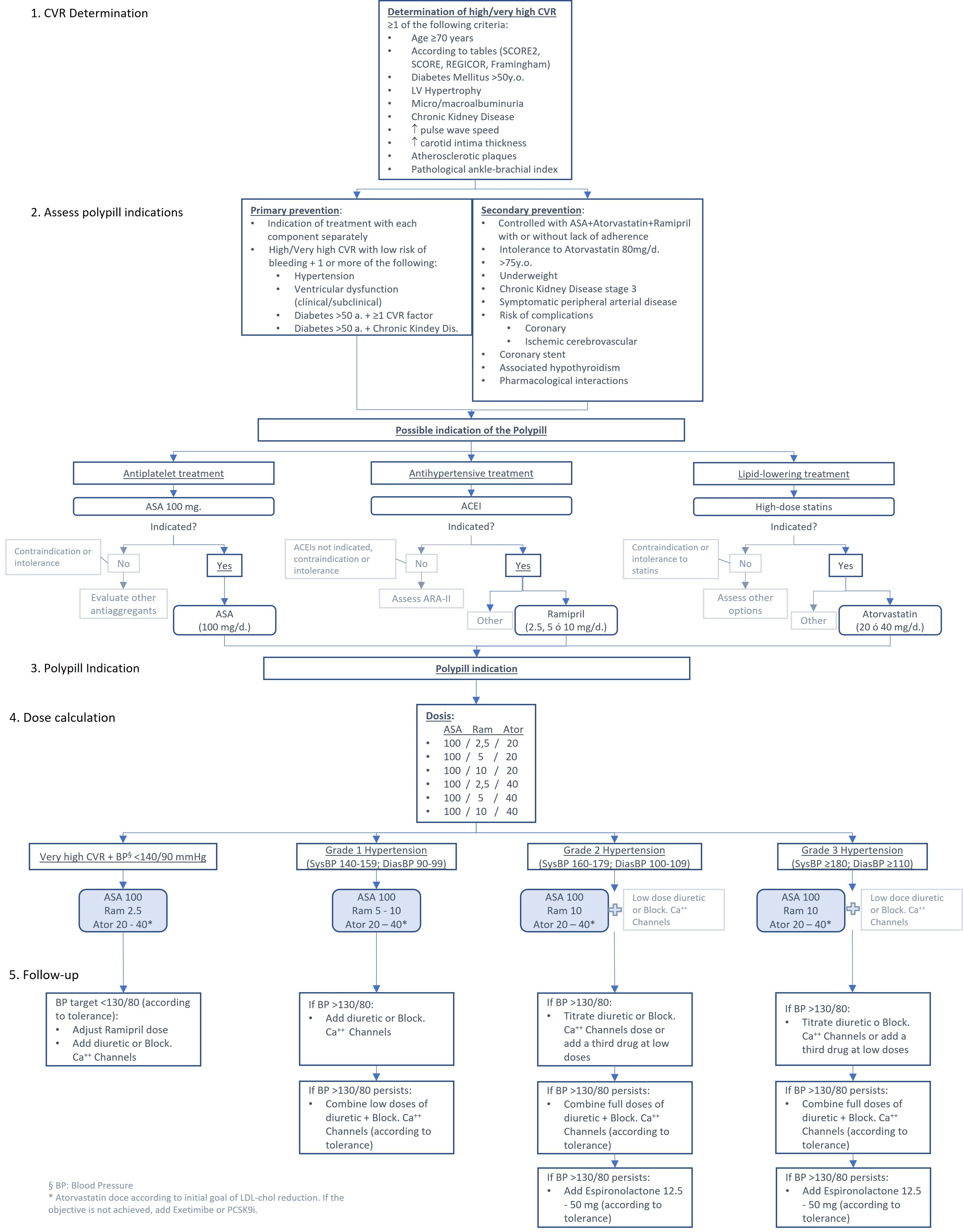
INTRODUCTION: Primary and secondary cardiovascular prevention programs present less efficacy than desired due to the professionals’ lack of adherence when prescribing different drugs to the same patient, and due to patients’ lack of adherence in the medium and long term to medications prescribed. Polypills are considered as a possible solution to these problems. An evidence-based review about a cardiovascular prevention polypill efficacy and a guide for its use is presented.METHODS: Comprehensive bibliographical review of the evidence published on the polypill as a mechanism for facilitating medication adherence in primary and secondary cardiovascular prevention.RESULTS: A total of 31 published articles were included, showing the options of the polypill as a method of primary and secondary cardiovascular prevention. Polypill can increase the therapeutic adherence of patients in the medium and long term, also increasing therapeutic results compared to the administration of the same different drugs separately. Based on the evidence, a flow chart for the prescription of a polypill has been developed.DISCUSSION AND CONCLUSIONS: The use of a polypill increases the effectiveness and adherence of patients to primary and secondary cardiovascular prevention programs, without increasing the cost of the intervention. The use of a polypill in cardiovascular prevention can be effective as a prescription tool.
Keywords: 
;  ;  ;  ;  ;  
Copyright: This open access article is published under a Creative Commons CC BY 4.0 license, which permit the free download, distribution, and reuse, provided that the author and preprint are cited in any reuse.
Prerpints.org logo

Preprints.org is a free preprint server supported by MDPI in Basel, Switzerland.

Subscribe

Disclaimer

Terms of Use

Privacy Policy

Privacy Settings

© 2026 MDPI (Basel, Switzerland) unless otherwise stated