Preprint
Article

This version is not peer-reviewed.

Comparative Docking Studies on Curcumin with COVID-19 Proteins

Submitted:

03 June 2020

Posted:

04 June 2020

Read the latest preprint version here

Abstract
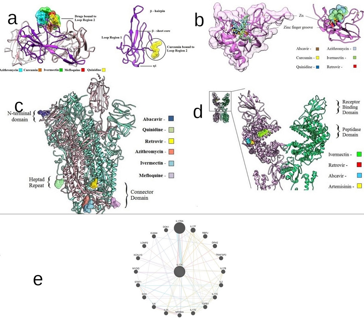
Corona virus disease 2019 (COVID-19) is caused by a Severe Acute Respiratory Syndrome-Coronavirus 2 (SARS-CoV-2), which is a positive strand RNA virus. The SARS-CoV-2 genome and its association to SAR-CoV-1 vary from ca. 66% to 96% depending on the type of betacoronavirdeae family members. With several drugs, viz. chloroquine, hydroxychloroquine, ivermectin, artemisinin, remdesivir, azithromycin considered for clinical trials, there has been an inherent need to find distinctive antiviral mechanisms of these drugs. Curcumin, a natural bioactive molecule has been shown to have a therapeutic potential for various diseases, but its effect on COVID-19 has not been explored. In this study, we show the binding potential of curcumin targeted to a variety of SARS-CoV-2 proteins, viz. spike glycoproteins (PDB ID: 6VYB), nucleocapsid phosphoprotein (PDB ID: 6VYO), membrane glycoprotein (PDB ID: 6M17) along with nsp10 (PDB ID: 6W4H) and RNA dependent RNA polymerase (PDB ID: 6M71) structures. Our results indicate that curcumin has high binding affinity towards nucleocapsid and nsp 10 proteins with potential antiviral activity.
Keywords: 
;  ;  ;  ;  
Copyright: This open access article is published under a Creative Commons CC BY 4.0 license, which permit the free download, distribution, and reuse, provided that the author and preprint are cited in any reuse.
Prerpints.org logo

Preprints.org is a free preprint server supported by MDPI in Basel, Switzerland.

Subscribe

Disclaimer

Terms of Use

Privacy Policy

Privacy Settings

© 2026 MDPI (Basel, Switzerland) unless otherwise stated