Submitted:
17 February 2024
Posted:
19 February 2024
You are already at the latest version
Abstract
Keywords:
1. Introduction
2. Cosmology
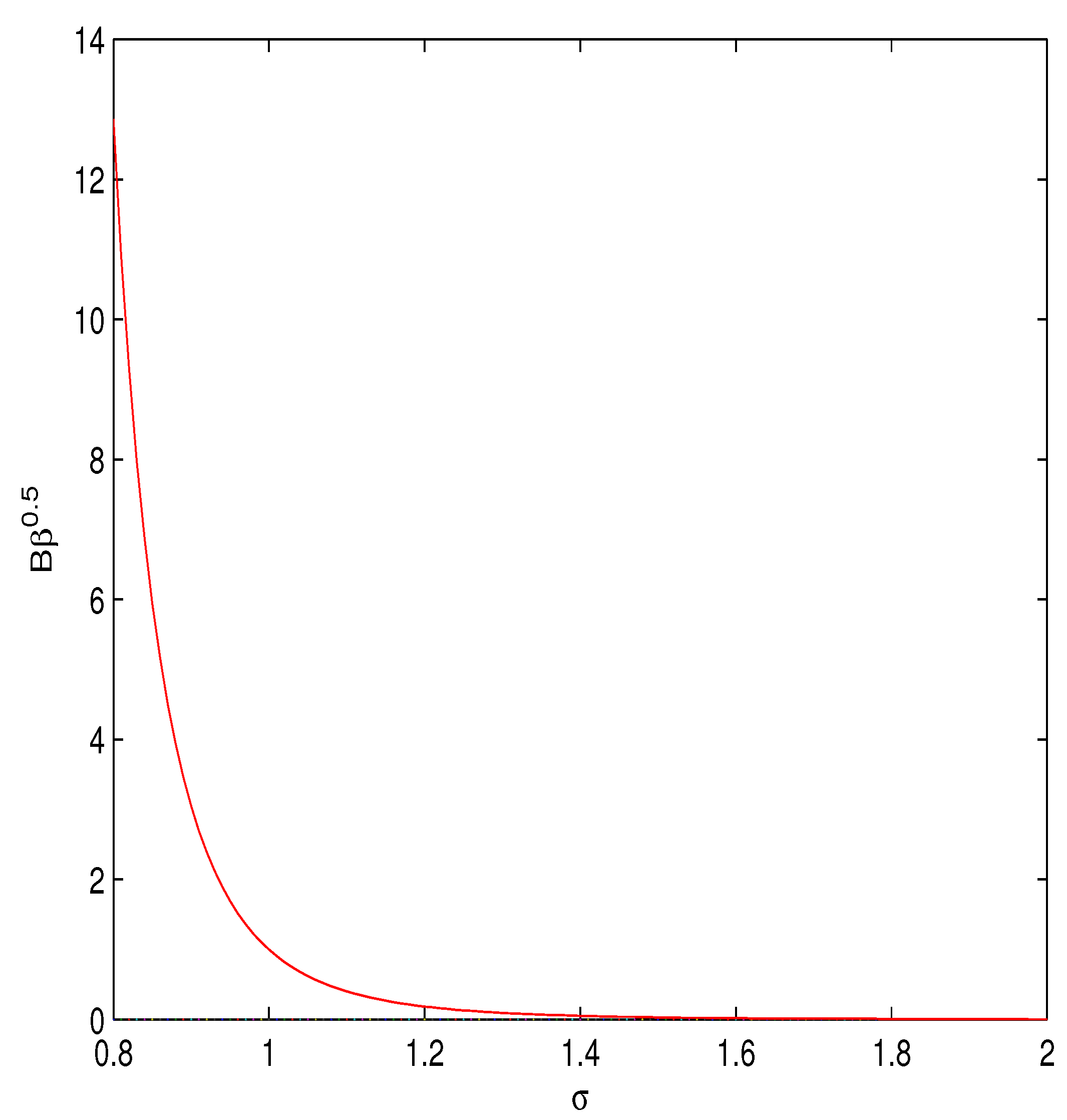
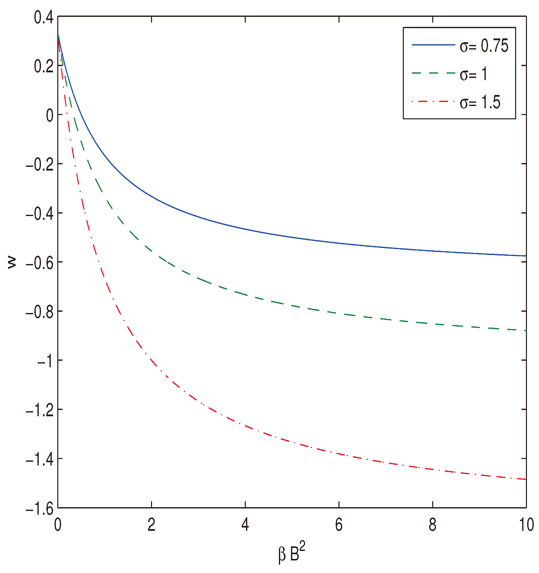
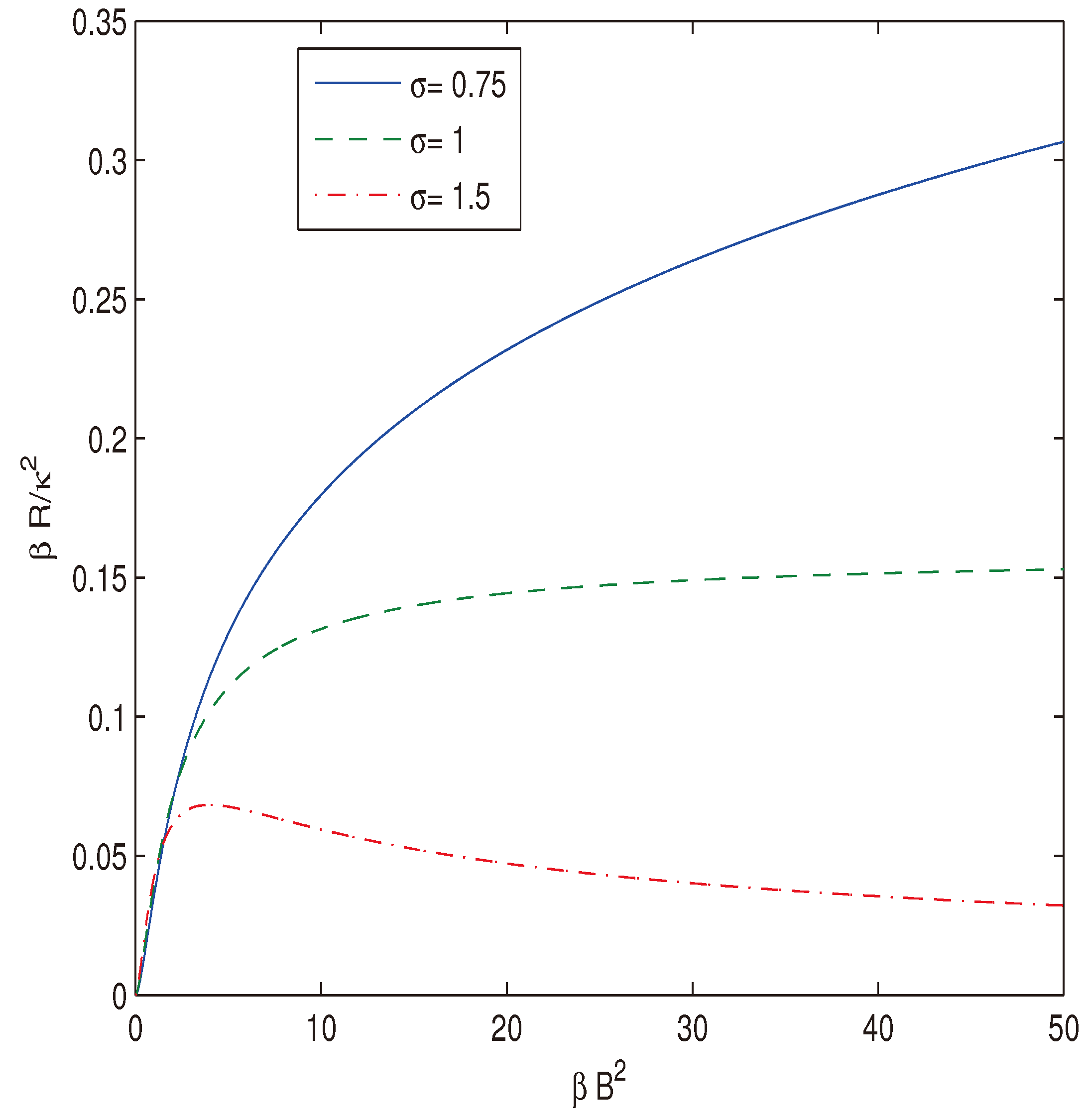
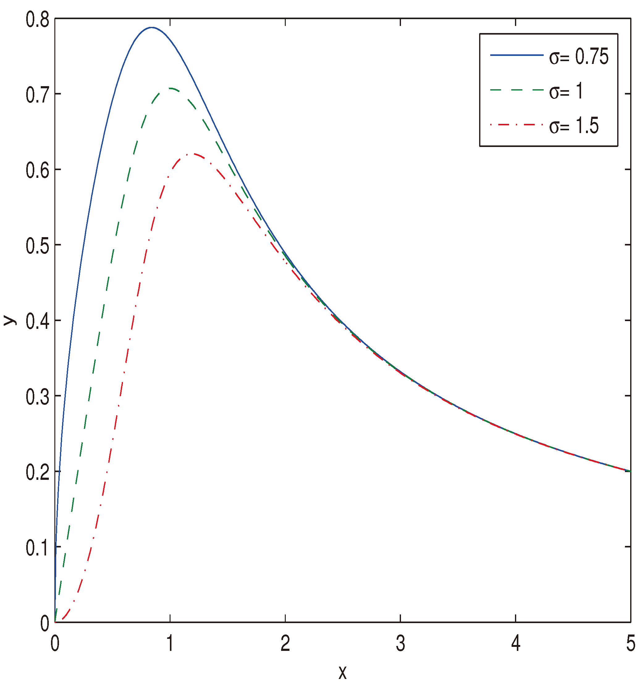
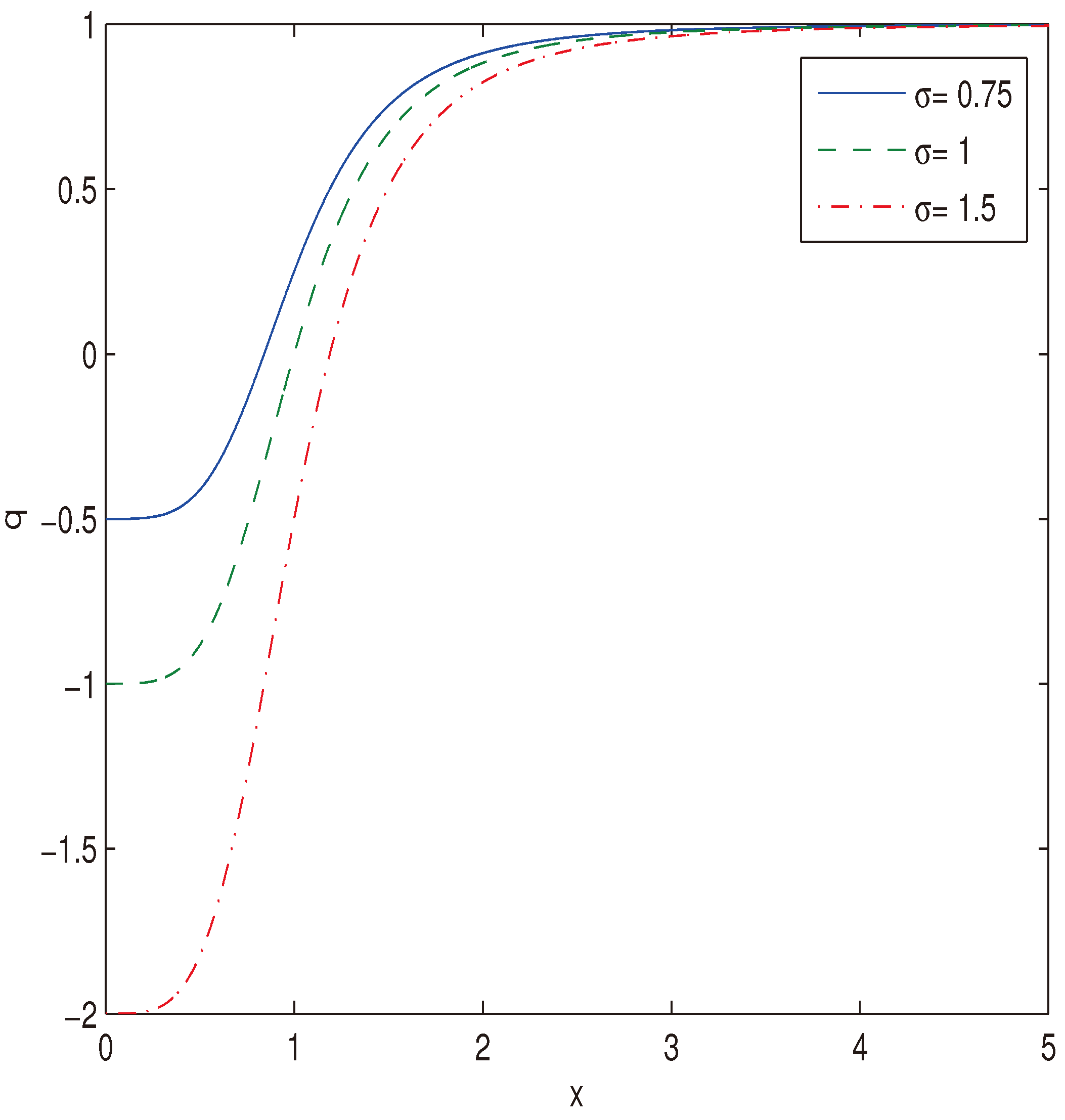
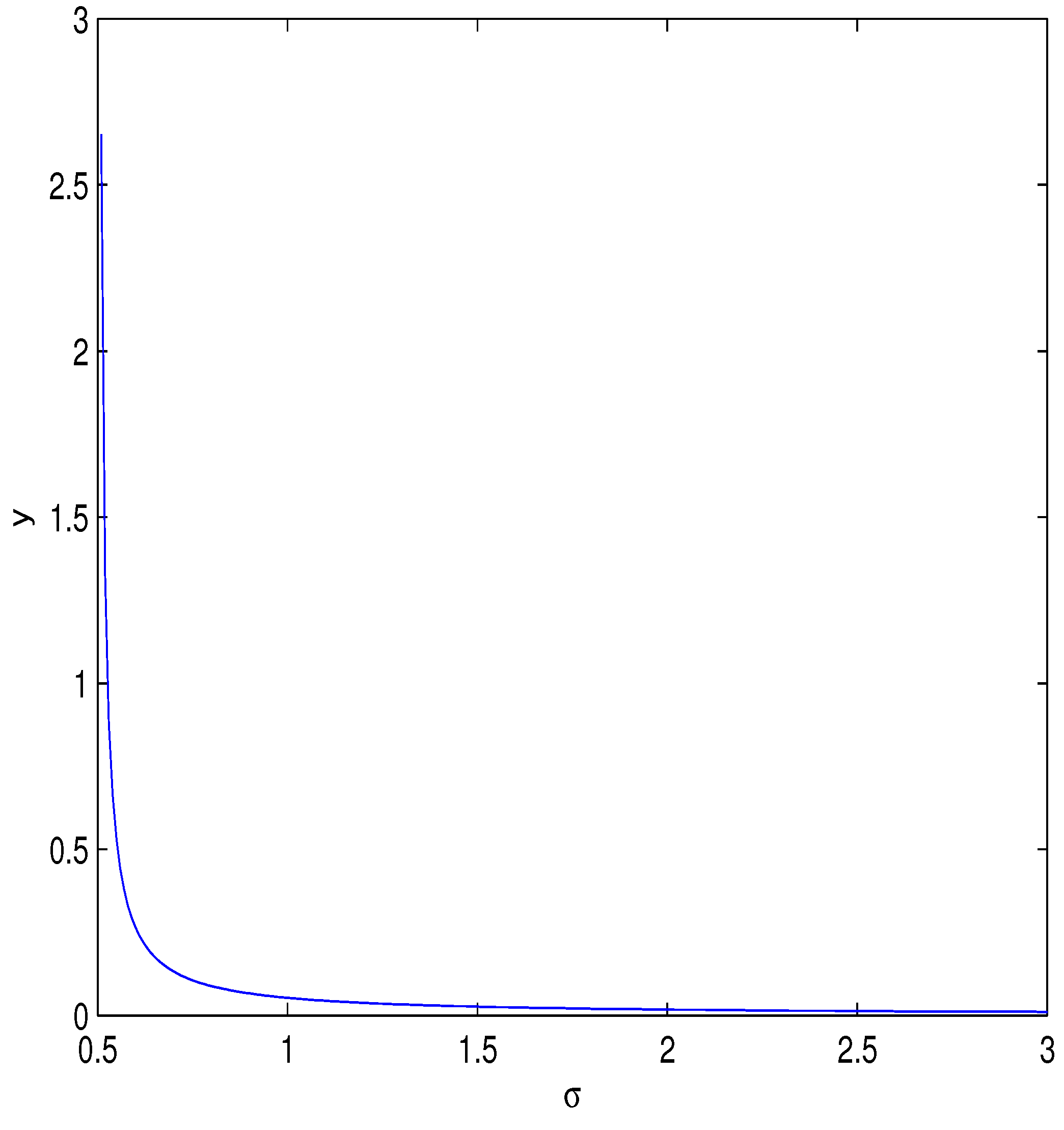
3. Universe evolution
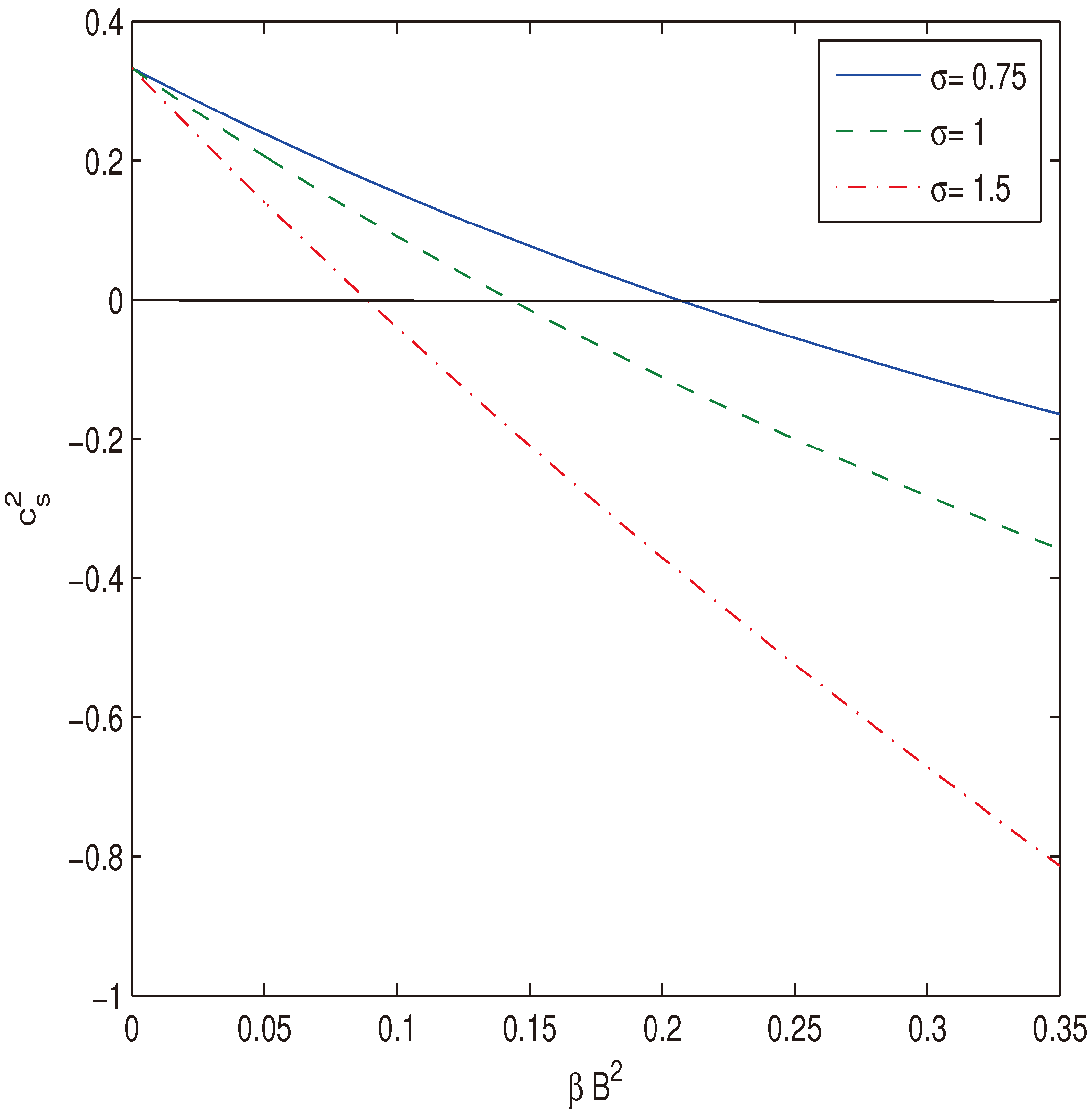
3.1. Causality and unitarity
4. Conclusion
References
- A. H. Guth, Phys. Rev. D 23, 347 (1981). [CrossRef]
- Alexei A. Starobinsky, Phys. Lett. B 91 99-102 (1980). [CrossRef]
- S. Capozziello and V. Faraoni, Beyond Einstein Gravity: A Survey of Gravitational Theories for Cosmology and Astrophysics (Springer Science+Business Media B.V., New York, 2011).
- S. Nojiri and S. D. Odintsov, Phys. Rept. 505, 59 (2011).
- Andrei D. Linde, Lect. Notes Phys. 738, 1-54 (2008).
- M. Born and L. Infeld, Proc. Royal Soc. (London) A 144, 425 (1934). [CrossRef]
- W. Heisenberg and E. Euler, Z. Physik 98, 714 (1936). [CrossRef]
- J. Schwinger, Phys. Rev. 82, 664 (1951). [CrossRef]
- S. L. Adler, Ann. Phys. (N.Y.) 67, 599 (1971). [CrossRef]
- C. S. Camara, M. R. de Garcia Maia, J. C. Carvalho, and J. A. S. Lima, Phys. Rev. D 69, 123504 (2004). [CrossRef]
- E. Elizalde, J. E. Lidsey, S. Nojiri, and S. D. Odintsov, Phys. Lett. B 574, 1 (2003). [CrossRef]
- V. A. De Lorenci, R. Klippert, M. Novello, and J. S. Salim, Phys. Rev. D 65, 063501 (2002). [CrossRef]
- M. Novello, S. E. Perez Bergliaffa, and J. M. Salim, Phys. Rev. D 69, 127301 (2004). [CrossRef]
- M. Novello, E. Goulart, J. M. Salim, and S. E. Perez Bergliaffa, Class. Quant. Grav. 24, 3021 (2007). [CrossRef]
- D. N. Vollick, Phys. Rev. D 78, 063524 (2008). [CrossRef]
- R. García-Salcedo, T. Gonzalez, A. Horta-Rangel, and I. Quiros. Phys. Rev. D 90, 128301 (2014). [CrossRef]
- S. I. Kruglov, Phys. Rev. D 92, 123523 (2015). [CrossRef]
- S. I. Kruglov, Int. J. Mod. Phys. A 35, 2050168 (2020). [CrossRef]
- S. I. Kruglov, Eur. Phys. J. Plus 135, 370 (2020). [CrossRef]
- S. I. Kruglov, Int. J. Mod. Phys. D 29, 2050102 (2020). [CrossRef]
- S. I. Kruglov, Int. J. Mod. Phys. A 32, 1750071 (2017). [CrossRef]
- S. I. Kruglov, Int. J. Mod. Phys. A 31, 1650058 (2016). [CrossRef]
- S. I. Kruglov, Int. J. Mod. Phys. D 25, 1640002 (2016). [CrossRef]
- R. Tolman and P. Ehrenfest, Phys. Rev. 36, 1791 (1930). [CrossRef]
- L. D. Landau and E. M. Lifshits, The Classical Theory of Fields (Pergamon Press, 1975).
- H. Bateman and A. Erdelyi, Higher Transcendental Functions (MC GRAW-HILL BOOK COMPANY, INC, 1953).
- A. R. Liddle and. H. Lyth, Cosmological Inflation and Large-Scale Structure (Cambrige University Press, 2000).
- Handbook of Mathematical Functions with Formulas, Graphs and Mathematical Tables, Edit by M. Abramowitz and I. Stegun. National Bureau of Standarts, Applied Mathematics Series 55 (1972).
- R. García-Salcedo, T. Gonzalez, and I. Quiros, Phys. Rev. D 89, 084047 (2014). [CrossRef]
- H. B. Benaoum1, Genly Leon, A. Övgün, and H. Quevedo. Eur. Phys. J. C 83, 367 (2023). [CrossRef]
- S. I. Kruglov, Eur. Phys. J. C (in Press).







Disclaimer/Publisher’s Note: The statements, opinions and data contained in all publications are solely those of the individual author(s) and contributor(s) and not of MDPI and/or the editor(s). MDPI and/or the editor(s) disclaim responsibility for any injury to people or property resulting from any ideas, methods, instructions or products referred to in the content. |
© 2024 by the author. Licensee MDPI, Basel, Switzerland. This article is an open access article distributed under the terms and conditions of the Creative Commons Attribution (CC BY) license (http://creativecommons.org/licenses/by/4.0/).
