Preprint
Article

This version is not peer-reviewed.

Phylogenetic Profiling and Disordered Region Assessment of MECP2, CDKL5, and FOXG1 to Reveal Strategies for Rett Syndrome Treatment

A peer-reviewed article of this preprint also exists.

Submitted:

04 November 2019

Posted:

06 November 2019

You are already at the latest version

Abstract
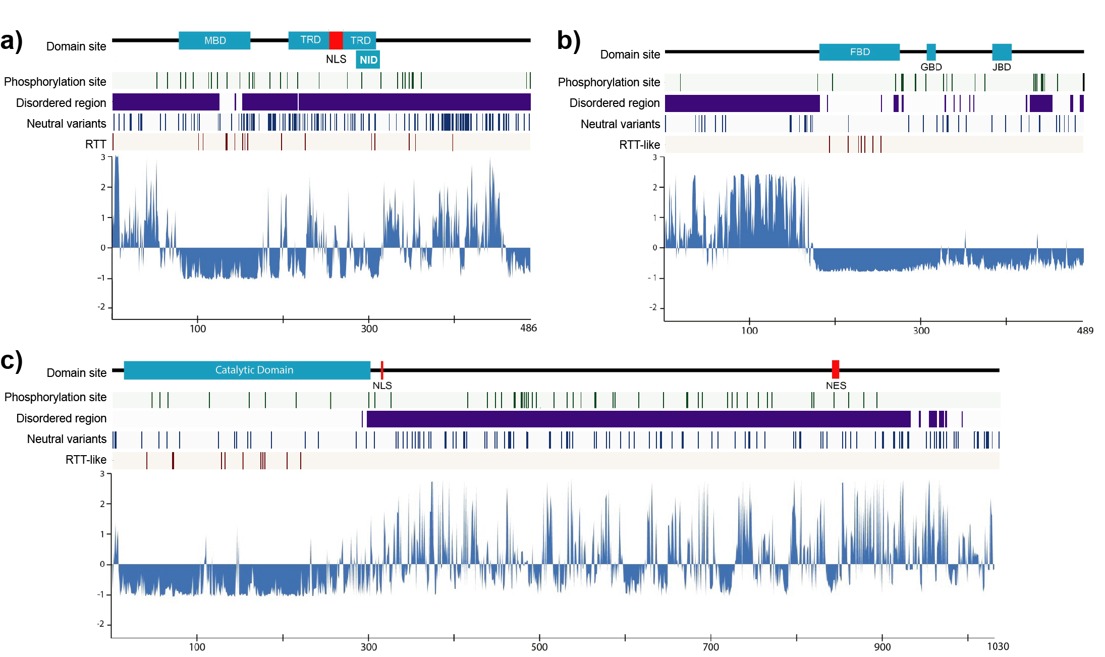
Rett syndrome (RTT), a neurodevelopmental disorder, is mainly caused by mutations in methyl CpG-binding protein 2 (MECP2), which alter the functions of domains to either bind to methylated DNA or interact with a transcriptional co-repressor complex. It has been established that alterations in cyclin-dependent kinase-like 5 (CDKL5) or forkhead box protein G1 (FOXG1) correspond to distinct neurodevelopmental disorders, given that a series of studies have indicated that RTT is also caused by alterations in either one of these genes. We tried to elucidate RTT through evolution and structure assessment of MeCP2, CDKL5, and FOXG1, by focusing on their binding partners and disordered structures. Here, we provide insight into the similarities of the FOXG1 and MECP2 binding partners evolution and function. On the other hand, we suggest that CDKL5 could be a potential candidate for a classical RTT treatment, particularly based on its disordered structure that spans after the catalytic domain to the C-terminus, which shows abundant linear motifs that can bind to molecules with divergent structures of similar affinity. Additionally, we provide insight into the relationship between disordered structure and disease.
Keywords: 
;  ;  ;  ;  ;  ;  
Copyright: This open access article is published under a Creative Commons CC BY 4.0 license, which permit the free download, distribution, and reuse, provided that the author and preprint are cited in any reuse.
Prerpints.org logo

Preprints.org is a free preprint server supported by MDPI in Basel, Switzerland.

Subscribe

Disclaimer

Terms of Use

Privacy Policy

Privacy Settings

© 2026 MDPI (Basel, Switzerland) unless otherwise stated