Preprint
Article

This version is not peer-reviewed.

Development and Introduction of the Risk-Sentience Auxiliary Framework (RSAF) as a Robust Enabler to the ISO 31000 and ISO 31010 for High-Risk Environments

A peer-reviewed article of this preprint also exists.

Submitted:

20 March 2018

Posted:

20 March 2018

Read the latest preprint version here

Abstract
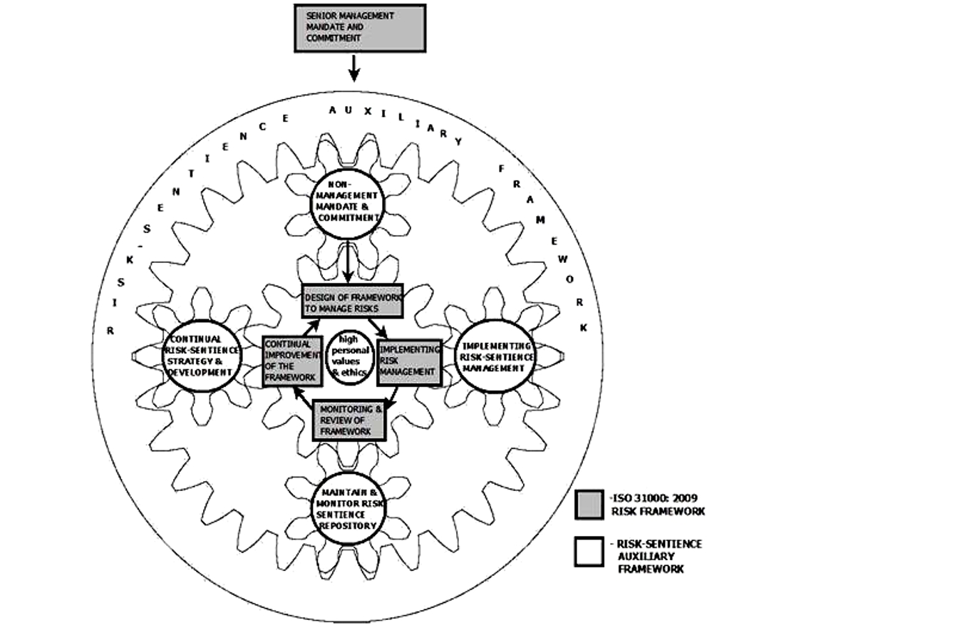
The aim of this Irish study was to develop, implement and evaluate a new auxiliary risk management framework and process to serve as an enabler to the global ISO 31000 [5] risk framework and ISO 31010 processes [38]. This framework has been designed particularly for use within high-risk environments and those characterized by volatility, uncertainty, complexity and ambiguity (VUCA). The key objective was optimization of structured sharing and grass-root management of all available risk-information which have assessed potential to develop into a future identifiable risk. The author introduces new risk terminology including risk-sentience, risk-sentience information and risk-sentience management. The process involved development of the Theory of Risk-Sentience (ToRS), Risk-Sentience Auxiliary Framework (RSAF) and a risk-sentience management process referred to as LUOMEAR (Learning from Uncertainties, Others Mistakes, Experiences and Anecdotal Reporting). Manchester Patient Safety Framework (MaPSaF) [32], SWOT analysis and a newly developed Risk-Sentience Fertility Checklist were used to conduct pre and post-trial evaluations. The findings include positive adjustments in safety culture components of commitment to quality, communication and team-working around safety issues, access to evolving risk-information and efficient sharing and management of recorded risk-information with potential to develop into a future identifiable risk. Recommendations are made for more extensive applications of both the proposed auxiliary risk framework and process within high-risk sectors to further explore its effectiveness and scope.
Keywords: 
;  ;  ;  ;  ;  ;  ;  ;  
Copyright: This open access article is published under a Creative Commons CC BY 4.0 license, which permit the free download, distribution, and reuse, provided that the author and preprint are cited in any reuse.
Prerpints.org logo

Preprints.org is a free preprint server supported by MDPI in Basel, Switzerland.

Subscribe

Disclaimer

Terms of Use

Privacy Policy

Privacy Settings

© 2026 MDPI (Basel, Switzerland) unless otherwise stated