Submitted:
06 February 2026
Posted:
15 February 2026
You are already at the latest version
Abstract
Keywords:
1. Introduction
2. Literature Review and Theoretical Discussion
2.1. Development of Conceptual Framework and Hypothesis
2.2. Hypothesis Development
3. Research Methodology
3.1. Measurement and Scale Development
3.2. Demographic and Firm Characteristics of Participants
4. Reliability and Validity
4.1. Discriminant Validity
4.2. Model Fit
5. Findings and Discussion
5.1. Discussion of the Results
5.2. Conclusion
5.3. Theoretical Implications
5.4. Managerial/Practical Implication
5.5. Policy Implications
5.6. Limitations and Future Research Suggestions
Supplementary Materials
Author Contributions
Funding
Institutional Review Board Statement
Informed consent statement
Data availability statement
Acknowledgments
Conflicts of Interest
References
- Abor, J.Y.; Quartey, P.; Nellis, J.G.; Subramanian, L. Monetary Economics in Emerging and Developing Countries; Taylor & Francis: London, United Kingdom; ISBN, 2024. [Google Scholar]
- Acheampong, G.; Hinson, R. E. Entrepreneurship and sustainable development in emerging economies: The role of institutional support. Journal of Small Business and Enterprise Development 2022, 29(2), 345–362. [Google Scholar] [CrossRef]
- Ackah, D.; Boadu, K.O. Entrepreneurship as a Catalyst for Innovation and Economic Growth in Ghana. Dama Acad. Sch. J. Res. 2025, 10, 28–47. [Google Scholar] [CrossRef]
- Adjanor-Doku, C.; Ellis, F.Y.; Affum-Osei, E. Environmental performance: A systematic review of literature and directions for future studies. Corp. Soc. Responsib. Environ. Manag. 2024, 32, 71–87. [Google Scholar] [CrossRef]
- Ahenkan, A.; Boon, E.; Akalibey, S.; Nordjo, E. Corporate Environmentalism and Business Sustainability in Ghana: Prospects and Challenges. Bus. Strat. Dev. 2025, 8, e70057. [Google Scholar] [CrossRef]
- Aliano, M.; Cestari, G.; Madonna, S. Sustainable Finance for SMEs; Springer Nature: Durham, NC, United States; ISBN, 2024. [Google Scholar]
- Amit, R.; Schoemaker, P.J.H. Strategic assets and organizational rent. Strateg. Manag. J. 1993, 14, 33–46. [Google Scholar] [CrossRef]
- Amponsah-Tawiah, K.; Dartey-Baah, K.; Addo, S. A.; Aboagye, E. The impact of financing constraints on the sustainability of SMEs in emerging economies. International Journal of Business and Social Research 2016, 6(5), 1–12. [Google Scholar]
- Appiah, K.; Ahiawodzi, A. K.; Buame, S. K. Institutional challenges and SME sustainability in Ghana. International Journal of Entrepreneurship and Small Business 2021, 42(3), 287–304. [Google Scholar] [CrossRef]
- Aragón-Correa, J.A.; Sharma, S. A Contingent Resource-Based View of Proactive Corporate Environmental Strategy. Acad. Manag. Rev. 2003, 28, 71–88. [Google Scholar] [CrossRef]
- Aragon-Correa, J.A.; Hurtado-Torres, N.E.; Sharma, S.; Morales, V.J.G.; Sharma, S.K. Environmental strategy and performance in small firms: A resource-based perspective. J. Environ. Manag. 2008, 86, 88–103. [Google Scholar] [CrossRef]
- Asiedu, M.; Boakye, J. K. Policy implementation challenges and SME environmental practices in Ghana. African Journal of Economic and Management Studies 2020, 11(4), 561–578. [Google Scholar] [CrossRef]
- Bamfo, B.A.; Asiedu-Appiah, F.; Ameza-Xemalordzo, E. Developing a framework for entrepreneurship ecosystem for developing countries: The application of institutional theory. Cogent Bus. Manag. 2023, 10. [Google Scholar] [CrossRef]
- Bansal, P. From Issues to Actions: The Importance of Individual Concerns and Organizational Values in Responding to Natural Environmental Issues. Organ. Sci. 2003, 14, 510–527. [Google Scholar] [CrossRef]
- Barney, J.B. The Emergence of Resource-Based Theory: A Personal Journey. J. Manag. 2021, 47, 1663–1676. [Google Scholar] [CrossRef]
- Barney, J.; Wright, M.; Ketchen, D.J. The resource-based view of the firm: Ten years after 1991. J. Manag. 2001, 27, 625–641. [Google Scholar] [CrossRef]
- Basit, S.A.; Gharleghi, B.; Batool, K.; Hassan, S.S.; Jahanshahi, A.A.; Kliem, M.E. Review of enablers and barriers of sustainable business practices in SMEs. J. Econ. Technol. 2024, 2, 79–94. [Google Scholar] [CrossRef]
- Baxter, S.; Barnes, A.; Lee, C.; Mead, R.; Clowes, M. Increasing public participation and influence in local decision-making to address social determinants of health: a systematic review examining initiatives and theories. Local Gov. Stud. 2022, 49, 861–887. [Google Scholar] [CrossRef]
- Becker, G.S. Human Capital: A Theoretical and Empirical Analysis, with Special Reference to Education, 2rd ed.; University of Chicago press: Chicago, IL, USA, 2009. [Google Scholar] [CrossRef]
- Brammer, S.; Walker, H. Sustainable procurement in the public sector: an international comparative study. Int. J. Oper. Prod. Manag. 2011, 31, 452–476. [Google Scholar] [CrossRef]
- Ángel del Brío, J.; Junquera, B.; Ordiz, M. Human resources in advanced environmental approaches–a case analysis. Int. J. Prod. Res. 2008, 46, 6029–6053. [Google Scholar] [CrossRef]
- Cai, W.; Li, G. The drivers of eco-innovation and its impact on performance: Evidence from China. J. Clean. Prod. 2018, 176, 110–118. [Google Scholar] [CrossRef]
- Cavallo, A.; Ghezzi, A.; Rossi-Lamastra, C. Small-medium enterprises and innovative startups in entrepreneurial ecosystems: exploring an under-remarked relation. Int. Entrep. Manag. J. 2020, 17, 1843–1866. [Google Scholar] [CrossRef]
- Cavicchi, C.; Oppi, C.; Vagnoni, E. Mobilising management control systems to support sustainability strategy in SMEs: the case of a waste disposal firm. Meditari Account. Res. 2022, 31, 1015–1037. [Google Scholar] [CrossRef]
- Cohen, W.M.; Levinthal, D.A. Absorptive capacity: A new perspective on learning and innovation. Adm. Sci. Q. 1990, 35, 128–152. [Google Scholar] [CrossRef]
- Cunningham, J.A.; Menter, M.; Wirsching, K. Entrepreneurial ecosystem governance: a principal investigator-centered governance framework. Small Bus. Econ. 2017, 52, 545–562. [Google Scholar] [CrossRef]
- Dangelico, R.M. Green Product Innovation: Where we are and Where we are Going. Bus. Strat. Environ. 2015, 25, 560–576. [Google Scholar] [CrossRef]
- Dangelico, R.M.; Vocalelli, D. “Green Marketing”: An analysis of definitions, strategy steps, and tools through a systematic review of the literature. J. Clean. Prod. 2017, 165, 1263–1279. [Google Scholar] [CrossRef]
- De Clercq, D.; Voronov, M. The Role of Cultural and Symbolic Capital in Entrepreneurs' Ability to Meet Expectations about Conformity and Innovation. J. Small Bus. Manag. 2009, 47, 398–420. [Google Scholar] [CrossRef]
- del Río González, P. Analysing the factors influencing clean technology adoption: a study of the Spanish pulp and paper industry. Bus. Strateg. Environ. 2005, 14, 20–37. [Google Scholar] [CrossRef]
- Delgado-Verde, M.; Amores-Salvadó, J.; Castro, G. M. D. Green knowledge management and financial performance: Evidence from European firms. Journal of Knowledge Management 2016, 20(2), 339–360. [Google Scholar] [CrossRef]
- Donaldson, T.; Preston, L.E. The Stakeholder Theory of the Corporation: Concepts, Evidence, and Implications. Acad. Manag. Rev. 1995, 20, 65–91. [Google Scholar] [CrossRef]
- Drees, J.M.; Heugens, P.P.M.A.R. Synthesizing and Extending Resource Dependence Theory. J. Manag. 2013, 39, 1666–1698. [Google Scholar] [CrossRef]
- Dumont, J.; Shen, J.; Deng, X. Effects of Green HRM Practices on Employee Green Behavior: The Role of Psychological Green Climate and Employee Green Values. Hum. Resour. Manag. 2017, 36, 118–128. [Google Scholar] [CrossRef]
- Egri, C.P.; Herman, S. Leadership in the North American Environmental Sector: Values, Leadership Styles, and Contexts of Environmental Leaders and their Organizations. Acad. Manag. J. 2000, 43, 571–604. [Google Scholar] [CrossRef]
- European Commission. Public procurement for a circular economy: Good practice and guidance; EU Publications: Brussels, 2017. [Google Scholar]
- Factor, A.; Ulhøi, J.P.; Romm.
- Ferreira, J.J.; Fernandes, C.I.; Veiga, P.M. The role of entrepreneurial ecosystems in the SME internationalization. J. Bus. Res. 2023, 157. [Google Scholar] [CrossRef]
- Fornell, C.; Larcker, D.F. Evaluating structural equation models with unobservable variables and measurement error. J. Mark. Res. 1981, 18, 39–50. [Google Scholar] [CrossRef]
- Fuchs, J.; Tesfamichael, M.; Clube, R.; Tomei, J. How does energy modelling influence policymaking? Insights from low- and middle-income countries. Renew. Sustain. Energy Rev. 2024, 203. [Google Scholar] [CrossRef]
- Genty, K.I.; Atiku, S.O.; Abata, A.M.; Semente, E.M. Nexus Between Business Ecosystem and Micro, Small and Medium Enterprises Performance. 2025, 31, 376–388. [Google Scholar] [CrossRef]
- Halme, M.; Jasch, C.; Scharp, M. Sustainable development and SMEs: Organising for innovation and sustainability. Greener Management International 2012, 55, 25–39. [Google Scholar]
- Hair, J.; Alamer, A. Partial Least Squares Structural Equation Modeling (PLS-SEM) in second language and education research: Guidelines using an applied example. Res. Methods Appl. Linguistics 2022, 1. [Google Scholar] [CrossRef]
- Hart, S. A natural-resource-based view of the firm. Acad. Manag. Rev. 1995, 20, 986–1014. [Google Scholar] [CrossRef]
- Arrindell, W. Culture’s consequences: Comparing values, behaviors, institutions, and organizations across nations. Behav. Res. Ther. 2003, 41, 861–862. [Google Scholar] [CrossRef]
- Iandolo, F.; La Sala, A.; Turriziani, L.; Caputo, F. Stakeholder engagement in managing systemic risk management. Bus. Ethic- Environ. Responsib. 2024, 34, 1069–1085. [Google Scholar] [CrossRef]
- Jamali, D.; Lund-Thomsen, P.; Jeppesen, S. SMEs and CSR in Developing Countries. Bus. Soc. 2016, 56, 11–22. [Google Scholar] [CrossRef]
- Journeault, M.; Perron, A.; Vallières, L. The collaborative roles of stakeholders in supporting the adoption of sustainability in SMEs. J. Environ. Manag. 2021, 287, 112349. [Google Scholar] [CrossRef] [PubMed]
- Leonidou, E.; Christofi, M.; Vrontis, D.; Thrassou, A. An integrative framework of stakeholder engagement for innovation management and entrepreneurship development. J. Bus. Res. 2020, 119, 245–258. [Google Scholar] [CrossRef]
- Lozano, R. A Holistic Perspective on Corporate Sustainability Drivers. Corp. Soc. Responsib. Environ. Manag. 2013, 22, 32–44. [Google Scholar] [CrossRef]
- Ritota, M.; Manzi, P. Pleurotus spp. Cultivation on Different Agri-Food By-Products: Example of Biotechnological Application. Sustainability 2019, 11, 5049. [Google Scholar] [CrossRef]
- Mensah, J.; Amoah, J.O.; Mattah, P.A.D.; Mensah, A. Causes and effects of weak enforcement of environmental sanitation laws in Ghana. J. Hum. Behav. Soc. Environ. 2022, 33, 663–684. [Google Scholar] [CrossRef]
- Mugano, G.; Dorasamy, N. SMEs Perspective in Africa; Springer Nature: Durham, NC, United States; ISBN, 2024. [Google Scholar]
- Nyarku, K.M.; Oduro, S. Effect of legal and regulatory framework on SMEs growth in the Accra Metropolis of Ghana. Int. J. Entrep. Innov. 2017, 19, 207–217. [Google Scholar] [CrossRef]
- Obeng, B.A.; Robson, P.; Haugh, H. Strategic entrepreneurship and small firm growth in Ghana. Int. Small Bus. Journal: Res. Entrep. 2012, 32, 501–524. [Google Scholar] [CrossRef]
- OECD. Green entrepreneurship, SMEs and sustainable development; OECD Publishing, 2019. [Google Scholar]
- E Porter, M.; van der Linde, C. Toward a New Conception of the Environment-Competitiveness Relationship. J. Econ. Perspect. 1995, 9, 97–118. [Google Scholar] [CrossRef]
- Renwick, D.W.S.; Redman, T.; Maguire, S. Green Human Resource Management: A Review and Research Agenda. Int. J. Manag. Rev. 2013, 15, 1–14. [Google Scholar] [CrossRef]
- Reim, W.; Tabares, S.; Parida, V. Small and Medium-Sized Enterprises and the Circular Economy: Leveraging Ecosystem Strategies for Circular Business Model Implementation. Organ. Environ. 2025, 38, 257–283. [Google Scholar] [CrossRef]
- Rivera, J.E. Business and Public Policy; Cambridge University Press (CUP): Cambridge, United Kingdom; ISBN, 2010. [Google Scholar]
- Robertson, J.L.; Barling, J. Greening organizations through leaders' influence on employees' pro-environmental behaviors. J. Organ. Behav. 2012, 34, 176–194. [Google Scholar] [CrossRef]
- Rönkkö, M.; Cho, E. An Updated Guideline for Assessing Discriminant Validity. Organ. Res. Methods 2020, 25, 6–14. [Google Scholar] [CrossRef]
- Russo, M.V.; Fouts, P.A. A RESOURCE-BASED PERSPECTIVE ON CORPORATE ENVIRONMENTAL PERFORMANCE AND PROFITABILITY. Acad. Manag. J. 1997, 40, 534–559. [Google Scholar] [CrossRef]
- Sarstedt, M.; Ringle, C.M.; Cheah, J.-H.; Ting, H.; I Moisescu, O.; Radomir, L. Structural model robustness checks in PLS-SEM. Tour. Econ. 2019, 26, 531–554. [Google Scholar] [CrossRef]
- Yergler, J.D. Organizational Culture and Leadership. In Leadersh. Organ. Dev. J., 4th ed.; 2012; Volume 33, pp. 421–423. [Google Scholar] [CrossRef]
- Stam, E.; Spigel.
- Shwetzer, C.; Maritz, A.; Nguyen, Q. Entrepreneurial ecosystems: a holistic and dynamic approach. J. Ind. Collab. 2019, 1, 79–95. [Google Scholar] [CrossRef]
- Stam, E.; van de Ven, A. Entrepreneurial ecosystem elements. Small Bus. Econ. 2019, 56, 809–832. [Google Scholar] [CrossRef]
- Sinkovics, N.; Sinkovics, R.R.; Yamin, M. The role of social value creation in business model formulation at the bottom of the pyramid – Implications for MNEs? Int. Bus. Rev. 2014, 23, 692–707. [Google Scholar] [CrossRef]
- Teixeira, A. A. C.; Oliveira, S. F.; Curado, C. The effect of human capital on environmental innovation. Environmental and Resource Economics 2018, 71(2), 303–339. [Google Scholar] [CrossRef]
- Testa, F.; Iraldo, F.; Vaccari, A.; Ferrari, E. Why Eco-labels can be Effective Marketing Tools: Evidence from a Study on Italian Consumers. Bus. Strat. Environ. 2013, 24, 252–265. [Google Scholar] [CrossRef]
- Volkmann, C.; Fichter, K.; Klofsten, M.; Audretsch, D.B. Sustainable entrepreneurial ecosystems: an emerging field of research. Small Bus. Econ. 2019, 56, 1047–1055. [Google Scholar] [CrossRef]
- Voorhees, C.M.; Brady, M.K.; Calantone, R.; Ramirez, E. Discriminant validity testing in marketing: an analysis, causes for concern, and proposed remedies. J. Acad. Mark. Sci. 2016, 44, 119–134. [Google Scholar] [CrossRef]
- Wagner, M. On the relationship between environmental management, environmental innovation and patenting: Evidence from German manufacturing firms. Res. Policy 2007, 36, 1587–1602. [Google Scholar] [CrossRef]
- Wernerfelt, B. A resource-based view of the firm. Strat. Manag. J. 1984, 5, 171–180. [Google Scholar] [CrossRef]
- Wright, P.M.; Dunford, B.B.; Snell, S.A. Human resources and the resource based view of the firm. J. Manag. 2001, 27, 701–721. [Google Scholar] [CrossRef]


| Constructs | Items | Factor Loadings | CA | rho_A | CR | AVE | VIF |
| Culture | EEC1 | 0.896 | 0.779 | 0.783 | 0.900 | 0.819 | 1.686 |
| EEC1 | 0.913 | 1.686 | |||||
| Financing | EEF1 | 0.778 | 0.711 | 0.721 | 0.834 | 0.626 | 1.166 |
| EEF2 | 0.817 | 1.884 | |||||
| EEF3 | 0.779 | 1.835 | |||||
| Institutional support | EEIS1 | 0.899 | 0.705 | 0.718 | 0.871 | 0.771 | 1.420 |
| EEIS2 | 0.856 | 1.420 | |||||
| Markets | EEM1 | 0.903 | 0.721 | 0.733 | 0.877 | 0.781 | 1.465 |
| EEM2 | 0.864 | 1.465 | |||||
| Policy | EEP1 | 0.858 | 0.776 | 0.776 | 0.870 | 0.691 | 1.817 |
| EEP2 | 0.833 | 1.725 | |||||
| EEP3 | 0.802 | 1.428 | |||||
| Sustainable Environmental Performance | SEP1 | 0.817 | 0.820 | 0.821 | 0.881 | 0.649 | 1.867 |
| SEP2 | 0.798 | 1.732 | |||||
| SEP3 | 0.833 | 1.976 | |||||
| SEP4 | 0.773 | 1.706 | |||||
| Human capital | EEHC1 | 0.778 | 0.838 | 0.855 | 0.882 | 0.599 | 2.172 |
| EEHC2 | 0.759 | 2.128 | |||||
| EEHC3 | 0.764 | 2.115 | |||||
| EEHC4 | 0.797 | 1.746 | |||||
| EEHC5 | 0.772 | 1.656 |
| Construct | EEC | EEF | EEIS | EEM | EEP | SEP | EEHC |
| EEC | 0.905 | ||||||
| EEF | 0.517 | 0.791 | |||||
| EEIS | 0.706 | 0.395 | 0.878 | ||||
| EEM | 0.341 | 0.423 | 0.281 | 0.884 | |||
| EEP | 0.447 | 0.666 | 0.383 | 0.332 | 0.831 | ||
| SEP | 0.509 | 0.725 | 0.466 | 0.404 | 0.903 | 0.806 | |
| EEHC | 0.546 | 0.472 | 0.446 | 0.741 | 0.333 | 0.401 | 0.774 |
| Constructs | EEC | EEF | EEIS | EEM | EEP | SEP | EEHC |
|---|---|---|---|---|---|---|---|
| EEC | |||||||
| EEF | 0.693 | ||||||
| EEIS | 0.644 | 0.544 | |||||
| EEM | 0.451 | 0.618 | 0.380 | ||||
| EEP | 0.574 | 0.845 | 0.511 | 0.443 | |||
| SEP | 0.635 | 0.816 | 0.607 | 0.523 | 0.429 | ||
| EEHC | 0.619 | 0.629 | 0.528 | 0.883 | 0.387 | 0.458 |
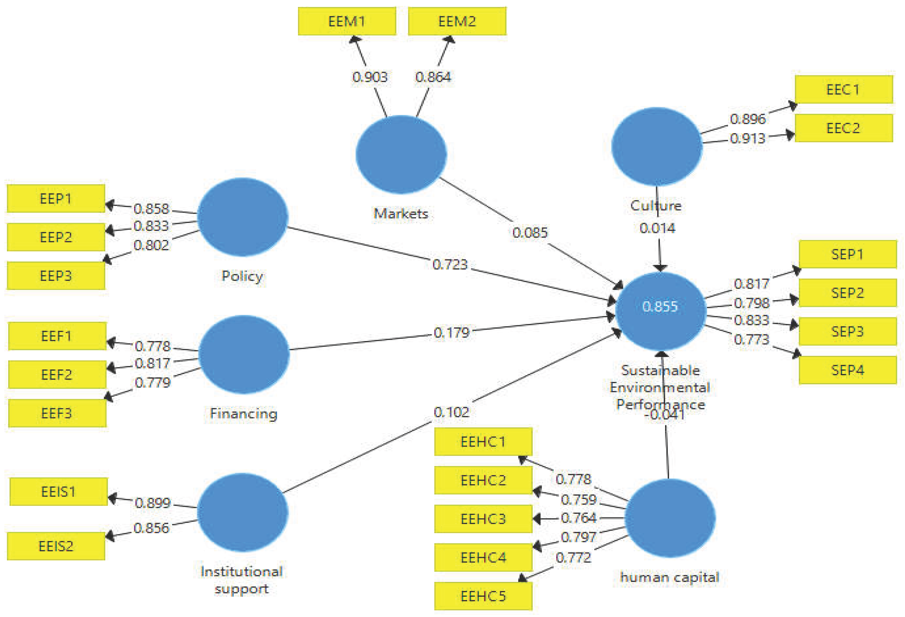
| Path relationship | Hypothesis | Original Sample (O) | Sample Mean (M) | Standard Deviation (STDEV) | T Statistics (|O/STDEV|) | P Values |
| EEP -> SEP | H1 | 0.723 | 0.722 | 0.035 | 20.721 | 0.000 |
| EEF-> SEP | H2 | 0.179 | 0.181 | 0.036 | 4.929 | 0.000 |
| EEM -> SEP | H3 | 0.085 | 0.079 | 0.042 | 1.998 | 0.046 |
| EEC-> SEP | H4 | 0.014 | 0.016 | 0.041 | 0.353 | 0.724 |
| EEHC -> SEP | H5 | -0.041 | -0.035 | 0.041 | 0.998 | 0.319 |
| EEIS-> SEP | H6 | 0.102 | 0.101 | 0.036 | 2.829 | 0.005 |
Disclaimer/Publisher’s Note: The statements, opinions and data contained in all publications are solely those of the individual author(s) and contributor(s) and not of MDPI and/or the editor(s). MDPI and/or the editor(s) disclaim responsibility for any injury to people or property resulting from any ideas, methods, instructions or products referred to in the content. |
© 2026 by the authors. Licensee MDPI, Basel, Switzerland. This article is an open access article distributed under the terms and conditions of the Creative Commons Attribution (CC BY) license.