1. Introduction
Candida albicans is a common commensal fungus of the human mucosal microbiota and the main etiological agent of vulvovaginal candidiasis (VVC). This acute inflammatory disease affects approximately 75% of women at least once during their reproductive lifetime and represents one of the most common causes of vaginal infection, following bacterial vaginosis. Between 6% and 10% of these women experience a distressing condition characterized by recurrent episodes of VVC (RVVC), defined as four or more symptomatic episodes per year [
1,
2,
3]. Estimates indicate that RVVC affects around 138 million women worldwide annually, underscoring its significant public health impact [
4]. Despite the high prevalence of
Candida vaginitis, many aspects of the host–fungal interaction remain poorly understood [
5].
Antifungal immune responses in the vaginal mucosa are distinct from those observed in other
Candida infections. In this particular tract, the fungus coexists under a tightly regulated surveillance mechanism involving resident cells and basal levels of immune mediators [
6]. During asymptomatic vaginal colonization, epithelial cells (ECs) sense its presence through surface-expressed pattern recognition receptors (PRRs) that recognize
Candida as a harmless commensal [
5,
7]. The
C. albicans yeast-to-hypha transition marks the shift to pathogenicity and triggers virulence programs that drive tissue invasion [
7,
8,
9], epithelial activation, antimicrobial peptides (AMPs) expression, a strong interleukin-1 beta (IL-1β) driven inflammatory response, and polymorphonuclear leukocytes (PMNs) recruitment [
10,
11,
12]
.
Among the cytokines involved in antifungal defense at mucosal sites, IL-1β and interleukin-17 (IL-17) play pivotal roles in orchestrating local immune responses [
13,
14]. IL-1β, produced by epithelial and innate immune cells upon fungal recognition, is a key mediator of inflammation and mucosal protection, and is considered a hallmark of VVC. In parallel, IL-17 signaling has been implicated in antifungal immunity, in part by promoting epithelial activation and PMNs recruitment. However, the contribution of IL-17 to VVC remains controversial, as several studies have reported low or undetectable levels of this cytokine in the vaginal environment, suggesting that its role may be limited or context-dependent [
15,
16].
AMPs are evolutionarily conserved effector molecules that display broad antimicrobial activity against pathogens. Among them, β-defensins (BDs) constitute one of the most important AMPs family [
17,
18]. These small (4–6 kDa) cationic peptides not only exert potent microbicidal effects but also act as immune modulators by recruiting PMNs, immature dendritic cells, and memory T cells to infection sites [
18,
19,
20]. Human Beta Defensin 1 (hBD1) is constitutively expressed in the uninflamed mucosa of the female reproductive tract and is considered a major epithelial defense factor against invading microorganisms. In contrast, inducible defensins such as hBD3 are rapidly upregulated in response to inflammatory or infectious stimuli, contributing to the reinforcement of mucosal protection [
21,
22].
We recently demonstrated that
C. albicans modulates epithelial BD-1 expression during vaginal infection, revealing strain-dependent and stimulus-specific regulation in both murine and human ECs models [
23]. While these findings provided relevant descriptive and correlative data, the host immune pathways governing this regulation remained undefined. Here, using genetic loss-of-function approaches targeting NLRP3/IL-1β and IL-17RA signaling in a murine VVC model, we sought to define the contribution of these pathways to epithelial BD-1 and BD-3 expression in the vaginal mucosa.
4. Discussion
The onset of clinical symptoms in patients with VVC is characterized by the presence of
Candida in the vaginal exudate, a local inflammatory reaction driven by PMNs recruitment into the lumen, and high concentrations of proinflammatory cytokines, with IL-1β being considered pathognomonic of this infection [
7,
34]. The VVC model in C57BL/6 mice infected with
C. albicans SC5314 used in this study reproduces these key infection parameters. The fungus was isolated from the vaginal cavity throughout the course of infection. A high fungal burden was present at days 2 and 4 pi, accompanied by a strong recruitment of PMNs into the vaginal lumen (day 2) and elevated IL-1β levels. Despite their abundance, PMNs fail to control
C. albicans growth, and their recruitment does not correlate with fungal clearance [
35,
36]. Evidence from murine and human studies indicates that neutrophil depletion does not modify fungal burden and that components of the vaginal environment, such as heparan sulfate, can neutralize PMNs fungicidal activity [
7,
37]. Thus, although neutrophils are classically regarded as key effector cells, their antimicrobial function appears limited in the vaginal milieu [
3,
5], underscoring the relevance of exploring additional microbicidal mechanisms, such as the contribution of epithelial-derived AMPs.
Studies in the human female genital tract have demonstrated that hBDs are key components of the mucosal defense system, acting as broad-spectrum AMPs that contribute to the control of viral, bacterial, parasitic, and fungal pathogens [
31,
38]. In addition to their antimicrobial role, their expression is modulated by hormones. Estrogen-dependent upregulation of BD-1 through ERα and ERβ signaling pathways has also been demonstrated [
39,
40]. In line with this concept, our results showed a peak in the expression of both the constitutive mBD1 and the inducible mBD3 at days 4 and 8 in estrogen-treated but uninfected WT mice. These results provide novel data on the interplay between hormonal signaling and epithelial antimicrobial responses in the murine vaginal mucosa.
Both mBD1 and mBD3 exhibit direct candidacidal activity, although with different efficacies.
In vitro studies have shown that mBD3 is the more potent fungicidal peptide, retaining activity under physiological salt conditions and acting against both yeast and hyphal forms, whereas mBD1 is weaker and more salt-sensitive [
41,
42]. Beyond their antimicrobial properties, these peptides exert distinct immunoregulatory functions. mBD1 contributes to mucosal homeostasis by maintaining epithelial integrity and controlling commensal balance, thereby limiting excessive inflammation [
31,
43]. In contrast, mBD3 displays a broader immunomodulatory profile, enhancing cytokine and chemokine production and promoting the recruitment of PMNs, dendritic cells, and T cells. Moreover, its interaction with PRR signaling pathways suggests a dual role in amplifying antifungal responses while modulating immune activity under certain inflammatory or chronic conditions [
44].
An important finding from our time-course studies of vaginal infection reveals a dynamic epithelial response, as the vaginal epithelium senses
C. albicans and mounts a robust upregulation of both mBD1 and mBD3 by day 2 pi, reflecting an early barrier-driven attempt to contain fungal growth. However, by days 4 and 8, the fungus markedly suppresses the expression of both the constitutive mBD1 and the inducible mBD3. This biphasic pattern reflects our previous clinical observations in women with VVC, where ECs from acute cases showed high hBD1/hBD3 expression, but patients with RVVC exhibited strong transcriptional and protein downregulation. Consistently,
in vitro experiments using SAP and LIP inhibitors demonstrated that these fungal virulence factors contribute to this regulatory switch [
23]. In this context, it is important to note that BD expression in this study was assessed at the protein level in cells recovered from the vaginal lumen, a sampling approach used in our study in both acute and recurrent VVC patients due to its minimally invasive nature and ease of collection, while reliably reflecting the local mucosal immune microenvironment. This strategy provides biologically relevant information on the availability of AMPs at the mucosal interface, where host–fungus interactions occur. Previous studies have shown that BD transcript levels do not necessarily correlate with protein abundance in VVC, supporting the relevance of protein-based analyses [
23]. Moreover, the evaluation of defensin expression in vaginal lavage cells allows the identification of responding cellular subsets, an aspect that cannot be captured by bulk transcriptomic approaches.
Similar to our results, an inhibitory pattern of BDs expression has been reported in other genital tract infections. In women infected with
Chlamydia trachomatis or
Neisseria gonorrhoeae, levels of hBD1, hBD2, and hBD3 in CVL were significantly lower than in uninfected controls [
45,
46]. In a larger cohort of women with bacterial vaginosis, BD expression was also reduced, particularly for hBD2 [
45]. This inhibitory effect on BD production is not restricted to the genital tract. In gastric and intestinal epithelia,
Helicobacter pylori,
Vibrio cholerae, and enterotoxigenic
Escherichia coli have been shown to downregulate hBD1 through virulence factors such as CagA or bacterial toxins [
47,
48,
49]. Given the critical antimicrobial and immunomodulatory functions of epithelial BDs, their suppression can represent an efficient and conserved mechanism of immune evasion at mucosal surfaces. Our findings in patients and experimental models clearly demonstrate that
C. albicans exploits this strategy to establish and persist in vaginal tracts, weakening local defenses and promoting conditions that favor the permanence of infection.
Having established the epithelial response pattern in WT animals infected with
C. albicans SC5314, we next wanted to functionally define the contribution of key immune pathways to epithelial AMPs regulation. mBD1 and mBD3 expression were assessed in mice deficient in NLRP3 and IL-17RA using the VVC model. The canonical NLRP3/IL-1β pathway has been well documented in animal models [
8,
50] and in patients with NLRP3 polymorphisms [
51]. Pietrella et al. [
52] reported that components of the NLRP3 inflammasome pathway were overexpressed in vaginal samples from patients with VVC, demonstrating that inflammasome activation occurs during
Candida vaginitis. Similarly, NLRP3 induction was observed in vaginal tissue following murine
C. albicans infection [
33,
53]. Nevertheless, our results in infected
Nlrp3(⁻/⁻) mice revealed that the absence of NLRP3 did not impair the control of vaginal fungal burden, as these mice showed colonization levels comparable to WT animals at early time points and even lower CFU counts at the end of the study. Thus, NLRP3 signaling is dispensable for the control of vaginal fungal burden under the experimental conditions tested. Consistently, inhibition of NLRP3 with glyburide in infected WT animals mimicked the results observed in
Nlrp3(⁻/⁻) mice [
33], further supporting that NLRP3 signaling is dispensable for fungal clearance in this mucosal site.
To evaluate the contribution of the NLRP3 pathway to the functional regulation of BDs, we next examined the expression of mBD1 and mBD3. Day 2 pi was selected for these analyses, as both peptides showed a clear increase in response to
C. albicans at this time point. Notably, this represents an early phase of infection when estrogen-driven stimulation is not detected and before the fungus exerts its inhibitory effects on defensin expression. Although NLRP3 was nonessential for fungal control, its absence markedly affected the epithelial response. The significant reduction of mBD1 expression in infected
Nlrp3(⁻/⁻) mice compared with WT animals indicates that mBD1 induction is strongly dependent on NLRP3/IL-1β signaling. This result supports a model in which infection-driven inflammasome activation and IL-1β release act as upstream cues for the transcriptional upregulation of constitutive epithelial defensin. In contrast, mBD3 expression was preserved in
Nlrp3(⁻/⁻) mice, suggesting that its induction follows an inflammasome-independent pathway. Given that mBD3 is an inducible peptide typically associated with inflammatory stimuli, these findings highlight distinct regulatory networks governing mBD1 and mBD3 expression during the early response to
C. albicans challenge. Altogether, our data reveal that while NLRP3/IL-1β signaling is essential for optimal mBD1 expression, alternative mechanisms are sufficient to trigger mBD3 upregulation in the vaginal tract. In agreement, previous evidence positions IL-1β as a major regulator of BD-1. Pahl et al. [
54] reported in a
Candida esophagitis infection model that blockade of IL-1β receptor-dependent signaling strongly reduces the induction of hBDs. They also describe a signaling loop between IL-1β and hBDs regulation. Several
in vitro results have confirmed this report [
55,
56]. We likewise demonstrated that recombinant hIL-1β markedly upregulates hBD1 expression in hECs from the female genital tract, identifying IL-1β as a key regulator of this peptide [
23].
Loss of NLRP3 selectively impaired early BD-1 induction, providing genetic evidence that inflammasome-dependent signaling governs the initial epithelial antimicrobial response suggested by our prior in vitro observations. Together, these data support IL-1β–mediated signaling as a central link between fungal sensing and epithelial antimicrobial responses in the vaginal tract.
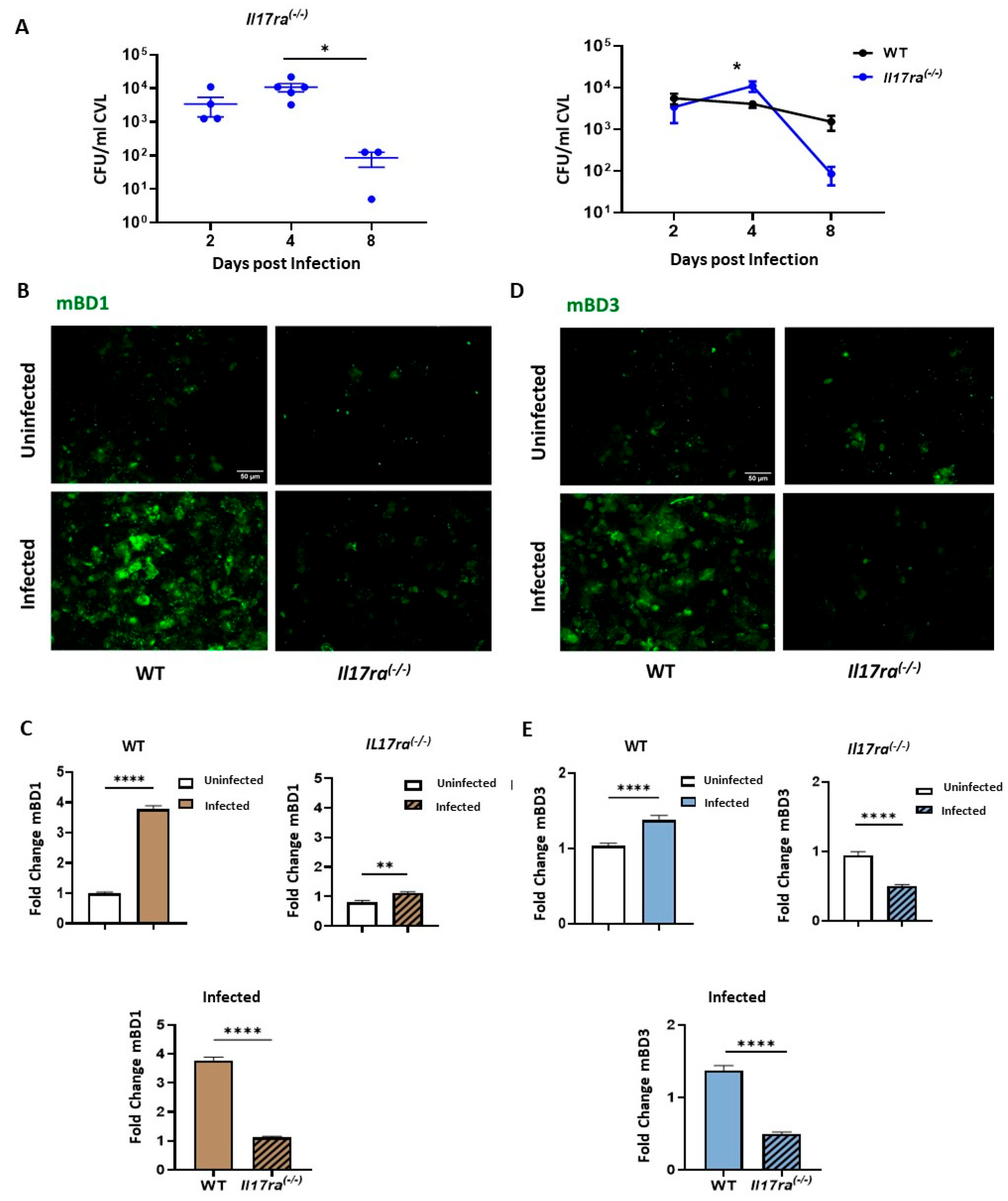
Consistent with previous reports, the absence of IL-17RA signaling did not impair the control of
C. albicans in the vaginal mucosa.
Il17ra(⁻/⁻) mice showed fungal kinetics similar to WT animals early in infection and a faster decline at later stages. These observations align with studies demonstrating that IL-17 –mediated responses, while essential for antifungal protection at oral and intestinal sites [
13,
14], play a limited or dispensable role in VVC [
15,
16]. The tolerogenic nature of the vaginal mucosa, together with estrogen-mediated modulation, could explain the limited contribution of IL-17 to fungal clearance [
57,
58]. Despite this, IL-17RA signaling contributes to the regulation of BD. Our results identify mBD3 as the defensin most strongly associated with IL-17RA-dependent signaling during vaginal
C. albicans infection. The marked reduction of mBD3 expression in
Il17ra(⁻/⁻) mice, compared with the partial effect observed for mBD1, suggests that IL-17–mediated pathways play a dominant and selective role in driving BD-3 transcription.
Notably, this regulatory role was observed even though IL-17 remained undetectable in CVL samples from infected mice, suggesting that cytokine production is stringently controlled within the vaginal mucosa and may occur at levels below detection in vaginal fluids. Such a scenario could reflect transient or spatially restricted IL-17 expression, limited recruitment of IL-17–producing cells to the vaginal tissue, or modulation by local immune regulatory mechanisms [
26,
59,
60]
. Collectively, these observations emphasize the finely tuned and compartmentalized nature of IL-17 responses in the mucosal vaginal tract.
In our model, t
he absence of IL-17RA signaling strongly impaired mBD3 expression, supporting a central role for IL-17-mediated pathways in its induction during vaginal C. albicans infection. Similar observations have been reported in other mucosal sites where IL-17 enhances BDs expression. Verma et al. [
61]
demonstrated that Th17 cytokines can activate epithelial and immune cells to release alarmins and AMPs, including BDs. Likewise, IL-17 stimulation increased mBD3 expression in murine colonic epithelial cells [
62]
, and in nasal tissue, IL-17A promoted mBD3 upregulation in response to Staphylococcus aureus colonization [
63]
. Also, it was reported that IL-17 potently induces BD through epithelial activation of NF-κB, MAPK, and C/EBP pathways, which are essential for the transcription of AMPs genes such as
Defb2 and
Defb3 [
64,
65]. The partial induction of mBD1 in
Il17ra⁻/⁻ mice suggests that additional regulatory pathways, including NLRP3/IL-1β axis, contribute to its expression, as also demonstrated in this work. Complementary to this, prior studies have demonstrated that IFN-α activated during acute viral challenge rapidly upregulates hBD1 in human immune cells [
66], indicating a direct link between IFN-I signaling and BD-1 transcriptional induction. Interestingly, other authors and our group have reported that IFN-I is relevant in mucosal defense in
Candida vaginitis [
25,
26,
67]. Overall, the data presented here provide a framework for future mechanistic studies of defensin regulation during VVC.
In summary, this study reveals a dynamic interplay between host epithelial defenses and C. albicans during vaginal infection, defining distinct regulatory programs for constitutive and inducible BDs throughout the course of VVC. Our findings demonstrate that cytokine-driven pathways differentially control mBD1 and mBD3 in the vaginal mucosa, uncovering nonredundant mechanisms of epithelial antimicrobial regulation. Specifically, we propose a biphasic model in which NLRP3/IL-1β signaling predominates early mBD1 induction, whereas IL-17RA-dependent pathways are preferentially associated with mBD3 regulation during vaginal infection. By integrating genetic deficiency models with temporal analyses, this work provides strong evidence supporting a regulatory role for NLRP3/IL-1β and IL-17RA pathways in epithelial AMPs expression during vaginal candidiasis and provides new insight into the temporal coordination of mucosal innate immunity, laying a conceptual foundation for the development of targeted or combinatorial therapeutic strategies against VVC.
Author Contributions
Conceptualization, S.C.A. and C.E.S.; methodology, S.C.A., E.R., M.S.M. P.A.I. and C.M.R.; investigation, F.O.R., J.P.C., P.I and C.E.S; formal analysis, S.C.A., E.R., C.M.R., P.I. and C.E.S; data curation, S.C.A., E.R. and C.M.R.; software, S.C.A., C.M.R. and P.I.; visualization, S.C.A. and E.R.; validation, S.C.A., E.R. and C.M.R; supervision, F.O.R., J.P.C. and C.E.S.; project administration, P.A.I. and C.E.S.; funding acquisition, F.O.R., P.I., J.P.C. and C.E.S.; writing—original draft preparation, S.C.A. and C.E.S.; writing—review and editing, S.C.A., E.R., C.M.R., P.A.I., P.I., F.O.R., J.P.C. and C.E.S.; resources, P.I., F.O.R., J.P.C. and C.E.S. All authors have read and agreed to the published version of the manuscript.
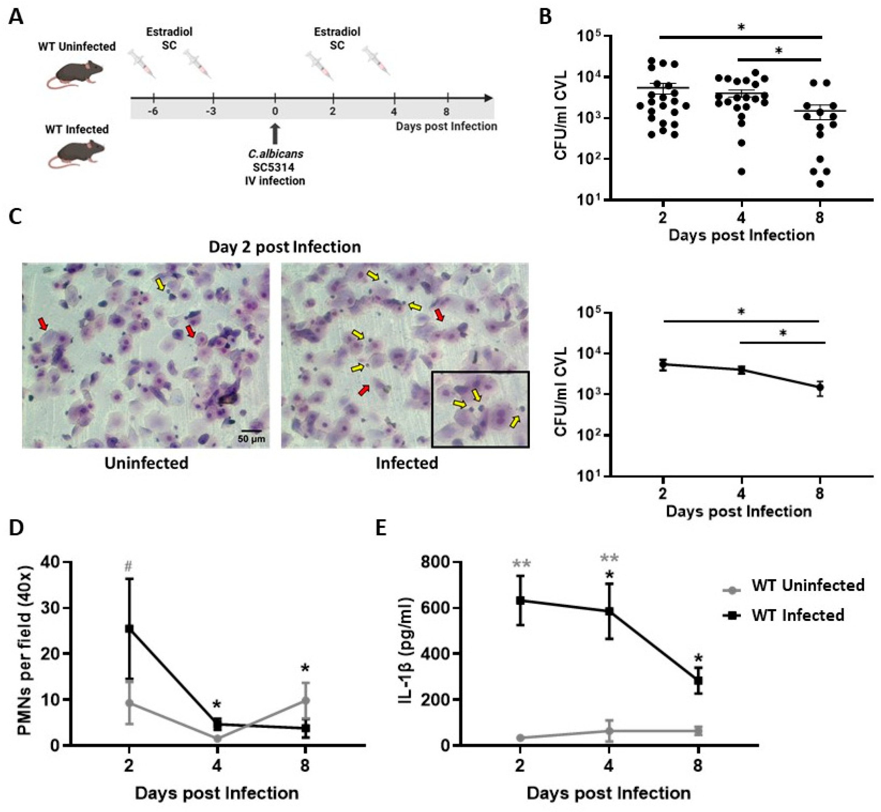
Figure 1.
Establishment of Infection and Local Inflammatory Profile During Experimental Vaginal Candidiasis in C57BL/6 (WT) Mice. (A) Schematic representation of the murine VVC model in WT mice. (B) Individual (top) and mean (bottom) intravaginal fungal load, expressed as C. albicans CFU per mL of CVL, in Infected WT mice at days 2, 4, and 8 post infection. Values represent the mean ± SEM (n ≥ 14). Data were analyzed using the Mann-Whitney test at each specific time point. *p<0.05. (C) Representative images of the cell populations present in CVL cytospin from Uninfected or Infected mice at day 2 post infection, stained with May-Grünwald Giemsa (x200 magnification). Red arrows indicate the ECs, and yellow arrows indicate the PMNs. (D) PMNs counts from CVL cytospin preparations of Uninfected (gray line) and Infected (black line) WT mice at days 2, 4, and 8 post infection, stained with May-Grunwald Giemsa (x40 magnification). Values represent the mean ± SEM (n ≥ 10). (E) IL-1β levels in CVL samples from Uninfected (gray line) and Infected (black line) mice at days 2, 4, and 8 post infection, determined by ELISA. Values represent the mean ± SEM (n ≥ 6). (D-E) Data were analyzed using two-way ANOVA. Black asterisks indicate significant differences within the Infected group relative to day 2. Gray asterisks indicate significant differences between the Uninfected and Infected groups at the same time point. *p<0.05. **p<0.01. #p=0.06 (Uninfected and Infected, day 2). WT: wild-type; SC: subcutaneous; IV: intravaginal; CFU: Colony Forming Units; CVL: Cervicovaginal lavage; PMNs: Polymorphonuclear neutrophils; ECs: Epithelial cells. SEM = standard error of the mean; ANOVA = analysis of variance.
Figure 1.
Establishment of Infection and Local Inflammatory Profile During Experimental Vaginal Candidiasis in C57BL/6 (WT) Mice. (A) Schematic representation of the murine VVC model in WT mice. (B) Individual (top) and mean (bottom) intravaginal fungal load, expressed as C. albicans CFU per mL of CVL, in Infected WT mice at days 2, 4, and 8 post infection. Values represent the mean ± SEM (n ≥ 14). Data were analyzed using the Mann-Whitney test at each specific time point. *p<0.05. (C) Representative images of the cell populations present in CVL cytospin from Uninfected or Infected mice at day 2 post infection, stained with May-Grünwald Giemsa (x200 magnification). Red arrows indicate the ECs, and yellow arrows indicate the PMNs. (D) PMNs counts from CVL cytospin preparations of Uninfected (gray line) and Infected (black line) WT mice at days 2, 4, and 8 post infection, stained with May-Grunwald Giemsa (x40 magnification). Values represent the mean ± SEM (n ≥ 10). (E) IL-1β levels in CVL samples from Uninfected (gray line) and Infected (black line) mice at days 2, 4, and 8 post infection, determined by ELISA. Values represent the mean ± SEM (n ≥ 6). (D-E) Data were analyzed using two-way ANOVA. Black asterisks indicate significant differences within the Infected group relative to day 2. Gray asterisks indicate significant differences between the Uninfected and Infected groups at the same time point. *p<0.05. **p<0.01. #p=0.06 (Uninfected and Infected, day 2). WT: wild-type; SC: subcutaneous; IV: intravaginal; CFU: Colony Forming Units; CVL: Cervicovaginal lavage; PMNs: Polymorphonuclear neutrophils; ECs: Epithelial cells. SEM = standard error of the mean; ANOVA = analysis of variance.

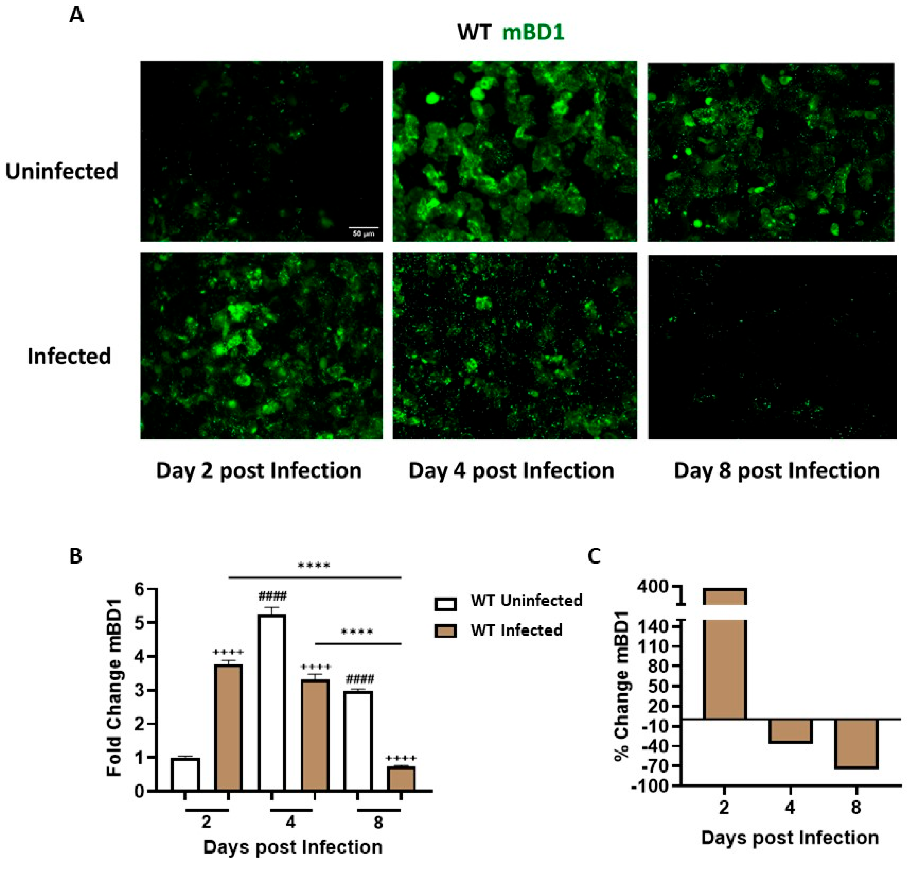
Figure 2.
Differential expression of Beta Defensin-1 (mBD1) in ECs from cervicovaginal lavage cells during VVC. (A) Representative images of CVL cytospin preparations from Uninfected and Infected WT mice at days 2, 4, and 8 post infection. mBD1 protein expression was detected by indirect immunofluorescence (IF) using a rabbit anti-mouse BD-1 primary antibody and an Alexa Fluor 488-conjugated anti-rabbit IgG secondary antibody. Images were captured with a LEICA DMi8 inverted fluorescence microscope (x200 magnification). mBD1 expression appears in green. (B) Semi-quantification of mBD1 fluorescence intensity, normalized to the Uninfected group at day 2 post infection and expressed as fold change. Analysis was performed using ImageJ software (n≥4 mice per time point). Values represent the mean ± SEM. Data were analyzed using one-way ANOVA. ++++p<0.0001 (Infected vs Uninfected, days 2, 4, and 8). ****p<0.0001 (Infected, days 2 and 4 vs. day 8). #### p<0.0001 (Uninfected, days 4 and 8 vs. day 2). (C) Fluorescence intensity in the Infected group expressed as a percentage change in mBD1 relative to the Uninfected group at days 2, 4, and 8 post infection. CVL: Cervicovaginal lavage. WT: wild-type. SEM = standard error of the mean; ANOVA = analysis of variance.
Figure 2.
Differential expression of Beta Defensin-1 (mBD1) in ECs from cervicovaginal lavage cells during VVC. (A) Representative images of CVL cytospin preparations from Uninfected and Infected WT mice at days 2, 4, and 8 post infection. mBD1 protein expression was detected by indirect immunofluorescence (IF) using a rabbit anti-mouse BD-1 primary antibody and an Alexa Fluor 488-conjugated anti-rabbit IgG secondary antibody. Images were captured with a LEICA DMi8 inverted fluorescence microscope (x200 magnification). mBD1 expression appears in green. (B) Semi-quantification of mBD1 fluorescence intensity, normalized to the Uninfected group at day 2 post infection and expressed as fold change. Analysis was performed using ImageJ software (n≥4 mice per time point). Values represent the mean ± SEM. Data were analyzed using one-way ANOVA. ++++p<0.0001 (Infected vs Uninfected, days 2, 4, and 8). ****p<0.0001 (Infected, days 2 and 4 vs. day 8). #### p<0.0001 (Uninfected, days 4 and 8 vs. day 2). (C) Fluorescence intensity in the Infected group expressed as a percentage change in mBD1 relative to the Uninfected group at days 2, 4, and 8 post infection. CVL: Cervicovaginal lavage. WT: wild-type. SEM = standard error of the mean; ANOVA = analysis of variance.

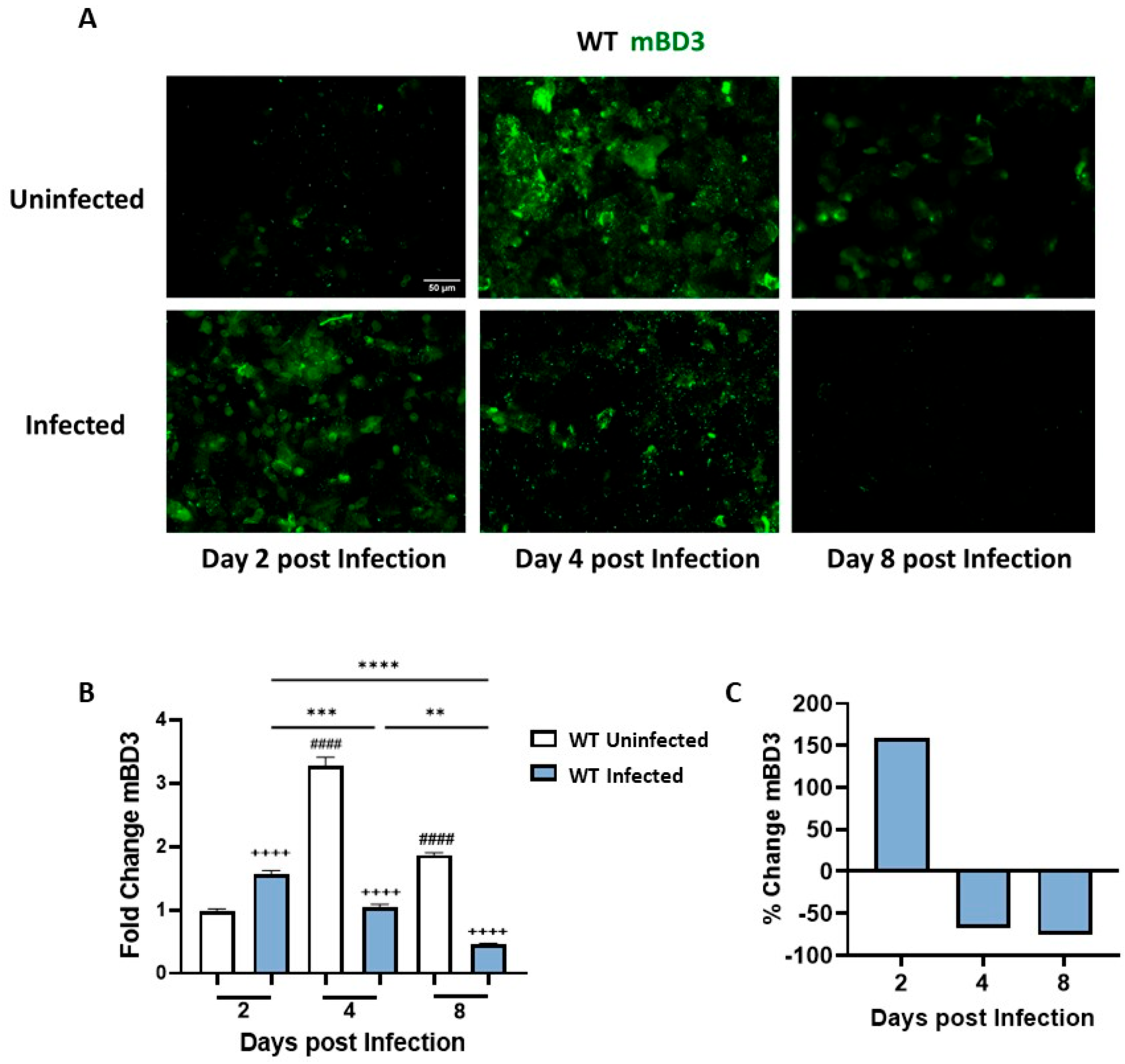
Figure 3.
Differential expression of Beta Defensin-3 (mBD3) in ECs from cervicovaginal lavage cells during VVC. (A) Representative images of CVL preparations from Uninfected and Infected WT mice at days 2, 4, and 8 post infection. mBD3 protein expression in ECs was detected by indirect immunofluorescence (IF) using a rabbit anti-mouse BD-3 primary antibody and an Alexa Fluor 488-conjugated anti-rabbit IgG secondary antibody. Images were obtained with a LEICA DMi8 inverted fluorescence microscope (x200 magnification). mBD3 expression appears in green. (B) Semi-quantification of mBD3 fluorescence intensity, normalized to the Uninfected group at day 2 post infection and expressed as fold change. Analysis was performed with ImageJ software (n≥4 mice per time point). Values represent the mean ± SEM. Data were analyzed using one-way ANOVA. ++++p<0.0001 (Infected vs Uninfected days 2, 4, and 8). **p<0.01 (Infected day 4 vs day 8). ***p<0.001 (Infected day 2 vs day 4). ****p<0.0001 (Infected day 2 vs day 8). #### p<0.0001 (Uninfected days 4 and 8 vs day 2). (C) Fluorescence intensity of the Infected group expressed as a percentage change in mBD3 relative to the Uninfected group at days 2, 4, and 8 post infection. CVL: cervicovaginal lavage. WT: wild-type. SEM = standard error of the mean; ANOVA = analysis of variance.
Figure 3.
Differential expression of Beta Defensin-3 (mBD3) in ECs from cervicovaginal lavage cells during VVC. (A) Representative images of CVL preparations from Uninfected and Infected WT mice at days 2, 4, and 8 post infection. mBD3 protein expression in ECs was detected by indirect immunofluorescence (IF) using a rabbit anti-mouse BD-3 primary antibody and an Alexa Fluor 488-conjugated anti-rabbit IgG secondary antibody. Images were obtained with a LEICA DMi8 inverted fluorescence microscope (x200 magnification). mBD3 expression appears in green. (B) Semi-quantification of mBD3 fluorescence intensity, normalized to the Uninfected group at day 2 post infection and expressed as fold change. Analysis was performed with ImageJ software (n≥4 mice per time point). Values represent the mean ± SEM. Data were analyzed using one-way ANOVA. ++++p<0.0001 (Infected vs Uninfected days 2, 4, and 8). **p<0.01 (Infected day 4 vs day 8). ***p<0.001 (Infected day 2 vs day 4). ****p<0.0001 (Infected day 2 vs day 8). #### p<0.0001 (Uninfected days 4 and 8 vs day 2). (C) Fluorescence intensity of the Infected group expressed as a percentage change in mBD3 relative to the Uninfected group at days 2, 4, and 8 post infection. CVL: cervicovaginal lavage. WT: wild-type. SEM = standard error of the mean; ANOVA = analysis of variance.

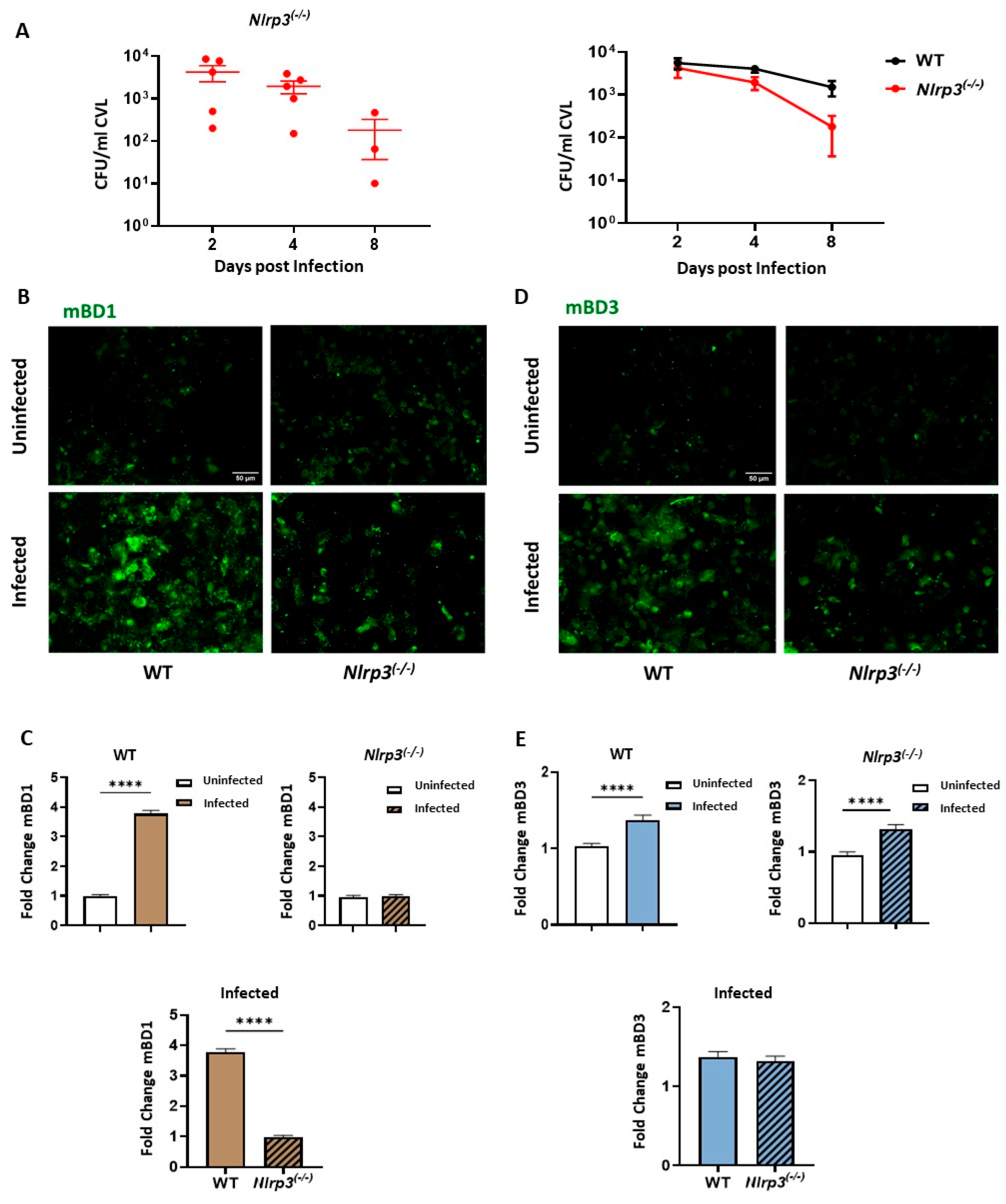
Figure 4.
Regulation of Beta Defensin-1 (mBD1) and Beta Defensin-3 (mBD3) in Nlrp3(-/-) mice during VVC. (A) Individual intravaginal fungal load counts, expressed as C. albicans CFUs/mL of CVL, in Infected Nlrp3(-/-) mice at days 2, 4, and 8 post infection (left). Comparative analysis of CFU/mL between WT (black line) and Nlrp3(-/-) (red line) mice throughout infection kinetics (right). Values represent the mean ± SEM (n ≥ 3). Data were analyzed using the Mann-Whitney test at each specific time point and two-way ANOVA for comparisons between WT and Nlrp3(-/-) animals. (B-D) Representative images of CVL cytospin preparations from WT and Nlrp3(-/-) mice, Uninfected and Infected at day 2 post-infection. ECs were stained by IF to detect mBD1 (panel B) or mBD3 (panel D) expression. Images were captured using a LEICA DMi8 inverted fluorescence microscope (x200 magnification). mBD1 and mBD3 expression is shown in green (top panels). (C-E) The lower panels show semi-quantification of mBD1 (panel C) and mBD3 (panel E) fluorescence intensity, normalized to the Uninfected group at day 2 post infection and expressed as fold change in WT and Nlrp3(-/-) mice, comparing infected and uninfected groups, using ImageJ software (n=5 mice). Values represent the mean ± SEM. Data were analyzed using Student's t-test. ****p<0.0001. WT: wild-type; CFU: Colony Forming Units; CVL: Cervicovaginal lavage; ECs: Epithelial cells. SEM = standard error of the mean; ANOVA = analysis of variance.
Figure 4.
Regulation of Beta Defensin-1 (mBD1) and Beta Defensin-3 (mBD3) in Nlrp3(-/-) mice during VVC. (A) Individual intravaginal fungal load counts, expressed as C. albicans CFUs/mL of CVL, in Infected Nlrp3(-/-) mice at days 2, 4, and 8 post infection (left). Comparative analysis of CFU/mL between WT (black line) and Nlrp3(-/-) (red line) mice throughout infection kinetics (right). Values represent the mean ± SEM (n ≥ 3). Data were analyzed using the Mann-Whitney test at each specific time point and two-way ANOVA for comparisons between WT and Nlrp3(-/-) animals. (B-D) Representative images of CVL cytospin preparations from WT and Nlrp3(-/-) mice, Uninfected and Infected at day 2 post-infection. ECs were stained by IF to detect mBD1 (panel B) or mBD3 (panel D) expression. Images were captured using a LEICA DMi8 inverted fluorescence microscope (x200 magnification). mBD1 and mBD3 expression is shown in green (top panels). (C-E) The lower panels show semi-quantification of mBD1 (panel C) and mBD3 (panel E) fluorescence intensity, normalized to the Uninfected group at day 2 post infection and expressed as fold change in WT and Nlrp3(-/-) mice, comparing infected and uninfected groups, using ImageJ software (n=5 mice). Values represent the mean ± SEM. Data were analyzed using Student's t-test. ****p<0.0001. WT: wild-type; CFU: Colony Forming Units; CVL: Cervicovaginal lavage; ECs: Epithelial cells. SEM = standard error of the mean; ANOVA = analysis of variance.

Figure 5.
Regulation of Beta Defensin-1 (mBD1) and Beta Defensin-3 (mBD3) in Il17ra(-/-) mice during VVC. (A) Individual intravaginal fungal load counts, expressed as C. albicans CFU per mL CVL, in Infected Il17ra(-/-) mice at days 2, 4, and 8 post infection (left). Comparative analysis of CFU/mL between WT (black line) and Il17ra(-/-) (blue line) mice during infection kinetics (right). Values represent the mean ± SEM (n ≥ 3). Data were analyzed using the Mann-Whitney test at each specific time point and two-way ANOVA for comparisons between WT and Il17ra(-/-) animals. *p<0.05. (B-D) Representative images of CVL cytospin preparations from WT and Il17ra(-/-) mice, Uninfected and Infected at day 2 post infection. ECs were stained by IF to detect mBD1 (panel B) or mBD3 (panel D) expression. Images were captured with a LEICA DMi8 inverted fluorescence microscope (x200 magnification). mBD1 and mBD3 expression is shown in green (top panels). (C-E) The lower panels show the semi-quantification of mBD1 (panel C) and mBD3 (panel E) fluorescence intensity, normalized to the Uninfected group at day 2 post infection and expressed as fold change in WT and Il17ra(-/-) mice, comparing infected and uninfected groups, using ImageJ software (n=4 mice). Values represent the mean ± SEM. Data were analyzed using Student's t-test. ****p<0.0001. WT: wild-type; CFU: Colony Forming Units; CVL: Cervicovaginal lavage; ECs: Epithelial cells. SEM = standard error of the mean; ANOVA = analysis of variance.
Figure 5.
Regulation of Beta Defensin-1 (mBD1) and Beta Defensin-3 (mBD3) in Il17ra(-/-) mice during VVC. (A) Individual intravaginal fungal load counts, expressed as C. albicans CFU per mL CVL, in Infected Il17ra(-/-) mice at days 2, 4, and 8 post infection (left). Comparative analysis of CFU/mL between WT (black line) and Il17ra(-/-) (blue line) mice during infection kinetics (right). Values represent the mean ± SEM (n ≥ 3). Data were analyzed using the Mann-Whitney test at each specific time point and two-way ANOVA for comparisons between WT and Il17ra(-/-) animals. *p<0.05. (B-D) Representative images of CVL cytospin preparations from WT and Il17ra(-/-) mice, Uninfected and Infected at day 2 post infection. ECs were stained by IF to detect mBD1 (panel B) or mBD3 (panel D) expression. Images were captured with a LEICA DMi8 inverted fluorescence microscope (x200 magnification). mBD1 and mBD3 expression is shown in green (top panels). (C-E) The lower panels show the semi-quantification of mBD1 (panel C) and mBD3 (panel E) fluorescence intensity, normalized to the Uninfected group at day 2 post infection and expressed as fold change in WT and Il17ra(-/-) mice, comparing infected and uninfected groups, using ImageJ software (n=4 mice). Values represent the mean ± SEM. Data were analyzed using Student's t-test. ****p<0.0001. WT: wild-type; CFU: Colony Forming Units; CVL: Cervicovaginal lavage; ECs: Epithelial cells. SEM = standard error of the mean; ANOVA = analysis of variance.
