Submitted:
01 October 2025
Posted:
01 October 2025
Read the latest preprint version here
Abstract
Keywords:
1. Introduction
- Self-deployment, self-healing, and self-scaling via redundancy and replication across heterogeneous cloud infrastructures.
- Semantic and episodic memory implemented in graph databases to preserve both rules/ontologies and event histories.
- Cognizing Oracles that validate knowledge and regulate decision-making with transparency and explainability.
- We ground the design of Mindful Machines in a synthesis of GTI, BMT, Deutsch’s epistemic thesis, and Fold Theory.
- We describe the architecture of AMOS and its integration of autopoietic and meta-cognitive behaviors.
- We demonstrate feasibility by deploying a cloud-native loan default prediction system composed of containerized services.
- We show how this paradigm advances transparency, adaptability, and resilience beyond conventional machine learning pipelines.
2. Theories and Foundations of the Mindful Machines
2.1. General Theory of Information (GTI)
2.2. Burgin-Mikkilineni Thesis (BMT)
2.3. Deutsch’s Epistemic Thesis (DET)
2.3. Fold Theory (FT)
2.3. Towards Post-Turing Computation (PTC)
3. System Architecture and the Autopoietic and Meta-Cognitive Operating System (AMOS)
- Digital Genome Layer – Encodes goals, schemas, and policies, providing the prior knowledge blueprint for system behavior.
-
Autopoietic Layer (AMOS Core) – Implements resilience and adaptation through core managers:
- ○
- APM (Autopoietic Process Manager): Deploys services, replicates them when demand rises, and guarantees recovery after failures.
- ○
- CNM (Cognitive Network Manager): Manages inter-service connections, rewiring workflows dynamically.
- ○
- SWM (Software Workflow Manager): Ensures execution integrity, detects bottlenecks, and coordinates reconfiguration.
- ○
- Policy & Knowledge Managers: Interpret DG rules, enforce compliance, and ensure traceability.
- Meta-Cognitive Layer – Cognizing Oracles oversee workflows, monitor inconsistencies, validate external knowledge, and enforce explainability.
- Application Services Layer – A network of distributed services (cognitive “cells”) that collaborate hierarchically to execute domain-specific functions.
- Knowledge Memory Layer – Maintains long-term learning context through:
- Semantic Memory: Rules, ontologies, and encoded policies.
- Episodic Memory: Event-driven histories that capture interactions and causal traces.
3.1. Service Behavior and Global Coordination
- Inputs/Outputs: Services consume signals, events, or data, and produce results, insights, or state changes guided by DG knowledge.
- Shared Knowledge: Services update semantic and episodic memory, ensuring global coherence, similar to biological signaling pathways.
- Sub-networks: Services form functional clusters (e.g., billing or monitoring), analogous to specialized tissues.
- Global Coordination: Sub-networks are orchestrated by AMOS managers to ensure system-wide goals are preserved.
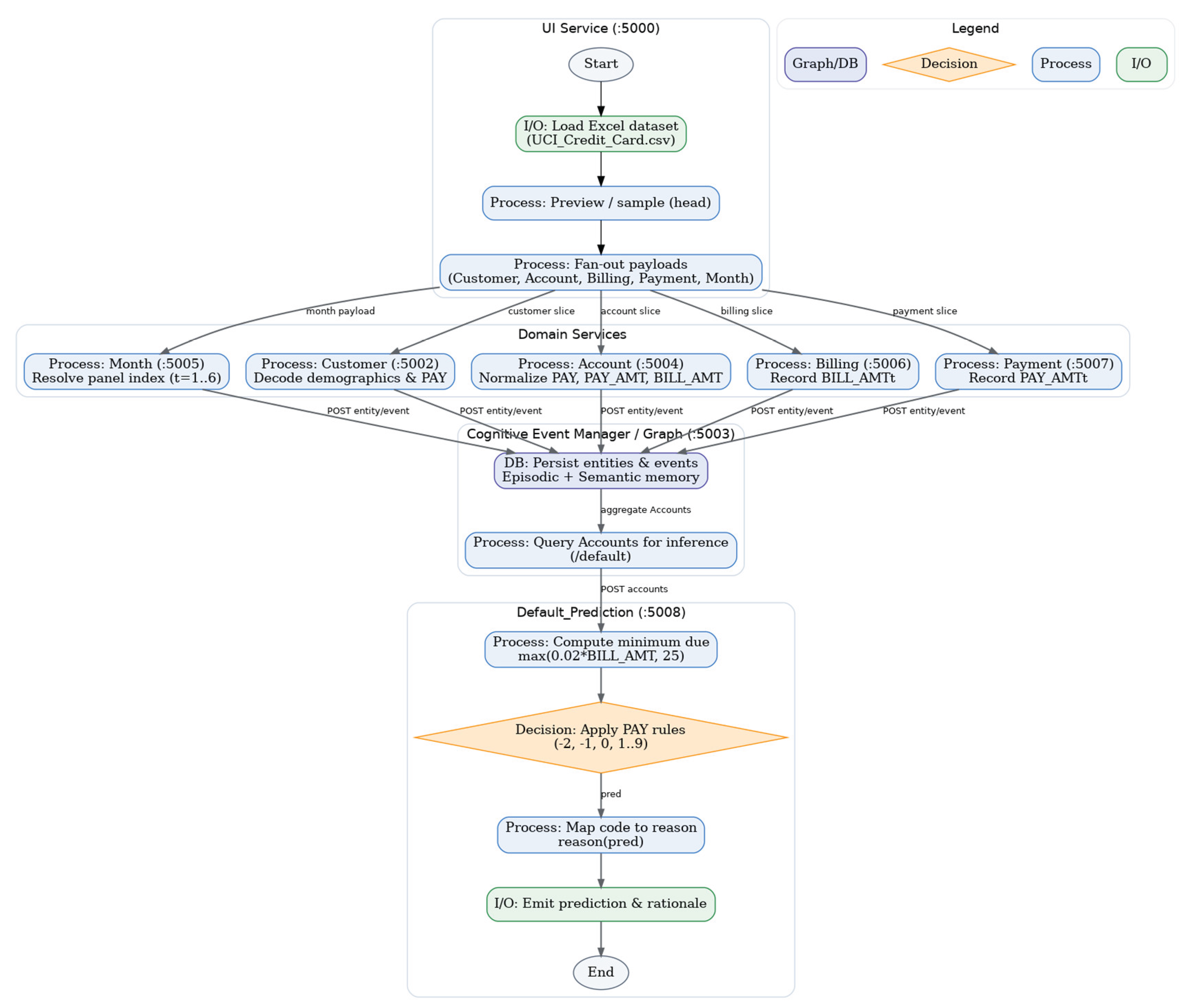
3.2. Implementation: Distributed Loan Default Prediction
- Cognitive Event Manager: Anchors the data plane, recording episodic and semantic memory.
- Customer, Account, Month, Billing, and Payment Services: Model financial behaviors as event-driven processes.
- UI Service: Ingests data and distributes workloads to domain services.
- Default_Prediction Service: Computes next-month defaults using rule-based or learned models, providing auditable results.
3.3. Demonstration of Autopoietic and Meta-Cognitive Behaviors
- Detect anomalies (e.g., distributional drift in repayment codes).
- Adapt dynamically (e.g., switching from a rule-based baseline to logistic regression when model performance degrades).
- Provide explanations through event provenance queries (e.g., why was a customer labeled at risk?).
4. What We Learned from the Implementation
4.1. Comparison with Conventional Pipelines:
5. Discussion and Comparison with Current State of Practice
- Lack of adaptability – the model must be retrained when data distributions shift.
- Bias and brittleness – results are constrained by dataset composition, often underrepresenting rare but critical cases.
- Limited explainability – outputs are tied to abstract model weights rather than transparent causal chains.
- Fragile resilience – pipelines are vulnerable to disruptions in data flow or system execution.
6. Conclusions
- The case study illustrates several benefits:
- Transparency and Explainability – event-driven histories provide auditable decision trails.
- Resilience and Scalability – autopoietic managers enable continuous operation under failures or demand fluctuations.
- Real-Time Adaptation – workflows evolve with behavioral changes rather than requiring retraining.
- Integration of Knowledge Sources – statistical learning is augmented with structured knowledge and global insights via LLMs.
- Individual and Collective Intelligence – the system can detect anomalies at both single-user and group levels.
Author Contributions
Funding
Institutional Review Board Statement
Informed Consent Statement
Data Availability Statement
Acknowledgments
Conflicts of Interest
Abbreviations
| AMOS | Autopoietic and Meta-Cognitive Operating System |
| DG | Digital Genome |
| APM | Autopoietic Manager |
| CNM | Cognitive Network Manager |
| SWM | Software Workflow Manager |
| PM | Policy Manager |
| SEM | Structural Event Manager |
| CEM | Cognitive Event Manager |
| SPT | Single Point of Truth |
Appendix A. Credit Default Prediction
Appendix B. Workflow Chart of the Program

References
- He, R., Cao, J., & Tan, T. (2025). Generative artificial intelligence: A historical perspective. National Science Review, 12(5), nwaf050. [CrossRef]
- Dillion, D., Mondal, D., Tandon, N. et al. AI language model rivals expert ethicist in perceived moral expertise. Sci Rep 15, 4084 (2025). [CrossRef]
- Linkon, Ahmed & Shaima, Mujiba & Sarker, Md Shohail Uddin & Badruddowza, & Nabi, Norun & Rana, Md Nasir Uddin & Ghosh, Sandip & Esa, Hammed & Chowdhury, Faiaz Rahat & Rahman, Mohammad Anisur. (2024). Advancements and Applications of Generative Artificial Intelligence and Large Language Models on Business Management: A Comprehensive Review. Journal of Computer Science and Technology Studies. 6. 225-232. 10.32996/jcsts.2024.6.1.26.
- Gupta, Priyanka & Ding, Bosheng & Guan, Chong & Ding, Ding. (2024). Generative AI: A systematic review using topic modelling techniques. Data and Information Management. 100066. 10.1016/j.dim.2024.100066.
- Ogunleye, B., Zakariyyah, K. I., Ajao, O., Olayinka, O., & Sharma, H. (2024). A Systematic Review of Generative AI for Teaching and Learning Practice. Education Sciences, 14(6), 636. [CrossRef]
- J. Hutson (2025). Ethical Considerations and Challenges. IGI Global Scientific Publishing. [CrossRef]
- Hanna, M. G., Pantanowitz, L., Jackson, B., Palmer, O., Visweswaran, S., Pantanowitz, J., Deebajah, M., & Rashidi, H. H. (2025). Ethical and bias considerations in artificial intelligence/machine learning. Modern Pathology, 38(3), Article 100686. [CrossRef]
- Afroogh, S., Akbari, A., Malone, E. et al. Trust in AI: progress, challenges, and future directions. Humanit Soc Sci Commun 11, 1568 (2024). [CrossRef]
- Shangying Hua, Shuangci Jin, Shengyi Jiang; The Limitations and Ethical Considerations of ChatGPT. Data Intelligence 2024; 6 (1): 201–239. [CrossRef]
- John Banja (2020). How Might Artificial Intelligence Applications Impact Risk Management? AMA J Ethics. 2020;22(11):E945-951. [CrossRef]
- Nisa, U., Shirazi, M., Saip, M. A., & Mohd Pozi, M. S. (2025). Agentic AI: The age of reasoning—A review. Journal of Automation and Intelligence. [CrossRef]
- Zota, R. D., Bărbulescu, C., & Constantinescu, R. (2025). A Practical Approach to Defining a Framework for Developing an Agentic AIOps System. Electronics, 14(9), 1775. [CrossRef]
- Blackman, R. (2025, June 13). Organizations aren’t ready for the risks of agentic AI. Harvard Business Review. https://hbr.org/2025/06/organizations-arent-ready-for-the-risks-of-agentic-ai.
- The Society of Genes Yanai, I., & Lercher, M. J. (2016). The society of genes. Harvard University Press.
- Ramakrishnan, V. (2024). Why we die: The new science of aging and the quest for immortality. William Morrow.
- Ramakrishnan, V. (2018). Gene machine: The race to decipher the secrets of the ribosome. Basic Books.
- Burgin, M. Theory of Information: Fundamentality, Diversity, and Unification; World Scientific: Singapore, 2010. [Google Scholar].
- Burgin, M. Theory of Knowledge: Structures and Processes; World Scientific Books: Singapore, 2016. [Google Scholar].
- Burgin, M. Structural Reality; Nova Science Publishers: New York, NY, USA, 2012. [Google Scholar].
- Burgin, M. Triadic Automata and Machines as Information Transformers. Information 2020, 11, 102. [Google Scholar] [CrossRef].
- Burgin, M. The Rise and Fall of the Church-Turing Thesis. Manuscript. Available online: http://arxiv.org/ftp/cs/papers/0207/0207055.pdf (accessed on 27 December 2021).
- Burgin, M.; Mikkilineni, R. From Data Processing to Knowledge Processing: Working with Operational Schemas by Autopoietic Machines. Big Data Cogn. Comput. 2021, 5, 13. [Google Scholar] [CrossRef].
- Burgin, M.; Mikkilineni, R. On the Autopoietic and Cognitive Behavior. EasyChair Preprint No. 6261, Version 2. 2021. Available online: https://easychair.org/publications/preprint/tkjk.
- Mikkilineni R. A New Class of Autopoietic and Cognitive Machines. Information. 2022; 13(1):24. [CrossRef]
- Deutsch, D. (2011). The beginning of infinity: Explanations that transform the world (1st American ed.). Viking.
- Hill, S. L. (Year). Fold Theory: A Categorical Framework for Emergent Spacetime and Coherence. Retrieved from Academia.edu.
- Hill, S. L. (Year). Fold Theory II: Embedding Particle Physics in a Coherence Sheaf Framework. Retrieved from Academia.edu.
- Hill, S. L. (Year). Fold Theory III: Fractional Fold Theory, Curvature and the Mass Spectrum. Retrieved from Academia.edu.
- Mikkilineni, R. (2025). General Theory of Information and Mindful Machines. Proceedings, 126(1), 3. [CrossRef]
- Klosterman, S. (2019). Data Science Projects with Python: A Case Study Approach to Successful Data Science Projects Using Python, Pandas, and Scikit-learn. Germany: Packt Publishing.
- Beer, S. (1985). Diagnosing the System for Organizations. United Kingdom: Wiley.
- Beer, S. (1984). The Viable System Model: Its Provenance, Development, Methodology and Pathology. Journal of the Operational Research Society, 35(1), 7–25. [CrossRef]
- F.G. Varela, H.R. Maturana, R. Uribe, Autopoiesis: The organization of living systems, its characterization and a model, Biosystems, Volume 5, Issue 4, 1974, Pages 187-196, ISSN 0303-2647. [CrossRef]
- Maturana, H. R., & Varela, F. J. (1980). Autopoiesis and cognition: The realization of the living. D. Reidel Publishing Company.
- Mikkilineni, R. A New Class of Autopoietic and Cognitive Machines. Information 2022, 13, 24. [Google Scholar] [CrossRef].





![]() |
Disclaimer/Publisher’s Note: The statements, opinions and data contained in all publications are solely those of the individual author(s) and contributor(s) and not of MDPI and/or the editor(s). MDPI and/or the editor(s) disclaim responsibility for any injury to people or property resulting from any ideas, methods, instructions or products referred to in the content. |
© 2025 by the authors. Licensee MDPI, Basel, Switzerland. This article is an open access article distributed under the terms and conditions of the Creative Commons Attribution (CC BY) license (https://creativecommons.org/licenses/by/4.0/).
