Submitted:
15 August 2025
Posted:
18 August 2025
You are already at the latest version
Abstract
Keywords:
1. Introduction
2. Results
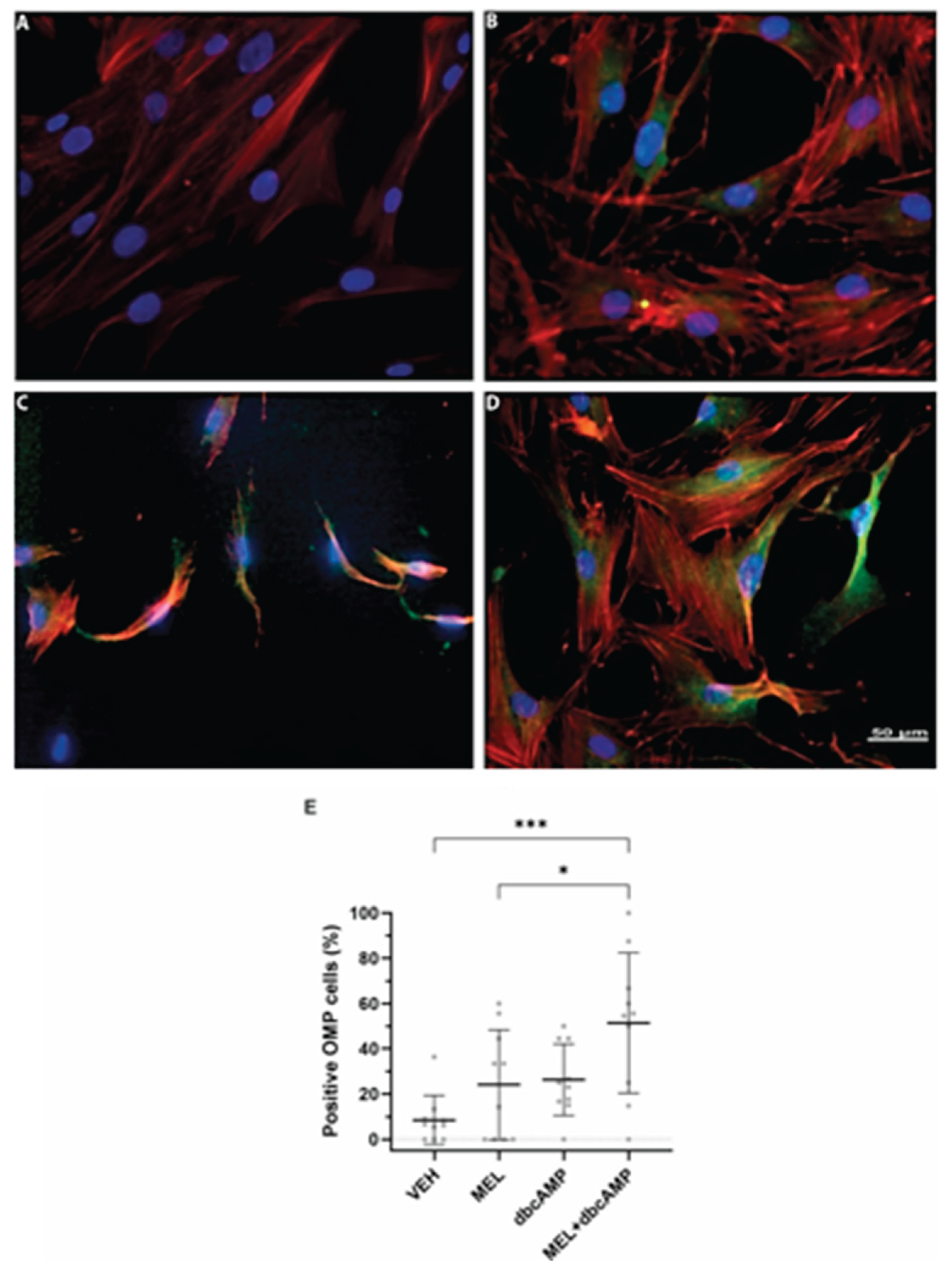
2.1. The Combination of Melatonin and Dibutyryl Cyclic Amp Stimulates Maturation and Cilia Biogenesis in Olfactory Neuronal Precursors
2.2. Cilia Axonemes are Longer in Olfactory Neuronal Precursors Cultured with Melatonin and Dibutyryl Cyclic AMP

2.3. Olfactory Test Results in Control and Hyposmic Subjects

| Participant | Diagnosis | Drug Treatment |
Diagnosis [Year] |
Sample Obtaining |
Gender | Age | Olfactory Threshold |
Smoke | Concomitant Diseases |
|---|---|---|---|---|---|---|---|---|---|
| 1 | C1 | None | None | 2015 | F | 32 | 6.5 | + | Apparently healthy |
| 2 | C2 | None | None | 2017 | F | 37 | 9.0 | - | Apparently healthy |
| 3 4 n=4 |
C3 C4 |
Levothyroxine None |
None None |
2020 2016 |
M M |
28 73 |
5.5 5.5 |
- - |
Hypothyroidism Apparently healthy |
| 1 2 3 4 n=4 |
H1 H2 H3 H4 |
None None None None |
2015 2015 2015 2016 |
2015 2015 2015 2016 |
F F M M |
32 39 30 88 |
4.5 3.5 4.9 2.75 |
- + - + |
Negative Negative Negative Negative |

2.4. Cilia are Shorter in Individuals with Hyposmia


2.5. Protein Acetyltransferase Assay
| Groups | Age | DPM/µg protein (mean) |
|---|---|---|
| Female control | 32 | 1007.0 |
| 950.6 |
||
| 37 |
1142.4 845.9 |
|
| Male control | 28 | 1038.8 |
|
73 |
907.4 551.0 430.2 |
|
| Female hyposmic | 28 | 995.8 920.2 |
| 39 | 1011.8 975.1 |
|
| Male hyposmic | 30 | 639.3 |
| 88 |
542.5 539.7 512.7 |

2.6. Proliferation and Differentiation of Olfactory Neuronal Precursors are Impaired in Subjects with Hyposmia

3. Discussion
4. Materials and Methods
4.1. Participants
4.1.2. Exclusion Criteria
4.2. Olfactory Test
4.3. Obtaining Olfactory Neuronal Precursors and Cell Culture
4.4. Cilia Formation
4.5. Immunofluorescence Staining
4.6. Determination of Primary Cilia Length and Frequencies for Cell Proliferation and Differentiation
4.7. Protein Acetyltransferase Assay
5. Conclusions
Author Contributions
Funding
Institutional Review Board Statement
Informed Consent Statement
Data Availability Statement
Acknowledgments
Conflicts of Interest
Abbreviations
| AD | Alzheimer’s Disease |
| ANOVA | Two-way analysis of variance |
| C | Control |
| DAPI | 4′, 6-DiAmino-2-PhenylIndole |
| dbcAMP | dibutyryl cyclic AMP |
| DMEM | Dulbecco´s-Modified Eagle Medium |
| DPM | Disintegrations Per Minute |
| EC | Entorhinal Cortex |
| F | Female |
| GPCRs G | G Protein-Coupled Receptors |
| H | hyposmic |
| Ki67 | Nuclear Protein use Marker of Proliferating Cells |
| M | Male |
| MEL | Melatonin |
| OMP | Olfactory Marker Protein ONPs |
| ONP | Olfactory Neuron Precursors |
| OSNs | Olfactory Sensory Neurons |
| OR | Olfactory Receptor |
| PCM-1 | Pericentriolar Material |
| PD | Parkinson´s Disease |
| SD | Standard Deviation |
| VEH | vehicle |
References
- Soudry, Y.; Lemogne, C.; Malinvaud, D.; Consoli, S.-M.; Bonfils, P. Olfactory System and Emotion: Common Substrates. Eur Ann Otorhinolaryngol Head Neck Dis 2011, 128, 18–23. [Google Scholar] [CrossRef]
- Hoskison, E.E. Olfaction, Pheromones and Life. J Laryngol Otol 2013, 127, 1156–1159. [Google Scholar] [CrossRef]
- Bathini, P.; Brai, E.; Auber, L.A. Olfactory Dysfunction in the Pathophysiological Continuum of Dementia. Ageing Res Rev 2019, 55, 100956. [Google Scholar] [CrossRef]
- Kamath, V.; Paksarian, D.; Cui, L.; Moberg, P.J.; Turetsky, B.I.; Merikangas, K.R. Olfactory Processing in Bipolar Disorder, Major Depression, and Anxiety. Bipolar Disord 2018, 20, 547–555. [Google Scholar] [CrossRef]
- Pabel, L.D.; Hummel, T.; Weidner, K.; Croy, I. The Impact of Severity, Course and Duration of Depression on Olfactory Function. J Affect Disord 2018, 238, 194–203. [Google Scholar] [CrossRef] [PubMed]
- Turetsky, B.I.; Hahn, C.-G.; Arnold, S.E.; Moberg, P.J. Olfactory Receptor Neuron Dysfunction in Schizophrenia. Neuropsychopharmacology 2009, 34, 767–774. [Google Scholar] [CrossRef]
- Hasegawa, Y.; Ma, M.; Sawa, A.; Lane, A.P.; Kamiya, A. Olfactory Impairment in Psychiatric Disorders: Does Nasal Inflammation Impact Disease Psychophysiology? Transl Psychiatry 2022, 12, 314. [Google Scholar] [CrossRef] [PubMed]
- KOVACS, T. Mechanisms of Olfactory Dysfunction in Aging and Neurodegenerative Disorders. Ageing Res Rev 2004, 3, 215–232. [Google Scholar] [CrossRef]
- Hua, K.; Ferland, R.J. Primary Cilia Proteins: Ciliary and Extraciliary Sites and Functions. Cellular and Molecular Life Sciences 2018, 75, 1521–1540. [Google Scholar] [CrossRef] [PubMed]
- Chinen, T.; Yamazaki, K.; Hashimoto, K.; Fujii, K.; Watanabe, K.; Takeda, Y.; Yamamoto, S.; Nozaki, Y.; Tsuchiya, Y.; Takao, D.; et al. Centriole and PCM Cooperatively Recruit CEP192 to Spindle Poles to Promote Bipolar Spindle Assembly. Journal of Cell Biology 2021, 220. [Google Scholar] [CrossRef]
- Serwas, D.; Su, T.Y.; Roessler, M.; Wang, S.; Dammermann, A. Centrioles Initiate Cilia Assembly but Are Dispensable for Maturation and Maintenance in C. Elegans. Journal of Cell Biology 2017, 216, 1659–1671. [Google Scholar] [CrossRef]
- O’Toole, E.; Greenan, G.; Lange, K.I.; Srayko, M.; Müller-Reichert, T. The Role of γ-Tubulin in Centrosomal Microtubule Organization. PLoS One 2012, 7, e29795. [Google Scholar] [CrossRef]
- Ott, C.M.; Constable, S.; Nguyen, T.M.; White, K.; Lee, W.-C.A.; Lippincott-Schwartz, J.; Mukhopadhyay, S. Permanent Deconstruction of Intracellular Primary Cilia in Differentiating Granule Cell Neurons. Journal of Cell Biology 2024, 223. [Google Scholar] [CrossRef]
- Hildebrandt, F.; Benzing, T.; Katsanis, N. Ciliopathies. New England Journal of Medicine 2011, 364, 1533–1543. [Google Scholar] [CrossRef] [PubMed]
- Reiter, J.F.; Leroux, M.R. Genes and Molecular Pathways Underpinning Ciliopathies. Nat Rev Mol Cell Biol 2017, 18, 533–547. [Google Scholar] [CrossRef]
- Braun, J. -J.; Noblet, V.; Durand, M.; Scheidecker, S.; Zinetti-Bertschy, A.; Foucher, J.; Marion, V.; Muller, J.; Riehm, S.; Dollfus, H.; et al. Olfaction Evaluation and Correlation with Brain Atrophy in Bardet-Biedl Syndrome. Clin Genet 2014, 86, 521–529. [Google Scholar] [CrossRef]
- Muñoz-Estrada, J.; Lora-Castellanos, A.; Meza, I.; Alarcón Elizalde, S.; Benítez-King, G. Primary Cilia Formation Is Diminished in Schizophrenia and Bipolar Disorder: A Possible Marker for These Psychiatric Diseases. Schizophr Res 2018, 195, 412–420. [Google Scholar] [CrossRef] [PubMed]
- Benítez-King, G.; Riquelme, A.; Ortíz-López, L.; Berlanga, C.; Rodríguez-Verdugo, M.S.; Romo, F.; Calixto, E.; Solís-Chagoyán, H.; Jímenez, M.; Montaño, L.M.; et al. A Non-Invasive Method to Isolate the Neuronal Linage from the Nasal Epithelium from Schizophrenic and Bipolar Diseases. J Neurosci Methods 2011, 201, 35–45. [Google Scholar] [CrossRef] [PubMed]
- Miranda-Riestra, A.; Estrada-Reyes, R.; Torres-Sanchez, E.D.; Carreño-García, S.; Ortiz, G.G.; Benítez-King, G. Melatonin: A Neurotrophic Factor? Molecules 2022, 27, 7742. [Google Scholar] [CrossRef]
- Ho, E.K.; Tsai, A.E.; Stearns, T. Transient Primary Cilia Mediate Robust Hedgehog Pathway-Dependent Cell Cycle Control. Current Biology 2020, 30, 2829–2835.e5. [Google Scholar] [CrossRef]
- Boward, B.; Wu, T.; Dalton, S. Concise Review: Control of Cell Fate Through Cell Cycle and Pluripotency Networks. Stem Cells 2016, 34, 1427–1436. [Google Scholar] [CrossRef]
- Tucker, E.S.; Lehtinen, M.K.; Maynard, T.; Zirlinger, M.; Dulac, C.; Rawson, N.; Pevny, L.; LaMantia, A.-S. Proliferative and Transcriptional Identity of Distinct Classes of Neural Precursors in the Mammalian Olfactory Epithelium. Development 2010, 137, 2471–2481. [Google Scholar] [CrossRef]
- Kiprilov, E.N.; Awan, A.; Desprat, R.; Velho, M.; Clement, C.A.; Byskov, A.G.; Andersen, C.Y.; Satir, P.; Bouhassira, E.E.; Christensen, S.T.; et al. Human Embryonic Stem Cells in Culture Possess Primary Cilia with Hedgehog Signaling Machinery. J Cell Biol 2008, 180, 897–904. [Google Scholar] [CrossRef]
- Shida, T.; Cueva, J.G.; Xu, Z.; Goodman, M.B.; Nachury, M. V. The Major α-Tubulin K40 Acetyltransferase ATAT1 Promotes Rapid Ciliogenesis and Efficient Mechanosensation. Proceedings of the National Academy of Sciences 2010, 107, 21517–21522. [Google Scholar] [CrossRef] [PubMed]
- Woodruff, J.B.; Wueseke, O.; Hyman, A.A. Pericentriolar Material Structure and Dynamics. Philosophical Transactions of the Royal Society B: Biological Sciences 2014, 369, 20130459. [Google Scholar] [CrossRef]
- Nakakura, T.; Asano-Hoshino, A.; Suzuki, T.; Arisawa, K.; Tanaka, H.; Sekino, Y.; Kiuchi, Y.; Kawai, K.; Hagiwara, H. The Elongation of Primary Cilia via the Acetylation of α-Tubulin by the Treatment with Lithium Chloride in Human Fibroblast KD Cells. Med Mol Morphol 2015, 48, 44–53. [Google Scholar] [CrossRef]
- Calof, A.L.; Mumm, J.S.; Rim, P.C.; Shou, J. The Neuronal Stem Cell of the Olfactory Epithelium. J Neurobiol 1998, 36, 190–205. [Google Scholar] [CrossRef]
- Doyle, K.L.; Khan, M.; Cunningham, A.M. Expression of the Intermediate Filament Protein Nestin by Sustentacular Cells in Mature Olfactory Neuroepithelium. Journal of Comparative Neurology 2001, 437, 186–195. [Google Scholar] [CrossRef] [PubMed]
- Deems, D.A.; Doty, R.L.; Settle, R.G.; Moore-Gillon, V.; Shaman, P.; Mester, A.F.; Kimmelman, C.P.; Brightman, V.J.; Snow, J.B. Smell and Taste Disorders, A Study of 750 Patients From the University of Pennsylvania Smell and Taste Center. Archives of Otolaryngology - Head and Neck Surgery 1991, 117, 519–528. [Google Scholar] [CrossRef]
- Romano, I.R.; D’Angeli, F.; Gili, E.; Fruciano, M.; Lombardo, G.A.G.; Mannino, G.; Vicario, N.; Russo, C.; Parenti, R.; Vancheri, C.; et al. Melatonin Enhances Neural Differentiation of Adipose-Derived Mesenchymal Stem Cells. Int J Mol Sci 2024, 25, 4891. [Google Scholar] [CrossRef] [PubMed]
- Goldstein, N.I.; Quinn, M.R.; Teeter, J.H. Differentiation of a Cell Line from Olfactory Epithelium Is Induced by Dibutyryladenosine 3′, 5′-Cyclic Monophosphate And12-O-Tetradecanoylphorbol-13-Acetate. Brain Res 1986, 370, 205–214. [Google Scholar] [CrossRef]
- Miyoshi, K.; Kasahara, K.; Miyazaki, I.; Asanuma, M. Lithium Treatment Elongates Primary Cilia in the Mouse Brain and in Cultured Cells. Biochem Biophys Res Commun 2009, 388, 757–762. [Google Scholar] [CrossRef]
- Sakrajda, K.; Rybakowski, J.K. The Mechanisms of Lithium Action: The Old and New Findings. Pharmaceuticals 2025, 18, 467. [Google Scholar] [CrossRef]
- Galván-Arrieta, T.; Trueta, C.; Cercós, M.G.; Valdés-Tovar, M.; Alarcón, S.; Oikawa, J.; Zamudio-Meza, H.; Benítez-King, G. The Role of Melatonin in the Neurodevelopmental Etiology of Schizophrenia: A Study in Human Olfactory Neuronal Precursors. J Pineal Res 2017, 63. [Google Scholar] [CrossRef]
- Jiang, H.; Guo, W.; Liang, X.; Rao, Y. Both the Establishment and the Maintenance of Neuronal Polarity Require Active Mechanisms. Cell 2005, 120, 123–135. [Google Scholar] [CrossRef] [PubMed]
- Paolocci, E.; Zaccolo, M. Compartmentalised CAMP Signalling in the Primary Cilium. Front Physiol 2023, 14. [Google Scholar] [CrossRef]
- Canonico, B.; Carloni, S.; Montanari, M.; Ambrogini, P.; Papa, S.; Alonso-Alconada, D.; Balduini, W. Melatonin Modulates Cell Cycle Dynamics and Promotes Hippocampal Cell Proliferation After Ischemic Injury in Neonatal Rats. Mol Neurobiol 2024, 61, 6910–6919. [Google Scholar] [CrossRef]
- Macarelli, V.; Leventea, E.; Merkle, F.T. Regulation of the Length of Neuronal Primary Cilia and Its Potential Effects on Signalling. Trends Cell Biol 2023, 33, 979–990. [Google Scholar] [CrossRef]
- Palazzo, A.; Ackerman, B.; Gundersen, G.G. Tubulin Acetylation and Cell Motility. Nature 2003, 421, 230–230. [Google Scholar] [CrossRef] [PubMed]
- Coelho, D.H.; Costanzo, R.M. Posttraumatic Olfactory Dysfunction. Auris Nasus Larynx 2016, 43, 137–143. [Google Scholar] [CrossRef] [PubMed]
- Kurtenbach, S.; Goss, G.M.; Goncalves, S.; Choi, R.; Hare, J.M.; Chaudhari, N.; Goldstein, B.J. Cell-Based Therapy Restores Olfactory Function in an Inducible Model of Hyposmia. Stem Cell Reports 2019, 12, 1354–1365. [Google Scholar] [CrossRef] [PubMed]
- Yuan, Z.-Q.; Peng, X.-C.; Liu, L.; Yang, F.-Y.; Qian, F. Olfactory Receptors and Human Diseases. Cell Tissue Res 2025, 401, 1–14. [Google Scholar] [CrossRef]
- Hummel, T.; Whitcroft, K.L.; Andrews, P.; Altundag, A.; Cinghi, C.; Costanzo, R.M.; Damm, M.; Frasnelli, J.; Gudziol, H.; Gupta, N.; et al. Position Paper on Olfactory Dysfunction. Rhinology journal 2017, 54, 1–30. [Google Scholar] [CrossRef] [PubMed]
- Rumeau, C.; Nguyen, D.T.; Jankowski, R. How to Assess Olfactory Performance with the Sniffin’ Sticks Test®. Eur Ann Otorhinolaryngol Head Neck Dis 2016, 133, 203–206. [Google Scholar] [CrossRef]
- Hummel, C.; Zucco, G.M.; Iannilli, E.; Maboshe, W.; Landis, B.N.; Hummel, T. OLAF: Standardization of International Olfactory Tests. European Archives of Oto-Rhino-Laryngology 2012, 269, 871–880. [Google Scholar] [CrossRef]
- Benítez-King, G.; Valdés-Tovar, M.; Trueta, C.; Galván-Arrieta, T.; Argueta, J.; Alarcón, S.; Lora-Castellanos, A.; Solís-Chagoyán, H. The Microtubular Cytoskeleton of Olfactory Neurons Derived from Patients with Schizophrenia or with Bipolar Disorder: Implications for Biomarker Characterization, Neuronal Physiology and Pharmacological Screening. Molecular and Cellular Neuroscience 2016, 73, 84–95. [Google Scholar] [CrossRef] [PubMed]
- Larkins, C.E.; Aviles, G.D.G.; East, M.P.; Kahn, R.A.; Caspary, T. Arl13b Regulates Ciliogenesis and the Dynamic Localization of Shh Signaling Proteins. Mol Biol Cell 2011, 22, 4694–4703. [Google Scholar] [CrossRef]
- Delaval, B.; Doxsey, S.J. Pericentrin in Cellular Function and Disease. Journal of Cell Biology 2010, 188, 181–190. [Google Scholar] [CrossRef]
- Habif, J.C.; Xie, C.; de Celis, C.; Ukhanov, K.; Green, W.W.; Moretta, J.C.; Zhang, L.; Campbell, R.J.; Martens, J.R. The Role of a Ciliary GTPase in the Regulation of Neuronal Maturation of Olfactory Sensory Neurons. Development 2023, 150. [Google Scholar] [CrossRef]
- Ueha, R.; Shichino, S.; Ueha, S.; Kondo, K.; Kikuta, S.; Nishijima, H.; Matsushima, K.; Yamasoba, T. Reduction of Proliferating Olfactory Cells and Low Expression of Extracellular Matrix Genes Are Hallmarks of the Aged Olfactory Mucosa. Front Aging Neurosci 2018, 10. [Google Scholar] [CrossRef]
Disclaimer/Publisher’s Note: The statements, opinions and data contained in all publications are solely those of the individual author(s) and contributor(s) and not of MDPI and/or the editor(s). MDPI and/or the editor(s) disclaim responsibility for any injury to people or property resulting from any ideas, methods, instructions or products referred to in the content. |
© 2025 by the authors. Licensee MDPI, Basel, Switzerland. This article is an open access article distributed under the terms and conditions of the Creative Commons Attribution (CC BY) license (http://creativecommons.org/licenses/by/4.0/).
