Submitted:
31 July 2025
Posted:
01 August 2025
You are already at the latest version
Abstract
Keywords:
1. Introduction
2. Related Works
| Approach | Year | Method | Results Accuracy |
Imbalance Handling |
|---|---|---|---|---|
| Ramírez et al. | 2013 | Continuous Support Vector Machines | None | |
| Magnin et al. | 2009 | SVM-based 3D MRI classification | None | |
| Segovia et al. | 2012 | Feature selection and standardized MSE methods | - | None |
| Oliveira Jr. et al. | 2010 | SVM classification of cortical thickness and volume information | 91% | None |
| Hon & Khan | 2017 | Transfer learning | 94.8% | None |
| Liu et al. | 2023 | Deep learning framework for multimodal neuroimaging | 94.8% | None |
| Venugopalan et al. | 2021 | Feature extraction based on denoising autoencoder with 3D-CNN | 93.18% | None |
| Abrol et al. | 2019 | Deep learning-based Granger causality estimator | - | None |
3. Methodology
3.1. Methodological Processes
3.1.1. WTRGANet Network Architecture
3.2. Wavelet Transform Convolutional Layer
3.2.1. Creation and Initialisation of Wavelet Filters
3.2.2. Wavelet Transform (math.)
3.2.3. Basic Convolutional Operations
3.2.4. Convolution and Scaling of High Frequency Components
3.2.5. Feature Reconstruction and Export
- (1)
- The low-frequency component and the high-frequency component are added together to obtain the fused feature map:
- (2)
- The feature maps are reconstructed through the inverse wavelet transform function IWT :
3.2.6. Theoretical Advantages of WTConv2d
- (1)
- Multi-resolution feature extraction:With the wavelet transform, WTConv2d is able to capture image features at different frequency levels, both extracting local details and preserving global structural information.
- (2)
- Feel the Wild Expansion:Applying independent small convolutional kernel operations on the high frequency components, WTConv2d effectively extends the receptive field and improves the model’s ability to capture the global information of the image
- (3)
- Parametric efficiency:Using deep convolution, WTConv2d avoids excessive growth in the number of parameters while maintaining efficient feature extraction capability.In concrete terms,Using multi-level wavelet decomposition level WT) The number of parameters increases only linearly as , and the sensory field grows exponentially as . k.
3.3. Residual Gated Attention Module
3.4. Loss Function
4. Experiment
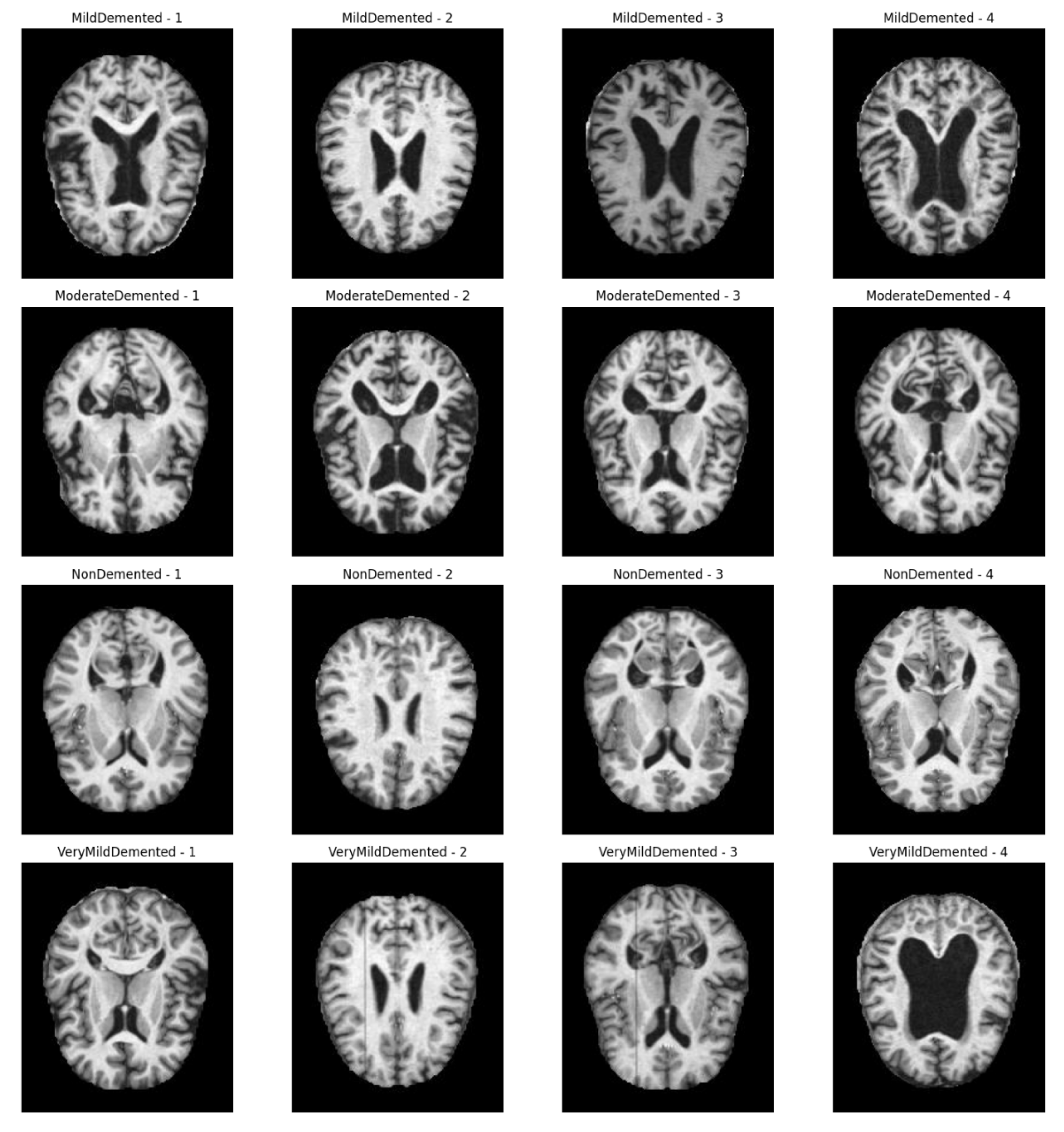
4.1. Data Set
4.2. Evaluation Metrics
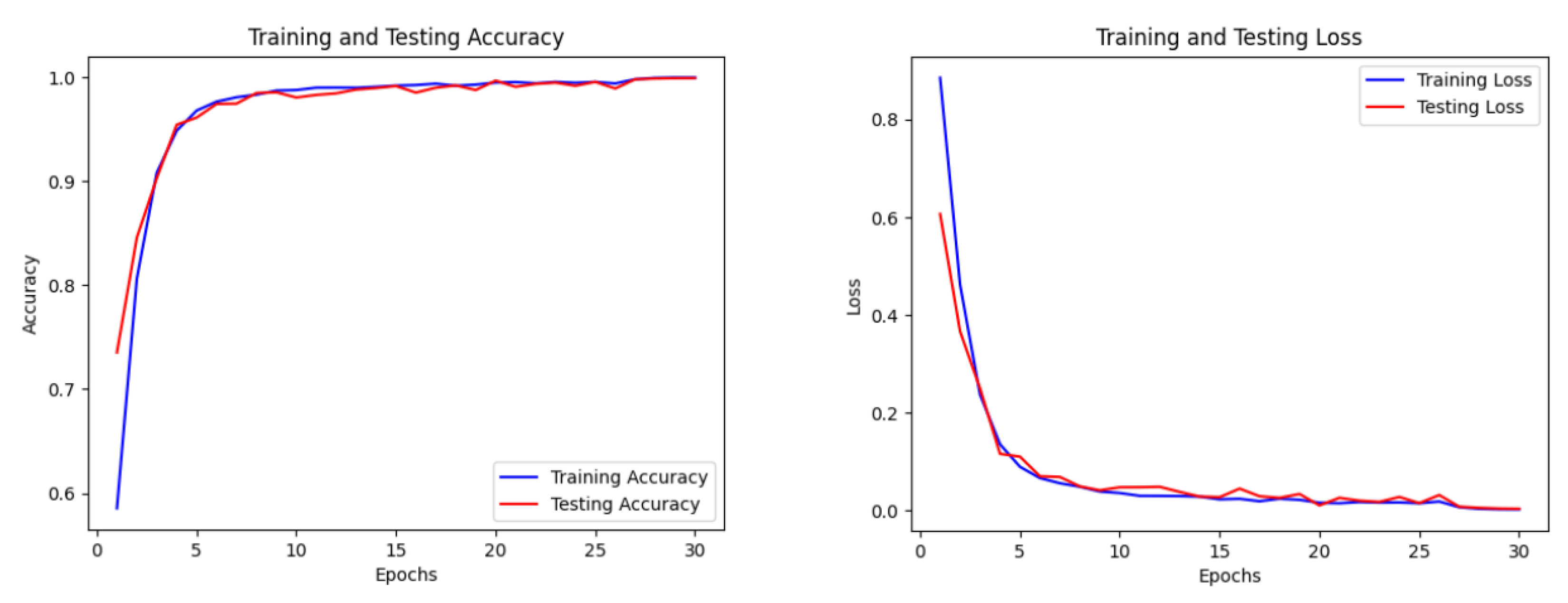
4.3. Experimental Setup
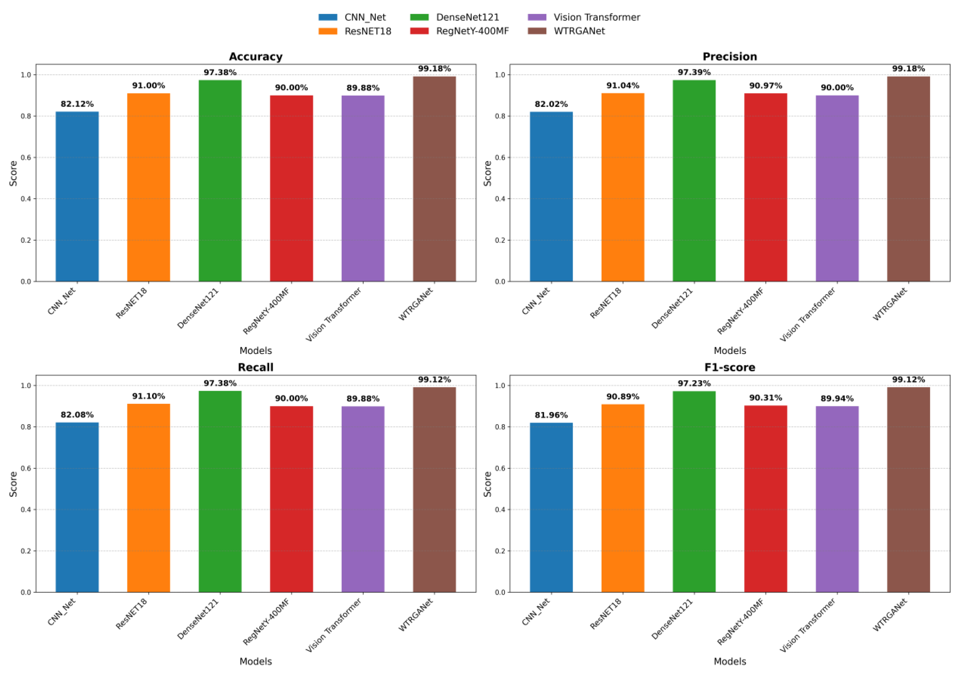
4.4. Comparative Experiment

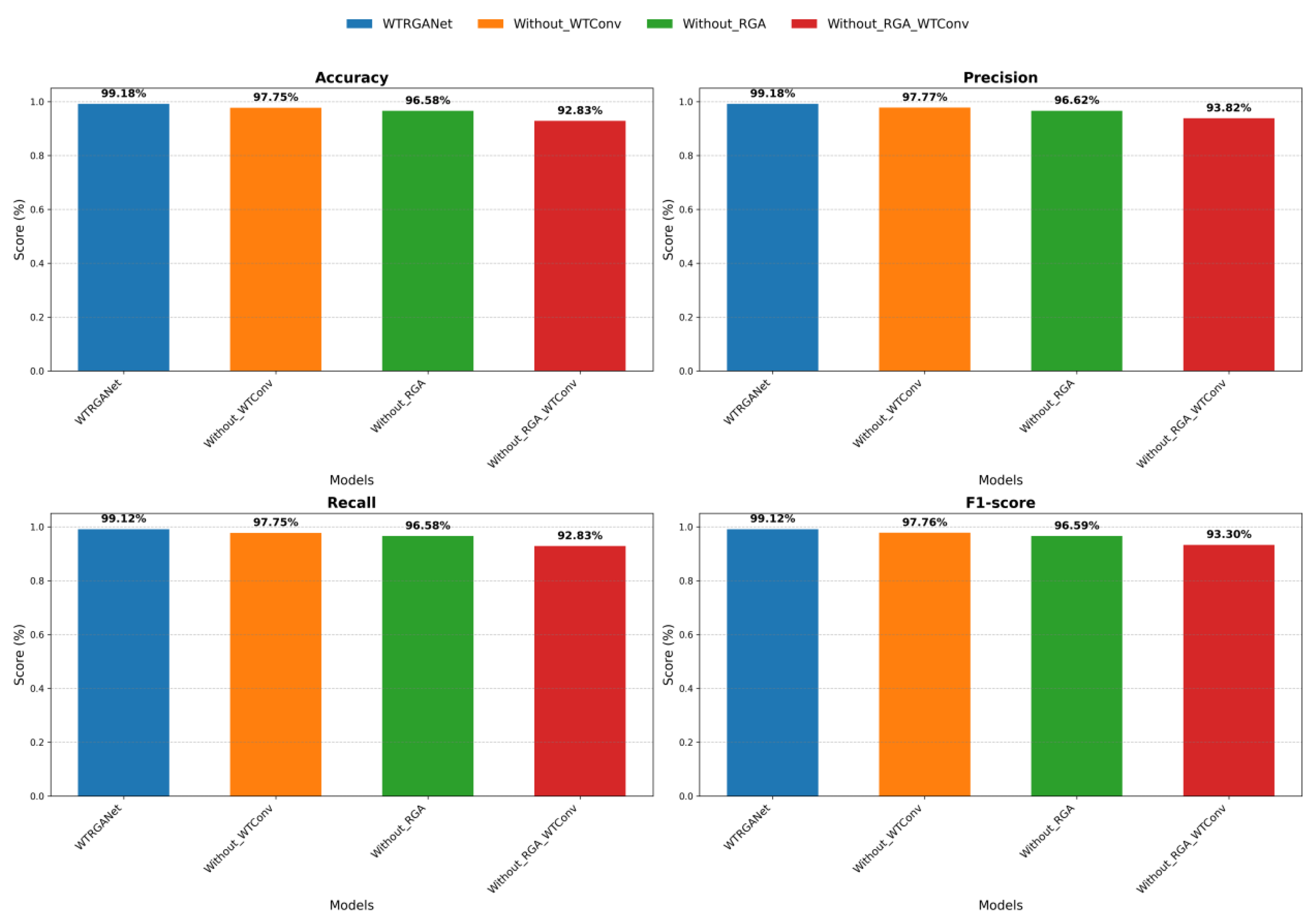
4.5. Ablation Study

5. Future Work
- (1)
- A novel multi-scale feature learning framework is established;
- (2)
- An efficient attentional feature enhancement scheme is proposed;
- (3)
- Providing reliable technical support for the early diagnosis of Alzheimer’s disease.
References
- Zvěřová, M. Clinical aspects of Alzheimer’s disease. Clinical biochemistry 2019, 72, 3–6. [Google Scholar] [CrossRef] [PubMed]
- Sloane, P.D.; Zimmerman, S.; Suchindran, C.; Reed, P.; Wang, L.; Boustani, M.; Sudha, S. The public health impact of Alzheimer’s disease, 2000–2050: potential implication of treatment advances. Annual review of public health 2002, 23, 213–231. [Google Scholar] [CrossRef] [PubMed]
- Pulido Chadid, A.M. Complex relationships between structural changes using brain Magnetic Resonance imaging in early diagnosis of Alzheimer’s Disease. PhD thesis, UNIVERSIDAD NACIONAL DE COLOMBIA, BOG, Colombia, 2014.
- Smits, M. MRI biomarkers in neuro-oncology. Nature Reviews Neurology 2021, 17, 486–500. [Google Scholar] [CrossRef] [PubMed]
- Ding, Y.; Sohn, J.H.; Kawczynski, M.G.; Trivedi, H.; Harnish, R.; Jenkins, N.W.; Lituiev, D.; Copeland, T.P.; Aboian, M.S.; Mari Aparici, C.; et al. A deep learning model to predict a diagnosis of Alzheimer disease by using 18F-FDG PET of the brain. Radiology 2019, 290, 456–464. [Google Scholar] [CrossRef] [PubMed]
- Raju, M.; Gopi, V.P.; Anitha, V.; Wahid, K.A. Multi-class diagnosis of Alzheimer’s disease using cascaded three dimensional-convolutional neural network. Physical and Engineering Sciences in Medicine 2020, 43, 1219–1228. [Google Scholar] [CrossRef] [PubMed]
- Ramírez, J.; Górriz, J.; Salas-Gonzalez, D.; Romero, A.; López, M.; Álvarez, I.; Gómez-Río, M. Computer-aided diagnosis of Alzheimer’s type dementia combining support vector machines and discriminant set of features. Information Sciences 2013, 237, 59–72. [Google Scholar] [CrossRef]
- Magnin, B.; Mesrob, L.; Kinkingnéhun, S.; Pélégrini-Issac, M.; Colliot, O.; Sarazin, M.; Dubois, B.; Lehéricy, S.; Benali, H. Support vector machine-based classification of Alzheimer’s disease from whole-brain anatomical MRI. Neuroradiology 2009, 51, 73–83. [Google Scholar] [CrossRef] [PubMed]
- Segovia, F.; Górriz, J.; Ramírez, J.; Salas-Gonzalez, D.; Álvarez, I.; López, M.; Chaves, R.; Initiative, A.D.N.; et al. A comparative study of feature extraction methods for the diagnosis of Alzheimer’s disease using the ADNI database. Neurocomputing 2012, 75, 64–71. [Google Scholar] [CrossRef]
- Ramírez, J.; Górriz, J.; Salas-Gonzalez, D.; Romero, A.; López, M.; Álvarez, I.; Gómez-Río, M. Computer-aided diagnosis of Alzheimer’s type dementia combining support vector machines and discriminant set of features. Information Sciences 2013, 237, 59–72. [Google Scholar] [CrossRef]
- Oliveira Jr, P.P.d.M.; Nitrini, R.; Busatto, G.; Buchpiguel, C.; Sato, J.R.; Amaro Jr, E. Use of SVM methods with surface-based cortical and volumetric subcortical measurements to detect Alzheimer’s disease. Journal of Alzheimer’s Disease 2010, 19, 1263–1272. [Google Scholar] [CrossRef] [PubMed]
- Hon, M.; Khan, N.M. Towards Alzheimer’s disease classification through transfer learning. In Proceedings of the 2017 IEEE International conference on bioinformatics and biomedicine (BIBM). IEEE; 2017; pp. 1166–1169. [Google Scholar]
- Liu, F.; Yuan, S.; Li, W.; Xu, Q.; Sheng, B. Patch-based deep multi-modal learning framework for Alzheimer’s disease diagnosis using multi-view neuroimaging. Biomedical Signal Processing and Control 2023, 80, 104400. [Google Scholar] [CrossRef]
- Venugopalan, J.; Tong, L.; Hassanzadeh, H.R.; Wang, M.D. Multimodal deep learning models for early detection of Alzheimer’s disease stage. Scientific reports 2021, 11, 3254. [Google Scholar] [CrossRef] [PubMed]
- Abrol, A.; Fu, Z.; Du, Y.; Calhoun, V.D. Multimodal data fusion of deep learning and dynamic functional connectivity features to predict Alzheimer’s disease progression. In Proceedings of the 2019 41st annual international conference of the IEEE engineering in medicine and biology society (EMBC). IEEE; 2019; pp. 4409–4413. [Google Scholar]
- Mallat, S. A wavelet tour of signal processing; Elsevier, 1999.
- Daubechies, I. Ten lectures on wavelets; SIAM, 1992.











| categories | Number of images after data enhancement |
Number of training sets |
Number of test sets |
|---|---|---|---|
| MildDemented | 8,960 | 7,168 | 1,792 |
| ModerateDemented | 6,464 | 5,171 | 1,293 |
| NonDemented | 9,600 | 7,680 | 1,920 |
| VeryMildDemented | 8,960 | 7,168 | 1,792 |
| total |
| Sr:# | Parameter Name | Parameter Type |
|---|---|---|
| 1 | Optimizer | SGD |
| 2 | Learning rate | 0.01 |
| 3 | Batch size | 64 |
| 4 | Epochs | 20 |
| 5 | Call back | ReduceLROnPlateau |
| 6 | Hidden layer activation | ReLU |
| 7 | Output layer activation | SoftMAX |
| 8 | Loss function | CrossEntropyLoss |
| 9 | Optimizer type | Adam |
| 10 | Weight decay | 1e-4 |
| 11 | Data Normalization | Mean: , Std: |
| Model | Accuracy | Precision | Recall | F1-Score |
|---|---|---|---|---|
| CNN_Net | 0.8212 | 0.8202 | 0.8208 | 0.8196 |
| ResNet-18 | 0.9100 | 0.9104 | 0.9110 | 0.9087 |
| DenseNet-121 | 0.9738 | 0.9739 | 0.9738 | 0.9723 |
| RegNetY-400MF | 0.9000 | 0.9097 | 0.9000 | 0.9031 |
| Vision Transformer | 0.8988 | 0.9000 | 0.8988 | 0.8994 |
| WTRGANet(ours) |
| Ablation | Accuracy | Precision | Recall | F1 |
|---|---|---|---|---|
| Without_WTConv | 0.9775 | 0.9777 | 0.9775 | 0.9776 |
| Without_RGA | 0.9658 | 0.9662 | 0.9658 | 0.9659 |
| Without_RGA_WTConv | 0.9283 | 0.9382 | 0.9283 | 0.9330 |
| WTRGANet(ours) |
Disclaimer/Publisher’s Note: The statements, opinions and data contained in all publications are solely those of the individual author(s) and contributor(s) and not of MDPI and/or the editor(s). MDPI and/or the editor(s) disclaim responsibility for any injury to people or property resulting from any ideas, methods, instructions or products referred to in the content. |
© 2025 by the authors. Licensee MDPI, Basel, Switzerland. This article is an open access article distributed under the terms and conditions of the Creative Commons Attribution (CC BY) license (http://creativecommons.org/licenses/by/4.0/).