Submitted:
15 July 2025
Posted:
17 July 2025
You are already at the latest version
Abstract
Keywords:
1. Introduction
2. Epidemiology
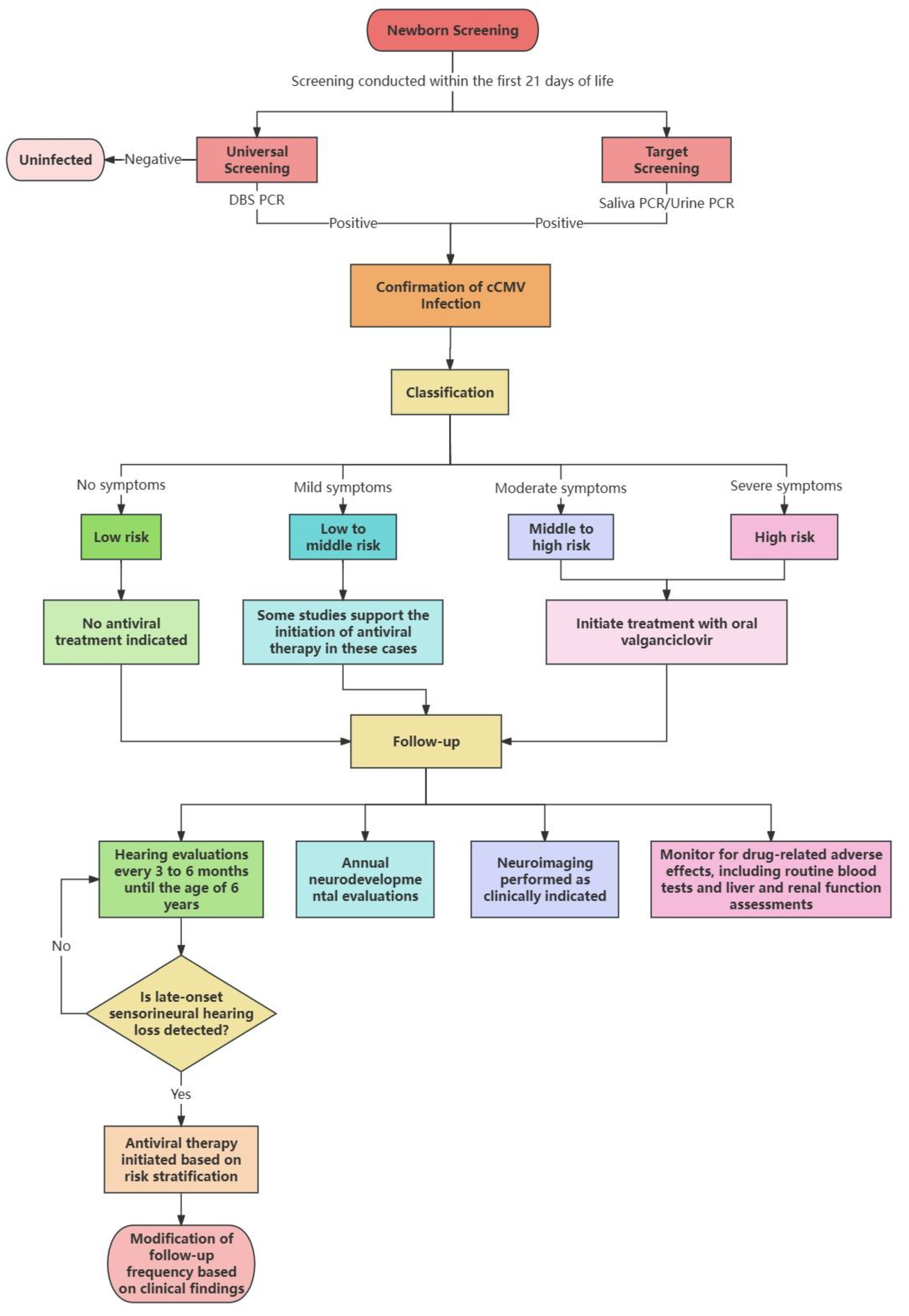
3. Diagnosis and Screening
4. Classification
5. Prevention and Treatment
5.1. Three-Tiered Prevention Measures for cCMV Infection
5.2. Antiviral Treatment for Moderate/Severe Symptoms
5.3. Management of Asymptomatic/Mild Cases
5.4. Delayed-Onset Hearing Loss
5.5. Current Perspectives
6. Follow-Up
7. Conclusions
Funding
Conflicts of Interest
References
- Lim, Y.; Lyall, H. Congenital cytomegalovirus-who, when, what-with and why to treat? J. Infect. 2017, 74, S89–S94. [Google Scholar] [CrossRef] [PubMed]
- Osterholm, E.A.; Schleiss, M.R. Impact of breast milk-acquired cytomegalovirus infection in premature infants: Pathogenesis, prevention, and clinical consequences? Rev. Med. Virol. 2020, 30, 1–11. [Google Scholar] [CrossRef] [PubMed]
- Leruez-Ville, M.; Foulon, I.; Pass, R.; Ville, Y. Cytomegalovirus infection during pregnancy: State of the science. Am. J. Obstet. Gynecol. 2020, 223, 330–349. [Google Scholar] [CrossRef] [PubMed]
- Rawlinson, W.D.; Boppana, S.B.; Fowler, K.B.; Kimberlin, D.W.; Lazzarotto, T.; Alain, S.; Daly, K.; Doutré, S.; Gibson, L.; Giles, M.L.; et al. Congenital cytomegalovirus infection in pregnancy and the neonate: Consensus recommendations for prevention, diagnosis, and therapy. Lancet Infect. Dis. 2017, 17, e177–e188. [Google Scholar] [CrossRef] [PubMed]
- Swartling, L.; Engman, M.L.; Eriksen, J.; Fischler, B.; Friman, V.; Hobell, H.; Ljungman, P.; Mellgren, K.; Navér, L.; Nyström, K.; et al. Management of cytomegalovirus infections-Swedish recommendations 2023. Infect. Dis. (Lond) 2024, 56, 907–917. [Google Scholar] [CrossRef] [PubMed]
- Luck, S.E.; Wieringa, J.W.; Blázquez-Gamero, D.; Henneke, P.; Schuster, K.; Butler, K.; Capretti, M.G.; Cilleruelo, M.J.; Curtis, N.; Garofoli, F.; et al. Congenital cytomegalovirus: A European expert consensus statement on diagnosis and management. Pediatr. Infect. Dis. J. 2017, 36, 1205–1213. [Google Scholar] [CrossRef] [PubMed]
- Rawlinson, W.D.; Boppana, S.B.; Fowler, K.B.; Kimberlin, D.W.; Lazzarotto, T.; Alain, S.; Daly, K.; Doutré, S.; Gibson, L.; Giles, M.L.; et al. Congenital cytomegalovirus infection in pregnancy and the neonate: Consensus recommendations for prevention, diagnosis, and therapy. Lancet Infect. Dis. 2017, 17, e177–e188. [Google Scholar] [CrossRef] [PubMed]
- Leruez-Ville, M.; Chatzakis, C.; Lilleri, D.; Blazquez-Gamero, D.; Alarcon, A.; Bourgon, N.; Foulon, I.; Fourgeaud, J.; Gonce, A.; Jones, C.E.; et al. Consensus recommendation for prenatal, neonatal and postnatal management of congenital cytomegalovirus infection from the European congenital infection initiative (ECCI). Lancet Reg. Health Eur. 2024, 40, 100892. [Google Scholar] [CrossRef] [PubMed]
- Coskun, E.; Kakkar, F.; Riley, L.E.; Ciaranello, A.L.; Prabhu, M. Evaluation and management of congenital cytomegalovirus infection. Obstet. Gynecol. 2025, 145, 297–306. [Google Scholar] [CrossRef] [PubMed]
- Buca, D.; Di Mascio, D.; Rizzo, G.; Giancotti, A.; D’Amico, A.; Leombroni, M.; Makatsarya, A.; Familiari, A.; Liberati, M.; Nappi, L.; et al. Outcome of fetuses with congenital cytomegalovirus infection and normal ultrasound at diagnosis: Systematic review and meta-analysis. Ultrasound Obstet. Gynecol. 2021, 57, 551–559. [Google Scholar] [CrossRef] [PubMed]
- Weisblum, Y.; Panet, A.; Haimov-Kochman, R.; Wolf, D.G. Models of vertical cytomegalovirus (CMV) transmission and pathogenesis. Semin. Immunopathol. 2014, 36, 615–625. [Google Scholar] [CrossRef] [PubMed]
- Navti, O.B.; Al-Belushi, M.; Konje, J.C. Cytomegalovirus infection in pregnancy-An update. Eur. J. Obstet. Gynecol. Reprod. Biol. 2021, 258, 216–222. [Google Scholar] [CrossRef] [PubMed]
- Khalil, A.; Heath, P.; Jones, C.; Soe, A.; Ville, Y.; Royal College of Obstetricians. Congenital cytomegalovirus infection: Update on screening, diagnosis and treatment: Scientific impact paper No. 56. BJOG 2025, 132, e42–e52. [Google Scholar] [CrossRef] [PubMed]
- Shi, X.; Liu, X.; Sun, Y. The pathogenesis of cytomegalovirus and other viruses associated with hearing loss: Recent updates. Viruses 2023, 15, 1385. [Google Scholar] [CrossRef] [PubMed]
- Hilditch, C.; Liersch, B.; Spurrier, N.; Callander, E.J.; Cooper, C.; Keir, A.K. Does screening for congenital cytomegalovirus at birth improve longer term hearing outcomes? Arch. Dis. Child. 2018, 103, 988–992. [Google Scholar] [CrossRef] [PubMed]
- Fowler, K.; Mucha, J.; Neumann, M.; Lewandowski, W.; Kaczanowska, M.; Grys, M.; Schmidt, E.; Natenshon, A.; Talarico, C.; Buck, P.O.; et al. A systematic literature review of the global seroprevalence of cytomegalovirus: Possible implications for treatment, screening, and vaccine development. BMC Public Health 2022, 22, 1659. [Google Scholar] [CrossRef] [PubMed]
- Chatzakis, C.; Ville, Y.; Makrydimas, G.; Dinas, K.; Zavlanos, A.; Sotiriadis, A. Timing of primary maternal cytomegalovirus infection and rates of vertical transmission and fetal consequences. Am. J. Obstet. Gynecol. 2020, 223, 870–883. [Google Scholar] [CrossRef] [PubMed]
- Villaverde, S.; Pedrero-Tomé, R.; Papaevangelou, V.; Syridou, G.; Karagiannidou, S.; Lyall, H.; Payne, H.; Frick, M.A.; Soler-Palacín, P.; Baquero-Artigao, F.; et al. Antiviral treatment and risk of hearing loss in asymptomatic and mild symptomatic infants with congenital cytomegalovirus. Pediatr. Infect. Dis. J. 2025, 44, 239–245. [Google Scholar] [CrossRef] [PubMed]
- Smyrli, A.; Raveendran, V.; Walter, S.; Pagarkar, W.; Field, N.; Kadambari, S.; Lyall, H.; Bailey, H. What are the neurodevelopmental outcomes of children with asymptomatic congenital cytomegalovirus infection at birth? A systematic literature review. Rev. Med. Virol. 2024, 34, e2555. [Google Scholar] [CrossRef] [PubMed]
- Korndewal, M.J.; Oudesluys-Murphy, A.M.; Kroes, A.C.; Van Der Sande, M.A.; De Melker, H.E.; Vossen, A.C. Long-term impairment attributable to congenital cytomegalovirus infection: A retrospective cohort study. Dev. Med. Child Neurol. 2017, 59, 1261–1268. [Google Scholar] [CrossRef] [PubMed]
- Goderis, J.; Keymeulen, A.; Smets, K.; Van Hoecke, H.; De Leenheer, E.; Boudewyns, A.; Desloovere, C.; Kuhweide, R.; Muylle, M.; Royackers, L.; et al. Hearing in children with congenital cytomegalovirus infection: Results of a longitudinal study. J Pediatr. 2016, 172, 110–115. [Google Scholar] [CrossRef] [PubMed]
- Goderis, J.; De Leenheer, E.; Smets, K.; Van Hoecke, H.; Keymeulen, A.; Dhooge, I. Hearing loss and congenital CMV infection: A systematic review. Pediatrics 2014, 134, 972–982. [Google Scholar] [CrossRef] [PubMed]
- Spekker-Bosker, K.; Ufermann, C.M.; Maywald, M.; Zimmermann, A.; Domröse, A.; Woite, C.; Däubener, W.; Eller, S.K. hCMV-mediated immune escape mechanisms favor pathogen growth and disturb the immune privilege of the eye. Int. J. Mol. Sci. 2019, 20, 858. [Google Scholar] [CrossRef] [PubMed]
- Seidenari, A.; Dionisi, C.; Nati, M.; Marsico, C.; Gabrielli, L.; Capretti, M.G.; Toni, F.; Lazzarotto, T.; Simonazzi, G. Follow-up of infants with congenital cytomegalovirus following maternal primary infection in the first trimester and normal fetal brain imaging at midgestation. Prenatal Diag. 2025, 45, 178–184. [Google Scholar] [CrossRef] [PubMed]
- Schleiss, M.R.; Blázquez-Gamero, D. Universal newborn screening for congenital cytomegalovirus infection. Lancet Child Adolesc. Health 2025, 9, 57–70. [Google Scholar] [CrossRef] [PubMed]
- Corazzi, V.; Fordington, S.; Brown, T.H.; Donnelly, N.; Bewick, J.; Ehsani, D.; Pelucchi, S.; Bianchini, C.; Ciorba, A.; Borsetto, D. Late-onset, progressive sensorineural hearing loss in the paediatric population: A systematic review. Eur. Arch. Otorhinolaryngol. 2024, 281, 3397–3421. [Google Scholar] [CrossRef] [PubMed]
- Leruez-Ville, M.; Magny, J.F.; Couderc, S.; Pichon, C.; Parodi, M.; Bussières, L.; Guilleminot, T.; Ghout, I.; Ville, Y. Risk factors for congenital cytomegalovirus infection following primary and nonprimary maternal infection: A prospective neonatal screening study using polymerase chain reaction in saliva. Clin. Infect. Dis. 2017, 65, 398–404. [Google Scholar] [CrossRef] [PubMed]
- Barkai, G.; Roth, D.A.E.; Barzilai, A.; Tepperberg-Oikawa, M.; Mendelson, E.; Hildesheimer, M.; Kuint, J. Universal neonatal cytomegalovirus screening using saliva-report of clinical experience. J. Clin. Virol. 2014, 60, 361–366. [Google Scholar] [CrossRef] [PubMed]
- Fowler, K.B.; Mccollister, F.P.; Sabo, D.L.; Shoup, A.G.; Owen, K.E.; Woodruff, J.L.; Cox, E.; Mohamed, L.S.; Choo, D.I.; Boppana, S.B.; et al. A targeted approach for congenital cytomegalovirus screening within newborn hearing screening. Pediatrics 2017, 139, e20162128. [Google Scholar] [CrossRef] [PubMed]
- Rawlinson, W.D.; Boppana, S.B.; Fowler, K.B.; Kimberlin, D.W.; Lazzarotto, T.; Alain, S.; Daly, K.; Doutré, S.; Gibson, L.; Giles, M.L.; et al. Congenital cytomegalovirus infection in pregnancy and the neonate: Consensus recommendations for prevention, diagnosis, and therapy. Lancet Infect. Dis. 2017, 17, e177–e188. [Google Scholar] [CrossRef] [PubMed]
- Kimberlin, D.W.; Lin, C.Y.; Sánchez, P.J.; Demmler, G.J.; Dankner, W.; Shelton, M.; Jacobs, R.F.; Vaudry, W.; Pass, R.F.; Kiell, J.M.; et al. Effect of ganciclovir therapy on hearing in symptomatic congenital cytomegalovirus disease involving the central nervous system: A randomized, controlled trial. J Pediatr. 2003, 143, 16–25. [Google Scholar] [CrossRef] [PubMed]
- Chung, P.K.; Schornagel, F.A.; Soede, W.; Van Zwet, E.W.; Kroes, A.C.; Oudesluys-Murphy, A.M.; Vossen, A.C. Valganciclovir in infants with hearing loss and clinically inapparent congenital cytomegalovirus infection: A nonrandomized controlled trial. J Pediatr. 2024, 268, 113945. [Google Scholar] [CrossRef] [PubMed]
- Aldon, M.L.; Raveentheran, G.; Amin, Z.; Chan, S.M.; Aoyama, R.; Tee, N.; Ng, S.Y.; Lee, C.K.; Ng, P.G.; Low, J.M. Congenital cytomegalovirus screening in neonates born after 35 weeks gestation—is targeted screening beneficial? Front. Pediatr. 2025, 13, 1510612. [Google Scholar] [CrossRef] [PubMed]
- Andronaco, D.W. Congenital Cytomegalovirus (CMV) infection & hearing loss. J. Obstet. Gynecol. Neonatal Nurs. 2020, 49, 293–304. [Google Scholar] [CrossRef] [PubMed]
- Schleiss, M.R. Newborn screening for congenital cytomegalovirus (cCMV) infection: Universal, targeted, expanded-targeted, or none-of-the-above? Neonatol. Today 2024, 19, 3. [Google Scholar] [PubMed]
- Aoki, H.; Bitnun, A.; Kitano, T. The cost-effectiveness of maternal and neonatal screening for congenital cytomegalovirus infection in Japan. J. Med. Virol. 2023, 95, e28391. [Google Scholar] [CrossRef] [PubMed]
- Gantt, S.; Dionne, F.; Kozak, F.K.; Goshen, O.; Goldfarb, D.M.; Park, A.H.; Boppana, S.B.; Fowler, K. Cost-effectiveness of universal and targeted newborn screening for congenital cytomegalovirus infection. JAMA Pediatr. 2016, 170, 1173–1180. [Google Scholar] [CrossRef] [PubMed]
- Stark, A.; Crooks, C.M.; Permar, S.R.; Weimer, K.E.D. Neonatal cytomegalovirus infection: Advocacy, legislation, and changing practice. Clin. Perinatol. 2025, 52, 115–132. [Google Scholar] [CrossRef] [PubMed]
- Baker, M.R.; Wang, X.; Melvin, A.J. Timing of congenital cytomegalovirus diagnosis and missed opportunities. Front. Pediatr. 2025, 13, 1475121. [Google Scholar] [CrossRef] [PubMed]
- Boscarino, G.; Romano, R.; Tegoni, F.; Iotti, C.; Perrone, S.; Esposito, S.; Buonsenso, D. Congenital cytomegalovirus severity definitions and treatment decisions around the world: A systematic scoping review of the literature. J. Clin. Med. 2024, 13, 5997. [Google Scholar] [CrossRef] [PubMed]
- Stark, A.; Crooks, C.M.; Permar, S.R.; Weimer, K.E.D. Neonatal cytomegalovirus infection: Advocacy, legislation, and changing practice. Clin. Perinatol. 2025, 52, 115–132. [Google Scholar] [CrossRef] [PubMed]
- Pasternak, Y.; Ziv, L.; Attias, J.; Amir, J.; Bilavsky, E. Valganciclovir is beneficial in children with congenital cytomegalovirus and isolated hearing loss. J Pediatr. 2018, 199, 166–170. [Google Scholar] [CrossRef] [PubMed]
- Lanzieri, T.M.; Chung, W.; Flores, M.; Blum, P.; Caviness, A.C.; Bialek, S.R.; Grosse, S.D.; Miller, J.A.; Demmler-Harrison, G.; Congenital Cytomegalovirus Longitudinal Study Group. Hearing loss in children with asymptomatic congenital cytomegalovirus infection. Pediatrics 2017, 139, e20162610. [Google Scholar] [CrossRef] [PubMed]
- Kimberlin, D.W.; Banerjee, R.; Barnett, E.D.; Lynfield, R.; Sawyer, M.H. Cytomegalovirus infection. In Red book: 2024– 2027 report of the committee on infectious diseases, 33rd ed.; Kimberlin, D.W., Banerjee, R., Eds.; American Academy of Pediatrics: New York, 2024; pp. 344–352. [Google Scholar]
- Stronati, M.; Garofoli, F.; Angelini, M.; Licari, A.; Manzoni, P.; Lombardi, G. Valganciclovir treatment in a 6-month-old infant with asymptomatic congenital cytomegalovirus infection and late hearing loss. Pediatr. Infect. Dis. J. 2011, 30, 1124–1125. [Google Scholar] [CrossRef] [PubMed]
- Fourgeaud, J.; Magny, J.F.; Couderc, S.; Garcia, P.; Maillotte, A.M.; Benard, M.; Pinquier, D.; Minodier, P.; Astruc, D.; Patural, H.; et al. Predictors of the outcome at 2 years in neonates with congenital cytomegalovirus infection. Pediatrics 2024, 153, e2023063531. [Google Scholar] [CrossRef] [PubMed]
- Royackers, L.; Christian, D.; Frans, D.; Ermelinde, R. Hearing status in children with congenital cytomegalovirus: Up-to-6-years audiological follow-up. Int. J. Pediatr. Otorhinolaryngol. 2011, 75, 376–382. [Google Scholar] [CrossRef] [PubMed]
- Turriziani Colonna, A.; Buonsenso, D.; Pata, D.; Salerno, G.; Chieffo, D.P.; Romeo, D.M.; Faccia, V.; Conti, G.; Molle, F.; Baldascino, A.; et al. Long-term clinical, audiological, visual, neurocognitive and behavioral outcome in children with symptomatic and asymptomatic congenital cytomegalovirus infection treated with valganciclovir. Front. Med. (Lausanne) 2020, 7, 268. [Google Scholar] [CrossRef] [PubMed]
- Palma, S.; Forli, F.; Rossi, C.; Filice, R.; D’Adamo, C.; Roversi, M.F.; Monzani, D.; Lorenzoni, F.; Botti, C.; Berrettini, S.; et al. The audiological follow-up of children with symptomatic congenital cytomegalovirus infection: An experience in two Italian centers. Children 2023, 10, 1136. [Google Scholar] [CrossRef] [PubMed]
- Lackner, A.; Acham, A.; Alborno, T.; Moser, M.; Engele, H.; Raggam, R.; Halwachs-Baumann, G.; Kapitan, M.; Walch, C. Effect on hearing of ganciclovir therapy for asymptomatic congenital cytomegalovirus infection: Four to 10 year follow up. J. Laryngol. Otol. 2009, 123, 391–396. [Google Scholar] [CrossRef] [PubMed]
- Schleiss, M.R. Antiviral therapy and its long-term impact on hearing loss caused by congenital cytomegalovirus: Much remains to be learned! J. Pediatric Infect. Dis. Soc. 2022, 11, 186–189. [Google Scholar] [CrossRef] [PubMed]
- Howard, A.; Nishikawa, J.K.; Sánchez, P.J. “Minimally symptomatic” congenital cytomegalovirus infection: Latest data and emerging concepts. Curr. Opin. Pediatr. 2024, 36, 480–488. [Google Scholar] [CrossRef] [PubMed]
- Amir, J.; Attias, J.; Pardo, J. Treatment of late-onset hearing loss in infants with congenital cytomegalovirus infection. Clin. Pediatr. (Phila) 2014, 53, 444–448. [Google Scholar] [CrossRef] [PubMed]
- Çiftdogan, D.Y.; Vardar, F. Effect on hearing of oral valganciclovir for asymptomatic congenital cytomegalovirus infection. J. Trop. Pediatr. 2011, 57, 132–134. [Google Scholar] [CrossRef] [PubMed]
- Kimberlin, D.W.; Jester, P.M.; Sánchez, P.J.; Ahmed, A.; Arav-Boger, R.; Michaels, M.G.; Ashouri, N.; Englund, J.A.; Estrada, B.; Jacobs, R.F.; et al. Valganciclovir for symptomatic congenital cytomegalovirus disease. N. Engl. J. Med. 2015, 372, 933–943. [Google Scholar] [CrossRef] [PubMed]
- Yang, L.; Qiu, A.; Wang, J.; Pan, Z. Comparative effects of valganciclovir and ganciclovir on the congenital cytomegalovirus infection and hearing loss: A randomized controlled trial. Iran. J. Pediatr. 2022, 32, e118874. [Google Scholar] [CrossRef]
- Buca, D.; Di Mascio, D.; Rizzo, G.; Giancotti, A.; D’Amico, A.; Leombroni, M.; Makatsarya, A.; Familiari, A.; Liberati, M.; Nappi, L.; et al. Outcome of fetuses with congenital cytomegalovirus infection and normal ultrasound at diagnosis: Systematic review and meta-analysis. Ultrasound Obstet. Gynecol. 2021, 57, 551–559. [Google Scholar] [CrossRef] [PubMed]
- Shimamura, M.; Kim, J.; Medoro, A.K.; Flint, K.; Kaptsan, I.; Wang, H.; Pifer, T.; Harris, R.; Cuartas, J.; Leber, A.; et al. Agreement between dried blood spot and plasma PCR in infants with congenital cytomegalovirus infection. J. Med. Virol. 2025, 97, e70257. [Google Scholar] [CrossRef] [PubMed]
- Morioka, I.; Kakei, Y.; Imai, T.; Fujioka, K.; Takahashi, N.; Yoshikawa, T.; Moriuchi, H.; Ito, Y.; Oka, A.; Japanese Congenital Cytomegalovirus Study Group. Three-year hearing outcomes in infants with congenital cytomegalovirus disease treated with oral valganciclovir: Interim results of a six-year follow-up study in Japan. J. Clin. Virol. 2025, 177, 105778. [Google Scholar] [CrossRef] [PubMed]
- Kimberlin, D.W.; Acosta, E.P.; Sánchez, P.J.; Sood, S.; Agrawal, V.; Homans, J.; Jacobs, R.F.; Lang, D.; Romero, J.R.; Griffin, J.; et al. Pharmacokinetic and pharmacodynamic assessment of oral valganciclovir in the treatment of symptomatic congenital cytomegalovirus disease. J. Infect. Dis. 2008, 197, 836–845. [Google Scholar] [CrossRef] [PubMed]
- Jenks, C.M.; Hoff, S.R.; Mithal, L.B. Congenital cytomegalovirus infection: Epidemiology, timely diagnosis, and management. Neoreviews 2021, 22, e606–e613. [Google Scholar] [CrossRef] [PubMed]
- Hughes, B.L.; Gyamfi-Bannerman, C.; Society for Maternal-Fetal Medicine (SMFM). Diagnosis and antenatal management of congenital cytomegalovirus infection. Am. J. Obstet. Gynecol. 2016, 214, B5–B11. [Google Scholar] [CrossRef] [PubMed]
- Lanzieri, T.M.; Leung, J.; Caviness, A.C.; Chung, W.; Flores, M.; Blum, P.; Bialek, S.R.; Miller, J.A.; Vinson, S.S.; Turcich, M.R.; et al. J. Perinatol. 2017, 37, 875–880. [CrossRef] [PubMed]
- Singh, G.; Gaidhane, A. A review of sensorineural hearing loss in congenital cytomegalovirus infection. Cureus 2022, 14, e30703. [Google Scholar] [CrossRef] [PubMed]
- Aldè, M.; Binda, S.; Primache, V.; Pellegrinelli, L.; Pariani, E.; Pregliasco, F.; Di Berardino, F.; Cantarella, G.; Ambrosetti, U. Congenital cytomegalovirus and hearing loss: The state of the art. J. Clin. Med. 2023, 12, 4465. [Google Scholar] [CrossRef] [PubMed]
- Korndewal, M.J.; Oudesluys-Murphy, A.M.; Kroes, A.C.; Van Der Sande, M.A.; De Melker, H.E.; Vossen, A.C. Long-term impairment attributable to congenital cytomegalovirus infection: A retrospective cohort study. Dev. Med. Child Neurol. 2017, 59, 1261–1268. [Google Scholar] [CrossRef] [PubMed]
- Payne, H.; Aaltoranta, M.; Veikkolainen, V.; Kent, N.; Gkouleli, T.; Lennon, A.; Ramgoolam, T.; Adams, S.P. A high-sensitivity, high-throughput newborn screening assay for congenital cytomegalovirus—is it time for universal screening in the United Kingdom? Front. Pediatr. 2025, 13, 1543132. [Google Scholar] [CrossRef] [PubMed]
- Boppana, S.B.; Ross, S.A.; Novak, Z.; Shimamura, M.; Tolan, R.W.; Palmer, A.L.; Ahmed, A.; Michaels, M.G.; Sánchez, P.J.; Bernstein, D.I.; et al. Dried blood spot real-time polymerase chain reaction assays to screen newborns for congenital cytomegalovirus infection. JAMA 2010, 303, 1375–1382. [Google Scholar] [CrossRef] [PubMed]
- Dunn, J.K.; Chakraborty, P.; Reuvers, E.; Gallagher, L.; Kernohan, K.D.; Lacaria, M.; Barton, M.; Leifso, K.; Pernica, J.M.; Santander, E. Outcomes of a population-based congenital cytomegalovirus screening program. JAMA Pediatr. 2025, 179, 332–339. [Google Scholar] [CrossRef] [PubMed]
- Dollard, S.C.; Dreon, M.; Hernandez-Alvarado, N.; Amin, M.M.; Wong, P.; Lanzieri, T.M.; Osterholm, E.A.; Sidebottom, A.; Rosendahl, S.; Mccann, M.T.; et al. Sensitivity of dried blood spot testing for detection of congenital cytomegalovirus infection. JAMA Pediatr. 2021, 175, e205441. [Google Scholar] [CrossRef] [PubMed]
- Yassine, B.B.; Hulkower, R.; Dollard, S.; Cahill, E.; Lanzieri, T. A legal mapping assessment of cytomegalovirus-related laws in the United States. J. Public Health Manag. Pract. 2022, 28, E624–E629. [Google Scholar] [CrossRef] [PubMed]
- Pesch, M.H.; Brown, K.D.; Birath, A.L.; Demmler-Harrison, G.J.; Sapp, C.; Selleck, A.M.; Sweeney, A.D. American cochlear implant alliance position statement on newborn congenital cytomegalovirus screening. Otolaryngol. Head Neck Surg. 2025, 172, 728–733. [Google Scholar] [CrossRef] [PubMed]
- Boppana, S.B.; Ross, S.A.; Novak, Z.; Shimamura, M.; Tolan, R.W.; Palmer, A.L.; Ahmed, A.; Michaels, M.G.; Sánchez, P.J.; Bernstein, D.I.; et al. Dried blood spot real-time polymerase chain reaction assays to screen newborns for congenital cytomegalovirus infection. JAMA 2010, 303, 1375–1382. [Google Scholar] [CrossRef] [PubMed]
- Faure-Bardon, V.; Magny, J.F.; Parodi, M.; Couderc, S.; Garcia, P.; Maillotte, A.M.; Benard, M.; Pinquier, D.; Astruc, D.; Patural, H.; et al. Sequelae of congenital cytomegalovirus following maternal primary infections are limited to those acquired in the first trimester of pregnancy. Clin. Infect. Dis. 2019, 69, 1526–1532. [Google Scholar] [CrossRef] [PubMed]
- Nishikawa, J.K.; Sánchez, P.J. Congenital cytomegalovirus infection and hearing loss: It’s time to screen. Otol. Neurotol. 2024, 45, e702–e709. [Google Scholar] [CrossRef] [PubMed]
- Del Valle Penella, A.; Miller, J.; Rochat, R.; Demmler-Harrison, G. Utility of dried blood spots for the diagnosis of congenital cytomegaloviruses within the first 21 days of life in a single center. Int. J. Neonatal. Screen. 2023, 9, 44. [Google Scholar] [CrossRef] [PubMed]
- Merav, L.; Ofek Shlomai, N.; Oiknine-Djian, E.; Caplan, O.; Livneh, A.; Sido, T.; Peri, A.; Shtoyer, A.; Amir, E.; Ben Meir, K.; et al. Implementation of pooled saliva tests for universal screening of cCMV infection. Nat. Med. 2024, 30, 1111–1117. [Google Scholar] [CrossRef] [PubMed]
- Grosse, S.D.; Fleming, P.; Pesch, M.H.; Rawlinson, W.D. Estimates of congenital cytomegalovirus-attributable infant mortality in high-income countries: A review. Rev. Med. Virol. 2024, 34, e2502. [Google Scholar] [CrossRef] [PubMed]
- Leung, A.K.; Sauve, R.S.; Davies, H.D. Congenital cytomegalovirus infection. J. Natl. Med. Assoc. 2003, 95, 213–218. [Google Scholar] [PubMed]

| Classification Criteria | 2017 ESPID(Luck et al.) | 2024 ECCI(Leruez-Ville et al.)and recent views | Updates/Controversies |
| Severe Disease Definition | ·CNS involvement (microcephaly, neurologic signs, calcifications) ·Life-threatening organ failure ·Bilateral SNHL |
High-risk cCMV: ·Maternal primary infection in 1st trimester ·Severe CNS lesions (ventriculomegaly, cortical malformations on MRI) ·Multisystem involvement |
·Added “maternal primary infection in 1st trimester” as independent risk. ·isolated SNHL reclassified to moderate-risk. |
|
Moderate Disease Definition |
·Persistent laboratory abnormalities (>2 weeks) ·≥2 mild clinical features (e.g., jaundice + hepatosplenomegaly) |
Moderate-risk cCMV: · Isolated SNHL (unilateral/bilateral) · Non-CNS persistent abnormalities (hepatitis, thrombocytopenia) |
·Isolated SNHL now categorized as moderate-risk (previously “severe”). ·lab abnormalities require viral load correlation. |
|
Mild Disease Definition |
·Isolated/transient findings (petechiae, mild hepatomegaly) |
Low-risk cCMV: · Maternal non-primary or 3rd trimester infection · Asymptomatic with normal neuroimaging |
·”Mild disease” category removed. ·asymptomatic infants with normal imaging classified as low-risk (no treatment). |
|
Asymptomatic Infection Definition |
No clinical/laboratory abnormalities |
Expanded to: · Asymptomatic + normal imaging → low-risk · Asymptomatic + minor imaging anomalies → moderate-risk (requires monitoring) |
Controversy: Whether to treat subclinical imaging abnormalities (e.g., white matter changes) remains debated. |
|
Treatment Recommendations |
·Severe/moderate disease: 6-month antiviral therapy ·Mild/asymptomatic: No treatment |
·High-risk: 6-month valganciclovir · Moderate-risk (SNHL): 6-month therapy · Moderate-risk (non-CNS): 6-week therapy · Low-risk: No treatment |
Controversy: Prophylactic treatment for asymptomatic infants with imaging anomalies lacks RCT evidence. |
|
Role of Neuroimaging |
CrUSS (cranial ultrasound) as initial screening; MRI only if abnormalities detected |
Mandatory MRI: · All high/moderate-risk cases · Standardized scoring systems (e.g., white matter grading) |
· Debate: MRI accessibility vs. cost. ·new neuroimaging scoring systems |
|
Maternal Infection Impact |
No distinction between primary/non-primary maternal infections |
Independent risk factor: · Maternal primary infection (especially 1st trimester) → high-risk Non-primary → low or moderate-risk |
·Clear stratification by maternal infection type. · asymptomatic infants with 1st trimester exposure require long-term follow-up. |
Disclaimer/Publisher’s Note: The statements, opinions and data contained in all publications are solely those of the individual author(s) and contributor(s) and not of MDPI and/or the editor(s). MDPI and/or the editor(s) disclaim responsibility for any injury to people or property resulting from any ideas, methods, instructions or products referred to in the content. |
© 2025 by the authors. Licensee MDPI, Basel, Switzerland. This article is an open access article distributed under the terms and conditions of the Creative Commons Attribution (CC BY) license (http://creativecommons.org/licenses/by/4.0/).
