Submitted:
27 October 2024
Posted:
28 October 2024
You are already at the latest version
Abstract
Keywords:
1. Introduction
2. Literature Review
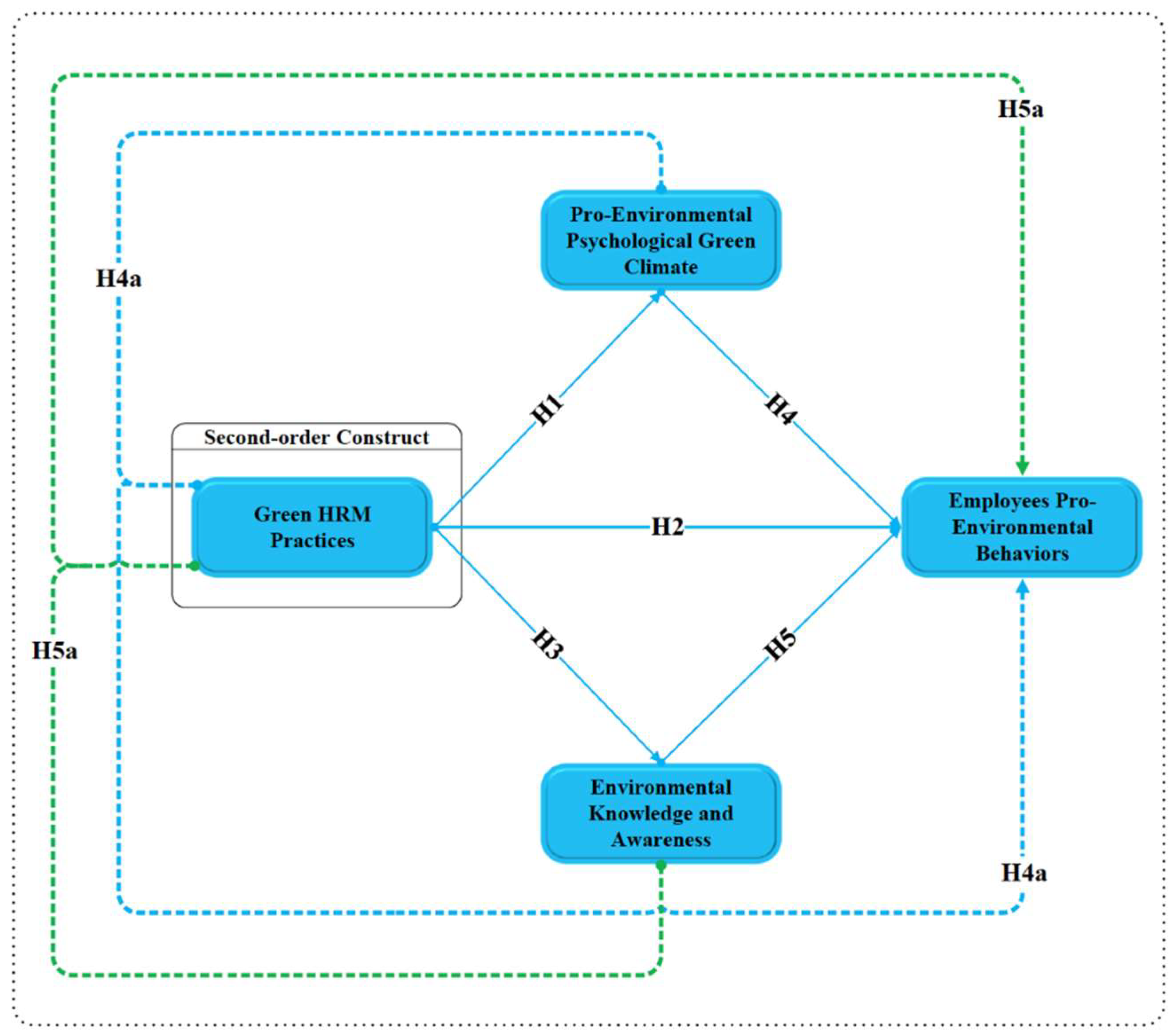
2.1. Theoretical Models
2.1.1. Theory of Planned Behaviour (TPB)
2.1.2. Social Exchange Theory (SET)
2.2. HRM Practices and Pro-Environmental Psychological Green Climate
2.2.1. HRM Practices and Employees Pro-Environmental Behaviours
2.2.2. HRM Practices and Environmental Knowledge
2.2.3. Pro-Environmental Psychological Green Climate and Employees’ Pro-Environmental Behaviours
2.2.4. Mediating Role of Pro-Environmental Psychological Green Climate
2.2.5. Environmental Knowledge and Pro-Environmental Behaviours
2.2.6. Mediating Role of Environmental Knowledge
3. Method
3.1. Research Design
3.2. Sample and Population
3.3. Sampling Method
3.4. Instruments
3.5. Data Collection
3.6. Data Analysis and Result
3.6.1. Demographics of Respondents
3.6.2. Common Method Bias
3.6.3. Measurement Model
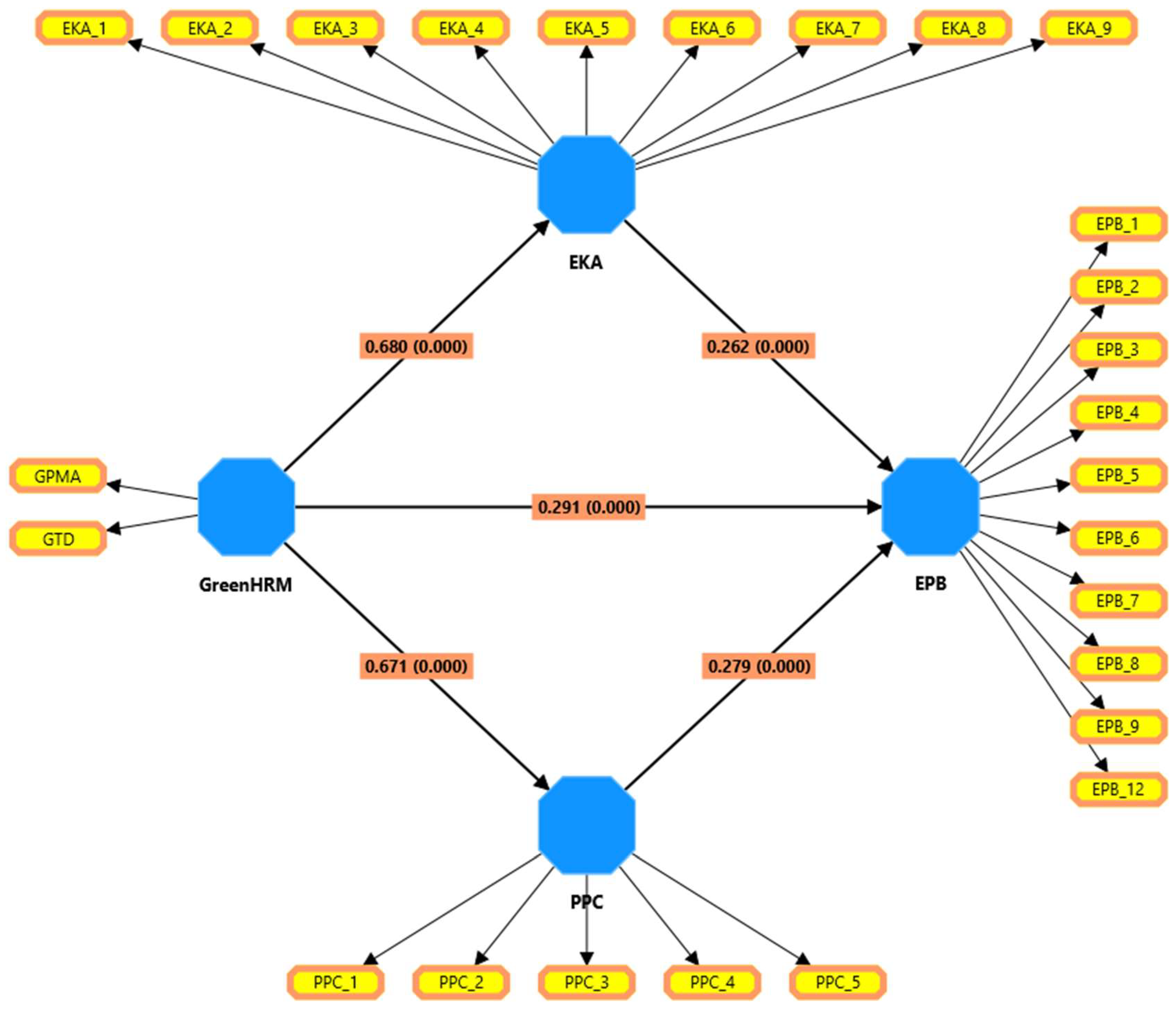
3.6.4. Structural Model
3.6.5. Hypotheses Testing Direct Effect
3.6.6. Hypotheses Testing Indirect Effect
3.6.7. R2
4. Discussion of Hypothesis Analysis Results
5. Implications for Theory and Practice
5.1. Theoretical Implications
5.2. Practical Implications
6. Conclusion
7. Future Research Directions
Funding
Data Availability Statement
Conflicts of Interest
References
- Ababneh, O. M. A. (2021). How do green HRM practices affect employees’ green behaviors? The role of employee engagement and personality attributes. Journal of Environmental Planning and Management, 64(7), 1204–1226. [CrossRef]
- Adnan, M. (2021). Employee Green Behavior as a Consequence of Green HRM Practices and Ethical Leadership: The Mediating Role of Green Self Efficacy. Journal of Business and Social Review in Emerging Economies. [CrossRef]
- Afsar, B., & Umrani, W. A. (2020). Corporate social responsibility and pro-environmental behavior at workplace: The role of moral reflectiveness, coworker advocacy, and environmental commitment. Corporate Social Responsibility and Environmental Management, 27(1), 109-125.
- Afsar, B., Badir, Y., & Kiani, U. S. (2016). Linking spiritual leadership and employee pro-environmental behavior: The influence of workplace spirituality, intrinsic motivation, and environmental passion. Journal of Environmental Psychology, 45, 79–88. [CrossRef]
- Aftab, J., Abid, N., Sarwar, H., & Veneziani, M. (2022). Environmental ethics, green innovation, and sustainable performance: Exploring the role of environmental leadership and environmental strategy. Journal of Cleaner Production, 378, 134639. [CrossRef]
- Ajzen, I. (1991). The theory of planned behavior. Organizational behavior and human decision processes, 50(2), 179-211.
- Ajzen, I. (2011). The theory of planned behaviour: Reactions and reflections. In Psychology and Health (Vol. 26, Issue 9, pp. 1113–1127). [CrossRef]
- Albloush, A., Alharafsheh, M., Hanandeh, R., Albawwat, A., & Shareah, M. A. (2022). Human Capital as a Mediating Factor in the Effects of Green Human Resource Management Practices on Organizational Performance. International Journal of Sustainable Development and Planning, 17(3), 981–990. [CrossRef]
- Bamberg, S., & Möser, G. (2007). Twenty years after Hines, Hungerford, and Tomera: A new meta-analysis of psycho-social determinants of pro-environmental behaviour. Journal of Environmental Psychology, 27(1), 14–25. [CrossRef]
- Barr, S. (2007). Factors influencing environmental attitudes and behaviors: A U.K. case study of household waste management. Environment and Behavior, 39(4), 435–473. [CrossRef]
- Barr, S., & Gilg, A. W. (2007). A conceptual framework for understanding and analyzing attitudes towards environmental behaviour. Geografiska Annaler: Series B, Human Geography, 89(4), 361–379. [CrossRef]
- Bagozzi, R. P., & Yi, T. (1988). On the evaluation of structural equation models. Journal of Academy of Marketing Science, 16(1), 74–94. [CrossRef]
- Becker, B. E., & Huselid, M. A. (2006). Strategic Human Resources Management: Where Do We Go From Here? Journal of Management, 32(6), 898–925. [CrossRef]
- Beermann, M. (2011). Linking corporate climate adaptation strategies with resilience thinking. Journal of Cleaner Production, 19(8), 836–842. [CrossRef]
- Bissing-Olson, M. J., Iyer, A., Fielding, K. S., & Zacher, H. (2013). Relationships between daily affect and pro-environmental behavior at work: The moderating role of pro-environmental attitude. Journal of Organizational Behavior, 34(2), 156–175. [CrossRef]
- Burke, M. J., Borucki, C. C., & Kaufman, J. D. (2002). Contemporary perspectives on the study of psychological climate: A commentary. European Journal of Work and Organizational Psychology, 11(3), 325–340. [CrossRef]
- Chatelain, G., Hille, S. L., Sander, D., Patel, M., Hahnel, U. J. J., & Brosch, T. (2018). Feel good, stay green: Positive affect promotes pro-environmental behaviors and mitigates compensatory “mental bookkeeping” effects. Journal of Environmental Psychology, 56, 3–11. [CrossRef]
- Cheng, T.-M., & Wu, H. C. (2015). How do environmental knowledge, environmental sensitivity, and place attachment affect environmentally responsible behavior? An integrated approach for sustainable island tourism. Journal of Sustainable Tourism, 23(4), 557–576. [CrossRef]
- Cherian, J., & Jacob, J. (2012). Green marketing: A study of consumers’ attitude towards environment friendly products. Asian Social Science, 8(12), 117–126. [CrossRef]
- Chou, C. J. (2014). Hotels’ environmental policies and employee personal environmental beliefs: Interactions and outcomes. Tourism Management, 40, 436–446. [CrossRef]
- Cincera, J., & Krajhanzl, J. (2013). Eco-Schools: What factors influence pupils’ action competence for pro-environmental behaviour? Journal of Cleaner Production, 61, 117–121. [CrossRef]
- Das, S., & Dash, M. (2022). Role of Green HRM in Sustainable Development. In Journal of Positive School Psychology (Vol. 2022, Issue 5). http://journalppw.com.
- De Stefano, F., Bagdadli, S., & Camuffo, A. (2018). The HR role in corporate social responsibility and sustainability: A boundary-shifting literature review. Human Resource Management, 57(2), 549-566.
- DuBois, C. L. Z., & Dubois, D. A. (2012). Strategic HRM as social design for environmental sustainability in organization. Human Resource Management, 51(6), 799–826. [CrossRef]
- Dumont, J., Shen, J., & Deng, X. (2016). Effects of Green HRM Practices on Employee Workplace Green Behavior: The Role of Psychological Green Climate and Employee Green Values. Human Resource Management, 56(4), 613–627.
- Dumont, J., Shen, J., & Deng, X. (2017a). Effects of Green HRM Practices on Employee Workplace Green Behavior: The Role of Psychological Green Climate and Employee Green Values. Human Resource Management, 56(4), 613–627. [CrossRef]
- Dumont, J., Shen, J., & Deng, X. (2017b). Effects of Green HRM Practices on Employee Workplace Green Behavior: The Role of Psychological Green Climate and Employee Green Values. Human Resource Management, 56(4), 613–627. [CrossRef]
- Eisenberger, R., Huntington, R., Hutchison, S., & Sowa, D. (1986). Perceived organizational support. Journal of Applied psychology, 71(3), 500.
- Etzioni, A. (2000). Social norms: Internalization, persuasion, and history. Law & Society Review, 34(1), 157-178.
- Faisal, S. (2023). Twenty-Years Journey of Sustainable Human Resource Management Research: A Bibliometric Analysis. In Administrative Sciences (Vol. 13, Issue 6). MDPI. [CrossRef]
- Farrukh, M., Ansari, N., Raza, A., Wu, Y., & Wang, H. (2022). Fostering employee’s pro-environmental behavior through green transformational leadership, green human resource management and environmental knowledge. Technological Forecasting and Social Change, 179, 121643.
- Fawehinmi, O., Yusliza, M. Y., Mohamad, Z., Noor Faezah, J., & Muhammad, Z. (2020). Assessing the green behaviour of academics: The role of green human resource management and environmental knowledge. International Journal of Manpower, 41(7), 879–900. [CrossRef]
- Fernández, I. C. (2017). Planning for Urban Ecosystem Services: Generating Actionable Knowledge for Reducing Environmental Inequities in Santiago de Chile. Arizona State University.
- Frick, J., Kaiser, F. G., & Wilson, M. (2004). Environmental knowledge and conservation behavior: Exploring prevalence and structure in a representative sample. Personality and Individual Differences, 37(8), 1597–1613. [CrossRef]
- Fornell, C., & Lacker, D. F. (1981). Evaluation structural equation models with unobserved variables and measurement error. Journal of Marketing Research, 18(1), 39–50. [CrossRef]
- Garavan, T., Ullah, I., O’Brien, F., Darcy, C., Wisetsri, W., Afshan, G., & Mughal, Y. H. (2023). Employee perceptions of individual green HRM practices and voluntary green work behaviour: A signalling theory perspective. Asia Pacific Journal of Human Resources, 61(1), 32–56. [CrossRef]
- Gatersleben, B., Steg, L., & Vlek, C. (2002). Measurement and determinants of environmentally significant consumer behavior. Environment and behavior, 34(3), 335-362.
- Gefen, D., Straub, D. W., & Boudreau, M.-C. (2000). Structural equation modeling and regression: Guidelines for research practice. Communications of the Association for Information Systems, 4, 1–79.
- Gholami, R., Watson, R., Hasan, H., Molla, A., & Bjorn-Andersen, N. (2016). Information Systems Solutions for Environmental Sustainability: How Can We Do More? Journal of the Association for Information Systems, 17(8), 521–536. [CrossRef]
- González-Sánchez, D., Suárez-González, I., & Gonzalez-Benito, J. (2018). Human resources and manufacturing: Where and when should they be aligned? International Journal of Operations & Production Management, 38(7), 1498–1518. [CrossRef]
- Gouldner, A. W. (1960). The Norm Of Reciprocity: A Preliminary Statement.
- Govindarajulu, N., & Daily, B. F. (2004). Motivating employees for environmental improvement. Industrial Management and Data Systems, 104(3), 364–372. [CrossRef]
- Gyurák-Babeľová, Z., Stareček, A., Koltnerová, K., & Cagáňová, D. (2020). Perceived Organizational Performance in Recruiting and Retaining Employees with Respect to Different Generational Groups of Employees and Sustainable Human Resource Management. Sustainability, 12(2), 574. [CrossRef]
- Hair, J. F., Hult, G. T. M., Ringle, C., & Sarstedt, M. (2013). A primer on partial least squares structural equation modeling (PLS-SEM). Thousand Oaks: Sage.
- Hagger, M., & Chatzisarantis, N. (2005). The social psychology of exercise and sport. McGraw-Hill Education (UK).
- Hameed, Z., Khan, I. U., Islam, T., Sheikh, Z., & Naeem, R. M. (2020). Do green HRM practices influence employees’ environmental performance? International Journal of Manpower, 41(7), 1061–1079. [CrossRef]
- Hicklenton, C., Hine, D. W., & Loi, N. M. (2019). Can work climate foster pro-environmental behavior inside and outside of the workplace? PLoS ONE, 14(10), e0223774. [CrossRef]
- Islam, T., Khan, M. M., Ahmed, I., & Mahmood, K. (2020). Promoting in-role and extra-role green behavior through ethical leadership: Mediating role of green HRM and moderating role of individual green values. International Journal of Manpower, 42(6), 1102–1123. [CrossRef]
- Jabbar, M. H., & Abid, M. (2015). A Study of Green HR Practices and Its Impact on Environmental Performance: A Review (Vol. 3, Issue 8).
- Jackson, S. E., & Seo, J. (2010). The greening of strategic HRM scholarship. Organisation Management Journal, 7(4), 278–290. [CrossRef]
- Jabbour, C. J. C., Santos, F. C. A., & Nagano, M. S. (2010). Contributions of HRM throughout the stages of environmental management: Methodological triangulation applied to companies in Brazil. The International Journal of Human Resource Management, 21(7), 1049-1089.
- Jiang, K., Lepak, D. P., Hu, J., & Baer, J. C. (2012). How Does Human Resource Management Influence Organizational Outcomes? A Meta-analytic Investigation of Mediating Mechanisms. Academy of Management Journal, 55(6), 1264–1294. [CrossRef]
- Kaiser, F. G., & Wilson, M. (2004). Goal-directed conservation behavior: The specific composition of a general performance. Personality and Individual Differences, 36(7), 1531–1544. [CrossRef]
- Kaiser, F. G., Oerke, B., & Bogner, F. X. (2007). Behavior-based environmental attitude: Development of an instrument for adolescents. Journal of environmental psychology, 27(3), 242-251.
- Kim, S. H., Kim, M., Han, H. S., & Holland, S. (2016). The determinants of hospitality employees’ pro-environmental behaviors: The moderating role of generational differences. International Journal of Hospitality Management, 52, 56-67.
- Kieserling, A. (2019). Blau (1964): Exchange and power in social life. Schlüsselwerke der Netzwerkforschung, 51-54.
- Kraft, P., Rise, J., Sutton, S., & Røysamb, E. (2005). Perceived difficulty in the theory of planned behaviour: Perceived behavioural control or affective attitude? British Journal of Social Psychology, 44(3), 479–496. [CrossRef]
- Kuenzi, M., & Schminke, M. (2009). Assembling Fragments Into a Lens: A Review, Critique, and Proposed Research Agenda for the Organizational Work Climate Literature. Journal of Management, 35(3), 634–717. [CrossRef]
- Li, C. J., Razzaq, A., Irfan, M., & Luqman, A. (2023). Green innovation, environmental governance and green investment in China: Exploring the intrinsic mechanisms under the framework of COP26. Technological Forecasting and Social Change, 194, 122708. [CrossRef]
- Liao, W., Heijungs, R., & Huppes, G. (2011). Is bioethanol a sustainable energy source? An energy-, exergy-, and emergy-based thermodynamic system analysis. Renewable Energy, 36(12), 3479–3487. [CrossRef]
- Lülfs, R., & Hahn, R. (2013). Corporate greening beyond formal programs, initiatives, and systems: A conceptual model for voluntary pro-environmental behavior of employees. European Management Review, 10(2), 83–98. [CrossRef]
- Majid, S., Zhang, X., Khaskheli, M. B., Hong, F., Jie, P., King, H., & Shamsi, I. H. (2023). Eco-Efficiency, Environmental and Sustainable Innovation in Recycling Energy and Their Effect on Business Performance: Evidence from European SMEs. [CrossRef]
- Malik, S. Y., Cao, Y., Mughal, Y. H., Kundi, G. M., Mughal, M. H., & Ramayah, T. (2020). Pathways towards sustainability in organizations: Empirical evidence on the role of green human resource management practices and green intellectual capital. Sustainability (Switzerland), 12(8). [CrossRef]
- Manika, D., Wells, V. K., Gregory-Smith, D., & Gentry, M. (2015). The Impact of Individual Attitudinal and Organisational Variables on Workplace Environmentally Friendly Behaviours. Journal of Business Ethics, 126(4), 663–684. [CrossRef]
- Martins, A., Branco, M. C., Melo, P. N., & Machado, C. (2022). Sustainability in Small and Medium-Sized Enterprises: A Systematic Literature Review and Future Research Agenda. In Sustainability (Switzerland) (Vol. 14, Issue 11). MDPI. [CrossRef]
- Midden, C. J. H., Kaiser, F. G., & Mccalley, L. T. (2007). Technology’s Four Roles in Understanding Individuals’ Conservation of Natural Resources. In Journal of Social Issues (Vol. 63, Issue 1).
- Moraes, S. de S., Chiappetta Jabbour, C. J., Battistelle, R. A. G., Rodrigues, J. M., Renwick, D. S. W., Foropon, C., & Roubaud, D. (2019). When knowledge management matters: Interplay between green human resources and eco-efficiency in the financial service industry. Journal of Knowledge Management, 23(9), 1691–1707. [CrossRef]
- Morgan, D., & Rayner, J. (2019). Development of a scale measure for green employee workplace practices (Vol. 17, Issue 1).
- Munawar, S., Yousaf, D. H. Q., Ahmed, M., & Rehman, D. S. (2022). Effects of green human resource management on green innovation through green human capital, environmental knowledge, and managerial environmental concern. Journal of Hospitality and Tourism Management, 52, 141–150. [CrossRef]
- Naz, S., Jamshed, S., Nisar, Q. A., & Nasir, N. (2023). Green HRM, psychological green climate and pro-environmental behaviors: An efficacious drive towards environmental performance in China. Current Psychology, 42(2), 1346-1361.
- Ngo, H., Jiang, C.-Y., & Loi, R. (2014). Linking HRM competency to firm performance: An empirical investigation of Chinese firms. Personnel Review, 43(6), 898–914. [CrossRef]
- Nisar, Q. A., Haider, S., Ali, F., Jamshed, S., Ryu, K., & Gill, S. S. (2021). Green human resource management practices and environmental performance in Malaysian green hotels: The role of green intellectual capital and pro-environmental behavior. Journal of Cleaner Production, 311, 127504. [CrossRef]
- Nishii, L. H., Lepak, D. P., & Schneider, B. (2008). Employee Attributions Of The “Why” Of HR Practices: Their Effects On Employee Attitudes And Behaviors, And Customer Satisfaction. Personnel Psychology, 61(3), 503–545. [CrossRef]
- Norton, T. A., Zacher, H., & Ashkanasy, N. M. (2014). Organisational sustainability policies and employee green behaviour: The mediating role of work climate perceptions. Journal of Environmental Psychology, 38, 49–54. [CrossRef]
- Opatha, H. H. D. N. P., & Arulrajah, A. A. (2014). Green Human Resource Management: Simplified General Reflections. International Business Research, 7(8). [CrossRef]
- Organ, D. W. (1988). A restatement of the satisfaction-performance hypothesis. Journal of management, 14(4), 547-557.
- Otto, S., & Pensini, P. (2017). Nature-based environmental education of children: Environmental knowledge and connectedness to nature, together, are related to ecological behaviour. Global Environmental Change, 47, 88–94. [CrossRef]
- Pham, N. T., Hoang, H. T., & Phan, Q. P. T. (2020). Green human resource management: A comprehensive review and future research agenda. International Journal of Manpower, 41(7), 845-878.
- Podgorodnichenko, N., Edgar, F., & McAndrew, I. (2020). The role of HRM in developing sustainable organizations: Contemporary challenges and contradictions. Human Resource Management Review, 30(3), 100685.
- Podsakoff, P. M., MacKenzie, S. B., Lee, J. Y., & Podsakoff, N. P. (2003). Common method biases in behavioral research: A critical review of the literature and recommended remedies. Journal of applied psychology, 88(5), 879.
- Ren, S., Tang, G., & E. Jackson, S. (2018). Green human resource management research in emergence: A review and future directions. Asia Pacific Journal of Management, 35(3), 769–803. [CrossRef]
- Ren, Z., & Hussain, R. Y. (2022). A mediated–moderated model for green human resource management: An employee perspective. Frontiers in Environmental Science, 10. [CrossRef]
- Reno, R. R., Cialdini, R. B., & Kallgren, C. A. (1993). The Transsituational Influence of Social Norms. In Journal of Personality and Social Psychology (Vol. 64, Issue 1).
- Renwick, D. W. S., Redman, T., & Maguire, S. (2013). Green Human Resource Management: A Review and Research Agenda*. International Journal of Management Reviews, 15(1), 1–14. [CrossRef]
- Ringle, C.M., Wende, S. and Becker, J.M. (2015), “SmartPLS 3”, SmartPLS GmbH, Boenningstedt, 1. available at: www.smartpls.com.
- Ringle, C., Da Silva, D., & Bido, D. (2015). Structural equation modeling with the SmartPLS. Bido, D., da Silva, D., & Ringle, C.(2014). Structural Equation Modeling with the Smartpls. Brazilian Journal Of Marketing, 13(2).
- Rousseau, D. M. (1989). Psychological and implied contracts in organizations. Employee responsibilities and rights journal, 2, 121-139.
- Robertson, J. L., & Barling, J. (2013). Greening organizations through leaders' influence on employees' pro-environmental behaviors. Journal of organizational behavior, 34(2), 176-194.
- Saeed, A., Rasheed, F., Waseem, M., & Tabash, M. I. (2022). Green human resource management and environmental performance: The role of green supply chain management practices. Benchmarking: An International Journal, 29(9), 2881–2899. [CrossRef]
- Saeed, B. Bin, Afsar, B., Hafeez, S., Khan, I., Tahir, M., & Afridi, M. A. (2019). Promoting employee’s proenvironmental behavior through green human resource management practices. Corporate Social Responsibility and Environmental Management, 26(2), 424–438. [CrossRef]
- Sawitri, D. R., Hadiyanto, H., & Hadi, S. P. (2015). Pro-environmental Behavior from a Social Cognitive Theory Perspective. Procedia Environmental Sciences, 23, 27–33. [CrossRef]
- Schneider, B., & Snyder, R. A. (1975). Some relationships between job satisfaction and organization climate. Journal of Applied Psychology, 60(3), 318–328. [CrossRef]
- Shafaei, A., Nejati, M., & Mohd Yusoff, Y. (2020). Green human resource management: A two-study investigation of antecedents and outcomes. International Journal of Manpower, 41(7), 1041–1060. [CrossRef]
- Shah, M. (2019). Green human resource management: Development of a valid measurement scale. Business Strategy and the Environment, 28(5), 771-785.
- Shen, J., & Benson, J. (2016). When CSR Is a Social Norm. Journal of Management, 42(6), 1723–1746. [CrossRef]
- Simon, H., & March, J. (2015). Administrative behavior and organizations. In Organizational Behavior 2 (pp. 41-59). Routledge.
- Tang, G., Chen, Y., Jiang, Y., Paillé, P., & Jia, J. (2018). Green human resource management practices: Scale development and validity. Asia Pacific Journal of Human Resources, 56(1), 31–55. [CrossRef]
- Trafimow, D., S. P., C. M., & F. K. A. (2002). Evidence that perceived behavioural control is a multidimensional construct: Perceived control and perceived difficulty. British Journal of Social Psychology, 4(1), 101–121.
- Wang, Z., & Sarkis, J. (2017). Corporate social responsibility governance, outcomes, and financial performance. Journal of Cleaner Production, 162, 1607–1616. [CrossRef]
- Whitmarsh, L., & O’Neill, S. (2010). Green identity, green living? The role of pro-environmental self-identity in determining consistency across diverse pro-environmental behaviours. Journal of Environmental Psychology, 30(3), 305–314. [CrossRef]
- Yafi, E., Tehseen, S., & Haider, S. A. (2021). Impact of Green Training on Environmental Performance through Mediating Role of Competencies and Motivation. Sustainability, 13(10), 5624. [CrossRef]
- Yang, Q., Chen, G. Q., Liao, S., Zhao, Y. H., Peng, H. W., & Chen, H. P. (2013). Environmental sustainability of wind power: An emergy analysis of a Chinese wind farm. In Renewable and Sustainable Energy Reviews (Vol. 25, pp. 229–239). Elsevier Ltd. [CrossRef]
- Yong, LI., WANG, B & Manfei, CUI. (2020). Environmental concern, environmental knowledge, and residents’ water conservation behaviour: Evidence from China. Water, 14.13: 2087.
- Yu, S., Abbas, J., Álvarez-Otero, S., & Cherian, J. (2022). Green knowledge management: Scale development and validation. Journal of Innovation & Knowledge, 7(4), 100244. [CrossRef]
- Zareie, B., & Jafari Navimipour, N. (2016). The impact of electronic environmental knowledge on the environmental behaviors of people. Computers in Human Behavior, 59, 1–8. [CrossRef]
- Zhang, Y., Luo, Y., Zhang, X., & Zhao, J. (2019). How Green Human Resource Management Can Promote Green Employee Behavior in China: A Technology Acceptance Model Perspective. Sustainability, 11(19), 5408. [CrossRef]
- Ziadat, A. H. (2010). Major factors contributing to environmental awareness among people in a third world country/Jordan. Environment, Development and Sustainability, 12(1), 135–145. [CrossRef]
- Zibarras, L. D., & Coan, P. (2015). HRM practices used to promote pro-environmental behavior: A UK survey. The International Journal of Human Resource Management, 26(16), 2121–2142. [CrossRef]
- Zsóka, Á., Szerényi, Z. M., Széchy, A., & Kocsis, T. (2013). Greening due to environmental education? Environmental knowledge, attitudes, consumer behavior and everyday pro-environmental activities of Hungarian high school and university students. Journal of Cleaner Production, 48, 126–138. [CrossRef]



| Items | Frequency (N=491) | (%) |
|---|---|---|
| Gender | ||
| Male | 258 | 52.5 |
| Female | 233 | 47.5 |
| Age | ||
| 25-30 | 80 | 16.3 |
| 31-35 | 175 | 35.6 |
| 36-40 | 152 | 31 |
| 41 and over | 84 | 17.1 |
| Education | ||
| High School Diploma or Equivalent | 49 | 10 |
| Associate Degree | 126 | 25.7 |
| Bachelor’s Degree | 84 | 17.1 |
| Master’s Degree | 96 | 19.6 |
| Doctorate/PhD | 80 | 16.3 |
| Professional Certificate/Diploma | 56 | 11.4 |
| Years Of Service | ||
| 0-5 year | 90 | 18.3 |
| 6-10 year | 169 | 34.4 |
| 11-15 year | 149 | 30.3 |
| 16 years and over | 83 | 16.9 |
| Job Title | ||
| Physician/Doctor | 56 | 11.4 |
| Nurse | 143 | 29.1 |
| Administrative Staff | 113 | 23 |
| Technician (e.g., Radiology, Lab) | 125 | 25.5 |
| Pharmacist | 54 | 11 |
| Sector | ||
| Public | 248 | 50.5 |
| Private | 243 | 49.5 |
| Construct | Items | Loading | Alpha | CR | AVE |
|---|---|---|---|---|---|
| >0.7 | >0.7 | >0.5 | |||
| Zero-order Construct | |||||
| GTD | GTD_1 | 0.753 | 0.946 | 0.946 | 0.593 |
| GTD_2 | 0.766 | ||||
| GTD_3 | 0.803 | ||||
| GTD_4 | 0.762 | ||||
| GTD_5 | 0.769 | ||||
| GTD_6 | 0.769 | ||||
| GTD_7 | 0.765 | ||||
| GTD_8 | 0.788 | ||||
| GTD_9 | 0.758 | ||||
| GTD_10 | 0.763 | ||||
| GTD_11 | 0.756 | ||||
| GTD_12 | 0.788 | ||||
| GPMA | GPMA_1 | 0.800 | 0.925 | 0.925 | 0.608 |
| GPMA_2 | 0.788 | ||||
| GPMA_3 | 0.752 | ||||
| GPMA_4 | 0.764 | ||||
| GPMA_5 | 0.799 | ||||
| GPMA_6 | 0.762 | ||||
| GPMA_7 | 0.782 | ||||
| GPMA_8 | 0.790 | ||||
| EKA | EKA_1 | 0.797 | 0.921 | 0.921 | 0.566 |
| EKA_2 | 0.686 | ||||
| EKA_3 | 0.704 | ||||
| EKA_4 | 0.794 | ||||
| EKA_5 | 0.759 | ||||
| EKA_6 | 0.744 | ||||
| EKA_7 | 0.761 | ||||
| EKA_8 | 0.753 | ||||
| EKA_9 | 0.766 | ||||
| PPC | PPC_1 | 0.779 | 0.867 | 0.867 | 0.566 |
| PPC_2 | 0.753 | ||||
| PPC_3 | 0.790 | ||||
| PPC_4 | 0.726 | ||||
| PPC_5 | 0.712 | ||||
| EPB | EPB_1 | 0.804 | 0.945 | 0.945 | 0.570 |
| EPB_2 | 0.706 | ||||
| EPB_3 | 0.718 | ||||
| EPB_4 | 0.770 | ||||
| EPB_5 | 0.770 | ||||
| EPB_6 | 0.779 | ||||
| EPB_7 | 0.773 | ||||
| EPB_8 | 0.696 | ||||
| EPB_9 | 0.803 | ||||
| EPB_10 | 0.736 | ||||
| EPB_11 | 0.744 | ||||
| EPB_12 | 0.775 | ||||
| EPB_13 | 0.731 | ||||
| Second-order construct | |||||
| GreenHRM | GPMA | 0.790 | 0.790 | 0.790 | 0.653 |
| GTD | 0.826 |
| Latent Variables | 1 | 2 | 3 | 4 | 5 |
|---|---|---|---|---|---|
| Zero-order Construct | |||||
| 1. EKA | 0.752 | ||||
| 2. EPB | 0.631 | 0.755 | |||
| 3. GPMA | 0.572 | 0.531 | 0.780 | ||
| 4. GTD | 0.565 | 0.565 | 0.697 | 0.770 | |
| 5. PPC | 0.616 | 0.635 | 0.541 | 0.579 | 0.752 |
| Second-order construct | |||||
| Latent Variables | 1 | 2 | 3 | 4 | |
| 1. EKA | 0.752 | ||||
| 2. EPB | 0.631 | 0.760 | |||
| 3. GreenHRM | 0.680 | 0.656 | 0.808 | ||
| 4. PPC | 0.616 | 0.635 | 0.671 | 0.752 |
| Hypothesis | Direct | Std. | Std. | T | P |
|---|---|---|---|---|---|
| Relationships | Beta | Error | Values | Value | |
| H1 | GreenHRM → PPC | 0.671 | 0.055 | 12.249 | *** |
| H2 | GreenHRM → EPB | 0.291 | 0.080 | 3.630 | *** |
| H3 | GreenHRM → EKA | 0.680 | 0.054 | 12.585 | *** |
| H4 | EKA → EPB | 0.262 | 0.064 | 4.063 | *** |
| H5 | PPC → EPB | 0.279 | 0.067 | 4.168 | *** |
| Hypothesis | Direct | Std. | Std. | T | P |
|---|---|---|---|---|---|
| Relationships | Beta | Error | Values | Value | |
| H4a | GreenHRM → PPC → EPB | 0.187 | 0.052 | 3.606 | *** |
| H5a | GreenHRM → EKA → EPB | 0.178 | 0.050 | 3.586 | *** |
| Latent variables | R2 |
|---|---|
| EKA | 0.463 |
| EPB | 0.533 |
| PPC | 0.450 |
Disclaimer/Publisher’s Note: The statements, opinions and data contained in all publications are solely those of the individual author(s) and contributor(s) and not of MDPI and/or the editor(s). MDPI and/or the editor(s) disclaim responsibility for any injury to people or property resulting from any ideas, methods, instructions or products referred to in the content. |
© 2024 by the authors. Licensee MDPI, Basel, Switzerland. This article is an open access article distributed under the terms and conditions of the Creative Commons Attribution (CC BY) license (http://creativecommons.org/licenses/by/4.0/).