Submitted:
05 October 2024
Posted:
07 October 2024
You are already at the latest version
Abstract
Keywords:
1. Introduction
2. Motivation
2.1. Research Objectives
3. Literature Review
4. Related Works
5. Deploying Microservices in Serverless Computing
- The application should have the capability to manage or trigger an event.
- The application should have technology to execute the process according to triggers managed by the application.
- The application must have a mechanism to handle and process the sequence of tasks while each trigger is fired. The action should perform on stateless.
6. The Process of Serverless Architecture
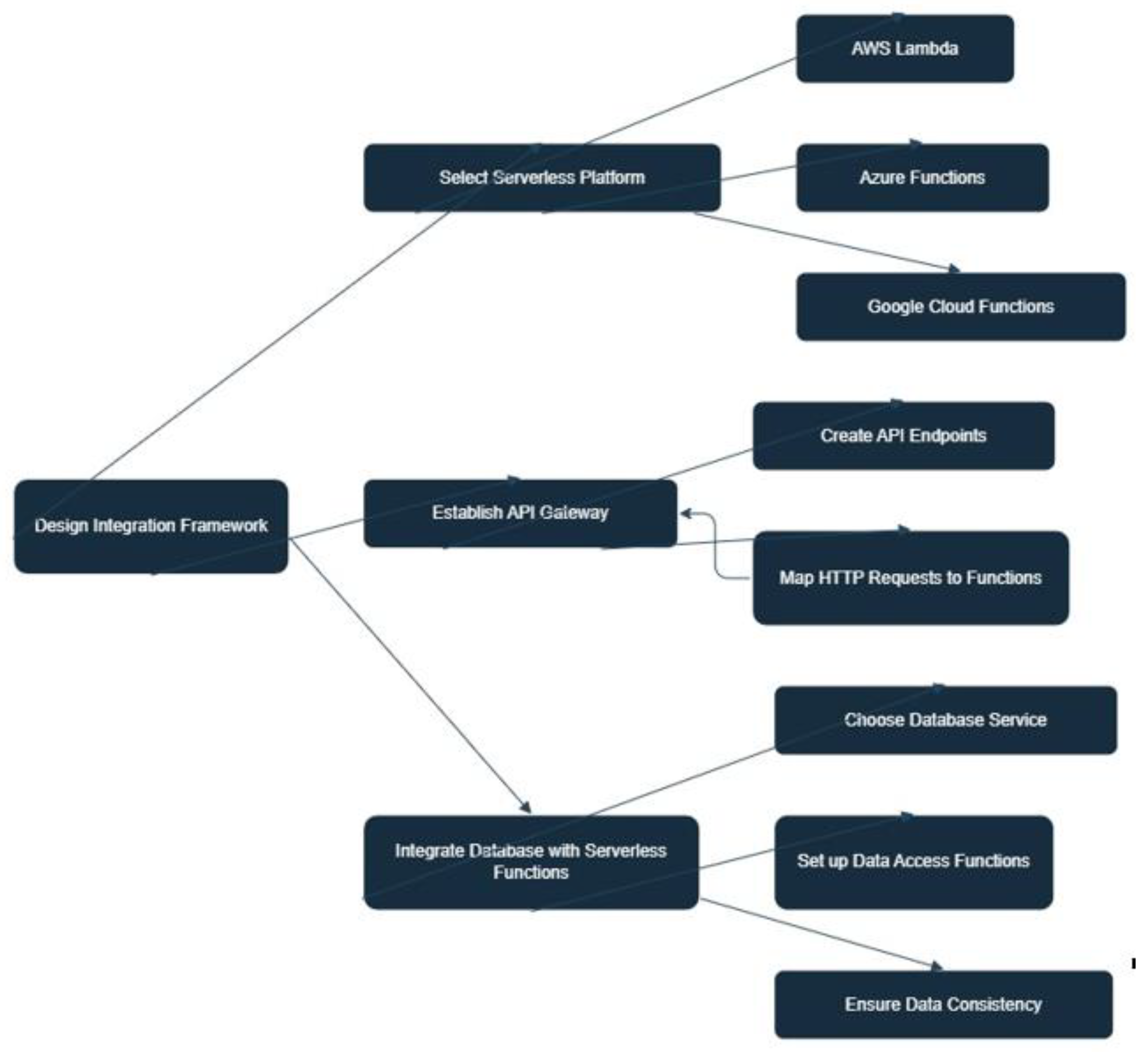
7. Design Integration Framework
8. Implementation
- POST /users: It is used for adding a new user.
- GET /users?user_id={user_id}: To access user details.
- Create API Gateway: A new API will be created and In AWS Console choose "HTTP API".
-
Define Resources: It define the /users resource with the two methods:
- ○
- OST method is used to create a new user.
- ○
- GET it will be used for getting user details by user_id.
- Connect Lambda Function: Connect this API with the Lambda function that we created above.
- Go to DynamoDB Console.
-
Create a new table with:
- ○
- Table Name: Users
- ○
- Partition Key: user_id (String)
- Adding a User (POST request):
- 2.
- Retrieving User Details (GET request):
9. Comparison between Server and Serverless
| No of requests | Response Time (Server) (ms) | Response Time (Serverless) (ms) | Cold Start (Serverless) (ms) | Cost (Server) ($) | Cost (Serverless) ($) | Resource Utilization (Server) (%) | Resource Utilization (Serverless) (%) |
| 10 | 120 | 500 | 600 | 0.10 | 0.050 | 2% | 1% |
| 50 | 130 | 400 | 550 | 0.15 | 0.100 | 4% | 2% |
| 500 | 160 | 300 | 400 | 0.50 | 0.400 | 12% | 5% |
| 1000 | 180 | 250 | 350 | 1.00 | 0.750 | 20% | 10% |
- Response Time: The start time of serverless is higher as there is cold start times but it gets increase when scaling is increased.
- Cold Start: It is only required for serverless it decreases when the number of requests increase.
- Cost: Serverless becomes more cost-efficient at larger scales.
- Resource Utilization: Server hardware and resources are more expensive while serverless are more efficient as not in house resources are required.
Performance Comparison between Server-Based and Serverless Architectures
| Metric | Server-Based Architecture | Serverless Architecture | Improvement/Reduction |
|---|---|---|---|
| Infrastructure Cost | High (fixed cost) | 30-50% lower (pay-as-you-go) | 30-50% cost reduction |
| Resource Utilization | 8-20% (underutilized resources) | 15-35% (auto-scaling) | 15-20% better utilization |
| Cold Start Latency | N/A | 500 ms (initially) | Reduced by 25% (to 375 ms) |
| Scalability | Limited by hardware capacity | Auto-scaling based on demand | Unlimited, dynamic scalability |
| Maintenance Overhead | High (requires manual effort) | Minimal (handled by provider) | 60% reduction in maintenance efforts |
| Response Time (at scale) | Slower under heavy loads | Improved as traffic grows | 15-25% faster under high load |
| System Downtime | Higher risk | Near-zero (high availability) | Significantly reduced |
10. Results and Discussion
10.1. Scalability and Performance
10.2. Cost Efficiency
10.3. Resource Utilization:
10.4. Challenges of Cold start Latency
10.5. Data Consistency and Security
10.6. Case Studies
10. Limitations and Future Work
11. Conclusions
Funding
Ethical Statement
References
- Taibi, Davide, Nabil El Ioini, Claus Pahl, and Jan Raphael Schmid Niederkofler. "Serverless cloud computing (function-as-a-service) patterns: A multivocal literature review." In Proceedings of the 10th International Conference on Cloud Computing and Services Science (CLOSER’20). 2020.
- Perera, K. J. P. G. , and Indika Perera. "Thearchitect: A serverless-microservices based high-level architecture generation tool." In 2018 IEEE/ACIS 17th International Conference on Computer and Information Science (ICIS), pp. 204-210. IEEE, 2018.
- Fan, Chen-Fu, Anshul Jindal, and Michael Gerndt. "Microservices vs Serverless: A Performance Comparison on a Cloud-native Web Application." In CLOSER, pp. 204-215. 2020.
- Taibi, D., El Ioini, N., Pahl, C., & Niederkofler, J. R. S. (2020, May). Serverless cloud computing (function-as-a-service) patterns: A multivocal literature review. In Proceedings of the 10th International Conference on Cloud Computing and Services Science (CLOSER’20).
- Perera, K. J. P. G. , & Perera, I. (2018, October). A rule-based system for automated generation of serverless-microservices architecture. In 2018 IEEE International Systems Engineering Symposium (ISSE) (pp. 1-8). IEEE.
- Jia, Z., & Witchel, E. (2021, April). Nightcore: efficient and scalable serverless computing for latency-sensitive, interactive microservices. In Proceedings of the 26th ACM International Conference on Architectural Support for Programming Languages and Operating Systems (pp. 152-166).
- Ivan, Cosmina, Radu Vasile, and Vasile Dadarlat. "Serverless computing: An investigation of deployment environments for web apis." Computers 8.2 (2019): 50.
- Implementing serverless https://levelup.gitconnected.com/deploying-microservices-using-serverless-architecture-cf7d1570950.
- Mampage, Anupama, Shanika Karunasekera, and Rajkumar Buyya. "A holistic view on resource management in serverless computing environments: Taxonomy and future directions." ACM Computing Surveys (CSUR) 54.11s (2022): 1-36.
- Sewak, Mohit, and Sachchidanand Singh. "Winning in the era of serverless computing and function as a service." 2018 3rd International onference for Convergence in Technology (I2CT). IEEE, 2018.
- https://medium.com/@dhruvreceipt/serverless-microservices-architecture-with-mern-stack-exploring-scalable-cost-effective-and-6342c5f28e6a.
- https://www.datadoghq.com/knowledge-center/serverless-architecture/ -visited - 11/9/2024].
- Jambunathan, Baskaran, and Kalpana Yoganathan. "Architecture decision on using microservices or serverless functions with containers." 2018 International Conference on Current Trends towards Converging Technologies (ICCTCT). IEEE, 2018.
- Kotyk, Vladyslav, and Yevhenii Vavruk. "Comparative Analysis of Server and Serverless Cloud Computing Platforms." Advances in Cyber-Physical Systems 7.2 (2022): 115-120.
- Van Eyk, Erwin, et al. "The SPEC-RG reference architecture for FaaS: From microservices and containers to serverless platforms." IEEE Internet Computing 23.6 (2019): 7-18.
- Jiang, Lizheng, Yunman Pei, and Jiantao Zhao. "Overview of serverless architecture research." Journal of Physics: Conference Series. Vol. 1453. No. 1. IOP Publishing, 2020.
- Barua, Biman, et al. "Designing and Implementing a Distributed Database for Microservices Cloud-Based Online Travel Portal." Sentiment Analysis and Deep Learning: Proceedings of ICSADL 2022. Singapore: Springer Nature Singapore, 2023. 295-314.
- Kubra, Khadiza Tul, et al. "An IoT-based Framework for Mitigating Car Accidents and Enhancing Road Safety by Controlling Vehicle Speed." 2023 7th International Conference on I-SMAC (IoT in Social, Mobile, Analytics and Cloud) (I-SMAC). IEEE, 2023.
- Howlader, S. M. Najrul, et al. "An Intelligent Car Locating System Based on Arduino for a Massive Parking Place." International Conference on Multi-Strategy Learning Environment. Singapore: Springer Nature Singapore, 2024.
- Mouri, Ishrat Jahan, et al. "Predicting Online Job Recruitment Fraudulent Using Machine Learning." Proceedings of Fourth International Conference on Communication, Computing and Electronics Systems: ICCCES 2022. Singapore: Springer Nature Singapore, 2023.
- Barua, Biman, and Md Whaiduzzaman. "A methodological framework on development the garment payroll system (GPS) as SaaS." 2019 1st International Conference on Advances in Information Technology (ICAIT). IEEE, 2019.
- Chaki, Prosanta Kumar, et al. "PMM: A model for Bangla parts-of-speech tagging using sentence map." International Conference on Information, Communication and Computing Technology. Singapore: Springer Singapore, 2020.
- Howlader, SM Najrul, et al. "Automatic Yard Monitoring and Humidity Controlling System Based on IoT." 2023 International Conference on Advanced Computing & Communication Technologies (ICACCTech). IEEE, 2023.
- Villamizar, M. , et al. (2015). Infrastructure Cost Comparison of Running Web Applications in the Cloud Using AWS Lambda and Monolithic and Microservice Architectures. Proceedings of the 2015 16th IEEE/ACM International Conference on Grid Computing (GRID). [CrossRef]
- Jonas, E. , Schleier-Smith, J., Sreekanti, V., et al. (2019). Cloud Programming Simplified: A Berkeley View on Serverless Computing. UC Berkeley. arXiv:1805.06171v3.
- Castro, P., Ishakian, V., Muthusamy, V., & Slominski, A. (2019). The Rise of Serverless Computing. Communications of the ACM, 62(12), 44-54. [CrossRef]
- Hellerstein, J. M. , et al. (2018). Serverless Computing: One Step Forward, Two Steps Back. Proceedings of the 9th Workshop on Hot Topics in Cloud Computing (HotCloud'18). [CrossRef]
- Fowler, M. (2018). Serverless Architectures. Martin Fowler’s Blog. https://martinfowler.com/articles/serverless.html accessed on- 22 Sep -2024.



Disclaimer/Publisher’s Note: The statements, opinions and data contained in all publications are solely those of the individual author(s) and contributor(s) and not of MDPI and/or the editor(s). MDPI and/or the editor(s) disclaim responsibility for any injury to people or property resulting from any ideas, methods, instructions or products referred to in the content. |
© 2024 by the authors. Licensee MDPI, Basel, Switzerland. This article is an open access article distributed under the terms and conditions of the Creative Commons Attribution (CC BY) license (http://creativecommons.org/licenses/by/4.0/).