Submitted:
04 October 2024
Posted:
07 October 2024
You are already at the latest version
Abstract
Keywords:
1. Introduction
2. Materials and Methods
2.1. Cell Culture
2.2. Fluorescence Activated Cell Sorting (FACS)
2.3. Characterization of ProMag
2.3. Cell Labeling Procedure
2.4. Cell Labeling Efficiency – Perls’ Prussian Blue and Magnetic Column Separation
2.5. In Vitro Cell Imaging
2.5.1. BLI as a Measure of Cell Viability
2.5.2. Calculating Iron Content Per Cell
2.5.2. Comparing the Sensitivity of MPI and BLI In Vitro
2.6. Mice
2.6.1. Cell Preparation for Animal Injection
2.6.2. In Vivo MPI
2.6.3. In Vivo BLI
2.7. Image Analysis
2.8. Statistics
3. Results
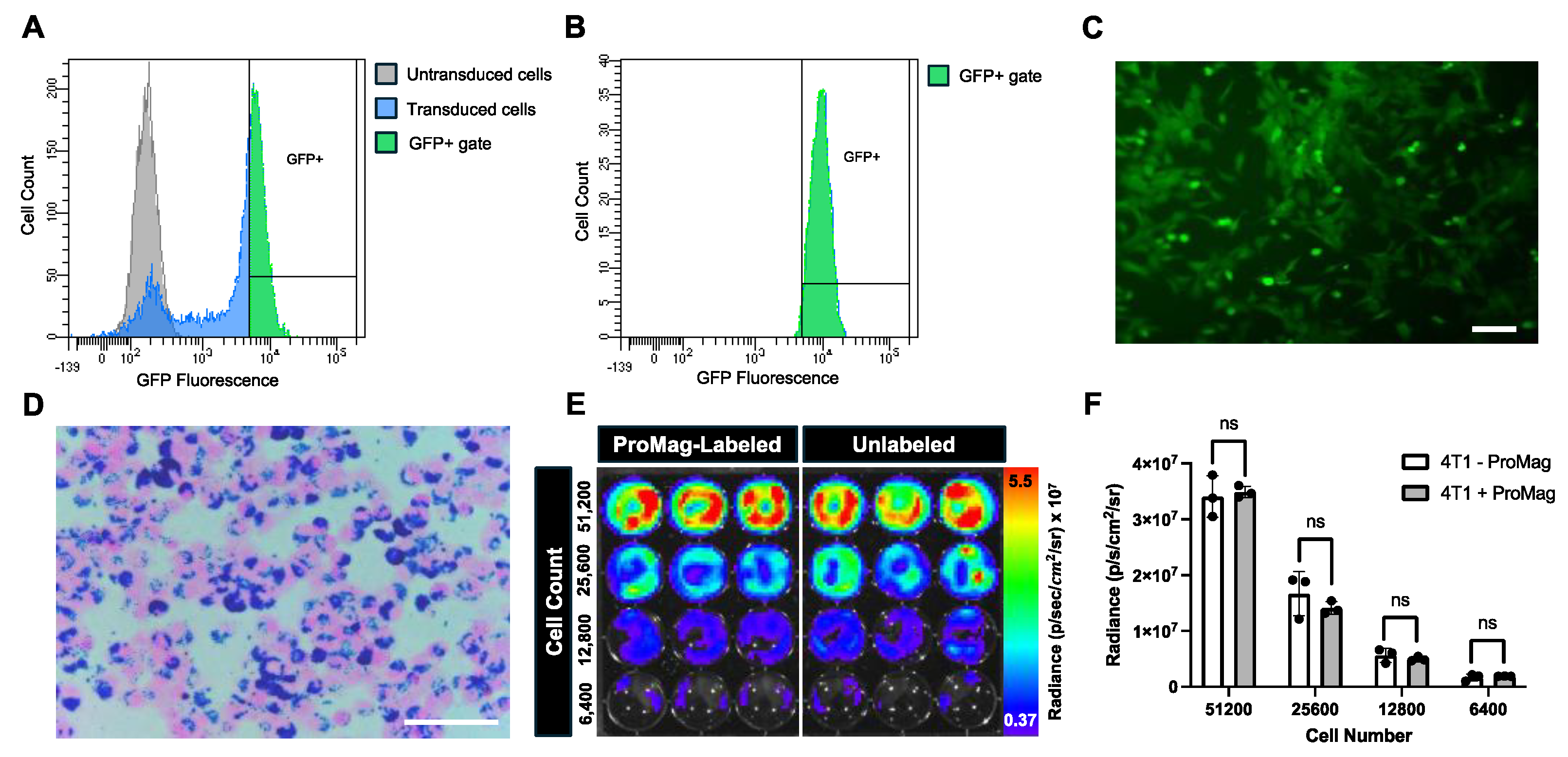
3.1. Characterization of 4T1 Fluc Transduction and ProMag-Labeling
3.2. Characterization of ProMag
3.3. In Vitro Bioluminescence Imaging
3.4. In Vitro Magnetic Particle Imaging
3.5. In Vivo Bioluminescence Imaging and Magnetic Particle Imaging
4. Discussion
5. Conclusions
Author Contributions
Funding
Institutional Review Board Statement
Data Availability Statement
Acknowledgments
Conflicts of Interest
Appendix A
| Cell Count (cells/mL) Before Magnetic Separation | Cell Count (cells/mL) After Magnetic Separation |
|---|---|
| 4.75 x 106 | 4.70 x 106 |
| 5.78 x 106 | 4.61 x 106 |
| 3.80 x 106 | 3.74 x 106 |
| Cell Count (cells/mL) Before Magnetic Separation | Cell Count (cells/mL) After Magnetic Separation |
|---|---|
| 7.87 x 106 | 7.01 x 106 |
| 7.46 x 106 | 6.61 x 106 |
| 6.72 x 106 | 6.24 x 106 |
| Cell Count (cells/mL) Before Magnetic Separation | Cell Count (cells/mL) After Magnetic Separation |
|---|---|
| 4.82 x 106 | 4.91 x 106 |
| 5.88 x 106 | 5.24 x 106 |
| 5.88 x 106 | 5.65 x 106 |


References
- Jost, S.C.; Collins, L.; Travers, S.; Piwnica-Worms, D.; Garbow, J.R. Measuring Brain Tumor Growth: Combined Bioluminescence Imaging-Magnetic Resonance Imaging Strategy. Mol Imaging 2009, 8, 245–253. [Google Scholar] [CrossRef]
- Javed, S.; Soukhtehzari, S.; Fernandes, N.; Williams, K.C. Longitudinal Bioluminescence Imaging to Monitor Breast Tumor Growth and Treatment Response Using the Chick Chorioallantoic Membrane Model. Sci Rep 2022, 12, 17192. [Google Scholar] [CrossRef]
- Parkins, K.M.; Hamilton, A.M.; Makela, A.V.; Chen, Y.; Foster, P.J.; Ronald, J.A. A Multimodality Imaging Model to Track Viable Breast Cancer Cells from Single Arrest to Metastasis in the Mouse Brain. Sci Rep 2016, 6, 35889. [Google Scholar] [CrossRef]
- Makela, A.V.; Schott, M.A.; Sehl, O.C.; Gevaert, J.J.; Foster, P.J.; Contag, C.H. Tracking the Fates of Iron-Labeled Tumor Cells in Vivo Using Magnetic Particle Imaging. Nanoscale Adv. 2022, 4, 3617–3623. [Google Scholar] [CrossRef]
- Williams, R.J.; Sehl, O.C.; Gevaert, J.J.; Liu, S.; Kelly, J.J.; Foster, P.J.; Ronald, J.A. Dual Magnetic Particle Imaging and Akaluc Bioluminescence Imaging for Tracking Cancer Cell Metastasis. Tomography 2023, 9, 178–194. [Google Scholar] [CrossRef]
- Melo, K.P.; Makela, A.V.; Knier, N.N.; Hamilton, A.M.; Foster, P.J. Magnetic Microspheres Can Be Used for Magnetic Particle Imaging of Cancer Cells Arrested in the Mouse Brain. Magn Reson Med 2022, 87, 312–322. [Google Scholar] [CrossRef]
- Parkins, K.M.; Dubois, V.P.; Kelly, J.J.; Chen, Y.; Knier, N.N.; Foster, P.J.; Ronald, J.A. Engineering Circulating Tumor Cells as Novel Cancer Theranostics. Theranostics 2020, 10, 7925–7937. [Google Scholar] [CrossRef]
- Aghighi, M.; Theruvath, A.J.; Pareek, A.; Pisani, L.L.; Alford, R.; Muehe, A.M.; Sethi, T.K.; Holdsworth, S.J.; Hazard, F.K.; Gratzinger, D.; et al. Magnetic Resonance Imaging of Tumor-Associated Macrophages: Clinical Translation. Clinical Cancer Research 2018, 24, 4110–4118. [Google Scholar] [CrossRef]
- Shih, Y.-Y.I.; Hsu, Y.-H.; Duong, T.Q.; Lin, S.-S.; Chow, K.-P.N.; Chang, C. Longitudinal Study of Tumor-Associated Macrophages during Tumor Expansion Using MRI. NMR Biomed 2011, 24, 1353–1360. [Google Scholar] [CrossRef]
- Fernando, N.; Gevaert, J.J.; Konkle, J.; Goodwill, P.; Foster, P.J. Focused Small Field of View Magnetic Particle Imaging for the Detection and Quantification of Tumour Associated Macrophages 2024, accepted, 2023. 06.22.54 5970.
- Mallett, C.L.; Mcfadden, C.; Chen, Y.; Foster, P.J. Migration of Iron-Labeled KHYG-1 Natural Killer Cells to Subcutaneous Tumors in Nude Mice, as Detected by Magnetic Resonance Imaging. Cytotherapy 2012, 14, 743–751. [Google Scholar] [CrossRef]
- Bouchlaka, M.N.; Ludwig, K.D.; Gordon, J.W.; Kutz, M.P.; Bednarz, B.P.; Fain, S.B.; Capitini, C.M. (19)F-MRI for Monitoring Human NK Cells in Vivo. Oncoimmunology 2016, 5, e1143996. [Google Scholar] [CrossRef]
- Rivera-Rodriguez, A.; Hoang-Minh, L.B.; Chiu-Lam, A.; Sarna, N.; Marrero-Morales, L.; Mitchell, D.A.; Rinaldi-Ramos, C.M. Tracking Adoptive T Cell Immunotherapy Using Magnetic Particle Imaging. Nanotheranostics 2021, 5, 431–444. [Google Scholar] [CrossRef]
- Szyska, M.; Herda, S.; Althoff, S.; Heimann, A.; Russ, J.; D’Abundo, D.; Dang, T.M.; Durieux, I.; Dörken, B.; Blankenstein, T.; et al. A Transgenic Dual-Luciferase Reporter Mouse for Longitudinal and Functional Monitoring of T Cells In Vivo. Cancer Immunology Research 2018, 6, 110–120. [Google Scholar] [CrossRef]
- Ahn, S.-B.; Lee, S.B.; Singh, T.D.; Cho, S.J.; Kim, S.K.; Lee, I.-K.; Jeong, S.Y.; Ahn, B.-C.; Lee, J.; Lee, S.-W.; et al. Multimodality Imaging of Bone Marrow-Derived Dendritic Cell Migration and Antitumor Immunity. Transl Oncol 2017, 10, 262–270. [Google Scholar] [CrossRef]
- Kim, M.-H.; Liu, W.; Borjesson, D.L.; Curry, F.-R.E.; Miller, L.S.; Cheung, A.L.; Liu, F.-T.; Isseroff, R.R.; Simon, S.I. Dynamics of Neutrophil Infiltration during Cutaneous Wound Healing and Infection Using Fluorescence Imaging. Journal of Investigative Dermatology 2008, 128, 1812–1820. [Google Scholar] [CrossRef]
- Bioluminescence and Magnetic Resonance Imaging of Macrophage Homing to Experimental Abdominal Aortic Aneurysms - Noriyuki Miyama, Monica M. Dua, Geoffrey M. Schultz, Hisanori Kosuge, Masahiro Terashima, Laura J. Pisani, Ronald L. Dalman, Michael V. McConnell, 2012 Available online: https://journals.sagepub.com/doi/full/10.2310/7290.2011.00033full/10.2310/7290.2011.
- Scarfe, L.; Taylor, A.; Sharkey, J.; Harwood, R.; Barrow, M.; Comenge, J.; Beeken, L.; Astley, C.; Santeramo, I.; Hutchinson, C.; et al. Non-Invasive Imaging Reveals Conditions That Impact Distribution and Persistence of Cells after in Vivo Administration. Stem Cell Res Ther 2018, 9, 332. [Google Scholar] [CrossRef]
- Oliveira, F.A.; Nucci, M.P.; Mamani, J.B.; Alves, A.H.; Rego, G.N.A.; Kondo, A.T.; Hamerschlak, N.; Junqueira, M.S.; de Souza, L.E.B.; Gamarra, L.F. Multimodal Tracking of Hematopoietic Stem Cells from Young and Old Mice Labeled with Magnetic-Fluorescent Nanoparticles and Their Grafting by Bioluminescence in a Bone Marrow Transplant Model. Biomedicines 2021, 9, 752. [Google Scholar] [CrossRef]
- Zheng, B.; Vazin, T.; Goodwill, P.W.; Conway, A.; Verma, A.; Ulku Saritas, E.; Schaffer, D.; Conolly, S.M. Magnetic Particle Imaging Tracks the Long-Term Fate of in Vivo Neural Cell Implants with High Image Contrast. Sci Rep 2015, 5, 14055. [Google Scholar] [CrossRef]
- Thin, M.Z.; Allan, H.; Bofinger, R.; Kostelec, T.D.; Guillaume, S.; Connell, J.J.; Patrick, P.S.; Hailes, H.C.; Tabor, A.B.; Lythgoe, M.F.; et al. Multi-Modal Imaging Probe for Assessing the Efficiency of Stem Cell Delivery to Orthotopic Breast Tumours. Nanoscale 2020, 12, 16570–16585. [Google Scholar] [CrossRef]
- Kim, D.-E.; Schellingerhout, D.; Ishii, K.; Shah, K.; Weissleder, R. Imaging of Stem Cell Recruitment to Ischemic Infarcts in a Murine Model. Stroke 2004, 35, 952–957. [Google Scholar] [CrossRef]
- Liu, S.; Su, Y.; Lin, M.Z.; Ronald, J.A. Brightening up Biology: Advances in Luciferase Systems for in Vivo Imaging. ACS Chem. Biol. 2021, 16, 2707–2718. [Google Scholar] [CrossRef]
- Iwano, S.; Sugiyama, M.; Hama, H.; Watakabe, A.; Hasegawa, N.; Kuchimaru, T.; Tanaka, K.Z.; Takahashi, M.; Ishida, Y.; Hata, J.; et al. Single-Cell Bioluminescence Imaging of Deep Tissue in Freely Moving Animals. Science 2018, 359, 935–939. [Google Scholar] [CrossRef]
- Zhao, H.; Doyle, T.C.; Coquoz, O.; Kalish, F.; Rice, B.W.; Contag, C.H. Emission Spectra of Bioluminescent Reporters and Interaction with Mammalian Tissue Determine the Sensitivity of Detection in Vivo. J Biomed Opt 2005, 10, 41210. [Google Scholar] [CrossRef]
- Gawne, P.J.; Man, F.; Blower, P.J.; T. M. de Rosales, R. Direct Cell Radiolabeling for in Vivo Cell Tracking with PET and SPECT Imaging. Chem. Rev. 2022, 122, 10266–10318. [Google Scholar] [CrossRef]
- Greenwood, H.E.; Nyitrai, Z.; Mocsai, G.; Hobor, S.; Witney, T.H. High-Throughput PET/CT Imaging Using a Multiple-Mouse Imaging System. J Nucl Med 2020, 61, 292–297. [Google Scholar] [CrossRef]
- Yoon, J.-K.; Park, B.-N.; Shim, W.-Y.; Shin, J.Y.; Lee, G.; Ahn, Y.H. In Vivo Tracking of 111In-Labeled Bone Marrow Mesenchymal Stem Cells in Acute Brain Trauma Model. Nucl Med Biol 2010, 37, 381–388. [Google Scholar] [CrossRef]
- Viability and Proliferation Potential of Adipose-Derived Stem Cells Following Labeling with a Positron-Emitting Radiotracer | European Journal of Nuclear Medicine and Molecular Imaging. Eur J Nuc Med Mol Imaging 2015, 42, 278–287. [CrossRef]
- Simultaneous in Vivo PET/MRI Using Fluorine-18 Labeled Fe3O4@Al(OH)3 Nanoparticles: Comparison of Nanoparticle and Nanoparticle-Labeled Stem Cell Distribution. EJNMMI Res. 2020, 10, 73. [CrossRef]
- Wolf, G.; Abolmaali, N. Preclinical Molecular Imaging Using PET and MRI. Recent Results Cancer Res. 2013, 187, 257–310. [Google Scholar] [CrossRef]
- de Vries, I.J.M.; Lesterhuis, W.J.; Barentsz, J.O.; Verdijk, P.; van Krieken, J.H.; Boerman, O.C.; Oyen, W.J.G.; Bonenkamp, J.J.; Boezeman, J.B.; Adema, G.J.; et al. Magnetic Resonance Tracking of Dendritic Cells in Melanoma Patients for Monitoring of Cellular Therapy. Nat Biotechnol 2005, 23, 1407–1413. [Google Scholar] [CrossRef]
- Toso, C.; Vallee, J.-P.; Morel, P.; Ris, F.; Demuylder-Mischler, S.; Lepetit-Coiffe, M.; Marangon, N.; Saudek, F.; James Shapiro, A.M.; Bosco, D.; et al. Clinical Magnetic Resonance Imaging of Pancreatic Islet Grafts after Iron Nanoparticle Labeling. Am J Transplant 2008, 8, 701–706. [Google Scholar] [CrossRef]
- Cheng, H.-L.M. A Primer on in Vivo Cell Tracking Using MRI. Front. Med. 2023, 10. [Google Scholar] [CrossRef]
- Heyn, C.; Ronald, J.A.; Mackenzie, L.T.; MacDonald, I.C.; Chambers, A.F.; Rutt, B.K.; Foster, P.J. In Vivo Magnetic Resonance Imaging of Single Cells in Mouse Brain with Optical Validation. Magnetic Resonance in Medicine 2006, 55, 23–29. [Google Scholar] [CrossRef]
- Chandrasekharan, P.; Tay, Z.W.; Zhou, X.Y.; Yu, E.; Orendorff, R.; Hensley, D.; Huynh, Q.; Fung, K.L.B.; VanHook, C.C.; Goodwill, P.; et al. A Perspective on a Rapid and Radiation-Free Tracer Imaging Modality, Magnetic Particle Imaging, with Promise for Clinical Translation. Br J Radiol 2018, 91, 20180326. [Google Scholar] [CrossRef]
- Sehl, O.C.; Gevaert, J.J.; Melo, K.P.; Knier, N.N.; Foster, P.J. A Perspective on Cell Tracking with Magnetic Particle Imaging. Tomography 2020, 6, 315–324. [Google Scholar] [CrossRef]
- Sehl, O.C.; Makela, A.V.; Hamilton, A.M.; Foster, P.J. Trimodal Cell Tracking In Vivo: Combining Iron- and Fluorine-Based Magnetic Resonance Imaging with Magnetic Particle Imaging to Monitor the Delivery of Mesenchymal Stem Cells and the Ensuing Inflammation. Tomography 2019, 5, 367–376. [Google Scholar] [CrossRef]
- Shalaby, N.; Kelly, J.J.; Sehl, O.C.; Gevaert, J.J.; Fox, M.S.; Qi, Q.; Foster, P.J.; Thiessen, J.D.; Hicks, J.W.; Scholl, T.J.; et al. Complementary Early-Phase Magnetic Particle Imaging and Late-Phase Positron Emission Tomography Reporter Imaging of Mesenchymal Stem Cells in Vivo. Nanoscale 2023, 15, 3408–3418. [Google Scholar] [CrossRef]
- Song, G.; Chen, M.; Zhang, Y.; Cui, L.; Qu, H.; Zheng, X.; Wintermark, M.; Liu, Z.; Rao, J. Janus Iron Oxides @ Semiconducting Polymer Nanoparticle Tracer for Cell Tracking by Magnetic Particle Imaging. Nano Lett 2018, 18, 182–189. [Google Scholar] [CrossRef]
- Guzy, J.; Chakravarty, S.; Buchanan, F.J.; Chen, H.; Gaudet, J.M.; Hix, J.M.L.; Mallett, C.L.; Shapiro, E.M. Complex Relationship between Iron Oxide Nanoparticle Degradation and the Signal Intensity in Magnetic Particle Imaging. ACS Appl. Nano Mater. 2020, 3, 3991–3999. [Google Scholar] [CrossRef]
- Sehl, O.C.; Foster, P.J. The Sensitivity of Magnetic Particle Imaging and Fluorine-19 Magnetic Resonance Imaging for Cell Tracking. Sci Rep 2021, 11, 22198. [Google Scholar] [CrossRef]
- Boberg, M.; Gdaniec, N.; Szwargulski, P.; Werner, F.; Möddel, M.; Knopp, T. Simultaneous Imaging of Widely Differing Particle Concentrations in MPI: Problem Statement and Algorithmic Proposal for Improvement. Phys. Med. Biol. 2021, 66, 095004. [Google Scholar] [CrossRef]
- Evans, M.S.; Chaurette, J.P.; Adams, S.T.; Reddy, G.R.; Paley, M.A.; Aronin, N.; Prescher, J.A.; Miller, S.C. A Synthetic Luciferin Improves Bioluminescence Imaging in Live Mice. Nat Methods 2014, 11, 393–395. [Google Scholar] [CrossRef]
- Hall, M.P.; Unch, J.; Binkowski, B.F.; Valley, M.P.; Butler, B.L.; Wood, M.G.; Otto, P.; Zimmerman, K.; Vidugiris, G.; Machleidt, T.; et al. Engineered Luciferase Reporter from a Deep Sea Shrimp Utilizing a Novel Imidazopyrazinone Substrate. ACS Chem. Biol. 2012, 7, 1848–1857. [Google Scholar] [CrossRef]
- Knier, N. Investigating Cellular Imaging Techniques for Cancer Cell Tracking. Electronic Thesis and Dissertation Repository 2023. [Google Scholar]
- Gevaert, J.J.; Fink, C.; Dikeakos, J.D.; Dekaban, G.A.; Foster, P.J. Magnetic Particle Imaging Is a Sensitive In Vivo Imaging Modality for the Detection of Dendritic Cell Migration. Mol Imaging Biol 2022, 24, 886–897. [Google Scholar] [CrossRef]
- Arami, H.; Ferguson, R.M.; Khandhar, A.P.; Krishnan, K.M. Size-Dependent Ferrohydrodynamic Relaxometry of Magnetic Particle Imaging Tracers in Different Environments. Medical Physics 2013, 40, 071904. [Google Scholar] [CrossRef]
- Puaux, A.-L.; Ong, L.C.; Jin, Y.; Teh, I.; Hong, M.; Chow, P.K.H.; Golay, X.; Abastado, J.-P. A Comparison of Imaging Techniques to Monitor Tumor Growth and Cancer Progression in Living Animals. International Journal of Molecular Imaging 2011, 2011, 321538. [Google Scholar] [CrossRef]
- Curtis, A.; Calabro, K.; Galarneau, J.-R.; Bigio, I.J.; Krucker, T. Temporal Variations of Skin Pigmentation in C57Bl/6 Mice Affect Optical Bioluminescence Quantitation. Mol Imaging Biol 2011, 13, 1114–1123. [Google Scholar] [CrossRef]
- Tseng, J.-C.; Vasquez, K.; Peterson, J.D. Optical Imaging on the IVIS SpectrumCT System: General and Technical Considerations for 2D and 3D Imaging.
- Bozec, D.; Sattiraju, A.; Bouras, A.; Jesu Raj, J.G.; Rivera, D.; Huang, Y.; Junqueira Alves, C.; Tejero, R.; Tsankova, N.M.; Zou, H.; et al. Akaluc Bioluminescence Offers Superior Sensitivity to Track in Vivo Glioma Expansion. Neurooncol Adv 2020, 2, vdaa134. [Google Scholar] [CrossRef]
- Amadeo, F.; Plagge, A.; Chacko, A.; Wilm, B.; Hanson, V.; Liptrott, N.; Murray, P.; Taylor, A. Firefly Luciferase Offers Superior Performance to AkaLuc for Tracking the Fate of Administered Cell Therapies. Eur J Nucl Med Mol Imaging 2022, 49, 796–808. [Google Scholar] [CrossRef]
- Kuchimaru, T.; Iwano, S.; Kiyama, M.; Mitsumata, S.; Kadonosono, T.; Niwa, H.; Maki, S.; Kizaka-Kondoh, S. A Luciferin Analogue Generating Near-Infrared Bioluminescence Achieves Highly Sensitive Deep-Tissue Imaging. Nat Commun 2016, 7, 11856. [Google Scholar] [CrossRef]
- Berger, F.; Paulmurugan, R.; Bhaumik, S.; Gambhir, S.S. Uptake Kinetics and Biodistribution of 14C-d-Luciferin—a Radiolabeled Substrate for the Firefly Luciferase Catalyzed Bioluminescence Reaction: Impact on Bioluminescence Based Reporter Gene Imaging. Eur J Nucl Med Mol Imaging 2008, 35, 2275–2285. [Google Scholar] [CrossRef]
- Fink, C.; Gevaert, J.J.; Barrett, J.W.; Dikeakos, J.D.; Foster, P.J.; Dekaban, G.A. In Vivo Tracking of Adenoviral-Transduced Iron Oxide-Labeled Bone Marrow-Derived Dendritic Cells Using Magnetic Particle Imaging. European Radiology Experimental 2023, 7, 42. [Google Scholar] [CrossRef]








| BLI | PET | MRI | MPI | |
|---|---|---|---|---|
| Cell Labeling Agent |
Luciferase genes |
Positron-emitting radiotracers |
SPIO | SPIO |
|
Source of Signal |
Photons released upon luciferase – luciferin enzymatic reaction [23,25] |
Emission of two gamma rays via annihilation of positron with an electron in tissue [26] |
SPIO effects on surrounding protons producing negative contrast on T2/T2* MRI [34] |
SPIO response to magnetic fields [37] |
|
Imaging Time |
Seconds – minutes / image (multiple images per sequence) 15-30 minutes to peak signal (longer in some cases) |
15 – 30 minutes (3D) > 60 minutes (Longitudinal tracer activity) |
2-10 min (2D)* 10-40 min (3D)* |
2 minutes (2D) 30 minutes (3D) |
|
Number of Mice Imaged at Once |
Up to 5 mice ** |
Up to 4 mice [27] ** |
1 mouse |
1 mouse |
|
Longitudinal Cell Tracking |
High (>2 months) [14] |
Low (< 1 week) [26] |
Medium (weeks to months) [17,18] |
Medium (weeks to months) [4,5] |
|
In Vivo Detection Limits |
Single cell [24] in ideal conditions |
10,000 – 100,000 cells [31] highly dependent on tracer characteristics |
Single cell [35] in ideal conditions |
1000 cells [56] (commercial SPIO) 250 cells [40] (custom SPIO) |
| Spatial Resolution | Low (> 1 mm) [49] | High (< 1 mm) [31] | High (<1 mm) [34] | Low (≥ 1 mm) [37] *** |
|
Quantification |
Total flux (photons/sec) Average radiance (photons/sec/cm2/steradian) |
Tracer uptake and specific activity |
Area or volume of signal loss, degree of signal loss, change in T2/T2* |
Iron mass (μg) and cell number |
|
Depth Penetration |
Low (1-2 cm) [25] |
No limitation |
No limitation |
No limitation |
| Specificity | High | Medium | Low | High |
| Mouse | Figure | Number of Cells Injected |
Imaging Position |
Radiance (p/sec/cm2/sr) Before Hair Removal | Radiance (p/sec/cm2/sr) After Hair Removal | Peak Radiance (p/sec/cm2/sr) |
|---|---|---|---|---|---|---|
| Nu/nu | Figure 6B | 6,400 | Prone | N/A | N/A | 6.38 x 104 |
| Nu/nu | Figure 6D | 12,800 | Prone | N/A | N/A | 4.77 x 105 |
| Balb/c | Figs. 7A, 7B & 7C | 12,800 | Prone | 1.27 x 105 | 2.41 x 105 | 4.02 x 105 |
| C57Bl/6 | Figs. 7D, 7E & 7F | 12,800 | Prone | Undetectable | 1.11 x 105 | 8.36 x 105 |
| Nu/nu | Figure 8B | 12,800 | Supine | N/A | N/A | Undetectable |
| Mouse | Figure | Number of Cells Injected |
Imaging Position |
Hair? | Total Signal (A.U) |
Iron Content (μg) |
Calculated Cell Number |
|---|---|---|---|---|---|---|---|
| Nu/nu | Figure 6A | 6,400 | Prone | Hairless mouse | Undetectable | N/A | N/A |
| Nu/nu | Figure 6C | 12,800 | Prone | Hairless mouse | 217 | 0.135 | 8,355 |
| Balb/c | Figure 8C | 12,800 | Prone | With hair | 201 | 0.126 | 7,754 |
| Balb/c | Figure 8D | 12,800 | Supine | With hair | 184 | 0.115 | 7,100 |
Disclaimer/Publisher’s Note: The statements, opinions and data contained in all publications are solely those of the individual author(s) and contributor(s) and not of MDPI and/or the editor(s). MDPI and/or the editor(s) disclaim responsibility for any injury to people or property resulting from any ideas, methods, instructions or products referred to in the content. |
© 2024 by the authors. Licensee MDPI, Basel, Switzerland. This article is an open access article distributed under the terms and conditions of the Creative Commons Attribution (CC BY) license (http://creativecommons.org/licenses/by/4.0/).